新浪财经

中国环境保护投资进展与展望

市场资讯 2021.11.30 00:06

摘要:环保投资是环保工程项目实施的重要保障,为打好污染防治攻坚战、推进美丽中国和生态文明建设提供了有力支撑。本文回顾了近40多年来中国环保投资政策演进历程,将其划分为企业主体阶段(1979—2003年)、政企并重阶段(2004—2012年)、多元投资阶段(2013年至今)。从规模加大、构成丰富、渠道拓展及强化效益四个方面,总结了环保投资主要进展与成效。基于高质量发展不足、回报机制不健全、投资绩效待提高三个角度,识别当前环保投资存在的关键瓶颈。从强化气候投融资、鼓励投资机制创新、加大财政支出力度、促进多元投资、提高投资效益等五个方面,对未来环保投资政策优化方向进行了展望。

引   言

环保投资指以环境保护为目的的所有设施和设备的投资,属于固定资产投资范畴,有广义和狭义之分。中国一直沿用原国家环保总局发布的《关于建立环保投资统计调查制度的通知》(环财发〔1999〕64号)界定的“环境污染治理投资”,包括工业污染源治理投资、建设项目“三同时”环保投资以及城镇环境基础设施建设投资三个部分。1981—2017年,中国全社会环保投资由25亿元增加到9538.9亿元,呈快速增长趋势。

政府是全社会环保投资的重要主体之一。根据财政部公开数据可知财政环保支出规模,但无法获取财政环保投资规模。财政环保支出分为购买性支出和转移性支出。其中,购买性支出由社会消费性支出和财政投资支出组成。因而,财政环保支出比财政环保投资范围要大。全国财政一般公共预算环保支出,当前指“211节能环保类”下的全部支出,2007—2010年为“211环境保护类”。2011—2019年,全国财政一般公共预算环保支出由2640.98亿元增加到7390.2亿元,也呈快速增长趋势。

中国环保投资相关研究,重点围绕口径、渠道、政策、模式创新、投资测算、效益分析等方面。在环保投资决策与管理层面,相关需求重点围绕下述三个问题开展:①当前中国环保投资规模是否能够满足现实需求?②环保投资渠道如何拓展以及如何优化政策,以激励各主体加大环保投资?③环保投资效益如何评价以及提升投资效益的有效机制有哪些?

基于上述热点问题,面向深入打好污染防治攻坚战、推进美丽中国和生态文明建设、“双碳”战略实施等国家重大战略需求,本文梳理了环保投资政策演变历程,总结了环保投资主要成效,识别了环保投资关键瓶颈,展望了未来环保投资政策,以期为相关决策与管理提供技术支撑。

01

中国环保投资政策演变历程

近40多年来,随国家经济实力不断增强、环境保护重点工作调整以及环保产业市场逐渐成熟,中国环保投资政策由行政规制为主向市场激励为主、由单一投资向多元投资、由数量为主向量质并重方向演化(图1)。

1.1 企业主体阶段(1979—2003年

1979—2003年,相关政策聚焦促进企业加强环保投资,与中国经济高速发展时期面临的工业污染严峻形势相适应。在该阶段,企业主体责任得到凸显。

我国1979年9月颁布的《环境保护法(试行)》,确立了超标排污收费的制度。1982年7月,国务院实施《征收排污费暂行办法》,排污收费制度在全国普遍施行。1988年7月,国务院颁布《污染源治理专项基金有偿使用暂行办法》,启动排污费资金有偿使用改革,沈阳等多地基于排污费资金设立环境保护基金。2003年7月,《排污费征收使用管理条例》实施,实行排污即收费和“收支两条线”管理。排污收费制度在筹集污染治理和环保部门能力建设资金、间接促进企业加强污染治理投资方面发挥了积极作用。

我国《环境保护法(试行)》还提出了环保“三同时”制度,明确进行新改扩建工程时,防止污染和其他公害的设施必须与主体工程同时设计、同时施工、同时投产。环保“三同时”制度是促进企业加强环保投资的最直接手段,倒逼新、改、扩建项目配套建设污染治理设施。

1.2 政企并重阶段(2004—2012年)

2004—2012年,相关政策聚焦拓展财政环保支出渠道,与环境基础设施建设、流域综合整治等政府事权环保投资需求剧增相适应。在该阶段,政府和企业主体责任并重。

2004年首次设立中央环境保护专项资金,资金来源为全国排污费资金的10%,用于重点污染源防治、区域性污染防治、污染防治新技术新工艺开发、示范及应用等项目拨款补助或贷款贴息。2007年设立主要污染物减排专项资金、城镇污水处理设施配套管网建设以奖代补专项资金、“三河三湖”及松花江流域水污染防治专项资金,2008年、2010年、2011年,相继设立中央农村环境保护专项资金、重金属污染防治专项资金、湖泊生态环境保护专项资金。各类中央财政环境保护专项资金密集设立,对引导地方政府加强环保投资、落实政府事权环保项目支出责任等方面,发挥了重要作用。

《2007年政府收支分类科目》类级科目增设“211环境保护”,包括环境保护管理事务、环境监测与监察、污染防治、自然生态保护、天然林保护等10款。“211环境保护”科目设立,使环保在预算支出科目中单立户头,对建立稳定的财政环保支出渠道、强化财政环保支出发挥了重要作用。2011年该科目调整为“211节能环保”。

中央财政自2008年起设立国家重点生态功能区转移支付,从2008年的60亿元增加到2019年的811亿元。2011年财政部印发《国家重点生态功能区转移支付办法》(财预〔2011〕428号)。该资金设立对维护国家生态安全、引导地方政府加强生态环境保护、提高国家重点生态功能区所在地政府基本公共服务保障能力等,具有积极作用。

1.3 多元投资阶段(2013年至今)

2013年至今,相关政策聚焦建立优化多元化投资机制,与环保投资需求增大、环保产业市场逐渐成熟以及环保投资机制创新初具条件等相适应。在该阶段,政府、排污企业、第三方治理企业、金融机构、公众等投资积极性得到较大激励。

2013年11月,党的十八届三中全会通过的中共中央《关于全面深化改革若干重大问题的决定》,首次提出推行环境污染第三方治理。2014年12月,国务院办公厅发布《关于推行环境污染第三方治理的意见》(国办发〔2014〕69号),为第三方治理体系构建提供宏观架构。2015年4月,原环境保护部会同财政部印发《关于推进水污染防治领域政府和社会资本合作的实施意见》(财建〔2015〕90号),以水污染防治领域为突破口,推进环保领域政府和社会资本合作(Public-Private-Partnership,PPP)模式实施。2017年7 月,财政部会同住建部、原农业部、原环保部联合发布《关于政府参与的污水、垃圾处理项目全面实施PPP模式的通知》(财建〔2017〕455号),引导环境基础设施建设运营采用PPP模式。2020年9月以来,生态环境部、国家发展改革委、国家开发银行相继联合印发《关于推荐生态环境导向的开发模式试点项目的通知》(环办科财函〔2020〕489号)、《关于同意开展生态环境导向的开发(EOD)模式试点的通知》(环办科财函〔2021〕201号)。环境污染第三方治理、环保 PPP、EOD等模式实施,对撬动社会资本环保投资、创新环保投资机制等具有重要意义。

2016年8月,中国人民银行、财政部、国家发展改革委、原环境保护部、原银监会、证监会以及原保监会联合印发《关于构建绿色金融体系的指导意见》,对绿色信贷、证券市场绿色投资、绿色发展基金、绿色保险、环境权益交易市场等重点领域提出了相关举措,成为中国大力推动绿色金融发展的标志性文件。

2014年12月,财政部、国家发展改革委、住建部联合印发《污水处理费征收使用管理办法》(财税〔2014〕151号)。2015年1月,国家发展改革委、财政部、住建部联合印发《关于制定和调整污水处理收费标准等有关问题的通知》(发改价格〔2015〕119号)。2018年6月,国家发展改革委印发《关于创新和完善促进绿色发展价格机制的意见》(发改价格规〔2018〕943号)。上述文件涉及城镇生活污水、农村生活污水、城镇生活垃圾、农村生活垃圾等领域收费,是确保公众落实污染者付费责任的重要制度安排。

我国《环境保护税法》自2018年1月1日起施行,表明在清费正税背景下排污收费制度已结束使命,该税法实施对促进企业进行环保投资发挥了一定作用。2020年6月,国务院办公厅印发《生态环境领域中央与地方财政事权和支出责任划分改革方案》(国办发〔2020〕13号),以促进中央和地方两个积极性得到充分发挥。2020年7月,财政部、生态环境部和上海市人民政府三方共同发起设立国家绿色发展基金,是我国生态环境领域第一支国家级政府投资基金。首期基金总规模885亿元,其中中央财政出资100亿元,充分体现了绿色基金政府引导、市场化运作的特点。

02

中国环保投资主要成效

2.1 投资规模不断加大

2017年全社会环保投资9538.9亿元,是1981年(25亿元)的381.5倍。2017年全社会环保投资占GDP的比例为1.15%,较1981年(0.51%)提高0.64个百分点。2017年全社会环保投资占固定资产投资的比例为1.5%,较1981年(2.6%)降低1.1个百分点。1981—2017年,全社会环保投资平均增长18%,GDP平均增长15.3%,固定资产投资平均增长19.8%。因全社会环保投资平均增速高于GDP平均增速,小于固定资产投资平均增速,因而,全社会环保投资占GDP的比例呈增长趋势,全社会环保投资占固定资产投资的比例呈降低趋势(图2)。

图2  1981—2017年中国全社会环保投资及占GDP和固定资产投资的比例(注:2017年以后建设项目“三同时”环保投资无数据,全社会环保投资规模无法获取)

2019年财政环保支出7390.2亿元,是2007年(995.82亿元)的7.4倍。2019年财政环保支出占一般公共预算支出的比例为3.1%,较2007年(2%)提高1.1个百分点。20072019年,财政环保支出平均增长18.2%,一般公共预算支出平均增长14%。因财政环保支出平均增速高于一般公共预算支出平均增速,因而,财政环保支出占一般公共预算支出的比例呈增长趋势(图3)。

2.2 投资构成不断丰富

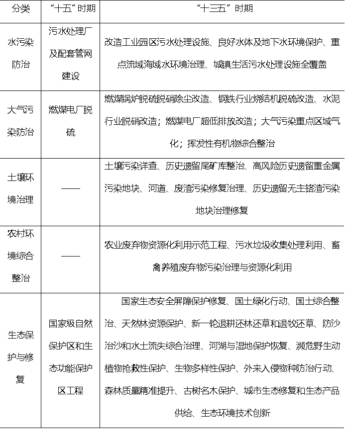
根据国务院《关于国家环境保护“十五”计划的批复》(国函〔2001〕169号)和《关于印发“十三五”生态环境保护规划的通知》(国发〔2016〕65 号),本文基于五大领域分别梳理两个文件所列重点工程。从水污染防治、大气污染防治、生态保护与修复三大领域看,“十三五”时期较“十五”时期工程任务更重,细分领域更多。从土壤环境治理和农村环境综合整治两大领域看,“十五”时期尚未涉及,“十三五”时期该工程已具有较多建设内容(表1)。类似“双碳”目标和新污染物,伴随中国经济社会发展,待控污染物种类在增加,污染排放标准在提高,环保新领域不断出现,在很长时间内,环保重点工程细分领域将呈增加趋势,环保投资构成将愈发丰富。

表1“十五”时期和“十三五”时期国家生态环境保护重点工程

2.3 投资渠道不断拓展

1979年制定的环保“三同时”制度能够保障新改扩建项目环保投资,是排污企业落实污染者付费责任的重要渠道。财政环保支出渠道拓展主要体现在两大渠道:第一个渠道是一般公共预算,2007年新设“211环境保护”科目,2011年将其调整为“211节能环保”科目,科目单设表明政府对环境保护工作高度重视,相关支出会随之增加。第二个渠道是政府性基金及对应专项债务,与环境保护直接相关的有四项。其中,可再生能源电价附加、船舶油污损害赔偿基金以及废弃电器电子产品处理基金于2012年纳入政府性基金管理,污水处理费于2015年纳入政府性基金管理(表2)。政府性基金专款专用,为相关领域财政环保支出提供稳定渠道。

表2财政环保支出渠道拓展情况

2004年以来,我国相继设立了十余种中央层面环保专项资金,对引导地方财政一般公共预算环保支出发挥了重要作用。其中,部分专项资金由于整合优化具有一定关联。例如,2014年整合“三河三湖及松花江流域水污染防治专项资金”与“湖泊生态环境保护资金”,设立“江河湖泊治理与保护专项资金”。2015年整合“江河湖泊治理与保护专项资金”成立“水污染防治专项资金”。再如,2016年整合“重金属污染防治专项资金”成立“土壤污染防治专项资金”(表3)。2019年,现有水污染防治资金、大气污染防治资金、土壤污染防治专项资金、农村环境整治资金、重点生态保护修复治理专项资金、城市管网及污水治理补助资金,共支出856.06亿元。

表3  中央层面环保专项资金设立调整状况

注:城镇污水处理设施配套管网建设以奖代补专项资金相继更名为城市管网专项资金、城市管网及污水治理补助资金;中央农村环境保护专项资金更名为农村环境整治资金;水污染防治专项资金更名为水污染防治资金;大气污染防治专项资金更名为大气污染防治资金;深色框表示该年度拨付

2014以来,国家大力推行公共产品及公共服务领域PPP,环保领域PPP也得到较快发展。截至2019年底,管理库入库项目中,生态环境治理项目累计3196个、投资额19650.82亿元,其中落地项目1688个,投资额11540.97亿元。《关于推进政府和社会资本合作规范发展的实施意见》(财金〔2019〕10号)规定,“对财政支出责任占比超过10%的地区严禁新项目入库。财政支出责任占比超过5%的地区,不得新上政府付费项目”。由于环保PPP项目回报机制以政府付费或可行性缺口补助为主,实施空间受财政承受能力限制,具备一定条件的环保项目,近几年受到专项债的大力支持。2019年中国全年共计发行生态环保主题专项债约601亿元。2020年1—9月,全国共发行生态环保主题专项债超过1448亿元。其中,天津、广东、深圳、四川等4个省级(副省级)发行主体发行生态环保主题专项债已超过100亿元。

2.4 投资效益得到强化

在财政支出绩效越来越受到重视的背景下,财政环保支出绩效也得到强化。“十三五”以来,财政部组织实施环保专项资金绩效评价工作,生态环境部参与,财政部选择评价对象并组织各地专员开展绩效评价,水污染防治资金、大气污染防治资金、土壤污染防治专项资金以及农村环境整治资金绩效评价工作正在积极推进。《关于规范政府和社会资本合作(PPP)综合信息平台项目库管理的通知》(财办金〔2017〕92号)明确提出:“存在下列情形的项目不得入库:未建立按效付费机制。包括通过政府付费或可行性缺口补助方式获得回报,但未建立与项目产出绩效相挂钩的付费机制的;项目建设成本不参与绩效考核,或实际与绩效考核结果挂钩部分占比不足30%,固化政府支出责任的。”按照财政部要求,环保领域PPP项目实施在朝着提高投资绩效的方向发展。

强化环保投资有利于促进生态环境质量稳步持续改善。与2015年相比,2020年全国地级及以上城市PM2.5平均浓度为33μg/m3,下降34%;平均优良天数比例为87.0%,上升10.3个百分点。2020年全国地表水优良(Ⅰ~Ⅲ类)水质断面比例为84.6%,上升20.1个百分点;劣Ⅴ类比例为1.0%,下降7.8个百分点。

03

中国环保投资关键瓶颈

3.1 高质量发展不足导致投资需求较大

改革开放至今,中国经济由世界第十名左右跃升为仅次于美国之后的世界第二大经济体,GDP由1978年的3678.7亿元增加至2020年的101.6万亿元,第二产业增加值由1978年的1755.1亿元提高至2020年的38.4万亿元,人均国内生产总值由1978年的385元增加至2020年的72000元。拥有全部工业门类,2020年贸易顺差为37096亿元人民币,世界工厂地位稳固。40年来经济快速发展高度依赖土地、资源、能源、人力等要素投入,产业结构偏重,创新驱动不强,单位GDP资源能源消耗和污染排放较高。这种由经济增长方式本身带来的资源环境困境,若依靠加大投入来解决,必然存在投资需求太大而投入能力不足问题。根据清华大学气候变化与可持续发展研究所最近的一项研究,中国要实现2060年碳中和目标,在2020—2050年,仅能源系统就需新增投资约138万亿元人民币。

3.2 回报机制不健全制约投资总量增长

中国初步形成政府、企业、公众、金融机构以及社会资本等多元化环保投资渠道,然而,回报机制不健全问题凸显,主要表现为:①以一般公共预算、政府性基金及对应专项债务为主的财政环保支出渠道,对政府事权环保项目基本设立了相应支出科目,但实际投资难以满足现实需求。以生活污水收集处置为例,相应支出渠道包括:“211节能环保支出—03污染防治—02水体”、城市基础设施配套费及对应专项债务收入、污水处理费及对应专项债务收入等。上述渠道实际投资远远无法满足生活污水收集处置巨大的投资需求。②排污企业是环保投资重要主体。2017年排污企业环保投资3453.2亿元,占排污企业固定资产投资总额不足1%。③生活污水和生活垃圾收费具有较大提升空间。2019年全国污水处理费收入602.62亿元,生活垃圾处理费收入相对少得多,亟须按照《国家发展改革委关于创新和完善促进绿色发展价格机制的意见》(发改价格规〔2018〕943号),全面落实相关收费要求。④污染者付费能力和财政承受能力不强,生态环保项目投资回报机制不健全,生态产品价值转化机制不畅,金融机构以及社会资本投资积极性有待激励。

3.3 基于效益的高效投融资机制亟需落实

当前,世界正经历百年未有之大变局,不稳定性不确定性增强。中国经济由高速增长阶段转为高质量发展阶段,经济增速和财政收入增速均放缓。受新冠肺炎疫情冲击,2020年全国一般公共预算收入同比下降3.9%。在此背景下,财政环保支出能力和企业环保投资能力增长空间受限,亟须在提高投资绩效方面下硬功夫。从一般公共预算环保支出来看,污染防治、生态保护、应对气候变化三大结构支出细项达数十项。避免资金散布于几十个科目,将有限财政资金集中用于解决最突出生态环境问题,尽可能产生最大环境效益,是财政环保支出决策与管理的重中之重。然而,在科学确定财政环保支出投向方面,中国尚未建立有效机制。此外,环境问题系统解决方案缺乏、生态环保项目储备不足、技术路线论证不充分、资金使用重投资轻运营,均是造成环保投资绩效不高的重要原因。

04

中国环保投资政策展望

4.1 以气候投融资为统领促进高质量发展

逐步、有序、系统完善有利于气候投融资机制顺畅的土地、产业、环保、价格、税费等政策制度,建立完善碳排放权交易和碳税相结合的降碳激励机制,逐步降低低碳技术发展的额外成本,促进产业结构、能源结构、运输结构以及用地结构不断优化。发挥不同层级政府决策管理积极性,促进政府、企业以及公众三大主体的行为协力。以人口经济活动密集的都市圈和城市群为重点地区,基于能源、工业、交通、建筑等重点领域,率先研究制定具有战略性、科学性、系统性、可行性的气候投融资政策体系,加强绿色低碳项目储备,条件成熟一批,落地一批,切实有效破解绿色低碳项目投融资的关键瓶颈。

4.2 鼓励各地积极探索创新投融资机制

经济实力雄厚且具备一定条件的地区,引导市场主体探索创新生态产品价值转化机制,让生态产品价值借助旅游、休闲、体验、土地增值等载体得以体现。经济实力相对薄弱但生态环境良好的地区,通过上级政府研究构建的生态补偿机制实现利益再平衡,激励欠发达地区加强生态环境保护、开展生态建设与保育。具体包括三个层面:在城市层面,鼓励探索实践EOD,对整个城市环境保护与商业开发进行系统谋划,先期政府进行环境治理投入,待条件成熟时再导入生态旅游、生态文化、生态农业、地产开发等产业,用产业发展和土地升值带来的财政收入增长,补偿先期环境治理财政支出。地区层面,由生态受益地区向生态保护地区购买生态产品,通过建立生态补偿制度完善生态保护活动投资回报机制。项目层面,探索开展企业主导的 EOD 模式,鼓励有实力和条件的企业,努力创新技术和模式,推进环境治理项目与土地开发、生态旅游、休闲娱乐等相关产业深度融合,实现经营性收益反哺生态环保公益性投入,促进生态环境保护外部经济性内部化。

4.3 尽可能加大财政环保支出力度

结合政府事权环保项目投资需求,加大财政资金支出力度。在“211节能环保支出”“212城乡社区支出”“213农林水支出”以及“220资源海洋气象等支出”中加大一般公共预算资金环保支出力度。对污水处理费、可再生能源电价附加收入、船舶油污损害赔偿基金、废弃电器电子产品处理基金、国有土地使用权出让收入、城市基础设施配套费等政府性基金及对应专项债务收入,加大环保支出力度。灵活运用直接投资、资本金注入、融资担保降费奖补、贴息、补贴等支出方式,促进政府采购引领绿色消费。加大生物多样性保护财政支持力度,制定全国生物多样性重点保护清单,要求各级政府在一般公共预算中足额保障生物多样性保护经费。

4.4 引导金融机构和社会资本进行环保投资

强化中央银行引导激励作用,将气候项目认定、统计监测、信息披露、绩效评价等纳入现行绿色金融标准体系并进行细化、明确,避免有些建筑项目、交通项目、农业项目、工业项目、能源项目以“绿色”“生态”“清洁”为标签进行漂绿。基于不断完善的宏观审慎评估体系,加大央行再贷款机制对环保投资项目支持力度。中央银行和金融监管部门应要求金融机构合理测算高碳资产风险敞口,将环境风险纳入其风险管理框架,定期开展环境风险评估和压力测试。基于风险收益对等原则,促进绿色信贷利率、绿色企业债券和绿色公司债券发行成本适度降低。完善绿色金融产品体系,鼓励开发气候变化指数、绿色债券指数和绿色股票指数。引导信用评级机构将环境、社会和治理(ESG)等因素纳入评级方法,引导社会资本投资ESG表现良好的公司。

4.5 打通环保投资效益提高的关键堵点

结合生态环境保护规划和达峰方案编制等相关工作,科学评估全社会环保投资需求与能力,优化污染防治、生态保护、应对气候变化三大结构投资构成。基于三大结构对应的细分领域,根据任务紧迫性、技术成熟性、回报完善性等条件,在时间和空间两大维度上确定投资顺序,将有限资金集中用于最优先的细分领域。强化财政部门对环保支出的统筹、决策以及管理能力,注重财政环保支出方向的科学论证,杜绝工程项目“撒胡椒面”“晒太阳”、无效低效。构建科学确定财政资金投向的常态化机制,精准发力财政环保支出细分领域,加强技术路线科学遴选论证,做好环保投资项目分期分批储备,合理设计资金筹措来源渠道,完善项目实施商业模式。以投资决策过程规范和结果科学、资金使用合法合理合规、单位投资环境效益发挥为重点,健全财政环保支出绩效评价指标体系和评价办法,优化绩效评价制度与管理流程,建立健全评价结果与资金分配挂钩机制。以数字化、智能化、信息化助力生态环境治理体系和治理能力现代化,发挥环保、信贷、上市、执法等多措施联动作用,倒逼排污企业和第三方治理企业,以环境效益真正有效发挥为目标,采用最佳可行技术,足额保障投资和运行费用。

来源 | 生态环境部环境规划院

(环境生态网)

加载中...