新浪财经

企业如何进行反职场性骚扰的管治(上)

新浪财经综合

关注

来源:商道纵横 

回溯至2017年席卷全球的#Me Too#运动引发,此后愈多人参与进有关职场性骚扰的讨论并为此发声。然而,自从“阿里事件”发酵后,公众意识到即便阿里作为规模较大的企业,依然缺少完善的职场性骚扰管治,存在性别问题管理上的漏洞和外部舆论。这也表明了当今世界对解决ESG中的S(社会)问题,特别是性别相关问题的迫切。 

如今,公众对性别话题的关注度日益高涨,投资者对职场性别公平性的考量更加深入,监管机构对性别议题的评判标准逐年细化。由此,性别平等也渐渐成为企业识别、评估和应对ESG相关风险与机遇的重要关注项,例如将性别平等相关规定纳入企业行为守则(Code of Conduct),展示企业管理层在对待性别问题上的态度。可以说,管理层尽早发现性别差异问题,尤其是在职场性骚扰、管理层比例、职业发展等方面,有助于企业实现可持续发展的正向价值。

性骚扰与性别平等

性骚扰是性别不平等的体现

性别平等在工作场所中涉及到管理层性别平衡、男女同工同酬、机会均等、性别歧视等事项,而性骚扰也是性别平等下的事项之一,相关事件在实际发生时可能相互关联。在ESG中,职场性骚扰包含于性别平等属于社会范畴,在GRI的指标释义中,歧视也包括骚扰,而性骚扰则包括性的成分。

有关性骚扰的定义详细可解释为:

  • 性骚扰,是指针对任何性别的被骚扰对象带性暗示的言语或动作,强迫受害者配合,使对方感到不悦;

  • 职场性骚扰,是指在职业场所,施害人违背受害人意愿,使用威胁或伤害等手段,对受害人做出的与性相关且对受害人的身心健康造成损害的行为。

以法律为切入点,从不同角度看待性骚扰

性骚扰在我国属于民事范畴,《民法典》第一千零一十条赋予了“性骚扰”一定程度解释和民事制约,明确规定:“违背他人意愿,以言语、文字、图像、肢体行为等方式对他人实施性骚扰的,受害人有权依法请求行为人承担民事责任。机关、企业、学校等单位应当采取合理的预防、受理投诉、调查处置等措施,防止和制止利用职权、从属关系等实施性骚扰。”确定了这种行为的伤害性和企业的承担义务。

若将其划分成不同的类型对应于不同的场景: 

  • 从国家立法角度,西方国家则界定了职场性骚扰的两种形式:交换型性骚扰和敌意环境型性骚扰——前者着重于权力和性的回报,违背了机会均等的原则,后者则是以不合理的方式干涉被害人,造成具有敌意的工作环境;

  • 从学术角度,性骚扰本质是基于权力架构,显示了性别间权力的失衡——这种权力不仅来自施害方,也可能来自企业和社会的无形压力;

  • 从企业角度,预防性骚扰机制完善的日企则将骚扰划分为权力骚扰和性骚扰——前者来自包括员工是否响应上级陪酒文化等权力压制,后者则多半来自于带有性暗示的言语或动作。 

通过一系列定义和类型划分不难看出,各领域对这种伤害行为的范围并没有被明确的界定,企业在行为守则中简单地提到反性骚扰问题还是不够的。今年,世界经济论坛发布了年度《全球性别差距报告》,其中指出全球实现性别平等仍需135.6年。基于性别平等的全球局势,全球职场性骚扰管治也需要在持续的讨论和推动中不断改进。

机构对性别议题的评价体系

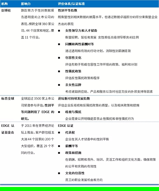
近年来,许多评级机构渐渐细化了评分标准,尤其是性别平等相关议题,增加了性骚扰的事项和明确要求,提高了纳入的门槛。例如彭博社(Bloomberg)推出性别平等指数(GEI);道琼斯可持续发展指数(DJSI)在劳动实践指标的评选规则里,增加了歧视与骚扰(Discrimination & Harassment)的考量;EDGE (Economic Dividends for Gender Equality)认证衡量企业对待性别平等的情况。

其中,彭博社从奖惩制度、科普宣传、内外部机制建立、保密性、合规性来规范企业对职场性骚扰的政策支持和管理,关于“反性骚扰政策”评估的指标涉及到五个问题:

  • 公司是否有公开的政策明确谴责工作场所的性骚扰; 

  • 是否要求员工每年至少完成一次性骚扰培训; 

  • 对于所有性骚扰指控,该公司是否使用了公正的第三方调查人员,或有一个内部独立的调查职能,直接向董事会报告; 

  • 公司是否禁止在和解协议中签署与性骚扰索赔相关的保密协议,除非受害者提出要求; 

  • 公司是否要求员工将性骚扰投诉诉诸私人仲裁。

企业自身对性骚扰的责任

基于性别平等与性骚扰的关系和性骚扰的法律支撑,参照性别相关的评价体系,可以发现企业加强反职场性骚扰的管治需要明确的定义和适用的规则,仅靠公众和投资者对ESG中S的关注以及企业对性别议题的重视是不够的。

由于不同国家或地区对性骚扰的定义是依据自身文化背景确立的,公众对性骚扰的边界认知和接受程度各异,性骚扰的伤害程度最终取决于“受害者”自身的态度。这可以说,没有一个标准适用于所有国家。即便法律阐明了企业对职场性骚扰承担的义务,这种文化差异和标准各异也鞭策各地区企业,在提及杜绝工作场所性骚扰等性别不平等的问题时,还需要在公开场所再次明晰职场性骚扰的涉及范畴,融入企业价值观。因此,企业需要外界评价体系,来指明企业在性别问题管治方面是否做得好以及怎么做,推动企业建立和完善机制。

加载中...