新浪财经

31省市碳达峰、碳中和政策大全

新浪财经综合

关注

来源:能源世界

力争于2030年前二氧化碳排放达到峰值

2060年前实现碳中和

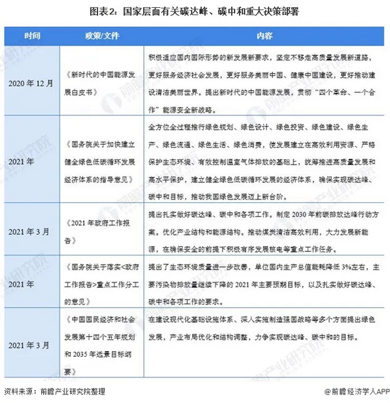
我国是全球最大的碳排放国,科学研究表明,过量的碳排放会导致球气候变暖、温室效应等环境问题。我国碳排放量从建国初7858万吨到2020年已达到102.51亿吨。为了减少碳排放量,从“十一五”期间就开始节能减排,并逐渐取得成效,2020年9月份的第七十五届联合国大会一般性辩论上,我国首次提出要在2030年实现碳达峰,2060年实现碳中和的目标与承诺并在随后再多次重大工作会议和对外问答过程中提到碳中和与碳达峰目标。对此全国各省市也陆续提出了发展目标,本文将对国家层面、地方层面碳达峰、碳中和政策的重点内容及发展目标进行深度解读。

碳中和、碳达峰国家政策规划

碳中和是指通过植树造林、节能减排等形式、抵消自身产生的二氧化碳或温室气体排放量,实现正负抵消,达到相对“零排放”;碳达峰是指在某一时刻,二氧化碳的排放量达到历史最高值,随后逐步回落。本质上碳中和和碳达峰都是为减少碳排放量所设定的目标。

早在2005年我国的“十一五”规划纲要中就提出要节能减排,而我国首次明确提出碳达峰和碳中和的目标是在2020年9月份的第七十五届联合国大会一般性辩论上。我国国家主席习近平同志向全世界表示我国将采取更加有力的政策和措施,并且承诺力争于2030年前达到峰值,2030年单位国内生产总值二氧化碳排放将比2005年下降60%~65%,2060年前实现碳中和的宏远目标。

随后自至2021年3月28日以来,习近平总书记共7次在重大国际场合就“中国力争于2030年前二氧化碳排放达到峰值、2060年前实现碳中和”发表了系列重要讲话。

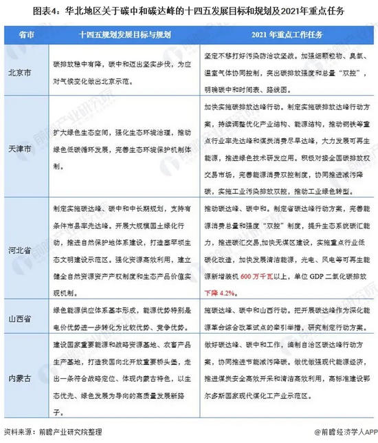
华北地区

华北地区历来是我国主要煤炭生产地区,2020年全年我国煤炭产量累计为38.44亿吨,其中山西和内蒙古为煤炭产量最多的两个省份,分别占全国的27.66%和26.04%,合计占比超过50%。

随着碳中和和碳达峰任务目标的提出,煤炭又是碳排放的主要能源来源,因此华北地区成为我国传统能源产能结构调整的头号阵地。华北地区在碳中和碳达峰背景下十四五发展的主要目标和规划和2021年重点任务是为实现碳达峰和碳中和加快传统能源能源结构的的改革,推进煤炭安全高效开采和清洁高效利用。

华东地区

华东地区包括包括上海、江苏、浙江、安徽、江西、福建、山东,华东地区自然环境条件优越,物产资源丰富,商品生产发达,工业门类齐全,是中国综合技术水平最高的经济区。轻工、机械、电子工业在全国占主导地位。铁路、水运、公路、航运四通八达,是中国经济文化最发达地区。

但经济发达的背后意味着高占比的能源消耗,根据2020年国家能源统计年鉴所披露的相关信息,我国2019年华东地区总能源消费占比达29.69%,是我国七大地区中能源消费量最多的地区。

为了迎合国家在2030年实现碳达峰,2060年实现碳中和的目标,在华东地区各省份的十四五规划目标中主要是加快新能源对传统石化能源的结构替代,提高非化石能源比重,以山东为例,其十四五目标是打造山东半岛“氢动走廊”,加快氢能源的发展。

安徽、浙江等省份更是在十四五规划和2021年重点工作任务中对非石化能源替代以及装机量提出了明确的量化目标,坚决落实碳达峰、碳中和要求,实施碳达峰行动。

东北地区

东北地区是我国传统工业发展地区,东北地区主要有沈大工业带、长吉工业带、哈大齐工业带三个工业带。形成了辽中南城市群、哈长城市群两大城市群。主要工业城市有沈阳市、大连市等。尽管受上世纪九十年代末,产能过剩、冗员过多、产业结构调整等因素的影响,东北工业有所衰落,但目前东北地区仍然是我国中国中工业大省,其坐拥鞍钢、沈阳第一机床厂和大庆油田等工业能源大厂,因此东北的能源消耗和碳排放问题也较为严重。

结合区域发展特性,东北地区各省十四五规划目标和2021年重点工作任务中主要以发展能源替代和建设绿色工业园区为主。

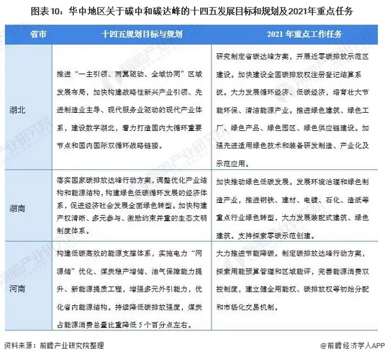
华中地区

华中地区包括河南、湖北、湖南三省,华中国土总面积约56万平方公里,约占全国国土总面积的5.9%。华中地区位于中国中部、黄河中下游和长江中游地区,涵盖海河、黄河、淮河、长江四大水系,资源丰富,水陆交通便利。由于华中地区地理位置优越,资源丰富,是我国重要的建材生产区域,因此工厂分布也较为广泛,碳排放压力也较大。

根据中国碳排放交易网公布的数据来看从2013年各地试点以来,湖北省的碳排放权交易总额为七个地区之中最高为16.88亿元。

为了落实碳达峰和碳中和,华中地区各省在政策行动上积极落实国家碳排放达峰行动方案,调整优化产业结构和能源结构。

华南地区

华南地区,位于中国南部。包括广东省、广西壮族自治区、海南省、香港特别行政区以及澳门特别行政区。华南地区是我国制造业发展区域,拥有众多制造加工厂商以及电子设备厂商。并且广东省是我国七个碳排放交易试点地区中碳排放权交易总额仅次于湖北的省份。因此有较大的节能减排需求。

另一方面,华南地区紧邻我国南海,海上资源丰富,发展风能、海洋能和太阳能的自然条件优越。因此在我国华南地区十四五发展目标和2021年重点工作任务中关于节能减排的方向主要是利用沿海资源大力推进发展清洁能源,推动传统产业生态化绿色化改造等 。

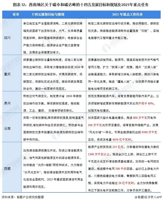
西南地区

西南地区包括重庆市、四川省、贵州省、云南省、西藏自治区共五个省市区。西南地区位处于长江中上游,覆盖云贵高原和青藏高原南部,在发展水力发电和光伏发电以及风力发电有较好的自然条件。在西南地区各省政府在十四五规划目标和2021年重点工作任务也主要围绕着水力发电和风电等新能源发电项目为主。其中云南和西藏等省份更是在2021年工作任务中直接提出了相关项目建设要求和目标。

西北地区

西北地区是中国西北内陆的一个区域,包括新疆维吾尔自治区、宁夏回族自治区和甘肃省的西北部。西北地区深居中国西北部内陆,具有面积广大、干旱缺水、荒漠广布、风沙较多、生态脆弱、人口稀少、资源丰富、开发难度较大、国际边境线漫长、平均海拔较高等特点。

由于我国西北地区的地理特点,其白天日照充足,常年降雨较少,风沙较多且地势较广,不利于电网的铺设反而非常利于开发光伏和风电项目,因此历来是我国清洁能源建设的示范地区。

相比于其他区域,我国西北地区十四五规划目标和2021年重点工作任务在大力推进依托大新能源的同时,还积极布局电网的深入覆盖。