新浪财经 消费

金宝贝闭店:有人交了1万多,一节课还没来得及上

中国企业家杂志

关注

早教行业集体跌入冰窟。

|《中国企业家》记者 赵东山

金宝贝重庆中心7家门店关门的消息来得猝不及防。

“5月底报的课,7月还在促销做宣传招纳新学员,鼓励老学员续报,紧接着宣布放两周高温假。就在高温假即将结束时,突然宣告要破产清算。”金宝贝学员家长吴晓涵告诉《中国企业家》。

今年5月,吴晓涵为女儿报名了金宝贝的课程,共计缴费20380元,含100课时的课程专享包。然而,8月初,吴晓涵突然发现金宝贝重庆很多门店都相继关门,但还有价值近18000元的课程没有上。

对于金宝贝的闭店,家长们毫无准备。像吴晓涵这样的家长不在少数,有的金宝贝学员待消耗课时费达到3万多元,有的家长交了1万多元学费,一节课都没来得及上就被告知闭店破产。

据“重庆市金宝贝家长维权群”不完全统计,目前重庆万象城、光环、大学城、北碚等7家金宝贝门店的维权家长已经超过1000名,涉及金额超过2000万元。

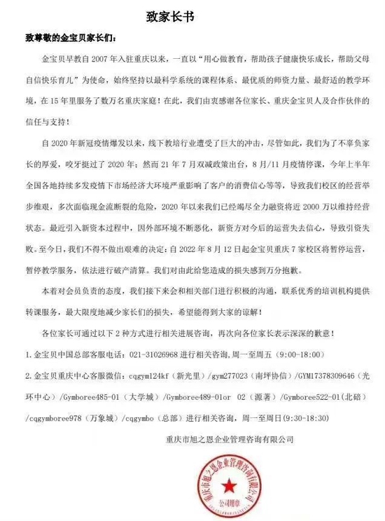
8月11日,金宝贝重庆中心微信公众号发布《致家长书》表示,“自2020年新冠疫情暴发以来,校区多次面临现金流断裂的危险,2020年以来公司已经融资2000万元以维持经营。最近引入新资本过程中,因外部环境不断恶化,新资方对今后的运营失去信心,导致引资失败。自2022年8月12日起,金宝贝重庆7家校区将暂停运营,暂停教学服务,依法进行破产清算。”

随后,金宝贝重庆中心的7家校区开始向会员公布承接转课机构名单。截至8月15日,金宝贝重庆中心累计公布了四批承接转课机构名单,涵盖数十家机构。不过,家长们对此并不满意。

“一是教学理念不一样,小孩学习的东西完全不一样;二是部分承接机构适合的儿童年龄范围与金宝贝也存在一定的差异,孩子即便转过去也很难达到当初高额报名的目的;三是机构离自己家太远,接送孩子并不方便。”金宝贝学员家长吴丹妮告诉《中国企业家》。

当下,被欠费的家长们陷入进退两难的境地。他们最理想的解决方案是退费,但是目前退费无门,很多金宝贝员工也被欠薪,社保断缴,不得不跟家长一起维权;如果转到其他承接机构,家长们又不满意。

每个家长在缴纳数万元的课时费时都没想到,这家在全国有600多家门店,服务全国超200万个家庭的品牌会出现这样的问题。事实上,不光是金宝贝,因为疫情黑天鹅,早教机构闭店、破产、跑路的消息不断,整个早教行业集体跌入冰窟。

昔日明星品牌

金宝贝这一早教品牌最早是从美国引入,其英文名称为Gymboree,诞生于1976年,遍布全球40多个国家。

当时,来自加利福尼亚州马林县的一位母亲Joan Barnes,受人本主义教育思潮影响,意识到婴幼儿早期教育的重要性。她试图找到一个安全、有趣的地方,为孩子们提供适合其年龄段的活动,但市面上的早教机构均无法满足她的需求,于是她创办了Gymboree。而Gymboree的教学理念便是,通过快乐地游戏帮助孩子身心健康成长——这成为吸引很多家长的原因之一。

2003年,Gymboree进入中国市场,中文名便是金宝贝,随后开始通过自营和加盟的方式展开市场拓展。目前,金宝贝已有近600家儿童多元成长中心,遍布全国近200个城市。工商资料显示,金宝贝中国区的创始人是张振宇和柏灵巧,于2011年完成工商注册,注册资本1877.4万元。

2016年6月,亿翔控股宣布以1.275亿美元收购金宝贝旗下全球早期儿童成长教育业务,包括其直营中心和在北美的早教中心。总部设在新加坡的亿翔控股是一家专注于教育和文化娱乐产业的私人控股公司,创办人是从事化工行业的江苏飞翔集团董事会主席施建刚。天眼查显示,施建刚通过张家港华安投资有限公司等数家投资基金,间接持有金宝贝(天津)教育信息咨询有限公司52.16%的股份。

事实上,过去10年,国内早教行业市场一直保持着较快的增长趋势,市场规模由2016年的1512亿元增至2020年3038亿元,年均复合增长率为19.06%。金宝贝在过去10多年发展也顺风顺水。

根据多方公布的早教品牌榜单,金宝贝在几乎所有榜单中排名前三。2018年,金宝贝还成立金宝贝科技公司,推出家庭陪伴教育线上平台“金宝贝启蒙”APP,切入儿童家庭端多维成长场景。

与闭店赛跑

针对金宝贝重庆中心闭店问题,《中国企业家》拨通金宝贝上海总部客服电话,对方表示一切以公司发布的公告为准。

8月14日,金宝贝总部发文回应称:“涉事公司是金宝贝在当地加盟商独立经营的主体之一,此次闭店涉及该公司运营的7家重庆金宝贝中心,重庆地区其他金宝贝中心不受影响。此外,对于部分在网络或其他场合,借重庆中心闭店事件夸大、造谣金宝贝品牌倒闭的行为,金宝贝保留通过合法途径追究法律责任的权利。”

不过,家长们对这样的回应并不满意。“报名的时候告诉你这是全球连锁,服务全国200多万个家庭,大品牌值得信赖。等到出事儿了又告诉你,这是加盟店,(闭店破产是)老板个人行为,与公司总部品牌无关,撇得一清二楚。”维权家长刘罡告诉《中国企业家》。

事实上,金宝贝出现问题的加盟商可能不止重庆一地。有家长向《中国企业家》表示,郑州多家金宝贝门店也突然宣布停课,当地金宝贝老师发送通知的统一说辞是:“中心安排员工集体休假,内部调整,临时暂停课程,复课后第一时间通知您。”但当家长们问什么时候复课时,部分门店的老师自己都不知道。

值得一提的是,7月30日,金宝贝重庆中心也曾发布严正声明,称各品牌早教机构8月都有半个月至一个月的暑假,这是企业的正常行为,“望各位家长理性对待,不信谣不传谣”,但很快,休假刚要结束,金宝贝重庆中心官方就宣布闭店破产清算。

天眼查显示,金宝贝重庆中心的加盟商为重庆市旭之恩企业管理咨询有限公司,成立于2018年3月,注册资本为300万元,目前经营状态为存续,法定代表人及大股东为黎斌,持股67%,认缴金额201万元;二股东柏灵巧持股33%,认缴金额99万元。

金宝贝重庆中心的破产清算问题,也开始在网络上引起其他地区家长们的恐慌,家长们当前的任务只有一个,“让课时消耗的速度超过金宝贝闭店的速度。

目前,国内早教机构多数采用在全国范围内推广加盟品牌的模式,公司营收增长主要来自于加盟费的增加,早教品牌则借助“直营+加盟模式”实现快速扩张。在加盟方式上,加盟商以加盟的形式购买早教品牌的使用权,但品牌方不对加盟店的运营管理做过多约束,且不参与分成,这样的模式很容易导致一旦经营不善,加盟商就有可能闭店甚至跑路。

针对金宝贝重庆中心破产清算、家长被欠费的问题,律师马力宏告诉《中国企业家》:“加盟店的债务问题一般独立负责,但公司申请破产是一个法定程序,必须符合法定的条件。宣告破产要有破产清算小组进驻,理清相关的债权债务。被欠费的家长作为普通债权人,可以参加债权人会议,对于金宝贝的财务状况、还款计划等,都需要债权人通过才可以实施。”

此外,马力宏建议,虽然公司申请破产,但并不代表公司的组织者和发起人不承担责任。他建议受害家长们可以先向市场监管部门投诉,查询了解股东登记情况,如果进入破产程序,需要留意法院的相关公告,随时掌握进程,最大程度保护自己的权益。

危险的预收费

资金链断裂导致无法支付员工工资以及场地租金、物业费,是金宝贝重庆中心加盟商闭店破产的直接导火索。

然而,家长们无法理解:所有家长在缴费时都是被提前预收上万元的课时费,这意味着金宝贝重庆中心应该有大量的预收款,怎么会面临资金链断裂的问题?

一位曾经的教育公司高管告诉《中国企业家》:“虽然外界很难判定金宝贝重庆中心资金链断裂的具体原因,但根本问题肯定是他们把预收款提前花完了。”高额的预收款,正是学员家长们陷入进退两难境地的主要原因。

其实,关于培训机构的学员预收费问题,2018年,国务院办公厅便印发了《关于规范校外培训机构发展的意见》,要求校外培训机构“不得一次性收取时间跨度超过3个月的费用”,出发点即是避免出现培训机构一次性收取高额学费后跑路等风险事件。

然而,在具体的实际操作过程中,很多早教以及培训机构往往以内部促销为理由,鼓励家长们一次性多缴费,并且营造出促销优惠的紧迫感和稀缺性,比如销售往往告诉家长,“这是难得的优惠时机,再过几天就要结束,错过就不会再有了”等等。

此外,店家往往会通过设计价格差来引导家长选择一次性多缴费,比如按次缴费和一次性购买课程专享包往往价格相差悬殊,再加上一部分知名的机构品牌容易获得家长信赖,所以导致早教机构的课时购买门槛很高,动辄上万元,而家长们也乐意为自己的子女教育投入。

这样高昂的预收费,一旦企业现金流管理不善,往往就会出现资金链断裂的问题,这样的案例在过去几年的教培行业屡见不鲜。

俞敏洪在此前接受《中国企业家》采访时曾表示,他给新东方设的底线就是,坚决不花学生的预收款,“新东方如果今天关门的话,学生的钱一分不少全部能退回去,而且我们还能把员工的工资全部发完,这是我对新东方最基本的要求。”

行业挑战

近期被曝出闭店的早教机构品牌不止金宝贝一家。8月以来,北京、上海、福建、广州等多地的七田真早教中心同样出现了关店、停课、退款难事件。

公开资料显示,七田真是日本早教品牌,拥有63年历史。2009年,思可教育投资开发(深圳)有限公司创始人、CEO马思延将其引入中国。官网显示,七田真在北京、天津、江苏、浙江、福建等20余个省市设有110余家门店。

而在更早之前,因疫情传出关店传闻的早教机构还有纽约国际早教、美吉姆等。而此前《中国企业家》报道的卖掉4套房、欠债1亿元的王荣辉,也在婴幼儿早教折戟。据了解。美吉姆被称为“早教第一股”,该公司从2020年开始陷入亏损,当年净亏损4.78亿元,同比骤降499.41%。2021年全年,美吉姆再度亏损1.98亿元。

疫情的防控管理确实对早教机构的资金链提出越来越严酷的挑战。早教不同于其他学龄段的学习方式,必须通过线下空间的教学完成。儿童的抵抗力偏弱,早教机构通常是集体教学,因此疫情防控政策对教育机构也特别严格。

因此,即便早教机构无法开课,往往也面临着巨大的人工和租金成本,这对早教机构的现金流提出巨大的挑战。

经此一番折腾,广大家长正在变得谨慎,对提前大额缴费报班都变得警惕。而对于线下早教机构的经营者们来说,如何在面对疫情等不稳定因素下,保持健康的现金流,也正成为新的挑战。

(文中吴晓涵、吴丹妮、刘罡为化名)

加载中...