新浪财经 消费

消费者投诉珍爱网诱导消费与霸王条款 套路早已有之

新浪财经综合

关注

【津云关注】诱导消费?霸王条款?全国多地单身青年的珍爱网之惑

来源:津云  记者 刘畅

家住厦门的张小姐今年29岁,单身的她常常感觉到家庭对她的“催婚”压力。近日,她在网上看到了一张珍爱网的广告,一个年轻帅气、事业有成的男士照片,她想了解一下详情就点入了该广告,可要知道男士的具体详情还需要注册会员,她用自己的手机号码注册了会员,没想到这就是一切“骚扰”的开始……

说来线下见见条件不错的男士 却被直接拉到小黑屋

此后,她每隔一两天就会收到珍爱网的客服打给她的电话,告诉她有很多男士的择偶标准与她相匹配,起初她未加理会。3月10日是一个星期天,上午11:42,厦门中山路店的邵姓客服再次打来电话告诉她:“珍爱网线下门店在举行大型的相亲活动,现场有几位从事IT行业的男士条件很不错。” 

张女士回忆:“那天下雨,我说了没打算出门,但这位客服表现出特别的关心、热情,还很执着,我又不好意思果断拒绝,和她聊了将近一个小时,临挂电话前,我问她是否收费,她说了是免费的。”

到达门店以后,张小姐却没有见到这位“热情”的客服,门店接待人员表示,邵姓客服正在忙着,由另一位客服来为她服务,经过使用身份证人脸识别之后,她进入门店。一名汤姓男性工作人员给她一张表格用来填写个人信息,过了一会儿他把张女士带到了一间只有几平米的隔断小屋,里面只有一张桌子和两把椅子,一个自称美国留学归来的销售人员开始跟她聊天。

“我本来想看看客服电话里面说的那几个从事IT行业的男士,但是他们没有安排我见,他带我去小隔间的时候,我就感觉奇怪,所以坐下后我就说‘我自己一个人挺好的’。”张小姐说这句话,就是想拒绝这类推销,但是没想到,之后的谈话却彻底偏离了张小姐的打算。

摸清底细 软硬兼施 3小时反复劝说

“之后,不知怎么的,他就开始问我的个人信息,东拉西扯的,然后我就不知不觉地把自己的内心状态,成长经历,家庭环境都讲述给他,他表现得十分关心,说我怎么现在才来找男朋友,早就应该到他们珍爱网来找了,还鼓励我不要放弃,要改变自己等等之类的话。” 

因为在谈话中了解了张女士的家庭情况和对于寻找真爱的渴望,红娘再次加剧了她对寻找伴侣的焦虑,甚至两次让她落泪。“这样聊了2个多小时的时候,中间,他有两次都刺激到我,我的眼泪都要掉下来了。现在回想,他完全就是在攻击我的弱点,刺激我,诱导我,很不好受!”

在负面施压之后,对方又给了正面的诱导,他描述了一个经珍爱网介绍成功结婚的案例:“一个来自江西,身高1.47米的女孩,家人在老家,父亲脚有残疾,手上没有存款,这个女孩来珍爱网门店登记会员相亲,男红娘说帮她改变,交了1万多元会费,带她去改变形象,换装,还建议她去学习美联英语,报班花了三四万元。后来,一个月左右,给她介绍了一个外企的高管,撮合他俩成功。那个高管娶了那个女孩,把女孩的哥嫂接到厦门工作,给她哥哥每月开2万的工资,还亲自给女孩的父亲从上海找来医生治病,总之就是一人得道鸡犬升天的完美案例。” 

最后他告诉张女士,她择偶要求不高,他们手上有很多的资源,很容易就可以找到那个适合的人,还说一个月内一定可以找到,叫她放心,相信他们,他一定会帮她找到幸福。

此时距离张女士进店已经过去了3个小时,“我整个人被饥饿和疲劳冲击,还很想上厕所,没有过多思考的能力。”

高额的服务费 “不让看”的合同

就在这个时候,销售人员提出了2个服务套餐,一个是2个月的服务,费用9800元;一个是3个月的服务,费用12800元。

“这个费用对我来说是贵的,一直犹豫,然后他给我看了他手机上一个他们珍爱网的收款单,金额是50万元,叫我放心,相信他们,他们是正规的,不然别人不会在他们珍爱网付50万元会费来相亲。”

张女士由此选了2个月9800元的服务套餐,但是到交钱的时候,销售人员加到10001元,他说他们收费是万元起,但是他会把服务时间延长1个月,也就是3个月10001元的服务费用。

经过10号一天的疲惫,张女士已经把这一切放在脑后,重新投入到生活当中,到3月12号,她才想起来根本没有详细看过合同。

网上一搜大吃一惊 套路早已有之 

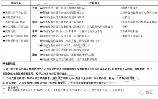
看过合同之后她大吃一惊,发现合同有一些条款对自己很不利,是很多朋友所说的“霸王条款”!

仔细看还发现合同勾选的一些择偶条件比起张女士要求的已经放宽,比如她曾在外省上大学,很不喜欢离家太远,所以只考虑本省的男性,可是合同上显示的择偶地区居然是全国,跟她的要求完全不符。

张小姐的合同

3月13日凌晨1点多,张小姐发微信给签订合同的男红娘,再次明确不考虑外省的,“汤老师”答应了,还说“不让我吃亏,一点都不让。”

将信将疑的张小姐上网查“珍爱网相亲”,没想到网上信息显示的全是说“不靠谱的”,说“是骗人的”,“被骗的会费几乎都是上万元”,而且“珍爱网使用的套路和流程都是一模一样。”

“这个时候我幡然醒悟,回想自己在珍爱网的经历,真的和大家说的一模一样,被套路了!我也看到好多人说被骗的钱拿不回来了,当时我真感觉五雷轰顶,很绝望,之后经常失眠,不知道怎么办!”

3月14号晚上,女红娘给张小姐介绍了一个相亲对象,男方虽然在厦门落户,但是他是外省的,他的父母也在外省,而且他是独生子,不符合张小姐的择偶要求。

虽然有所怀疑,但是张小姐还是抱着一丝希望在3月16号晚上,依约去了珍爱网门店,与那个男士见面。

见面前她遇见另一个来相亲的女生,随口问了她第几次相亲,见过几个男士,她说见了五六个,都不想见,不想来了。

“当时,我看到她的带着有点厌烦、有点麻木的表情的时候,我心里对珍爱网更没底了,对珍爱网也越来越不信任!果然,我这次相亲没成功。而且,相亲结束出来的时候,我在电梯口又遇见那个女生,我本想跟她一起坐电梯下去,但是我那个女红娘揽了一下我的肩膀,没话找话地和我聊天,直到那个女生坐电梯下去了才让我走,我当时就想是不是怕我问出问题。”

专人介绍的出现了问题,张女士还曾经寄希望于珍爱网线下高端直营店每日推荐的5位男士,但是看了一个月,她毫无收获。“他们推荐都不是按我所填的择偶要求来推荐,推荐的都是不符的,不是我不符合男士的要求,就是男士不符合我的要求,82年、83年的男士,比我大那么多也推荐,我真的是无语了。”

后来,珍爱网工作人员还越来越不守时,“3月21号晚上,红娘打电话说最迟周五会把周末(23号或24号)安排相亲的男士信息发给我,叫我看看,结果也没有,所以我越来越知道他们说的话不可信!” 

想说退钱不容易 回头想想悔不当初 

种种迹象让张女士再也不敢相信珍爱网,3月26号,她与红娘提出终止合同,并且退款。

此后那几天,“红娘和他们的主任就开始‘轰炸式’电话和微信我,发其他会员现场表白的视频,再次对我进行劝说和诱导,说我年纪不小了,说我担心人财两空是因为不自信,说他们门店每天都有牵手成功的会员等等。” 

工作人员还对张女士说,合同上的择偶区域是她自己点的,张女士气愤地说:“特别过分的一点是,他们压根就没有给我看合同,好不好!他们3个人的劝说,我觉得就是在掩饰,在推卸,还总问我是不是我自己出现什么问题!他们说的,我真挺烦躁的!”

回想自己从接触珍爱网的开始到退款的麻烦,张女士越想越心惊,就只是偶然性地点击他们的网站并注册,然后是“不断地电话和短信骚扰”,之后是打来电话说他们现场举行大型的相亲活动,“把我忽悠去他们门店”,才有了之后的“一系列忽悠和诱导”,张女士认为“从最开始就是错的!所以,我现在坚决要求终止合同,并退款!”但是珍爱网对此迟迟没有同意。

在不断的沟通以后,4月10日,张女士接到了珍爱网的回复,告诉她他们同意终止合同,晚上再去店里签解约协议。此时距离3月10日签约已经过了一个月,对方表示,要扣除5%的服务费,再加上其他费用,共计3833元。张女士当即表示不同意,她说“5%的服务费我接受,但是我就见了一个男士,这后面2个星期,他们啥都没有做,还多扣1000多。”

张女士在回到门店之前内心十分犹豫,她对去门店“有点阴影”,想找人陪自己去,但同时又认为自己“在婚恋网上交高昂的会费是件挺丢脸的事,我都没敢让认识的任何人知道。”

当晚,张女士回复记者说,已经签署了解约协议,珍爱网退回了6186元,按比例扣除了一个月的服务费和5%的违约金,虽然一开始不想被扣那么多,但是张小姐不想再浪费心力跟对方谈判,只能接受最终扣除了3815元。4月12日,张小姐收到了珍爱网的退款。

没钱可以贷款 因为“男士以后会帮你付” 

与她有类似遭遇的还有很多人,在黑猫投诉上,记者看到与张女士类似情节的投诉还有100多条,有些人的损失更多。

薛小姐收到的珍爱网短信

家住深圳的26岁薛小姐就花了28880元办理了6个月的珍爱网服务,但是正在失业的她根本拿不出这么一大笔钱,珍爱网工作人员得知此事后,推荐的方法是——贷款。

薛小姐的合同

3月2日,薛小姐被珍爱网张姓工作人员以和张女士同样的理由邀到珍爱网线下门店,对方还向她诉苦“因为你不来,会扣掉我的积分”,动了恻隐之心的薛小姐到门店后同样没有见到张姓工作人员,而是被拉到一个小屋,一名自称“中山大学心理学硕士毕业”的黄姓工作人员接待了她,同样是在了解薛小姐情况后,对薛小姐进行一番夸奖。他拿出了很多英俊男士的照片,鼓动薛小姐办理相亲业务,薛小姐表示自己刚刚离职,没有这么多现金,对方居然回答“男士以后会帮你付,你不提,我们也会帮你提的。”还举出一个例子说,之前的会员也都是如此,让薛小姐“要投资自己”“要学会借力”。此后推荐了很多贷款方式给她,还反复问她“你到底用什么方式付款?”最终薛小姐用网贷和信用卡共计贷款28880元购买了该服务。

薛小姐的借款凭证

薛小姐当晚就幡然悔悟,明白了自己的冲动。但当她要求退款时,珍爱网工作人员居然回复:“给我一个正当理由。”而薛小姐提出自己没有偿还能力时,对方回答:“这个理由对我来说不行。”

薛小姐决定退款

4月4日,珍爱网回复她可以扣除5%违约金,1440元后退款给她,她表示自己没有接受珍爱网的服务,不同意扣款。

薛小姐投诉至315消费通。4月13日,珍爱网同意全额退款。

薛小姐的投诉

天津博专律师事务所副主任王荣贵律师表示,首先珍爱网约定违约金过高,消费者有权主张根据对方实际损失下调违约金。其次诱导消费和霸王条款问题,消费者应当谨慎选择,一切约定落在书面,签合同之前务必仔细阅读和搞清合同条款,对于霸王条款,消费者有权拒绝签署。

目前,珍爱网已经为张小姐和薛小姐退款,记者就霸王条款和诱导消费问题致电珍爱网客服,对方表示会在之后回复,截至发稿记者未收到回复。

加载中...