新浪财经

演出开始了:马斯克称FSD明年进入中国!两家广州公司文远知行小马智行内斗成为港股今年最差IPO并蒂莲!

新浪财经头条

关注

来源:国际投行研究报告

演出开始了:马斯克称FSD明年进入中国!两家广州公司文远知行小马智行内斗成为港股今年最差IPO并蒂莲!

虽然目前都只能叫辅助驾驶,但没有一个汽车企业不在自动驾驶的方向上前进,刚刚对赌万亿薪酬的特斯拉首席执行官埃隆・马斯克表示,他预计该车企的全自动驾驶(FSD)软件(一款驾驶辅助系统)将于明年初在中国获得全面批准。而国内的自动驾驶相关企业竞争更加激烈,无数公司在干这个未来事业,最近的高潮则是两家广州公司文远知行小马智行内斗成为港股今年最差IPO并蒂莲!

1 、马斯克在周四的公司年度股东大会上表示:“我们在中国已获得部分批准,有望在明年 2 月或 3 月左右获得中国的全面批准。”

2 、两家广州自动驾驶公司成为港股今年最差并蒂莲!一起斗输!小马智行的最终发售价为139港元/股,募资总额最高达77亿港元。文远知行发售价为27.1港元/股,募资总额(绿鞋前)23.9亿港元。截至当日收市,小马智行跌9.28%,市值546.7亿港元,换手率2%;文远知行跌9.96%,市值250.49亿港元,换手率1.65%。11月7日,两公司继续并跌,小马智行跌11.26%,文远知行跌13.44%。在港股几年一直爆赚的情况下,二公司表演有点奇葩。

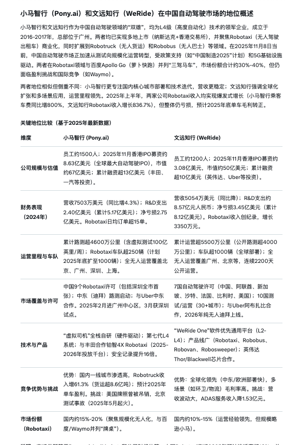
3,小马智行(Pony.ai)和文远知行(WeRide)作为总部位于广州的自动驾驶“双雄”,在本土市场尤其是广州形成了直接而激烈的竞争格局。但两者高管间偶有“对峙”(如小马CTO称文远落后两年半,文远CFO反击安全问题),反映激烈竞争,而二公司同时在香港 IPO之前,这次是文远先发起了正面进攻。

二公司都跌的很烂

文远这次先公开进攻



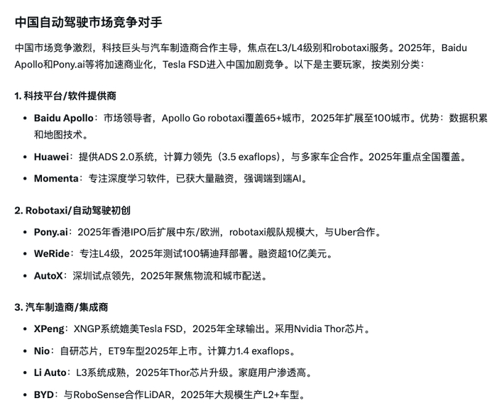
中国自动驾驶市场

小马和文远比较

特别声明:以上内容仅代表作者本人的观点或立场,不代表新浪财经头条的观点或立场。如因作品内容、版权或其他问题需要与新浪财经头条联系的,请于上述内容发布后的30天内进行。

加载中...