新浪财经

大连工业大学这事里面,全是谣言啊 || 关注

新浪财经头条

关注

来源:无冕财经

////

大连工大的事,了解越多,越发现这事情里全都是谣言和未经证实的消息。

比如:Zeus到底有没有结婚?

之前的普遍说法,是说乌克兰的Zeus有妻子。但他本人对此予以否认,说自己现在是单身。现在只能查到说他有女儿,但确实没找到他妻子的信息。

大连工大女同学有没有男朋友

普遍的说法,是讲这位大连工大的女生,花着男友的钱跑去和zeus约,把自己的男朋友给绿了。这事最早是抖音看到的

大连工大到底为什么要把女生给开除?

那个通告是这么写的:

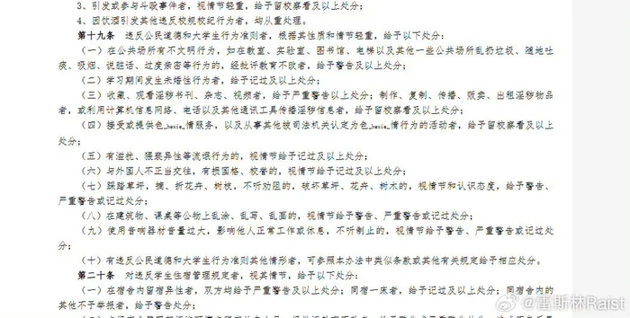
大家查了这个《大连工业大学学生违纪处分规定》,发现那一条是:与外国人不正当交往,有损国格、校誉的,视情节给予记过及以上处分;

于是就觉得学校是觉得那女生“有损国格”,把她给开除了。

但其实在这个大连工业大学的规定之前,通告还提了一个,叫《普通高等学校学生管理规定》第三十条第六款。

我去查了这条,说的是“如果学生已经无法完成学业,学校有权把学生开除。”后面才提的备受争议的大连工业大学学生违纪处分。

同时,通告里还提到:

“学校已于2025年4月15日至24日通过直接送达、邮寄送达、留置送达等方式向李某某送达《学生违纪拟处分告知书》。为充分保障各方权利,现改以公告方式送达,自公告发布之日起满60日即视为送达。李某某若对拟处分决定持有异议,可在 9月7日前以书面或口头形式陈述、申辩。”

这条意味着学校很长时间联系不上这位女生了,所以通过公告的方式公布处分决定

还说如果有异议,可以申辩。

所以我好奇,这学校到底是不是像大家说的那样,觉得学生“有辱国格”,把学生开除。

因为如果学校当时就觉得事情太丢人开除,那早就应该开除了,根本没必要等到现在。

现在开除,除了学校想搞个大新闻没有任何动机啊。而高考本科志愿已经填过了,学校没有任何搞个大新闻的动机

会不会是事情发生后,学生很久没去学校了,学校又联系不上女生,所以发了这个公告?

发公告的时间正好是这一学年结束,比如多少学分没修满,所以发通告,在时间上也比较符合。

当然,至今大连工大也没出来回应争议,也没有记者跑去求证,所以真相成疑。然后那条校规后面还有一个“有损校誉”。

这些问题你问多了以后呢,你会发现这事情里大部分的信息,都没有证实。于是,很多人、很多文章在这件事上的吵架都是没有意义的。

包括我前两天发的文章其实也没意义,所以虽然那文章流量很好,也带来了很多夸我“敢讲真话”的粉丝,也确实应该删。

虽然说了这些,但我依然不觉得这女生“有损国格”。

相当多的一批人,对于这件事,在复制粘贴一段话。去掉中间带有侮辱的意味,大概表达这个意思:

“这女生被zeus评价为像巴西牛排一样廉价,这难道不丢中国人脸吗?这难道不是有辱国格吗?”

说实话,我真心不觉得。

如果要想侮辱一国,首先这个人得能代表中国。而我并不觉得这么一位女大学生能代表中国,更不觉得她能代表我。

说实话,中国有14亿人,做的事情比她过分的人多了去了。

偷窃的、放火的、强奸的、杀人的。

最近还有个新闻,说有个中国留学生,在英国迷奸了几十名女性。

但你要说因为这人犯罪了,所以我也有罪。

我只会觉得你是神经病,这关我屁事。

更别说,大连这女生根本没犯罪,也远远没到这个程度。

就算她真的有个男朋友,也是私德有亏。她背叛的人有权指控她,但和其他人无关

私德有亏,不需要这么上纲上线,更不需要口诛笔伐。

很多真正的罪犯,都没能享受到大名挂在热搜第一名的待遇,都是“王某某”、“翟某某”。

我觉得这是没道理的。

什么样的事情会让我觉得“有辱国格”?

长春某女生因为怀疑司机要害她,用随身携带的刀把司机给划伤了。结果警察不但没把她抓起来,反而给了她1500元用来买机票。

这事我就觉得丢脸。

因为这里警察代表的是国家机关单位,他做出了明显不合理的一个判断,区别对待。这才是有辱国格。

同理,贪官污吏、司法不公、都会让我觉得丢脸。而一直代表中国出战的中国男子国家足球队,则经常让我觉得丢脸。

同时,我还是觉得这学校的校规比较搞笑。

比如:学生打麻将,处分。喝酒,处分。大学期间发生未婚性行为,处分。

看淫秽视频,处分。和外国人不正当交往,处分。

真按这个筛一遍,估计整个大学没多少人能顺利毕业,都要处分。

这属于“严格立法,选择执法”的那种校规,就是反正按照校规来,大家都有罪。就看学校要不要处理你罢了。只要学校愿意,总能找到一条出来料理你。

不能说每个学校校规都这样,这种校规就是对的。

无论如何,这样的校规都不是一个好法规。

毫无疑问,zeus才是这件事里最坏的那个人

他把人视频发到群里,发表侮辱性发言,事后不承认,还往外甩锅。

他并不是这一次,而是一个惯犯,比如这是在东南亚的时候:

希望他的恶劣行为,能让多点人认清某些白人的嘴脸。

说实话,很多白男真的对亚洲人缺乏尊重,只是把人当成炫耀的性工具。实在没必要贴上去成为他们炫耀的工具。

希望无论男女,大家都可以更自爱一点。

毕竟不说什么传统道德,混乱的私生活,并不是什么值得夸耀的事情,其实带不来什么快乐,只会带来空虚和疾病,不是吗。

联系入群 | 加微信:Damian0601

文转载自公众号“雷叔写故事”(ID: ranstlin2017),原标题为《大连工业大学这事里面全是谣言啊》,原文发布于2025年7月15日。无冕财经已获得转载授权,并稍作编辑。

特别声明:以上内容仅代表作者本人的观点或立场,不代表新浪财经头条的观点或立场。如因作品内容、版权或其他问题需要与新浪财经头条联系的,请于上述内容发布后的30天内进行。

加载中...