估值255亿!“中国英伟达”GPU独角兽摩尔线程启动IPO上市辅导|钛媒体AGI
新浪财经头条
来源:钛媒体
MCCX D800摩尔线程AI大模型训推一体机(图片来源:摩尔线程)
“中国英伟达”将要上市了!
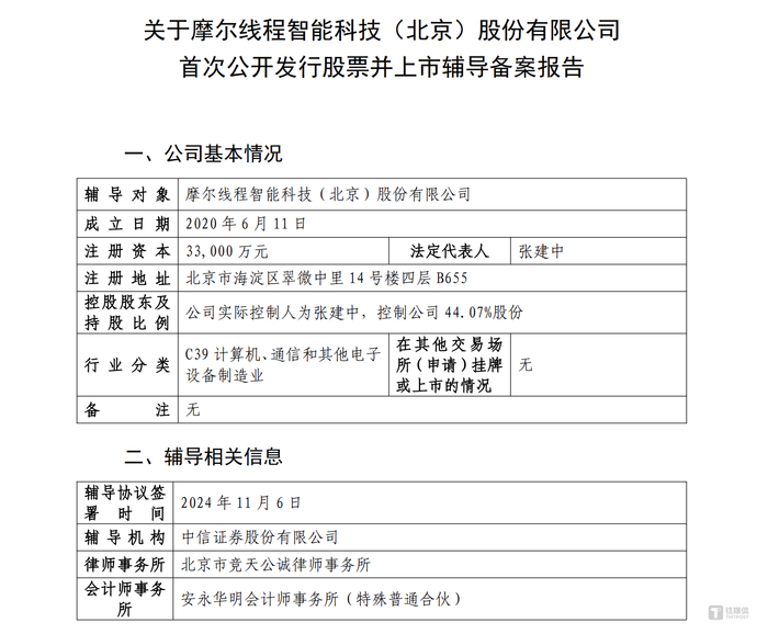
钛媒体App 11月13日消息,中国证监会官网显示,国内全功能GPU独角兽企业摩尔线程智能科技(北京)股份有限公司(简称“摩尔线程”)在北京证监局办理辅导备案登记,正式启动A股上市进程,辅导机构为中信证券股份有限公司。
这是继壁仞、燧原之后,今年第三家GPU/AI 芯片初创公司开启A股IPO之路。
据悉,摩尔线程成立于2020年10月,以全功能 GPU 为核心,致力于向全球提供加速计算的基础设施和一站式解决方案。
摩尔线程创始团队来自全球GPU巨头英伟达,其创始人兼CEO张建中曾任英伟达全球副总裁、中国区总经理,在GPU这一行业已经深耕近二十年。
目前,摩尔线程可同时提供B端和C端产品,其芯片采用先进MUSA架构,集成AI计算加速、图形渲染、视频编解码、物理仿真和科学计算四大引擎。2022年,摩尔线程推出国产游戏显卡MTT S80,被誉为“国产游戏第一卡”,也是国内唯一可以支持DirectX 12的消费级显卡。此外,在数据中心GPU部分,摩尔线程还拥有千卡智算集群,并推出了自有的万卡集群方案。
公开资料显示,摩尔线程的客户包括头部运营商、大型国有银行、大模型创业公司等。
启动IPO之前,摩尔线程已经完成了五轮融资,整个融资规模超过40亿元。投资方包括中国移动、深创投、上海国盛、中银国际、建银国际、招商局创投、中关村科学城、红杉资本等基金和机构。2024年4月9日,摩尔线程以255亿元人民币的企业估值入选《2024·胡润全球独角兽榜》,排名261名。
摩尔线程融资历程(来源:天眼查)
值得注意的是,摩尔线程是今年第三家曝出IPO计划的国产GPU厂商。证监会官网显示,今年8月,燧原科技的上市辅导备案已获受理,辅导机构为中金公司,该公司计划在A股进行IPO。9月,壁仞科技在上海证监局办理辅导备案登记。
(本文首发于钛媒体App,作者|林志佳,编辑|胡润峰)
特别声明:以上内容仅代表作者本人的观点或立场,不代表新浪财经头条的观点或立场。如因作品内容、版权或其他问题需要与新浪财经头条联系的,请于上述内容发布后的30天内进行。