新浪财经

建立股市平准基金的必要性

新浪财经头条

关注

来源:任泽平

文:任泽平团队

导读

年初市场热议平准基金入市,如今随着一季报披露,汇金增持ETF的平准资金已确认超过3000亿元。当前A股仍围绕3000点波动,要不要明确出台平准基金?力度该有多大?如何更好发挥“定海神针”作用?本文一探究竟。

核心观点

平准工具是指政府为应对资产价格剧烈波动带来的系统性风险而建立的政策性金融工具,注入流动性恢复市场正常运行,发挥“定海神针”作用。

纵览各经济体过去30年经验,平准工具可大致分为“金融保障型”和“股市平准型”。“金融保障型”平准基金主要救机构而非救市场,只要对金融体系构成威胁,政府或央行均可通过发放贷款、收购等方式为注入流动性,优点是机制灵活、作用广泛,缺点是容易造成“大而不能倒”的预期,代表经济体是美国、欧盟,典型案例是次贷危机时美国联邦政府接管“两房”,抑制危机蔓延。“股市平准型”平准基金主要救市场而非救机构,通过在资本市场购买股票、ETF等方式支撑股市信心,优点是提振资本市场预期,缺点是股市影响因素较为复杂,而且如何退出需要智慧,代表经济体为日本、中国香港。

能否发挥平准工具“定海神针”的作用,关键有两个考虑:

一是救市场和救机构孰优孰劣?1) 选择股市平准型:救股市更能提振信心, 股价是关键标的,散户更多更适合。2)选择金融保障型:救机构更能提振信心,机构破产影响过大,市场成熟度高时大盘点位激励受限。3)央行政策风格直接决定平准工具使用类别,经济体的平准工具选择往往几十年不会变。4)平准工具需与实施地区资本市场特征和系统性风险特征高度匹配,并不存在哪一种类别更好的说法。二者也不是二选一的关系,配套使用可能更有效。

二是出台明确机制是长期考虑下的优选。1)单独立法使用平准工具是减轻政策后遗症影响的良好举措。2)成机制的平准工具在救市后更好退出。3)成机制的平准工具能有效防止腐败、寻租问题。4)成机制的平准工具能通过建立合适的资助标准控制市场预期。5)需合理规划透明度避免被市场套利。

我国的平准工具体系建设不照搬别国经验,金融保障和股市平准双轨并行模式高低结合、远近兼顾,建设规划合理缜密。其中金融稳定保障基金已成立运行,待《金融稳定法》确立后正式护航金融系统。股市平准型工具主要为平准资金入市发挥平准作用,在2015年、2023年均有使用经验。

我们此前虽然有平准工具的实践,未来仍需建立更具规模更成体系的股市平准型平准工具!一是护航资本市场,保障财富效应,居民才敢于投资和消费。2021年底中国基金投资者超过7.2亿,2023年7月中国股民数量已超过2.2亿。资本市场的涨跌牵动亿万百姓的钱袋子, 资本市场的理性稳定是居民积极投资的底气。二是完善平准工具体系为资本市场建设后盾,稳定的资本市场生态是科创新质生产力发展的优质土壤。截止3月,科创板上市公司达570家,平均每家募资15.96亿元。稳定的资本市场吸引培育创新型企业上市发展,成熟的资本市场助力创新型企业提质增效。

从提高资金使用效率的角度,成体系的股市平准型工具传导信号更直接。目前我国平准资金的运营较为隐晦,除汇金、证金增持会引起市场解读外,剩余资金仅在交易端发力,不能通过信息传导撬动市场信心。有金融稳定法作基础,金融稳定保障体系才能正常发挥作用。金融稳定法是防范金融风险的基本法,金融稳定法的正式确立将自上而下整合中国金融保障体系,也将正式唤醒金融稳定保障基金,完善我国金融保障型平准工具的路径。

长期来看,需凝聚共识,全力拼经济,提振信心。股市是经济的晴雨表,发展是解决一切问题的根本,把发展放在首要任务,全力拼经济,拉开新一轮经济刺激计划,一鼓作气。对照日本、韩国、中国台湾、阿根廷、马来西亚等类似发展阶段,他们所面临的挑战,发现经济转型还是有正反两方面的规律和经验教训的,希望我们能作出正确的选择,只要尊重经济规律和常识,我们一定能作出正确的选择。经济史没有新闻。中国经济潜力大,只要全力拼经济,前景光明。中国加油!

目录

1   什么是平准工具?

2   平准工具使用历史经验

2.1   美国:坚持救机构,往往一掷千金临时应急

2.2   欧盟:循序渐进建立机构保障机制

2.3   日本:救市场最早也最激进,坚持平准基金形式

2.4  中国香港:平准资金入市,强力打赢救港币、救股市保卫战

3    平准工具历史经验的思考

3.1  金融保障型和股市平准型怎么选?

3.2   是否需要先出台明确的机制规则?

4   中国平准体系实践与未来构想

4.1   中国平准体系实践:金融保障与股市平准双轨并行

4.2   为什么这样构建平准工具体系?

4.3   展望:有序推进中国平准工具体系建设

平准工具的建设和使用是守护资本市场有效运行的关键。“平准基金”概念往往在市场波涛汹涌的时候被广泛讨论,它已经成为政府对市场托底的一种象征。2023年市场面对非理性震荡,“平准力量”果断出手帮助市场回归正常轨道。新任证监会主席吴清主席也在2024两会经济主题记者会压轴表示:“一旦市场严重脱离基本面,出现非理性剧烈震荡、流动性枯竭、市场恐慌、信心严重缺失等极端情形,该出手就果断出手,纠正市场失灵。这方面,我们已经有一些行之有效的做法,还将健全完善相关机制,坚决防范发生系统性风险。”

“他山之石,可以攻玉”历史经验是宝贵的参考资料。但平准工具一般在市场冲击中针对性的启用,受地区制度和事件风格影响,差异化较大。市场对平准工具的准确定义难以统一,分析口径宽窄不一。本文对近30年世界各经济体平准工具的使用进行梳理,根据作用机制分为“金融保障型”“股市平准型”两个大类,探究选择不同类别工具的原因,总结使用经验,探讨我国平准工具建设方向。

1 什么是平准工具?

平准工具是指政府为应对市场资产价格剧烈波动带来的系统性风险而建立的政策性金融工具,一般通过注入流动性来帮助市场恢复正常运行。结合过去30年平准工具的使用经验可以将其大致分为“金融保障型”和“股市平准型”。“金融保障型”侧重对金融机构进行托底,通过保障贷款等方式发力。“股市平准型”侧重对股市点位进行托底,通过注资入市等方式发力。

平准在当今更侧重于支撑市场。“平准”一词源自《史记·平準书》,指古代官府平抑物价的措施。意在通过逆向操作熨平非理性波动,既在市场价格上涨时卖出,在市场价格下跌时买入。但其作为“平准基金”在金融市场的实际应用主要为:在市场发生非理性暴跌诱发系统性风险时应急为市场注入流动性,帮助市场恢复正常运行。价高卖出的平抑作用在实际运用中并无体现,政府更追求平准工具在使用后的平稳退出,以防“官股”“官方资产”干扰市场自行运行机制。

本文将“平准工具”用作统称来避免混淆。目前市场习惯用“平准基金”来代指所有发挥平准作用的资金、政策和调控手段。但“平准基金”同时也特指“股市平准基金”:政府以法定方式建立的,通过逆向操作熨平股市非理性波动的基金。为避免混淆分析对象,本文用“平准工具”统称全世界各国政府为发挥平准作用而推出的政策手段及工具。“平准基金”在分析中仅代表“股市平准基金”,是平准工具的类别之一。

2 平准工具使用历史经验

梳理近30年全球各国平准工具的使用经验共21例,其中“金融保障型”9例,“股市平准型”13例,类别差异显著、地区特征突出。现将最具代表性经济体的案例总结分析如下:

2.1 美国:坚持救机构,往往一掷千金临时应急

美国是平准基金发源地,坚持救机构而非救市场,主要使用临时平准工具,并未建立长期平准制度。平准基金最初的形式是早在美联储尚未成立的1907年,摩根等几家大银行为应对挤兑潮自行建立“基金”来给陷入困境的金融机构提供资金。守护机构的传统随着1913年美联储成立延续在后来每一次金融危机的应对中。

1987年“黑色星期一”市场踩踏源自雷同的量化交易策略和投资组合保险。二者都会引发抛售恶性循环,市场流动性枯竭从而摧毁市场信心。仅10月19日一天,道琼斯指数就下跌508点,创1914年来最大单日跌幅。格林斯潘领导下的美联储应对股市崩盘并没有试图扭转股价下跌或设定一个特定的股价目标。美联储专注于缓冲股市崩溃所产生的负面影响。美联储第二天即宣布无限流动性支持经济和金融系统稳定运行,具体操作为贴现窗口出借现金以保证金融机构流动性。并向大金融机构施压引导机构相互帮助,为陷入困境的机构提供信用贷款。金融机构获得了流动性和信心,打破下跌的循环机制,市场很快恢复正常运行。

1998年LTCM危机源自LTCM对冲基金高杠杆策略在“俄罗斯违约”事件中崩溃。LTCM在多数华尔街大金融机构借款,如果破产清算将对金融市场带来巨大冲击,美联储不得不劝导14家华尔街大公司对LTCM进行接管。成功防范市场崩溃的同时也引起了很多对于“大而不倒”公平性的讨论。

2008年次贷危机源自金融周期顶部房地产泡沫破裂,美国经济快速下滑。雷曼兄弟破产、美林被收购、美国国际集团(AIG)濒临倒闭等事件重创市场信心。美联储动用一系列措施:1)为AIG提供850亿特别贷款。2)实施7000亿美元的资本收购计划,通过购买银行等金融机构优先股成功稳定住银行业崩坏趋势。3)美联储 提供2000亿美元的融资,筹建7000亿不良资产救助计划重用于组金融机构。但次贷危机破坏力巨大,后续美国施行QE才使经济扭转态势。

2019年疫情爆发引发市场下跌,同质化交易、保证金及赎回压力加剧资产抛售,市场恐慌性追逐流动性。美股暴跌,10天内4次熔断,恐慌指数超过2008年金融危机最高点。面对流动性危机,美国依旧使用1987年相同的应对方式,只不过力度更大更全面。美联储并未投资入市支撑股价,而是相继启动CPFF、MMLF、PDCF、PMCCF、SMCCF、TALF等工具,向银行、一级交易商、货币市场基金、企业、居民、海外央行等各个部门直接注入流动性。财政部启用外汇稳定基金5000亿元来支持贷款、贷款担保和受影响的投资业务。

2.2 欧盟:循序渐进建立机构保障机制

欧盟的平准工具较为成熟,从应急基金到长期机制,从国家层面到机构层面,循序渐进的构建了完备的平准工具体系,也帮助欧盟成功渡过了2008年全球金融危机和之后的欧债危机。

金融稳定基金(EFSF)源自2010年为应对欧债危机,欧盟联合IMF出台的7500亿欧元救助计划。计划为期三年,包括4400亿的金融稳定基金、欧盟委员会筹集的600亿和IMF提供的2500亿。EFSF实缴资本只有1844亿,但后续引入杠杆化使得规模通过4-5倍杠杆拓升至1万亿,并引入特别目的投资工具(SPIV)通过发债来筹资。EFSF主要通过提供紧急贷款、在必要时干预债市一级市场、通过SPIV直接在二级市场购买国家主权债券等方式来救助欧元区成员国。

欧洲稳定机制(ESM)是2013年EFSF到期后对EFSF的替代。原始股本由欧元区17个成员国按比较认购7000亿欧元提供,其中800亿需实缴,6200亿为成员国承诺担保随时支付。ESM通过三种方式救助欧元区成员国:1)为受援国直接提供救助贷款。2)预防危机形成从而为受援国提供贷款和金融机构资本重组提供贷款。3)在二级市场直接购买国债来保障受援国债市流动性。

欧洲央行单一处置机制(SRM)为补充欧盟平准工具在银行层面的缺失而建立。负责对象包括跨国银行集团、重要的银行、金融控股公司等系统重要性金融机构。由单一处置委员会(SRB)负责管理,单一处置基金(SRF)负责执行。基金并未规定目标规模,但不低于所有成员国银行存款的1%约550亿欧元,并通过事前、事后缴纳、替代融资借款、自愿缴纳等方式获取可用资金,同时ESM可为SRF提供最高680亿的贷款。主要用于为银行资管提供贷款和担保、购买银行资产、向股东和债权人支付赔偿。

2.3 日本:救市场最早也最激进,坚持平准基金形式

日本的平准工具主要介入股市,通过购买股指成分股、普通股、ETF等方式越来越直接的入市。日本早在二战时期就有成立 日本协同证券公司稳定股价的举措,之后多次启动平准基金平缓股市下行趋势,在不断的试错中找寻平准基金的发力尺度。

1964-1965年美国境内筹资加税政策冲击日股暴跌23.47%,日本两次设立平准基金共计出资5000亿日元以上未能扭转态势,平准基金救市失败。直到日本政府推出降税政策、发行赤字公债,大力带动实体经济消费之后日本股市才走出低谷。

1995年日本经济增速转负叠加阪神大地震给日本股市带来强烈冲击,日本政府组织成立“股市安定基金”,资金主要来源于银行业,共计投入两万亿日元,约占当时市值的1%。平准基金入市叠加日本GDP企稳回升,日本股市底部震荡后大幅回升,于当年年底反超下跌前水平。

2010年后面对全球金融危机,日本央行直接下场,通过信托直接购买ETF。疫情期间日本也通过提高央行每年购买ETF的额度来刺激市场,截至2023年底,日本央行持有37万亿日元的ETF,占东证总市值约4.3%,巨大的体量确实有效支撑了日本股市,但如何退出、退出影响饱受争议。

2.4 中国香港:平准资金入市,强力打赢救港币、救股市保卫战

中国香港的平准工具使用为动用外汇基金进入股市抵抗外部做空。香港实行联汇制度,1998年美元加息和香港股市泡沫破裂的双重压力下,港股成为国际游资做空套利的目标。国际炒家做空策略的关键是迫使港股下跌通过沽空股指期货获利,于是港股恒生指数的点位成为对抗做空势力的关键战场。1998年8月,国际游资通过抛售外汇、港股等手段发起进攻,港府展现出强硬的护盘决心,始终守住7000点大关。8月14日香港金管局首次动用外汇基金进入股市、期市,大量收进蓝筹股票和期票,与做空势力展开拉锯战。香港政府共计动用150多亿美元,约占外汇基金的13%,约占港股总市值的3.6%。8月底,做空势力限于期货结算日的到来被迫高价平仓,损失惨重退出香港市场。本次将外汇基金用作平准基金救市的操作已成为平准基金帮助市场抵抗外部性干扰的典型案例。

3 平准工具历史经验的思考

纵观以上平准工具使用经典案例,不难发现各案例差异的关键在于两个问题:1.平准工具注入流动性通过救助金融机构还是进入股市注资?2.平准工具是否先出台明确的机制规则作为基础?

3.1 金融保障型和股市平准型怎么选?

选择金融保障型还是股市平准型?核心关键是救机构和救市场哪一个更能提振市场信心,另外还应结合考虑资金效率、投资者结构等因素:

1) 选择股市平准型:救股市更能提振信心, 股价是关键标的,散户更多更适合。日本、韩国等国在2008年全球金融危机中的风险爆发多由货币、资产价格等渠道由美国传导至本国,信心、崩塌最先体现在股市点位、资产价格上面。抬升股价点位比为金融机构作担保能更直接的支撑市场信心,所以日本和韩国不约而同的使用平准基金进入股市支撑股价,收效甚好;股价若为危机关键标的,则救股市即为必选。1998年香港保卫战中,港股股价是国际做空势力回收现金流的重要标的,保持股价高于看跌期权平仓线成为击败空头的“将军”致胜棋。平准基金入市守住7500点平仓线成为“胜负手”直接锁定胜局; 散户更多的资本市场中股市平准型工具更有效。散户相较于机构投资者和外资投资,更易受情绪引导。散户投资者占比高的资本市场更易因市场恐慌情绪蔓延出现股市踩踏,也更易受股市平准型平准工具入市抬高点位的激励。

2) 选择金融保障型:救机构更能提振信心,机构破产影响过大,市场成熟度高时大盘点位激励受限。美国作为次贷危机爆发源头,其市场崩溃源于信贷泡沫破裂后,债务风险爆发导致金融机构率先受到冲击,银行倒闭、雷曼兄弟破产等事件引起市场恐慌。救机构明显比救股价更提振信心于是美国推出金融保障型系列措施,成功稳住态势;若机构破产影响过大,则救机构即为必选。1998年LTCM危机就因为LTCM的业务已深深嵌套进华尔街所有公司的资产链条内,拯救LTCM软着陆便成为美联储的唯一选择;机构投资者和外资占比较高的资本市场中金融保障型更有效。机构占比较高时,市场踩踏更多源于交易机制重叠,而非市场恐慌情绪。此时保证机构现金流充裕来避开机构的套现离场策略比通过股市点位抬高机构信心更直接更有效。

央行政策风格直接决定平准工具使用类别,经济体的平准工具选择往往几十年不会变。“黑色星期一”是典型股市踩踏诱发恐慌的股市流动性危机,为股市直接注入流动性显得非常合理。虽然时任美联储主席的格林斯潘一直主张通过货币政策对抗股市价值的不合理波动。但面对股市流动性危机,他依旧选择按照美联储应对危机的标准操作流程行动:专注于缓冲金融系统崩溃带来的负面影响,先为机构充当最后贷款人,再迫使金融机构抛弃竞争转为互相资助。这样教科书式的救机构流程贯穿在美联储每一次应对危机的对策中。

平准工具需与实施地区资本市场特征和系统性风险特征高度匹配,并不存在哪一种类别更好的说法。二者也不是二选一的关系,配套使用可能更有效。投资者信心的崩塌往往既源于资产价格暴跌也源于金融系统瘫痪,同时使用两种类别工具能双渠道托底市场,有效稳定市场信心。日本政府早期1965年仅通过平准基金救市效果不佳,叠加一系列政策,利率渠道,信贷渠道多管齐下才成功扭转危机。韩国在平准基金的使用中也越发注重一揽子政策的配合,2022年面对疫情危机同时动用了平准基金和金融保障工具,有力支撑经济复苏。

3.2 是否需要先出台明确的机制规则?

成机制的平准工具可以减轻政策后遗症影响。直接介入市场只能是应急之策,在长期会带来市场对于公平性的争议。美国《联邦储备法》第13条第3款是美联储应对危机操作的根基,它允许美联储在“异常和紧急情况下”向银行系统外的机构放贷。该法条以“美联储为机构充当最后贷款人”的形式贯穿了美国所有经济危机的应对措施。1987年“黑色星期一”开始,市场对于该行为是否公平的讨论不绝于耳,“大而不倒”一词广为流传。后形成“反美联储风潮”政治反弹。《多德·弗兰克法案》迫于压力问世,法案明确规定如何有序处置陷入危机的系统重要性机构。引导成立有序清算基金(OLF)来负责金融机构清算,应对道德风险的同时也提高了金融保障平准动作的效率。

成机制的平准工具在救市后更好退出。香港在1998年使用平准基金后成立盈富基金来处理官股官资的退出问题,通过将官股打包成基金后市场化的方式顺畅的实现了平准资金的平稳退出,相较于韩国的主动抛售和日本的长期持有,香港的平准资金退市方式既实现平滑退出也保护了资本市场的有效性。

成机制的平准工具能有效防止腐败、寻租问题。将平准工具的使用及管理规定成文能明晰监管途径、确立监管要求。有效避免腐败滋生和寻租问题的出现,保证平准资金有效发挥作用。

成机制的平准工具能通过建立合适的资助标准控制市场预期。不透明的平准机制诱导企业产生“一定会被救助”的预期,拉高市场风险偏好导致风险积压。平准工具可以设置合理的救助要求、救助标准来保证资金使用的有效性。德国金融市场稳定基金(FMS)明确规定:只有在金融危机期间因流动性资金不足而处于危险状态的金融企业才能得到帮助。自身经营不善而处于危险状态的金融企业不在基金的帮助范围之内。

同时平准基金机制应合理规划入市标准、时点、金额等信息的透明度。严防市场套利行为,维护市场定价有效性。

4 中国平准体系实践与未来构想

4.1 中国平准体系实践:金融保障与股市平准双轨并行

新时代要求下,两类平准工具双轨并行建设。目前金融稳定保障基金已初步建成。股市平准类别上,我国在2015年、2024年也有使用股市平准型工具的经验。

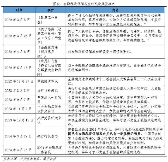
1) 金融保障型:金融稳定保障基金

金融稳定保障基金是我国金融稳定保障体系的重要组成部分,自2022年在政府工作报告上首次提出建设金融稳定保障基金以来,通过两年的立法准备和筹资准备已成功建成并初具规模。

其主要定位是为重要系统性金融风险处置提供托底储备,侧重处置重大系统性金融风险,是金融保障体系中的“最后防线”。其资金组成为向金融机构、金融基础设施等主体筹集的资金以及国务院规定的其他资金。必要时,中国人民银行再贷款等公共资金可用于为金融稳定保障基金提供流动性支持。

2) 股市平准型:平准资金的运行

我国平准资金使用案例为2015年、2023年应对股市震荡。

2015年案例:2015年6月股市大幅波动,7月5日中央汇金宣布购入蓝筹ETF,同日证金公司临危受命被赋予平准基金的职责,并获得央行流动性支持,直接或间接投资于二级市场,由此构成股市平准型平准工具,为股市提供流动性。据测算,2015 年证金公司获得包括央行在内机构提供的 2.5-3 万亿元资金支持,约占当时市值的3%-6%。

2023年案例:股市大幅震荡下中央汇金宣布增持ETF,证监会表态支持。并未进入证金公司统筹流动性入市阶段。跟据基金年报测算,预估汇金增持达到3000亿元以上,主要增持宽基ETF。市场反应强烈,上证指数两日内回升4.7%,两周后重返3000点。

2015年案例中入市的资金一部分在几年内通过项目结项的方式有序退出市场,另一部分依照市场分析,一直以平准资金的形式作为长期平准工具在股市中发挥平准作用。粗略估算目前市场平准资金至少有32962.52亿元,约占A股总流通市值的5.144%。在市场低迷时增持,高涨时减持,逆向操作发挥平准作用降低市场波动。

4.2 为什么这样构建平准工具体系?

平准工具作为资本市场和金融系统的“定海神针”,其体系建设不能简单照搬已有经验,应结合我国发展现状合理规划。我国目前资本市场依旧以散户投资者为主导,市场自由度和市场竞争机制仍在有序建设中。新“国九条”引领的新一轮资本市场改革下,严监管、防风险、保护中小投资者利益是改革的重要导向。2022年政府工作报告指出:“设立金融稳定保障基金,发挥存款保险制度和行业保障基金的作用,运用市场化、法治化方式化解风险隐患,有效应对外部冲击,牢牢守住不发生系统性风险的底线”。

现有模式双轨并行、高低结合、远近兼顾,建设规划合理缜密。金融稳定保障基金在深层、长期角度保障金融系统不发生系统性风险,平准资金在表层、短期角度守护托底市场,提振市场信心。

两类平准工具仍有不足,期待平准体系进一步完善。一是完善《金融稳定法》,释放金融稳定保障基金整体效能。二是建立明确机制的平准基金,规模可以为2-3万亿,提升现有平准资金的使用效率,提振市场信心。

发展高科技企业离不开资本市场支持。国九条下发后陆续出台《资本市场服务科技企业高水平发展的十六项措施》、《科创属性评价指引(修改)》等建设资本市场以保障支持科创企业发展的系列政策。截止3月,科创板上市公司达570家,平均每家募资15.96亿元。稳定的资本市场吸引培育创新型企业上市发展,成熟的资本市场助力创新型企业提质增效。

4.3 展望:有序推进中国平准工具体系建设

中国平准工具体系建设序幕渐起,后续仍需推进金融稳定法建设,建立更具规模更成体系的股市平准型平准工具。汇金出手增持、金融稳定保障基金建成、金融稳定法稳步推进、金融部门维护金融稳定态度坚决,是金融工作“稳市场,稳信心”的落地表现,后续推进值得期待!

一是护航资本市场,保障财富效应,居民才敢于投资和消费。根据最新数据,2021年底中国基金投资者超过7.2亿,2023年7月中国股民数量已超过2.2亿。资本市场的涨跌牵动亿万百姓的钱袋子, 资本市场的理性稳定是居民积极投资的底气,成体系的股市平准型工具将为居民信心加码。

二是完善平准工具体系为资本市场建设后盾,稳定的资本市场生态是科创新质生产力发展的优质土壤。国九条下发后陆续出台《资本市场服务科技企业高水平发展的十六项措施》、《科创属性评价指引(修改)》等建设资本市场以保障支持科创企业发展的系列政策。截止3月,科创板上市公司达570家,平均每家募资15.96亿元。稳定的资本市场吸引培育创新型企业上市发展,成熟的资本市场助力创新型企业提质增效。

三是从提高资金使用效率的角度,成体系的股市平准型工具传导信号更直接。目前我国平准资金的运营较为隐晦,除汇金、证金增持会引起市场解读外,剩余资金仅在交易端发力,不能通过信息传导撬动市场信心。

四是有金融稳定法作基础,金融稳定保障体系才能正常发挥作用。金融稳定法是防范金融风险的基本法,是金融稳定体系的基石,欧洲、德国、美国的金融稳定保障体系都是在FMStG、ESM条约、《多德·弗兰克法案》等基础法规的引领下搭建的。金融稳定法的正式确立将自上而下整合中国金融保障体系,也将正式唤醒金融稳定保障基金,完善我国金融保障型平准工具的路径。

五是长期来看,需凝聚共识,全力拼经济,提振信心。发展是解决一切问题的根本,把发展放在首要任务,全力拼经济,拉开新一轮经济刺激计划,一鼓作气。对照日本、韩国、中国台湾、阿根廷、马来西亚等类似发展阶段,他们所面临的挑战,发现经济转型还是有正反两方面的规律和经验教训的,希望我们能作出正确的选择,只要尊重经济规律和常识,我们一定能作出正确的选择。经济史没有新闻。中国经济潜力大,只要全力拼经济,前景光明。中国加油!

特别声明:以上内容仅代表作者本人的观点或立场,不代表新浪财经头条的观点或立场。如因作品内容、版权或其他问题需要与新浪财经头条联系的,请于上述内容发布后的30天内进行。

加载中...