新浪财经

新一轮财税改革箭在弦上

新浪财经头条

关注

来源:任泽平

文:任泽平团队

摘要

近期政策释放财税改革信号,以消费税改革为引领的新一轮财税改革有望开启,改什么?怎么改?影响几何?

94年分税制改革调整了央地财政关系,释放了地方政府活力,确立了过去30年中央和地方的财权事权基本格局,但如今过了30年,当前财政税收形势面临五大挑战:

1)宏观税负趋于下行,制约地方财政扩张空间。2018-2023年财政收入年均同比增长3.4%,低于同期复合GDP的增速。

2)土地财政拖累较大,地方财政吃紧,需要新税源。2023年国有土地使用权出让收入较2021年高峰下滑31.76%,连续两年拖累地方财政收入,多地政府在“紧日子”下,需要培育新税源。

3)间接税占比过高,税制结构待优化。我国当前仍以间接税为主,2023年增值税、消费税累计占比56.3%,公平性不足,理论上应提高直接税比重,但当前房产税改革条件尚不完备。

4)央地财权事权不匹配,消费税尚未与地方共享。2023年地方收入占比占54%,但支出责任占比86%。地方税种范围较窄,叠加刚性支出较多,部分地区财政形势疲软,财力承压。

5)区域间财政发展不均衡,非税收入、罚没收入、倒查税收入提高等进一步恶化税收形势。仅有9个省份自给率超过50%,主要非沿海省份高度依赖转移支付,部分地区出现滥用税收优惠导致重复建设、甚至有地方提高罚没收入等现象,需要警惕。

此时启动新一轮财税改革,重点是培育新税源、充实地方财力、优化产业结构、促进转型升级,重新激发地方政府活力。

消费税成为本轮财税改革的原因在于:一方面,目前国内消费税为第三大税,税收汲取能力优于其他税种。且2024年1-5月累计同比增速7.2%,远高于其他税种。消费税是当前可以改革并带来增量税收空间的税种。另一方面,消费税自1994年创设,目前执行还是2008年修订的《消费税暂行条例》,部分条款已不适应当前市场环境,改革酝酿已久。

我们预计消费税的改革方向有三点:1)扩大税基,调整税率。2)征收链条后移,从生产端转向零售端转移。3)部分税收下划地方。

此次改革可能带来的影响:1)扩大地方税源,缓解地方财政压力,但短期内难以抵消土地财政下滑的影响。按照央地5:5进行分成,乐观情况下可为地方政府贡献近万亿增量收入。2)发挥调结构的指挥棒作用,有利于建立全国统一大市场,经济结构从鼓励投资向鼓励消费跃迁。

消费税增加到底由谁来买单?消费税反映在终端价格上的结果,更多取决于具体商品的需求弹性和供求情况。当前企业利润承压、居民消费动能偏弱,新一轮财税改革不宜增加整体税负,我们建议配合财政扩张刺激需求,降准降息、降低利率、发放消费券,减轻税负,放水养鱼,与民休息。

展望长期,财税改革不能局限于条件相对成熟的单一消费税项,还需要保持一定经济增速,从更长远的角度夯实税收基础:一是要做大税基,提振民营经济信心,企业盈利和居民安居乐业才是财税的“源头活水”。二是要降低税率,减轻税负,休养生息。三是将部分地方事权上收为中央事权,完善财政转移支付机制,加强全国财政整体调控转移力度。

目录

1    背景:当前财政税收形势呈现五大特点,消费税改革正当时

1.1    宏观税负趋于下行,财政调节作用受限

1.2    土地财政对地方财政拖累较大,需要培育新税源

1.3    间接税占比过高,税制结构待优化,消费税改革时机最为成熟

1.4    央地财权事权不匹配,消费税尚未与地方共享

1.5    区域间财政发展不均衡,合理“开源”而非涸泽而渔

2    消费税有望成为本轮财税改革的重点

2.1    消费税改革酝酿已久

2.2    当前消费税特点与问题

2.3    消费税三大改革方向

3    影响与展望

正文

三中全会召开,财税改革成为关注重点,以消费税改革为引领的新一轮财税改革有望开启,改什么?怎么改?本文将一探究竟。

近期政策集中吹风,释放财税改革信号。今年3月,财政部有关2024年中央和地方《预算草案》报告出台,点明了“推动消费税改革,完善增值税制度”;6月,《国务院关于2023年度中央预算执行和其他财政收支的审计工作报告》中提出“谋划新一轮财税体制改革,完善中央与地方财政事权和支出责任划分”。

当前是启动新一轮财税改革的时间窗口。二季度GDP实际同比4.7%,物价低迷,企业和居民融资需求不足。市场希望财政发力、货币配合,打通生产消费大循环,扭转预期和信心。但受制于土地财政下滑、地方财政“入不敷出”、专项债发行进度偏慢等影响,地方政府心有余而力不足。

此时启动新一轮财税改革,重点是培育新的税源、充实地方财力、优化产业结构、促进转型升级,重新激发地方政府活力。

1    背景:当前财政税收形势呈现五大特点,消费税改革正当时

1.1    宏观税负趋于下行,财政调节作用受限

近年来财政收入同GDP比值下降,制约财政逆周期操作空间。根据财政部数据,2018-2023年财政收入年均同比增长3.4%,增幅低于同期内复合GDP 4.9%的增长,而2013-2018年间二者年均增速分别为7.3%和7%。2023年公共财政收入和税收收入占GDP的比重分别为17.2%、14.3%,十年内较峰值分别下滑了4.9%和4.2%。宏观税负下降,一定程度上对财政扩张空间形成掣肘。

宏观税负下降主要由经济基本面和大规模减税降费导致。一方面,经济是财政之源,国内经济恢复动能偏弱,拖累财政收入。近年来PPI低迷,企业利润承压,民营经济贡献50%以上的税收,民营经济信心不振,连带就业、消费等指标偏弱;另一方面,财政主动让利,减税退费规模创历史新高。2019年来我国连续实施了大规模减税降费、缓税缓费和留抵退税措施,根据统计,过去十年间我国减税降费累计超15万亿元,2021至2023三年间便执行约7.5万亿,贡献近一半规模。

1.2    土地财政对地方财政拖累较大,需要培育新税源

土地出让收入连续两年负增长,土地财政总贡献持续缩减。2023年,国有土地使用权出让收入5.8万亿元,同比下降13.3%。国有土地使用权出让金贡献政府性基金近九成收入,2021年后房地产市场销售和投资遇冷,土地出让金减少带动政府性基金收入连续两年负增长。土地财政贡献收入不仅包含出让金收入,还有对一般公共财政的税收贡献。在土地出让收入的基础上,考虑土地增值税、房产税、契税、耕地占用税和城镇土地使用税这五大房地产专项税,那么土地财政对地方政府一二本账的财政贡献也由2020年54.6%的峰值降低到2023年的41.7%,回归至约2017年水平。若考虑到房地产与上下游企业其他项税收收入,土地财政总贡献将进一步缩减。

1.3    间接税占比过高,税制结构待优化,消费税改革时机最为成熟

我国高度依赖间接税,有必要向直接税过渡转型。税收根据税制可分为直接税和间接税。直接税包括财产税、所得税等,属于价外税,直接向纳税人收取,优点是公平性强,可以调节收入分配,缺点是对征收能力要求较高,发达经济体一般以直接税为主;间接税通常包括增值税、消费税等,属于价内税,在流通环节征税,征税方便但容易造成重复征税。我国当前仍以间接税为主,2023年增值税、消费税累计占比56.3%。

但当前以房产税、所得税为代表的直接税税种不具备成熟的改革条件。当前,经济恢复有所放缓,企业利润承压,税收负担压力较大,居民的就业、收入预期不明朗,企业和个人所得税难以提高税率或征收范围。房地产投资和销售负增长,此时也不适合开征房地产税。

消费税的税收汲取能力优于其他税种。2023年国内消费税1.61万亿,占总税收的8.9%,且在2024年以来累计同比增速为正,1-5月累计同比增速7.2%,高于税收总体-5.1%的增速,远高于其他税种。消费税是当前可以改革并带来增量税收空间的税种。

1.4    央地财权事权不匹配,消费税尚未与地方共享

地方税种范围偏窄,地方收入占比54%。1994分税制改革,将实施宏观调控和维护国家权益所需的税种划为中央税,如消费税、关税等。适应地方征管的税种划为地方税,如营业税、所得税、土地和房地产相关税。税改提升了中央财政的权重,此后中央财政占全国财政收入的比重大幅度提高。在经历2002年所得税改为共享、2016年营改增等几轮调整后,中央财政收入占比稳中有进,地方不再独享核心税种。2013年后,中央和地方的税收收入占比稳定在45%和55%附近。同时增值税作为企业减税降费的主要税种,多轮的税收减负措施也限制了地方税收空间的扩展。

地方主要承担公共支出压力,支出责任占比86%。改革发展、社会稳定及社保和还息等刚性支出较大,主要都是由地方财政负担。教育、社保就业、卫生健康、一般公共服务等前十大核心财政支出项中,八项都是地方财作为负担的绝对主导。23个常见财政支出项占比中,仅有5项是中央财政领先。地方税种范围较窄,叠加减税降费力度加大,部分地区财政形势疲软,财力承压。个别地区甚至出现负担基本公共服务难的现象,反映出当前部分地区收入支出权责的不匹配。

1.5    区域间财政发展不均衡,合理“开源”而非涸泽而渔

地方财政分化较大,地方财政总体更加依赖中央转移支付。从一般公共财政自给率看,已没有省份实现完全自给,仅有9个省份自给率超过50%,其余省份集中在45%以下。负债率上,若考虑城投债在内的综合债务水平,2023年31个省份中有18个省份超过60%的债务率警戒线,最高和最低省市差超过100%;2023年中央对地方转移支付首次突破10万亿,在中央一般公共转移支付当中的占比从2019年的67.9%快速攀升到去年的72.9%,地方财政对中央转移支付和税收返还依赖度逐步走高。

中西部省份对转移支付等非税收入的依赖度更高。地方财政对中央转移支付和税收返还的依赖较大分化:从转移支付程度看(中央对地方转移支付和税收返还/一般公共财政支出),全国各省市地区总体呈现阶梯式分布。东部沿海地区自给程度相对较高,目前北京、上海、江苏、浙江、广东中央转移支付占比小于20%。向中西过渡逐步降低,西北、东北和西南省份自给程度较低,其中黑龙江和西藏中央转移支付占比高于80%;此外2022年的罚没收入同税收占比最高的三十座城市中,仅有4座城市位于东部沿海省份,经济发展落后地区更容易在财政收入结构上出现恶化,出现更加依赖财政转移、提高罚没等非税收入的现象。

当前经济下行压力较大、宏观增长不确定性较高时,企业和居民主动进行信用扩张的意愿下降,此时正是政府需要实施宽财政扩张总需求、实现稳定社会预期的目标。但地方财政受到土地收入和税收增速缩减的挤压,此时需要中央进一步承担杠杆压力,并合理扩大税基、提高宏观税负征收流程的控制能力。

2    消费税有望成为本轮财税改革的重点

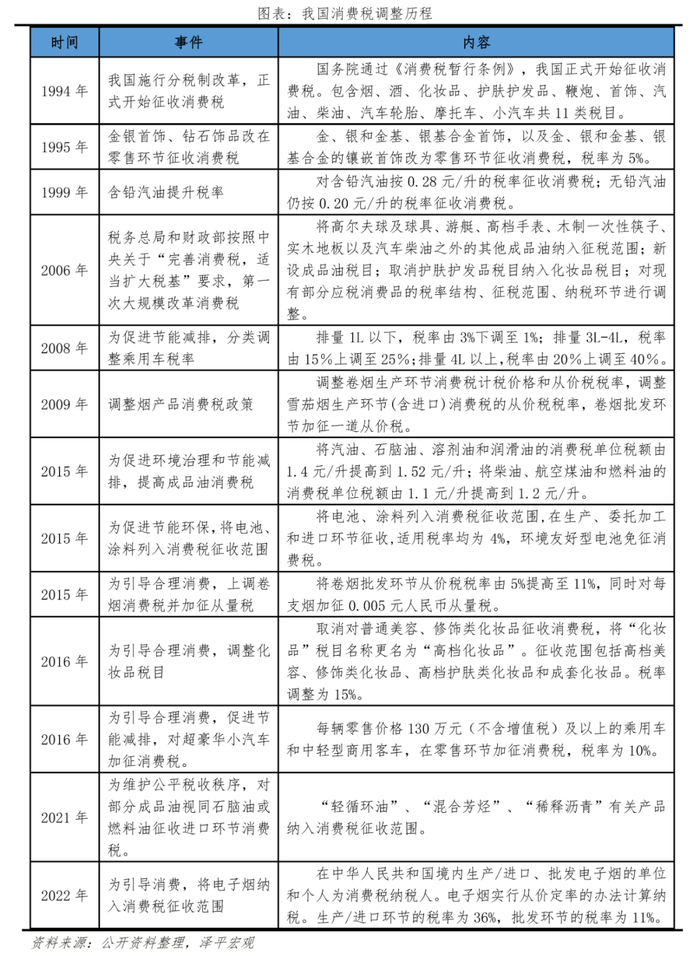
消费税是我国四大税种之一。自1994年创设,目前主要执行的还是2008年修订的《消费税暂行条例》,部分条款已不适应当前市场环境。

近期政策集中吹风,释放财税改革信号。今年3月,财政部有关2024年中央和地方《预算草案》报告出台,点明了“推动消费税改革,完善增值税制度”;6月,《国务院关于2023年度中央预算执行和其他财政收支的审计工作报告》中提出“谋划新一轮财税体制改革,完善中央与地方财政事权和支出责任划分”。

2.1    消费税改革酝酿已久

消费税自1994年正式开始征收至今,经历十余次细则调整,结合国家政策导向文件的内容可大致分为三个阶段:

第一阶段是1994年至2013年,主要为确立消费税后对消费税税目、税率结构、征税范围、纳税环节进行基础性完善。一是扩大征税范围,纳入高能耗、高消费种类,包括金银、成品油、木制品、高档手表等。二是调整征税结构和方式,包括调整成品油类别、调整汽车税率结构、调整烟类税收政策等。多年的调整中不断展现出追求环保和引导消费的政策导向。

第二阶段是2013年至2022年,2013年十八届三中全会明确高耗能、高污染、高消费产品为改革方向后,以“促进节能减排”和“引导合理消费”为大方向调整消费税。环保方向上调整成品油、电池、涂料税率及税收结构,引导消费方向上调整香烟、化妆品、汽车相关税率及税收政策安排。

第三阶段是2022年之后,监管层反复强调“消费税征收环节后移”“稳步下划地方”等消费税改革方向,具体改革仍未落地。“新一轮财税体制改革”是三中全会“全面深化改革”的重要领域。今年年初财政预算草案中明确“推动消费税改革,完善增值税制度”后,市场热议税改第三阶段可能在三中全会落地。

2.2    当前消费税特点与问题

消费税全部属于中央税收,总量占比常年稳定。1994年以来,消费税收金额稳步上升,但其占国家总税收占比一直稳定在7%上下。2023年消费税总额1.61万亿元,占总税额的8.9%。分配上,消费税一直属于中央税收,2023年消费税收占中央税收16.82%。

征收方式上,较多在生产环节征收。目前15种消费税税目中,只有贵重首饰在零售环节征收,卷烟在批发环节加征税,超豪华小汽车在零售环节加征税,其余都为生产环节征收。生产环节征收消费税是为了保证征税效率,但目前信息技术和支付技术的成熟发展赋予了消费税多环节征收的可行性。国发〔2019〕21号文中明确要求在“征管可控”的条件下“将部分在生产(进口)环节征收的现行消费税品目逐步后移至批发或零售环节征收,拓展地方收入来源,引导地方改善消费环境。”

征收范围上,税目集中在四大领域,征收范围相对较窄。目前征收消费税的只有 15 种税目,征收目的明确分为三类:环境治理、引导消费、收入分配。截至2021年,消费税中烟草的生产和批发约占53%,成品油约占33%,汽车约占7%,酒约占4.6%,累计合计接近98%。但市场发展日新月异,目前消费税的调节职能有较多角度未与市场对齐。环境治理端出现新能源汽车、芯片等新的产品议题;引导消费端有更多引导需求尚未纳入税目;收入分配端有奢侈品等高消费产品未纳入税目。

计税方式上相对成熟,利于实现不同征收目标的结构性管控。1994年消费税推出伊始便有三类计税方式,一直延续至今,根据不同的征税目的,成熟实现对征税额的结构性管控。从价定率办法计算的应纳税额=销售额×比例税率;从量定额办法计算的应纳税额=销售数量×定额税率;复合计税办法计算的应纳税额=销售额×比例税率+销售数量×定额税率。

2.3    消费税三大改革方向

本次财税从将减税降幅、提高微观积极性,转向扩大税基、追求税收流程全覆盖和中央地方税负的财事权再平衡。就消费税而言:

1)税收归属权下移,扩大地方税基、培育地方税种。目前我国四大税种中,除消费税外,增值税、企业所得税和个人所得税都为央地共享税收,只有消费税目前完全归属中央政府。2023 年消费税全年收入 1.61万亿元,占整体税收收入的 8.9%,是仅次于增值税和企业所得税的第三大税种。如果将其按一定比例纳入地方税种,由中央和地方共享。这在有效拓宽地方税源的基础上,也能够提高地方政府积极性以促进消费发展、推动经济结构向消费端转型。

2)征收链条后移,从生产端为重转向消费终端为重。目前消费税主要在生产环节由生产方所在地主管税务机关缴纳。而改革方向是将生产或者进口环节为主导的征收阶段,转向零售等终端消费环节征收,由批发零售商向所在地税务机关代缴。客观上大数据和人工智能技术的发展运用,有利于提高税收征管效率、减少税收逃漏,为面向更多样的消费端征收主体创造了更有力的条件。

3)消费税收项目预计将扩大征收范围。我国现行消费税税目有15类消费品(见前图),但目前我国消费税主要针对“有害商品”,税收范围偏窄、且消费端产品分类偏旧。未来消费端将考虑更多高污染、新型产品类目的征税,或将降低已经偏向必需品消费项目的税率。收入分配导向将纳入更大范围的高端服务业和高档奢侈品等高消费产品。如高档住房、别墅会所、高尔夫以及一些资源供给缺乏的产品,这些消费具有高附加值但对一般消费者影响较小。

3    影响与展望

消费税改革牵一发而动全身,直接效应是提高地方政府财政收入,同时在调整经济结构、促进从生产向消费转型、倒逼政府转型升级等层面会产生深远影响:

第一,扩大地方税源,缓解地方财政压力,但短期内难以抵消土地财政下滑的影响。2023年消费税1.6万亿,2024年1-5月国内消费税7607亿元,同比增长7.2%,线性外推2024年消费税有望达到1.7万亿,若考虑后移征收后税基提高、更多产品和服务纳入消费税,消费税有望突破2万亿。按照央地5:5进行分成,乐观情况下可为地方政府贡献近万亿增量收入。但2021-2023年,全国土地出让金从8.7万亿降至5.8万亿,消费税改革短期内难以抵消土地财政的拖累。

第二,发挥调结构的指挥棒作用,有利于建立全国统一大市场,经济结构从鼓励投资向鼓励消费跃迁。过去我们倚重按生产地征收增值税、所得税等,一方面,税收指挥棒引导地方政府招商引资、扩大生产,一定程度上导致了重复建设和供需错配;而另一方面,地方政府难有动力刺激居民消费,居民消费产生的税收主要流向生产企业所在地的政府,这使得地方政府难有动力鼓励本地居民消费,不利于构建全国统一大市场。税收缴纳从生产端后移至消费端,将激励地方政府重视消费对本地财政收支的影响,刺激内需的政策出台机制更为顺畅,预计人口和消费大省将受益。

第三,消费税增加到底由谁来买单?是否会增加居民消费成本取决于需求弹性。目前我国消费税属于价内税,消费税改革将反映到终端价格上。如果需求弹性较小,例如垄断性企业、供不应求的产品,企业可以将税收成本转嫁至消费者,则最终由居民买单;如果需求弹性大、替代品多,企业难以转嫁税收成本,则通过降价或减少销量等方式承担消费税提高的影响。

展望长期,财税改革不能局限于条件相对成熟的单一消费税项,还需要从更长远的角度夯实税收基础:

一是要巩固民营经济发展的基础,微观主体的繁荣才是财税的“源头活水”。民营经济在经济发展中发挥着“56789”的作用,是推动中国式现代化的主力军。加大对民营经济的支持力度,推动服务型政府发展,减少市场准入壁垒,为民营企业创造公平竞争的市场环境。当前企业利润承压、居民消费动能偏弱,降准降息、降低融资成本、发放消费券,财政政策和货币政策系统配合,放水养鱼。短期扩张总需求,长期发展新质生产力,提升经济潜力。

二是提高中央事权,完善财政转移支付机制、加强全国财政整体调控转移力度。应适当提高中央事权,以确保全国财政政策的统一性和有效性:通过调整财政支出结构,加大中央财政在教育、医疗、社保等民生和福利领域的刚性支出。此外消费地征税可能出现欠发达地区消费能力不足、财政收入下降的情况,或不利于实现消费税收入再分配的作用。需加强全国财政整体调控转移力度,保持对中西部地区和贫困地区的转移支付支持强度,促进区域协调发展。建立健全的税收协调机制,预防出现地区间的税收竞争,确保税收政策的统一性和公平性。

特别声明:以上内容仅代表作者本人的观点或立场,不代表新浪财经头条的观点或立场。如因作品内容、版权或其他问题需要与新浪财经头条联系的,请于上述内容发布后的30天内进行。

加载中...