新浪财经

自动驾驶矿卡:国内「冲刺跑」,出海「马拉松」|钛度车库

新浪财经头条

关注

来源:钛媒体

关注自动驾驶的人,对于过去一段时间行业内的变化应该有所感知。早先人们提到“自动驾驶”,第一时间联想到的往往是科幻电影片段中,主角乘坐自动驾驶在城市道路肆意驰骋的画面。但将近十年的时间过去,人们期盼的“真无人驾驶”概念并未如约照进现实,行业里面的人给出的时间表无非是五年又五年。

作为自动驾驶行业的观察者,我们除了感知到高级别自动驾驶To C赛道的沉寂之外,也在留意其它细分赛道的变化与趋势,自动驾驶矿卡便是其中之一。

与城市场景不同,在人迹罕至的矿区,矿卡的路权不会受到太多限制,相对简单的运营环境,也无需过多考虑交通安全,对自动驾驶技术的容错更高,因此成为很多自动驾驶创业者首选的场景。从2014年开始,几乎每年都会有新的专门从事自动驾驶矿卡的技术公司出现。

只是在行业的初期,“步伐慢、水花小”,甚至有的公司因为“天花板不够高”而中途放弃这个赛道。但经过几年的发展,易控智驾战略副总裁林巧谈到行业变化时对钛媒体App说道,“自动驾驶矿卡已经具备可复制性,很多客户方对无人驾驶也有了更好的认知。另外从商业价值上看,自动驾驶矿卡不仅能满足客户的基本商业要求,而且使用之后客户也不会亏本。”

产品、客户认知、商业价值……似乎种种迹象都表明行业正在进入商业化前夜,自动驾驶矿卡真的只差临门一脚了吗?

“无人驾驶开始出现在招标要求中”

回顾自动驾驶矿卡,2014年至2016年可被视为中国矿区自动驾驶的起步阶段。在此时期,多家专注于矿区场景的自动驾驶公司如慧拓智能、踏歌智行、伯镭科技等陆续成立,并已开始尝试研发相关产品。

2016年,国家发改委及国家能源局《能源生产和消费革命战略(2016-2030)》,要求全国矿区进行无人化作业。

2018年开始,自动驾驶企业开始将无人矿山整体解决方案的落地运营,从Robotaxi赛道转移出来的资金也开始投向自动驾驶矿卡。像矿区自动驾驶企业踏歌智行从2019年开始融资节奏明显加快,一年两轮。

政策的引导、资本的驱动,使得采矿业开启了向着绿色化、智能化发展的趋势。

然而发展初期,虽然矿区封闭路况简单,但其多风、严寒、危险、恶劣的环境,也给自动驾驶技术的落地带来了考验。站在矿方的角度看,在自动驾驶驾驶技术还不够成熟的情况下,投入大量资金买一家公司提供的技术方案,是要冒很大风险的,谨慎就在所难免。

因此,“步伐慢、水花小”是整个赛道在早期发展过程中不可避免的挑战。

虽然早在2022年8月,应急管理部、国家矿山安全监察局发布的《“十四五”矿山安全生产规划》就指出,要加强矿山智能化关键技术的研发, 推动无人少人智能化示范矿山建设。但真正让行业开始深刻认识到无人驾驶矿卡的重要性,其转折点发生在2023年。

当年2月22日,内蒙古自治区阿拉善盟阿拉善左旗新井煤业有限公司的露天煤矿,发生大面积坍塌,大量作业车辆及操作司机被埋。

“这次矿难后,整个行业密集地调研各大矿山是否存在安全风险,各个地方也制定了政策保证矿山安全,这些措施倒逼露天矿采矿技术的提升。现在很多矿山都对自己的招标文件提出了新的要求。”从事自动驾驶矿卡市场工作的余雷(化名)说道。

余雷向钛媒体App介绍说,第一个要求便是运输车辆要大型化。以宽体矿车为例,“两三年前要求载重60吨,现在特别是新疆地区的招标文件要求90吨以上。”

宽体矿车是在露天矿山为完成岩石土方剥离与矿石运输任务而使用的一种重型自卸车,其工作特点为运程短、承载重,常由大型电铲配合装载,往返于采掘点和卸矿点。

“另一个要求则是无人驾驶。”余雷向钛媒体App强调说。2023年4月,内蒙古自治区发布《内蒙古自治区人民政府关于进一步加强全区露天煤矿安全管理若干措施的通知》,里面提到“矿山300公里范围内作业人员不能超过29人。”

在有人驾驶的情况下,如果是300公里的工作线,基本上要110-120人。因为有挖掘机司机、运输车辆、有其他的辅助设备加工程车辆人员,“随便一加就是100多个人,如果要减少到29人的话,不上无人驾驶是解决不了的。”林巧向钛媒体App补充说道。

“过了Demo阶段,关键得能干活儿”

站在商业逻辑上理解,对于大小矿企来说,自动驾驶矿卡解决方案是否好用,是否有助于采矿运营的降本增效才是其下决心转型的关键。

根据开采方式的不同,矿区主要分为井工矿和露天矿。目前针对矿区的无人驾驶企业,还是以露天场景为主。露天开采工艺主要有五项:穿、爆、采、运、排,其中涉及到自动驾驶的主要是后面三项的运输环节。

与To C的场景不同,在To B场景里自动驾驶的本质就是运输工具。矿山生产的一大特点就是24小时全天候连续作业,所以,既然是运输工具,那无人矿车就得能连续作业,同时还得适应不同的场景,也就是说剥离场景能干,采煤场景能干,砂石矿场景能干,金属矿场景也能干。

林巧向钛媒体App直言,“现在客户和我们在谈的时候,一上来并不在乎我们走什么技术路线,用谁家的设备,技术迭代到了第几代,他们关心的是‘我给你2000万方、5000万方的工程,你拿无人驾驶能不能干,要能干就往下谈,不能干就不谈了。’”

换言之,现在整个行业已经过了做Demo演示的阶段,客户要的是真正能干活的无人化生产工具。

要真正地替代人工作业,那就必须考虑到一线使用者的水平,做到使用方便,容易上手。目前,自动驾驶企业切入到矿山运输环节主要通过三种不同的模式:

第一种是矿车后装,自动驾驶公司与矿企或运输队合作,针对不同品牌、车型的矿用卡车进行线控改造;第二种是矿车前装,成为主机厂的前装供应商;第三种则是与矿企、运输队、主机厂合作完成矿区无人化的运营,并一同参与运输费用的分成。

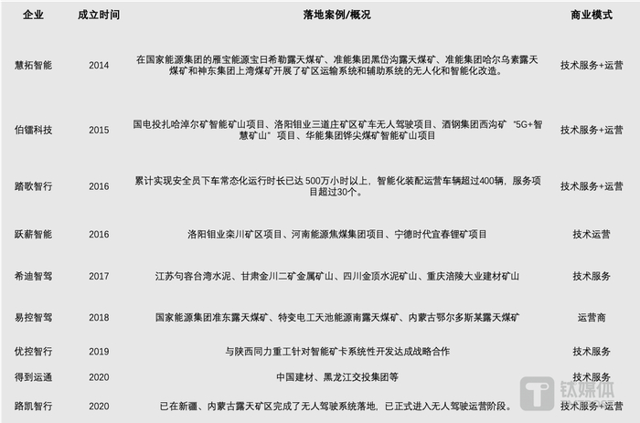
部分自动驾驶矿卡企业商业化落地概况

通过观察这几种不同的方式发现,对于矿主来说引入自动驾驶之后的成本主要来源于三方面:车的成本、电动化的成本和智能化的成本。

在林巧看来,“无人驾驶的到来,核心增加的还是线控+智能化,这两个成本在矿山领域会很大。”

那么,客户究竟能够接受多少的成本呢?他向钛媒体App坦言,目前矿山运输是三班倒,一个司机一年的成本基本上在16万-18万,三个司机对应的就是50多万的成本,“智能设备的成本增加10万是可以接受的。”

“国内冲刺跑,出海马拉松

国内市场之外,不少自动驾驶矿卡公司还嗅到了国外市场商业化落地的气息。

像踏歌智行在2021年就开始联合合作伙伴共同探索海外市场。目前推进的海外矿区自动驾驶运输项目涉猎澳大利亚、非洲、南美洲等地区。

在今年一开年,踏歌智行进一步表示,如果把踏歌智行2024年在国内市场的战略比作400米冲刺跑的话,未来国际市场品牌出海将是一场⻢拉松,除了先天资质上的优势外,还需要更强的意志和耐力。

事实上,相比国内多数使用的宽体车、后八轮,国外的矿车自动化程度更高,也更适合自动驾驶技术。领骏科技创始人、CEO杨文利曾在国外的矿山实习过,他观察过国外多采用单车售价高达数千万元的、载重100-400吨的大型矿卡,车本身就是线控的,自动化程度高,而且维护保养也很完善。

虽然在创业时并未选择自动驾驶矿卡这个赛道,但他也向钛媒体App坦言,“矿山其实是一个挺好的场景,如果能在海外做确实不错。”

根据出海目的地的不同,自动驾驶矿卡企业出海主要有两个路径:一是进军欧美发达国家,凭借性价比的产品,抢占有更高利润率的市场;二是转向“一带一路”国家,如中东、东南亚、非洲等地,联合国家中字头能源企业抢占市场。目前,第二种出海路径是大多数。

当然也有少数企业选择了第一种路径,包括前面提到的踏歌智行、易控智驾。

之所以选择澳洲,林巧向钛媒体App解释说,澳大利亚是发达国家且是一个矿业大国,当地的人力成本高,替代人工的经济性更高。除此之外,澳大利亚离中国近,跟中国的贸易往来也多。

出海虽是一个不错的选择,但也并非坦途,比如“欧美发达法系的人对中国永远有不一样的眼光,觉得你的创新能力或者技术能力不行,这个需要花大量精力解释。另外,他们好多不愿意尝新,出海的企业得有成功的案例他们才愿意用。”

另一个挑战则是要求细。前段时间,易控智驾曾收到过澳洲一个矿山的要求,需要列一个大概300多项的表格,对方会在表格中详细询问公司的各项能力。如实回答之后,对方会在签合同的时候把这些东西列进去,之后工作的每个阶段都会做严格的验收。

即便出海之路挑战重重,但从我们的观察来看,从国内卷到国外,寻求新的增量市场,不只有自动驾驶矿卡企业关注出海,很多自动驾驶相关企业实际上也开始重视出海。

结语

虽然今年自动驾驶受到冷遇的消息不断传出,然而仔细思考后会发现,这只是打破了之前对商业化落地过于乐观的期待,人们逐渐从激进转变为务实。

根据华泰证券2022年研报《矿山智能驾驶或进入规模化落地期》对国内矿区无人驾驶行业的测算,每年潜在增量市场空间或达数百亿元,运输运营模式市场规模或达千亿元级。

尽管矿山无人驾驶技术在实施过程中面临一些挑战,比如技术上的线控化改造技术难题、落地过程中标准化市场不成熟、技术人员匮乏,以及对现有矿山设计的改造需求等问题,但作为行业的观察者,我们更愿意乐观地看待行业的发展,期待自动驾驶矿卡尽快踢出临门一脚。

(本文首发钛媒体App,作者|韩敬娴,编辑|张敏)

特别声明:以上内容仅代表作者本人的观点或立场,不代表新浪财经头条的观点或立场。如因作品内容、版权或其他问题需要与新浪财经头条联系的,请于上述内容发布后的30天内进行。

加载中...