新浪财经

350万亿中国债务全景扫描

新浪财经头条

关注

来源:不良资产头条

2011年的时候,中国社会科学院的金融实验室,设立了“中国国家资产负债表研究中心”,简称CNBS,BS特指资产负债表(Blance Sheet)。

到了2015年,中国社科院将本院十余家有关财经和金融的智库型研究机构,整合为“国家金融与发展实验室(简称NIFD)”,CNBS也就成为国家金融与发展实验室下面的一个部门。

CNBS是国内唯一长期研究并定期公开发布中国国家资产负债表数据的机构,该数据已成为分析研判中国国家能力、财富结构与债务风险的权威依据,并且被国际货币基金组织、世界财富与收入数据库(WID)以及国际主流学术期刊认可并引用。

谈中国的宏观债务问题,我们就从这家机构的公开数据开始。

350万亿债务规模

CNBS每个季度都会公布中国的宏观债务的杠杆率,并按照国际惯例,将中国宏观债务区分为居民部门、非金融企业部门、政府部门和金融部门4个大的宏观部门——其中,前三个合起来,就是实体经济部门。

政府部门又被划分为中央政府和地方政府,金融部门的杠杆率则公布为资产方和债务方的杠杆率。

下面的图表是以CNBS的数据为基础,做出来中国加入WTO之后各实体部门的债务杠杆率变化图表,数据截止时间为2023年一季度。

当然,如果想要知道,这几个宏观部门的具体债务数据是多少万亿元,那就用这个杠杆率数据,乘以每个季度中国的年化GDP,即可得到答案。

截止2023年一季度:

中国居民部门债务总额为77.46万亿元;

非金融企业部门债务204.36万亿元;

中央政府债务为16.19万亿元;

地方政府债务为36.83万亿元;

“居民+非金融企业+政府”的总债务为345万亿元;

从资产端看,金融部门债务64.49万亿元;

从负债端看,金融部门债务80.27万亿元。

以上,这就是中国宏观债务的整体全貌,一般而言,问一个国家当前有多少债务,通常指实体经济的全部债务.

所以,中国到底有多少债务,350万亿。

隐性债务有多少?  

所谓的“隐性债务”,主要是与地方政府的“显性债务”对应,国务院于2014年明确了地方政府债券是地方政府唯一正规的融资渠道,有中央政府的限额和预算管理。

这样一来,所有不在限额和预算管理计划内,不以地方政府债券存在,但地方政府可能需要承担偿还责任的债务,就被称为“隐性债务”。         

地方政府隐性债务有三个核心特征:

1)决策主体是地方政府;

2)资金用途是公益性项目建设;

3)偿债资金来源于政府财政资金。

上文中CNBS统计的“地方政府债务”,就只是地方政府债券的规模,即显性债务。

另外要说明的是,“隐性债务”并不是不统计,而是已经统计在“非金融企业债务”这个条目,要不然中国的“非金融企业”的债务也不可能这么高,现在我们只是想把它剥离出来而已。

虽然目前大家对隐性债务缺乏统一口径和认定标准,但通常情况下,大多数人都默认,政府融资平台(Local Government Financing Vehicles,LGFV)——也即城投公司的债务,基本上涵盖了地方政府的主要隐性债务。

这样一来,计算隐性债务,其实就转换成了统计全国各省市城投公司债务的问题。

有一些券商或研究机构,做过这方面统计,比方说华创固收团队,整理出一份中国分省市、分地区、分县域的已发行过债券的城投公司的带息债务表格,而智本社,也通过深扒Wind数据库,整理出了一份“全国城投公司有息债务”的列表。

我们这里采用智本社的数据。

按照统计,2022年底全国可统计城投公司(说明:那些没有公开融资、不在市场上公开财务的城投公司债务没有统计在内)债务总额为58万亿元,相当于全国地方政府2022年一般公共预算收入总和的5.32倍,而城投债务/地方预算收入,在7.5倍以上省市就有重庆、甘肃、广西、贵州、湖北、湖南、江苏、江西、四川、天津、云南、浙江等12个之多,江苏更是超过10倍。

如果把城投公司债务,从非金融公司的债务中剥离出来,归入地方政府债务范畴,重新审视一下2022年年底中国宏观部门的债务杠杆率。

而且,修正后各部门的债务杠杆率,与国际上其他大型经济体的区别,也没那么大了。

除了城投公司的债务是地方政府的隐性债务,其实,中央政府也有不少隐性债务,比方国家铁路总公司的债务、政策性银行的债务…

例如,根据国铁集团2023年4月发布的《2022年年度报告》,截至2022年12月31日,铁老大负债6.11万亿元,较上年同期5.92万亿元增长3.21%——这6.1万亿,如果从非金融公司债务中剥离,我国非金融公司债务会进一步降低,但政府债务就会进一步上升。

还有,国开行2015-2018年开展货币化棚改,形成了3.6万亿元的债务,这部分债务统计在金融部门的负债中,但某种程度上说,也可以算作政府债务。

国企、民企债务各多少?

“隐性债务”这个山头啃完了,我们再来啃“国有/民营企业债务”。

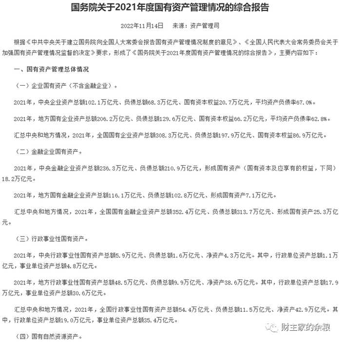
2022年11月,财政部资产管理司曾发布过《国务院关于2021年度国有资产管理情况的综合报告》,其中提到四种国有资产:非金融企业国有资产、金融企业国有资产、行政事业性国有资产、国有自然资源资产,而且也提到了负债的情况。

上述文件中,因为国有金融企业负债,与通常所说的“宏观部门债务”统计并非同一个概念,所以我们这里只考虑非金融企业的负债——根据该文件,2021年国有非金融企业负债总额为197.9万元。

截止2021年底,CNBS统计的中国全部非金融企业负债只有177.1万亿元

整体是177.1万亿元,国有非金融企业债务就有197.9万亿元,根据CNBS的统计,2023年一季度,中国全部非金融企业债务才第一次超过200万亿元。

很显然,中国民营企业债务不可能是负值,所以这两个数字的矛盾该如何解释。

我这里给出来几种可能的解释:

1)国务院统计国有企业负债的方式,可能与CNBS统计的不同,广义的宏观债务,包括了贷款、债券、待支付款项、民间借贷以及股权融资,但CNBS可能只统计前两项有息负债,而国务院在统计的时候,可能会将国有企业的待支付款项、民间借贷一并统计,所以出来的数据就远大于CNBS的数据;

2)CNBS、智本社及其他财经研究机构,都只能统计出国有企业市场公开的债务数据,相比之下,而国务院下属的财政部和国资委,作为国有企业的大股东,可以详细统计国有企业的所有公开和未公开债务,所以数据就高于CNBS;

3)非金融企业中相当一部分是民营企业,这些企业能从银行得到贷款不多,反而会将很多钱借贷给一些大型国有企业,不知道CNBS统计是不是把这些内部债务给“消除”了?

不管怎样,即便不考虑金融部门,根据财政部公布的这份文件,我们可以肯定,国有非金融企业债务,占了中国非金融企业债务的90%以上。

进一步的,全国国有非金融企业200万亿元负债中,被市场公开、被公众知晓的城投公司的债务就有58万亿元,占了大约30%。

此外,在民营企业中,还有恒大这种一肚子烂债的企业,不知道有没有统计到CNBS的债务中来,我们估计应该是统计了。

如果CNBS统计了恒大这种无限上杠杆的民营企业的话,那么剔除掉国有非金融企业债务、剔除恒大和类恒大企业的民营企业债务,中国真正做实事的民营制造业和商业企业,在国家的非金融企业债务中的比例,恐怕连5%都不到。

也就是说,在今天中国高达200万亿元的非金融企业债务中,国有企业占90%,恒大这样的民营企业占5%,真正做实事的民营企业仅占5%——然而,恰恰是这承担5%债务的民营企业,才撑起了今天我们生活中日用商品方方面面的丰富性。

这也说明了一个问题:

债务和信贷,从来都不是中国民营经济发展的最大阻碍!

以上,就是中国宏观债务的全景扫描。

特别声明:以上内容仅代表作者本人的观点或立场,不代表新浪财经头条的观点或立场。如因作品内容、版权或其他问题需要与新浪财经头条联系的,请于上述内容发布后的30天内进行。

加载中...