新浪财经

燕郊公交调整通知

新浪财经头条

关注

关于调整2023年春节期间

城市与城乡公交运营时间的通知

广大市民朋友们:

2023年春节期间(1月21-1月27日),我公司城市与城乡公交车运营时间调整如下:

一、城市公交

101AB路:公交公司首班车时间6:30,末班车时间19:00;发车时间6:30、7:10、7:50、8:20、8:40、9:00、9:20、9:40、10:00、10:20、10:40、11:00、11:20、11:40、12:10、12:50、13:30、14:00、14:20、14:40、15:00、15:20、15:40、16:00、16:30、17:00、17:20、17:40、18:00、18:20、18:40、19:00。

103路:公交公司首班车时间6:30,末班车时间18:40;发车时间6:30、7:05、7:40、8:10、8:35、8:55、9:15、9:35、10:05、10:35、11:05、11:35、12:15、12:55、13:25、13:55、14:25、14:45、15:05、15:30、16:00、16:30、17:00、17:30、18:00、18:20、18:40。

李秉全村东首班车时间6:30,末班车时间19:08;发车时间6:30、6:58、7:33、8:08、8:38、9:03、9:23、9:43、10:03、10:33、11:03、11:33、12:03、12:43、13:23、13:53、14:23、14:53、15:13、15:33、15:58、16:28、16:58、17:28、17:58、18:28、18:48、19:08。

104路:公交公司首班车时间6:30,末班车时间18:30;发车时间6:30、7:00、7:30、8:00、8:30、8:50、9:10、9:30、9:50、10:10、10:30、10:50、11:10、11:35、12:05、12:35、13:05、13:30、13:50、14:10、14:30、14:50、15:10、15:30、15:50、16:10、16:30、16:50、17:10、17:30、17:50、18:10、18:30。

铭泰产业园首班车时间6:30,末班车时间19:15;发车时间6:30、6:52、7:15、7:45、8:15、8:45、9:15、9:35、9:55、10:15、10:35、10:55、11:15、11:35、11:55、12:20、12:50、13:20、13:50、14:15、14:35、14:55、15:15、15:35、15:55、16:15、16:35、16:55、17:15、17:35、17:55、18:15、18:35、18:55、19:15。

105路:火车站首班车时间6:30,末班车时间18:40;发车时间6:30、7:10、7:50、8:20、8:50、9:10、9:30、9:50、10:20、10:50、11:20、11:55、12:35、13:15、13:55、14:20、14:40、15:00、15:30、16:00、16:30、16:50、17:10、17:40、18:00、18:20、18:40。

第九中学首班车时间6:30,末班车时间19:10;发车时间6:30、7:00、7:40、8:20、8:50、9:20、9:40、10:00、10:20、10:50、11:20、11:50、12:25、13:05、13:45、14:25、14:50、15:10、15:30、16:00、16:30、17:00、17:20、17:40、18:10、18:30、18:50、19:10。

201路:公交公司首班车时间6:30,末班车时间19:00;发车时间6:30、7:05、7:45、8:15、8:45、9:10、9:30、9:50、10:20、10:50、11:20、11:55、12:35、13:15、13:55、14:20、14:40、15:00、15:30、16:00、16:30、16:50、17:10、17:40、18:00、18:30、19:00。

建兴市场首班车时间6:30,末班车时间19:30;发车时间6:30、7:00、7:35、8:15、8:45、9:15、9:40、10:00、10:20、10:50、11:20、11:50、12:25、13:05、13:45、14:25、14:50、15:10、15:30、16:00、16:30、17:00、17:20、17:40、18:10、18:30、19:00、19:30。

301AB路:公交第二分公司首班车时间6:30,末班车时间18:50;发车时间6:30、7:00、7:30、8:00、8:15、8:30、8:45、9:00、9:15、9:30、9:50、10:10、10:30、10:50、11:10、11:35、12:05、12:35、13:05、13:35、14:05、14:25、14:45、15:05、15:25、15:45、16:05、16:25、16:45、17:05、17:20、17:35、17:50、18:10、18:30、18:50。

302路:迎宾路北口首班车时间6:30,末班车时间18:00;发车时间6:30、7:10、7:50、8:10、8:30、8:50、9:10、9:30、9:50、10:10、10:30、10:50、11:10、11:30、12:10、12:50、13:30、14:00、14:20、14:40、15:00、15:20、15:40、16:00、16:20、16:40、17:00、17:20、17:40、18:00。

污水处理厂首班车时间6:30,末班车时间19:00;发车时间6:30、6:50、7:10、7:30、8:10、8:50、9:10、9:30、9:50、10:10、10:30、10:50、11:10、11:30、11:50、12:10、12:30、13:10、13:50、14:30、15:00、15:20、15:50、16:20、16:50、17:20、17:50、18:20、18:40、19:00。

原迎宾南路铁路地道桥拓宽改造绕行线路不变。

303路:公交第三分公司首班车时间6:30,末班车时间17:40;发车时间6:30、6:50、7:10、7:30、7:50、8:05、8:20、8:35、8:50、9:05、9:20、9:35、9:50、10:05、10:20、10:35、10:50、11:05、11:25、11:45、12:15、12:45、13:15、13:45、14:15、14:35、14:55、15:10、15:25、15:40、15:55、16:10、16:25、16:40、17:00、17:20、17:40。

西辛营村首班车时间6:30,末班车时间18:50;发车时间6:30、6:50、7:10、7:25、7:40、8:00、8:20、8:40、9:00、9:15、9:30、9:45、10:00、10:15、10:30、10:45、11:00、11:15、11:30、11:45、12:00、12:15、12:35、12:55、13:25、13:55、14:25、14:55、15:25、15:45、16:05、16:20、16:35、16:50、17:05、17:20、17:35、17:50、18:10、18:30、18:50。

304路:公交第三分公司首班车时间6:30,末班车时间17:40;发车时间6:30、7:00、7:25、7:50、8:10、8:25、8:40、8:55、9:10、9:25、9:40、9:55、10:10、10:25、10:40、10:55、11:10、11:30、11:50、12:20、12:50、13:20、13:40、13:55、14:10、14:25、14:40、14:55、15:10、15:25、15:40、15:55、16:10、16:25、16:40、16:55、17:10、17:25、17:40。

西吴各庄西口首班车时间6:30,末班车时间18:45;发车时间6:30、6:50、7:05、7:20、7:35、8:05、8:30、8:55、9:15、9:30、9:45、10:00、10:15、10:30、10:45、11:00、11:15、11:30、11:45、12:00、12:15、12:35、12:55、13:25、13:55、14:25、14:45、15:05、15:25、15:45、16:05、16:25、16:45、17:05、17:25、17:45、18:05、18:25、18:45。

原迎宾南路铁路地道桥拓宽改造绕行线路不变。

306路:公交第三分公司首班车时间6:30,末班车时间18:00;发车时间6:30、6:55、7:20、7:40、8:00、8:15、8:30、8:45、9:00、9:15、9:30、9:50、10:10、10:30、10:50、11:10、11:30、11:50、12:20、12:50、13:20、13:40、14:00、14:15、14:30、14:45、15:00、15:20、15:35、15:50、16:10、16:30、16:50、17:05、17:20、17:40、18:00。

盛恒时代首班车时间6:30,末班车时间19:00;发车时间6:30、6:50、7:10、7:30、7:55、8:20、8:40、9:00、9:15、9:30、9:45、10:00、10:15、10:30、10:50、11:10、11:30、11:50、12:10、12:30、12:50、13:20、13:50、14:20、14:40、15:00、15:15、15:30、15:45、16:00、16:20、16:35、16:50、17:10、17:30、17:50、18:05、18:20、18:40、19:00。

原汉王路学院大街至京榆大街路段绕行线路不变。

307路:公交第二分公司首班车时间6:30,末班车时间18:00;发车时间6:30、6:55、7:20、7:40、8:00、8:15、8:30、8:45、9:00、9:15、9:30、9:50、10:10、10:30、10:50、11:10、11:30、11:50、12:20、12:50、13:20、13:40、14:00、14:15、14:30、14:45、15:00、15:20、15:35、15:50、16:10、16:30、16:50、17:05、17:20、17:40、18:00。

美林湾西首班车时间6:30,末班车时间19:00;发车时间6:30、6:50、7:10、7:30、7:55、8:20、8:40、9:00、9:15、9:30、9:45、10:00、10:15、10:30、10:50、11:10、11:30、11:50、12:10、12:30、12:50、13:20、13:50、14:20、14:40、15:00、15:15、15:30、15:45、16:00、16:20、16:35、16:50、17:10、17:30、17:50、18:05、18:20、18:40、19:00。

308路:公交第三分公司首班车时间6:30,末班车时间17:30;发车时间6:30、6:55、7:20、7:45、8:00、8:15、8:30、8:45、9:00、9:15、9:30、9:45、10:00、10:20、10:40、11:00、11:20、11:40、12:00、12:30、13:00、13:25、13:50、14:10、14:30、14:45、15:00、15:15、15:30、15:45、16:00、16:15、16:30、16:50、17:10、17:30。

天洋城4代首班车时间6:30,末班车时间18:45;发车时间6:30、6:45、7:00、7:15、7:30、7:45、8:10、8:35、9:00、9:15、9:30、9:45、10:00、10:15、10:30、10:45、11:00、11:15、11:35、11:55、12:15、12:35、12:55、13:15、13:45、14:15、14:40、15:05、15:25、15:50、16:15、16:45、17:15、17:45、18:15、18:45。

309路:公交第三分公司首班车时间6:30,末班车时间17:30;发车时间6:30、6:55、7:20、7:45、8:00、8:15、8:30、8:45、9:00、9:15、9:30、9:45、10:00、10:20、10:40、11:00、11:20、11:40、12:00、12:30、13:00、13:25、13:50、14:10、14:30、14:45、15:00、15:15、15:30、15:45、16:00、16:15、16:30、16:50、17:10、17:30。

小柳店首班车时间6:30,末班车时间18:45;发车时间6:30、6:45、7:00、7:15、7:30、7:45、8:10、8:35、9:00、9:15、9:30、9:45、10:00、10:15、10:30、10:45、11:00、11:15、11:35、11:55、12:15、12:35、12:55、13:15、13:45、14:15、14:40、15:05、15:25、15:50、16:15、16:45、17:15、17:45、18:15、18:45。

310路:公交第二分公司首班车时间6:30,末班车时间18:00;发车时间6:30、7:00、7:30、8:00、8:50、9:40、10:30、11:00、11:30、12:20、13:10、13:40、14:10、14:50、15:30、16:00、16:30、17:00、17:30、18:00。

嘉都小区首班车时间6:40,末班车时间18:15;发车时间6:40、7:15、7:45、8:15、8:45、9:35、10:25、11:15、11:45、12:15、13:05、13:55、14:25、14:55、15:35、16:15、16:45、17:15、17:45、18:15。

二、城乡公交

501路:公交公司首班车时间6:30,末班车时间18:00;发车时间6:30、7:00、7:30、8:00、8:20、8:40、9:00、9:20、9:40、10:00、10:30、11:00、11:30、12:00、12:40、13:10、13:40、14:00、14:30、15:00、15:30、16:00、16:30、17:00、17:30、18:00。

公交第三分公司首班车时间7:00,末班车时间18:25;发车时间7:00、7:20、7:40、8:00、8:25、8:55、9:25、9:55、10:15、10:35、10:55、11:15、11:35、11:55、12:25、13:05、13:45、14:25、14:55、15:25、15:55、16:25、16:55、17:25、17:55、18:25。

502路:公交公司首班车时间6:30,末班车时间18:30;发车时间6:30、7:30、8:30、9:30、10:30、11:30、12:30、13:30、14:30、15:30、16:30、17:30、18:30。

夏庄村首班车时间6:30,末班车时间18:30;发车时间6:30、7:15、8:15、9:15、10:15、11:15、12:15、13:15、14:15、15:15、16:25、17:30、18:30。

503路:思菩兰街道办首班车时间7:00,末班车时间18:20;发车时间7:00、7:20、7:40、8:00、8:15、8:30、8:45、9:00、9:15、9:30、9:45、10:00、10:15、10:30、10:45、11:00、11:15、11:35、11:55、12:15、12:35、12:55、13:15、13:35、13:55、14:15、14:35、14:55、15:15、15:35、15:55、16:15、16:35、16:55、17:15、17:30、17:45、18:00、18:20。

段甲岭检查站首班车时间6:30,末班车时间18:00;发车时间6:30、6:50、7:10、7:30、7:50、8:05、8:20、8:35、8:50、9:05、9:20、9:35、9:50、10:10、10:30、10:50、11:10、11:30、11:50、12:10、12:30、12:50、13:10、13:30、13:50、14:10、14:30、14:45、15:00、15:15、15:30、15:45、16:00、16:20、16:40、17:00、17:20、17:40、18:00。

503支路:东渠头村委会首班车时间6:30,末班车时间18:40;发车时间6:30、7:20、8:10、8:40、9:10、9:40、10:10、10:40、11:20、12:10、13:00、13:50、14:20、14:50、15:20、15:50、16:20、16:50、17:30、18:10、18:40。

后蒋福山村首班车时间6:58,末班车时间19:08;发车时间6:58、7:48、8:38、9:08、9:38、10:08、10:38、11:08、11:48、12:38、13:28、14:18、14:48、15:18、15:48、16:18、16:48、17:18、17:58、18:38、19:08。

505路:公交公司首班车时间6:30,末班车时间17:30;发车时间6:30、7:00、7:25、7:50、8:10、8:30、8:50、9:10、9:30、9:50、10:10、10:30、10:50、11:10、11:30、11:50、12:20、12:50、13:10、13:30、13:50、14:10、14:30、14:50、15:10、15:30、15:50、16:10、16:30、16:50、17:10、17:30。

桥头村西首班车时间7:00,末班车时间18:50;发车时间7:00、7:20、7:35、7:50、8:20、8:45、9:10、9:30、9:50、10:10、10:30、10:50、11:10、11:30、11:50、12:10、12:30、12:50、13:10、13:40、14:10、14:30、14:50、15:10、15:30、15:50、16:10、16:30、16:50、17:10、17:30、17:50、18:10、18:30、18:50。

507路:公交公司首班车时间6:30,末班车时间18:00;发车时间6:30、7:10、7:50、8:30、9:00、9:30、10:00、10:40、11:20、12:20、13:10、13:40、14:10、14:40、15:20、16:00、16:30、17:00、17:30、18:00。

七大路首班发车时间7:00,末班车时间19:00;发车时间7:00、7:30、8:10、8:50、9:30、10:00、10:30、11:00、11:40、12:20、13:20、14:10、14:40、15:10、15:40、16:20、17:00、17:30、18:00、18:30、19:00。

508路:公交公司首班车时间6:30,末班车时间18:00;发车时间6:30、7:15、8:00、9:00、10:00、11:00、12:00、13:00、14:00、15:00、16:00、17:00、18:00。

闵庄子村首班车时间7:15,末班车时间18:45;发车时间7:15、8:00、8:45、9:45、10:45、11:45、12:45、13:45、14:45、15:45、16:45、17:45、18:45。

509路:公交公司首班车时间6:30,末班车时间18:30;发车时间6:30、7:00、7:30、8:10、8:40、9:20、9:50、10:20、10:50、11:30、12:10、12:50、13:20、13:50、14:30、15:20、16:00、16:50、17:33、18:00、18:30。

虎将庄首班车时间6:30,末班车时间18:50;发车时间6:30、7:00、7:40、8:10、8:40、9:20、9:50、10:30、11:00、11:30、12:00、12:40、13:20、14:00、14:30、15:00、15:40、16:30、17:10、18:00、18:50。

516路:公交公司首班车时间6:30,末班车时间18:00;发车时间6:30、7:30、8:30、9:30、10:30、11:30、12:30、13:30、14:30、15:30、16:30、17:30、18:00。

北务村首班车时间7:00,末班车时间18:30;发车时间7:00、8:00、9:00、10:00、11:00、12:00、13:00、14:00、15:00、16:00、17:00、18:00、18:30。

520路:公交公司首班车时间6:30,末班车时间18:00;发车时间6:30、7:15、8:00、9:00、10:00、11:00、12:00、13:00、14:00、15:00、16:00、17:00、18:00。

南聂庄村首班车时间7:15,末班车时间18:45;发车时间7:15、8:00、8:45、9:45、10:45、11:45、12:45、13:45、14:45、15:45、16:45、17:45、18:45。

市民可通过“掌上公交”APP小程序实时了解三河公交运行信息,合理安排出行时间。

特此通知。

三河市绿之源公共交通有限公司

2023年1月20日

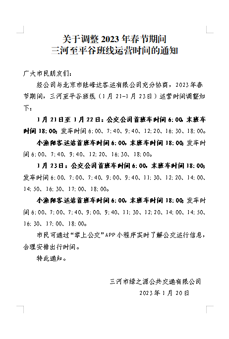
2023年春节期间

三河至平谷班线运营时间调整

加载中...