新浪财经 宏观经济

国务院重磅发布!广州杭州等6大省会集体行动

市场资讯 2024.07.12 06:34

Wind万得

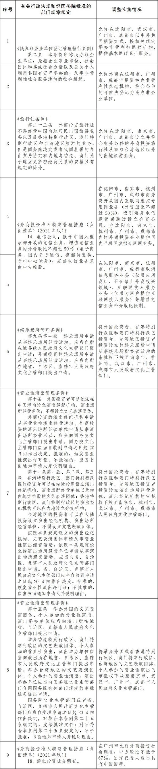
711日,国务院发布公告,同意自即日起,在沈阳市、南京市、杭州市、武汉市、广州市、成都市等6个服务业扩大开放综合试点城市暂时调整实施《民办非企业单位登记管理暂行条例》、《旅行社条例》、《娱乐场所管理条例》、《营业性演出管理条例》、《外商投资准入特别管理措施(负面清单)(2021年版)》的有关规定。

公告指出,国务院有关部门、相关省市人民政府要根据上述调整,抓紧对本部门、本省市制定的规章和规范性文件作相应调整,统筹发展和安全,建立与服务业扩大开放综合试点任务相适应的管理制度。

商务部要会同有关部门、相关省市人民政府对上述调整实施情况及时组织评估,在相关城市试点任务结束前及时商司法部研提后续工作建议,稳定经营主体预期,保障工作有序衔接。

国务院将根据相关城市服务业扩大开放综合试点情况,适时对批复内容进行调整。

国务院决定在沈阳等6个城市暂时调整实施的有关行政法规和经国务院批准的部门规章规定目录:

//  试点城市均为省会城市  //

此次国务院同意试点的城市分别为广州市、成都市、杭州市、武汉市、南京市、沈阳市。值得注意的是,这六大城市均为省会城市。

从地理区位来看,此次试点城市辐射华东、华南、西南、华中、东北地区。具体来看,杭州市与南京市位处华东地区,广州市位处华南地区,成都市位处西南地区,武汉市位处华中地区,沈阳市位处东北地区。

从GDP表现来看,在这六大城市中,广州市、成都市、杭州市、武汉市、南京市这五大城市的2023年度GDP规模位居全国省会城市前五,分别为30356亿元、22075亿元、20059亿元、20012亿元、17421亿元。

沈阳市2023年GDP规模为8122亿元,位列全国省会城市第12名,是本次试点的六大城市中唯一GDP规模未过万亿的城市,但其作为东北地区的中心城市,在目前东北老工业基地振兴的关键节点,或将借助服务业扩大开放契机,‌加快构建现代服务业体系。

//  扩大开放服务业  //

国务院此次发文重点针对扩大开放六大城市的服务业。服务业为国民经济行业中的第三产业,随着国民收入的不断提高,第三产业在GDP中所占的比例越来越大,已经逐步占据主体地位。

从这六大城市第三产业GDP及占比来看,广州市2023年第三产业GDP占比最高,达到73.3%,杭州市第三产业GDP占比达70%,成都市、南京市、武汉市2023年第三产业GDP占比均超60%,分别为68.4%、64.2%、63.6%,沈阳市2023年第三产业GDP占比为59.5%。

//  服务业规模增长有待提速//

兴业证券研究表示,服务业作为国民经济的重要组成部分,在推动经济增长中扮演着重要的角色。 从发达经济体普遍的发展规律来看,服务业在经济结构中的重要性会随着经济发展水平的提高而逐渐上升。2012年我国服务业增加值首次超过第二产业,2015年增加值占GDP比重超过50%。

但近年来,我国服务业出现增长放缓的现象。我国第三产业GDP在经历了2000-2009年均11.2%的高速增长后,增速逐步下台阶。2010-2019年的年均增速为8.4%,2020-2023年则降至4.8%。

发改委曾在2017年发布的《服务业创新发展大纲(2017-2025年)》中设定了我国服务业的发展目标:到2025年服务业增加值占GDP比重提高到60% ,就业人口占全社会就业人口比重提高到55%。但从当前我国服务业的发展状况来看,增长进度较规划目标仍有一定差距,我国服务业规模增长有待提速。

此次六大城市的试点主要针对非营利性医疗机构、非营利性养老机构、出境旅游、国内互联网虚拟专用网业务、信息服务业务、娱乐场所经营、营业性演出等方面的外商投资限制及审批流程进行调整实施。

业内人士认为,通过试点的实施,‌有望破解行政审批繁琐、‌市场准入限制、‌监管体制不适应新业态新模式等制约服务业潜能释放的瓶颈,‌推动服务业的进一步开放与高质量发展。

未来随着我国服务业开放水平和市场化程度的不断提升,兴业证券认为,这在扩大制度型开放推动服务业营商环境改善的同时,也能为我国扩大面向全球的高标准自由贸易区网络奠定基础。

加载中...