新浪财经 宏观经济

最严退市新规来了!核心要点速览

上海证券报

关注

4月12日,按照中央深改委《健全上市公司退市机制实施方案》(简称“《实施方案》”)确定的原则和方向,国务院印发《关于加强监管防范风险推动资本市场高质量发展的若干意见》明确提出,要进一步严格强制退市标准,畅通多元退出渠道,削减“壳”资源价值,强化退市监管。证监会深入贯彻落实上述要求,坚持“两强两严”的基调,结合当前资本市场实际,制定发布了《关于严格执行退市制度的意见》,证券交易所修订完善相关退市规则。

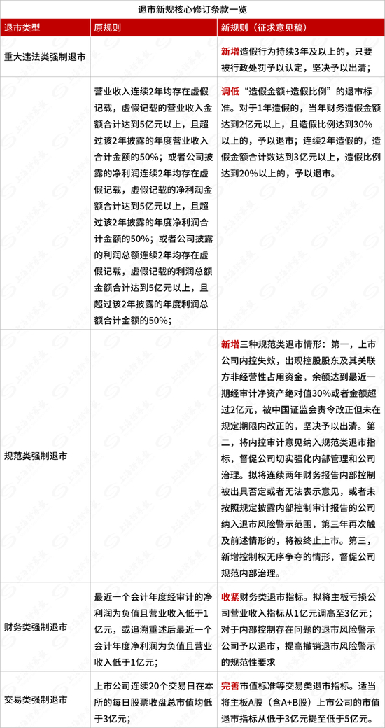
记者注意到,本次退市标准的修订在2020年退市改革的基础上进一步突出对财务造假、内控失效等乱象的威慑力度,完善对违法违规行为的全方位立体化打击体系。其中,在此前2年连续造假达到一定比例强制退市的基础上,新增1年造假、3年及以上连续造假的情形;新增资金占用以及内部控制被出具无法表示意见或否定意见等退市标准,释放“零容忍”信号。本次退市标准的修订还收紧了财务类退市指标,加大绩差公司的退市力度;适当提高市值退市标准,将触发退市的市值标准从低于3亿元提至低于5亿元,推动市场化退市功能充分发挥作用。

进一步严格退市标准 拓宽多元化退出渠道

本次退市制度改革突出打击财务造假、资金占用的严监管导向,聚焦上市公司投资价值,分别对重大违法类、规范类、财务类、交易类四大强制退市情形的范畴、指标等进行修订。

一是拓宽重大违法强制退市适用范围。本次修订在保留原有欺诈发行、规避财务类退市等重大违法退市标准的基础上,坚决打击恶性和长期系统性财务造假。第一,严打多年连续造假,造假行为持续3年及以上的,只要被行政处罚予以认定,坚决予以出清。第二,加大严重造假的出清力度,进一步调低“造假金额+造假比例”的退市标准。对于1年造假的,当年财务造假金额达到2亿元以上,且造假比例达到30%以上的,予以退市;连续2年造假的,造假金额合计数达到3亿元以上,造假比例达到20%以上的,予以退市。

值得一提的是,主板、科创板、创业板《股票上市规则》还增加了适用于财务造假的其他风险警示制度(ST)指标。根据中国证监会行政处罚事先告知书载明的事实,上市公司披露的年度报告财务指标存在虚假记载,尚未达到退市标准的,实施其他风险警示。

二是新增三种规范类退市情形。第一,上市公司内控失效,出现控股股东及其关联方非经营性占用资金,余额达到最近一期经审计净资产绝对值30%或者金额超过2亿元,被中国证监会责令改正但未在规定期限内改正的,坚决予以出清。第二,将内控审计意见纳入规范类退市指标,督促公司切实强化内部管理和公司治理。拟将连续两年财务报告内部控制被出具否定或者无法表示意见,或者未按照规定披露内部控制审计报告的公司纳入退市风险警示范围,第三年再次触及前述情形的,将被终止上市。第三,新增控制权无序争夺的情形,督促公司规范内部治理。

三是收紧财务类退市指标。针对组合类财务退市,提高亏损公司的营业收入退市指标,加大绩差公司淘汰力度。一方面,拟将主板公司营业收入指标从1亿元调高至3亿元;结合科创板、创业板公司成长性和收入规模特点,对其组合类财务退市指标不作调整。另一方面,对于内部控制存在问题的退市风险警示公司予以退市,提高撤销退市风险警示的规范性要求。

四是完善市值标准等交易类退市指标。适当将主板A股(含A+B股)上市公司的市值退市指标从低于3亿元提至低于5亿元。同时,考虑到科创板、创业板公司较主板在上市条件、发展阶段和收入规模以及投资者适当性方面有较大差异,科创板、创业板公司市值标准不变,仍然为3亿元。这一调整,将有助于充分发挥市场化退市功能,有效推动上市公司提升质量和投资价值。

明确过渡期安排 新老划断保障平稳过渡

为保障退市制度有效执行,退市新规进一步明确了各类强制退市情形的过渡期安排,通过新老划断实现市场平稳过渡。

在重大违法退市执行方面,按照行政处罚事先告知书的发出时点作出新老划断。行政处罚事先告知书在新上市规则发布实施前作出并披露的,仍按照原上市规则的规定判断是否触及重大违法强制退市情形;行政处罚事先告知书在新上市规则发布实施后作出的,将按照新上市规则的规定判断是否触及并实施重大违法强制退市情形。同时,“连续3年及以上造假”的强制退市情形,适用于2020年度及以后年度的虚假记载行为;其他两种量化造假强制退市情形,适用于2024年度及以后年度的虚假记载行为。

在规范类退市执行方面,新增的三种规范类强制退市指标,自新上市规则发布实施时开始适用。其中,上市公司存在被控股股东及其关联方非经营性占用资金,在新上市规则发布实施前实际控制人已经发生变化,且现任实际控制人与资金占用方无关联关系的,不适用新上市规则资金占用规范类退市。上市公司存在被控股股东及其关联方非经营性占用资金,在新上市规则发布实施后实际控制人发生变化的,将适用新上市规则资金占用规范类退市,从严规范此类公司的控制权转让行为。

在财务类退市指标执行方面,新上市规则对于财务类强制退市的修改,自2025年1月1日起施行,即上市公司2024年年报将成为首个适用的年度报告。同时,对于2023年年报披露后触及原上市规则相关情形被实施财务类退市风险警示的公司,如2024年年报披露后触及新上市规则规定的财务类退市指标,股票将被终止上市。交易所表示,该项规定主要为了避免新老规则适用真空,并进一步从严执行规则。

而在交易类退市执行方面,本次修改的主板股票和存托凭证市值退市指标,自新上市规则发布实施之日起6个月后开始适用。

并购重组“组合拳”扶优限劣

大力消减“壳”资源价值

目前,我国强制退市率已与境外市场基本一致,但主动退市数量较少。有资本市场研究人士表示,主要原因是上市公司“壳”价值依然存在。

通常,“壳”公司表现为生产经营基本停滞,主营业务收入规模较小、连年亏损,股价或市值较低,被实施*ST或ST等,此类公司不少已丧失自我修复能力和自我发展能力。“壳”公司滞留市场,一方面挤占有限的上市资源,另一方面易滋生投机炒作乱象,如大量淤积还将影响市场整体声誉和活跃度,降低存量上市公司整体投资价值。

记者梳理以往“壳”公司重组案例发现,“壳”公司重组不少是迫于“保壳”压力或配合大股东套现离场,其动机背离重组制度初衷。有些存在退市风险的公司,企图通过重组做大收入、拉抬股价,实现规避退市的目的;有些内控及治理不规范的小市值公司,企图通过重组“蹭热点”,配合大股东高位套现;有些“壳”公司缺乏长期主义的并购规划,重组标的质地不佳,业绩爆雷和标的失控时有发生。

为此,伴随此次退市新规发布,证监会坚持以让真正有潜力的企业在资本市场的支持下成长壮大为导向,完善吸收合并等政策规定,严格监管“壳”公司并购重组,从严监管因收入利润指标被*ST、濒临交易类退市等公司筹划重大资产重组,大幅提高对“壳”公司重大资产重组现场检查的覆盖面,加强对“壳”公司非重大资产交易的一线监管,综合施策坚决消减“壳”资源价值。

资本市场研究人士表示,未来随着一系列措施落地见效,以往“养壳”“炒壳”等市场乱象将得到有效遏制,上市公司并购重组将更加聚焦于提高质量、提升投资价值这一主线,资本市场优胜劣汰的良性生态有望逐步健全,总体上有利于提升股市吸引力。

为了支持上市公司通过并购重组提升投资价值,交易所修订业务规则做出三方面的安排:一是修订重组上市条件。加大对重组上市的监管力度,削减“壳资源”价值,对照主板和创业板上市条件的修改,提高主板和创业板重组上市条件。

二是完善重组小额快速审核机制。扩大科创板、创业板小额快速机制适用范围,取消配套融资“不得用于支付交易对价”的限制;按照融资需求与公司规模相匹配的思路,将配套融资由“不超过5000万元”改为“不超过上市公司最近一年经审计净资产的10%”。明确“交易方案存在重大无先例、重大舆情等重大复杂情形”的,不适用小额快速审核程序。此外,将小额快速机制下交易所的审核时限缩减至20个工作日,切实提升审核效率,明确市场预期。

三是支持上市公司之间吸收合并。吸收合并中获得股份的相关主体不满足投资者适当性管理要求的,可继续持有或者依规卖出相应股份。

“本次并购重组政策‘组合拳’扶优限劣,助力优质上市公司转型升级提高自身质量,有利于增强市场内在稳定性,提振广大投资者信心,将对资本市场长期健康发展产生积极影响。”资本市场研究人士向记者表示。

大力加强投资者保护  强化退市全方位立体追责

既要“退得下”,还要“退得稳”。2020年中央深改委审议通过《实施方案》三年以来,已有135家公司退市。其中,强制退市公司达112家,是改革前十年退市家数总和的近3倍。紫晶存储、泽达易盛等一批“僵尸空壳”“害群之马”从市场出清,24167名投资者获得13.65亿元实实在在的赔偿。先行赔付、特别代表人诉讼等投资者保护工具在退市过程中开始发挥作用,改革效果逐渐显现。

记者关注到,本次退市意见强调,对重大违法退市负有责任的主体,要依法赔偿投资者损失,只有这样才能让违法者付出应有代价。证监会表示,下一步,证监会将更大力度落实投资者赔偿救济,发挥证券投资者保护机构作用,综合运用代表人诉讼、先行赔付、专业调解等各类方式,保护投资者合法权益。

近年来,证监会一方面对退市公司的违法违规行为坚决予以行政处罚,用监管行动表明“退市不是免罚牌”。如*ST庞大面值退市后,证监局对公司财务造假行为从重作出行政处罚,公司及相关人员合计罚款金额超过2000万元,对主要责任人员终身市场禁入。记者简单梳理发现,证监会近年来对超过30家退市公司立案。

另一方面,证监会加大对违法“首恶”的刑事移送力度,如紫晶存储主要责任人已经被依法批捕。证监会表示,将坚持对退市公司及其控股股东、实际控制人、董事、高管违法违规行为“一追到底”,严惩导致上市公司重大违法强制退市的责任人员,依法对其实施证券市场禁入措施。

提高亏损公司的营业收入退市指标 加大绩差公司退市力度

4月12日,中国证监会举行线下新闻发布会。证监会上市司司长郭瑞明表示,为了进一步深化退市制度改革,实现进退有序、及时出清的格局,证监会制定了《关于严格执行退市制度的意见》(下称《退市意见》)。

郭瑞明说,《退市意见》着眼于提升存量上市公司整体质量,通过严格退市标准,加大对“僵尸空壳”和“害群之马”的出清力度,削减“壳”资源价值。同时,拓宽多元退出渠道,加强退市公司投资者保护。

他从以下五个方面进行了阐述:

第一,严格强制退市标准。包括,严格重大违法退市适用范围,调低2年财务造假触发重大违法退市的门槛,新增1年严重造假、多年连续造假退市情形;将资金占用长期不解决导致资产被“掏空”、多年连续内控非标意见、控制权无序争夺导致投资者无法获取上市公司有效信息等纳入规范类退市情形,增强规范运作强约束;提高亏损公司的营业收入退市指标,加大绩差公司退市力度;完善市值标准等交易类退市指标。

第二,进一步畅通多元退市渠道。完善吸收合并等政策规定,鼓励引导头部公司立足主业加大对产业链整合力度。

第三,削减“壳”资源价值。加强并购重组监管,强化主业相关性,加强对“借壳上市”监管力度。加强收购监管,压实中介机构责任,规范控制权交易。从严打击“炒壳”背后违法违规行为。坚决出清不具有重整价值的上市公司。

第四,强化退市监管。严格执行退市制度,严厉打击财务造假、内幕交易、操纵市场等违法违规行为。严厉惩治导致重大违法退市的控股股东、实际控制人、董事、高管等“关键少数”。推动健全行政、刑事和民事赔偿立体化追责体系。

第五,落实退市投资者赔偿救济。综合运用代表人诉讼、先行赔付、专业调解等各类工具,保护投资者合法权益。

“下一步,证监会将统筹推进各项措施尽快落地,严厉打击各类规避退市行为,更大力度保护投资者权益,提高上市公司质量,净化资本市场生态。”郭瑞明说。

退市监管原则是“应退尽退” 没有也不应该预设数量

郭瑞明在回答上证报记者提问时表示,有进有出,市场才更有活力,这也是提高存量上市公司整体质量的重要途径。

上证报记者梁银妍在证监会发布会上提问

郭瑞明表示,《退市意见》调低了财务造假触发退市的年限、金额和比例,将现有的连续2年造假金额5亿元以上且超过50%的指标,调整为1年造假2亿元以上且超过30%、2年造假3亿元且超过20%、连续3年及以上造假,目的是有力遏制财务造假。

他说,考虑到2020年新证券法已强调从严打击财务造假,中央深改委审议通过的《健全上市公司退市机制实施方案》也对坚决出清严重违法违规公司提出明确要求,因此对于2020年以来连续3年及以上财务造假的公司,证监会将从严适用新规予以退市。此次新规发布前已经收到行政处罚事先告知的,适用旧规,不再溯及既往;但是,对于这些公司,我们仍将坚决推进刑事追责、民事赔偿等工作,加大立体追责力度。

郭瑞明详细阐述了三种规范类退市的情形及目的。第一种情形是,巨额资金长期被大股东及其关联方非法占用未能归还,导致上市公司资产被大幅“掏空”,目的是遏制违规占用,督促及时偿还。第二种情形是,上市公司内部控制连续多年被出具非标意见,目的是督促公司规范运作。第三种情形是,公司控制权无序争夺导致投资者无法获取上市公司有效信息,目的是督促相关方尽快恢复正常的公司治理秩序。

郭瑞明强调,退市监管原则是“应退尽退”,没有也不应该预设数量。下一步,证监会将认真执行新的规则,努力实现“退得下”、“退得稳”。

加载中...