新浪财经 宏观经济

刚刚,重磅规则发布!六项行为,禁止!

市场资讯 2023.11.24 19:48

  来源:中国基金报 

基金业又有重磅基础性规则发布!

11月24日,中国证券投资基金业协会(以下简称协会)修订发布《基金从业人员管理规则》及配套规则和《证券期货经营机构投资管理人员注册登记规则》。

业内人士表示,上述规则的修订和发布,进一步强化了从业人员管理和自律约束,明确了机构的主体责任,细化了从业人员六项禁止性行为,有利于引导机构和广大基金从业人员树立正确的价值观、事业观、职业观,为基金行业的高质量发展培育德才兼备的从业人员队伍。

进一步明确机构的主体责任

细化禁止性要求和自律约束措施

为贯彻落实中央金融工作会议部署,全面加强金融监管,进一步规范基金从业人员执业行为,提高基金从业人员特别是基金经理、投资经理等投资管理人员的合规意识和职业操守,在证监会指导下,中国证券投资基金业协会近日修订发布《基金从业人员管理规则》及配套规则和《证券期货经营机构投资管理人员注册登记规则》。

本次修订细化了对从业人员执业行为的禁止性要求和自律约束措施,进一步明确了行业机构在从业人员管理中的主体责任,并结合行业实际丰富了从业资格取得方式,为境内外基金专业人才合规从业提供便利条件。

本次规则修订,旨在引导行业机构与广大基金从业人员树立正确的价值观、事业观、职业观,为行业高质量发展提供有力的人才支撑和智力保障。

据悉,本次修订践行“诚实守信、以义取利、稳健审慎、守正创新、依法合规”的要求,旨在推动建立职业道德水平高、专业能力强的基金从业人员队伍,为保护投资者合法权益、促进基金行业高质量发展、加快建设中国特色现代金融体系、坚定不移走好中国特色金融发展之路提供人才保障。

事实上,《基金从业人员管理规则》及配套规则于2022年发布,将不同类型机构的基金从业人员纳入统一的自律规则管理体系,为基金从业人员队伍建设提供规则依据。   

而《基金经理注册登记规则》于2012年发布,明确了基金经理注册管理的条件标准、办理流程、报送材料等具体要求,为规范基金经理执业行为奠定了基础。

本次修订也对过去碎片化的规则进行了梳理整合,规范了各类特殊产品基金经理的具体标准,将投资经理登记管理规程统一纳入自律规则中,同时明确了投资管理人员专业履职能力和工作经验要求,将规则名称改为了《证券期货经营机构投资管理人员注册登记规则》。

本次规则修订,旨在进一步规范投资管理人员执业行为,督促投资管理人员及其任职机构严格遵守法律法规,切实履行自身职责,更好地维护基金份额持有人的合法权益。

下一步,基金业协会将依据上述自律规则稳步开展从业人员资格管理和投资管理人员注册登记工作,同时,进一步强化事中事后自律管理,加大对违规违纪行为的惩处力度,健全从业人员诚信档案和执业行为记录,持续提升从业人员职业操守及专业素养。

《基金从业人员管理规则》及配套规则修订

有关问题解答

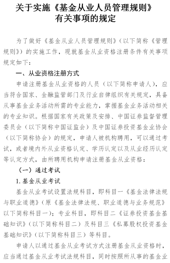
近日,协会发布了修订后的《基金从业人员管理规则》(以下简称《管理规则》)及《关于实施〈基金从业人员管理规则〉有关事项的规定》(以下简称《实施规定》),为方便行业机构和从业人员准确理解,协会就有关问题进行解答。   

1、问:哪些人应当注册基金从业资格?

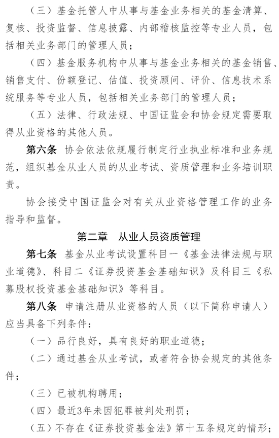
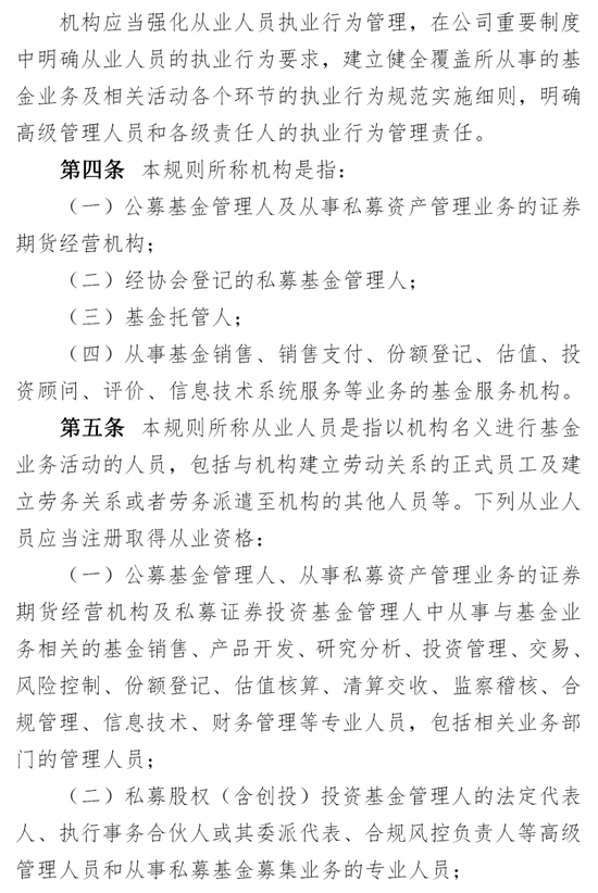
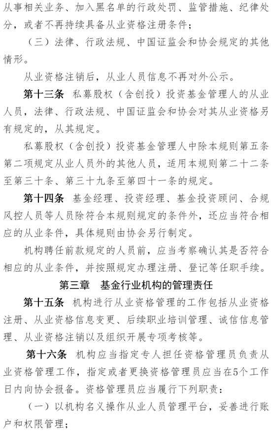
答:《管理规则》修订后,通过所在机构从事基金业务活动的以下五类人员应当注册取得从业资格:一是公募基金管理机构、从事私募资产管理业务的证券期货经营机构及私募证券基金管理机构中从事基金相关业务的人员。二是私募股权(含创投)投资基金管理机构的法定代表人、执行事务合伙人或其委派代表、合规风控负责人等高级管理人员和从事私募基金募集业务的人员。三是基金托管机构中从事基金相关业务的人员。四是基金服务机构中从事基金相关业务的人员。五是法律、行政法规、中国证监会和协会规定需要取得从业资格的其他人员。

2、问:通过哪些方式可以申请注册基金从业资格?

答:从业人员通过所在机构向协会申请注册基金从业资格。《实施规定》修订后,基金从业资格取得方式拓展为以下五种:一是基金从业考试。按照所从事的业务类型通过相应考试科目。二是资格认定。通过证券从业资格的人员或者具备境外相关从业资质的境外人员,豁免基金从业考试专业科目。三是从业经历认定。具备10年以上证券、基金、金融、法律、会计等工作经历的的私募股权(含创投)基金管理人的高管人员,豁免基金从业考试全部科目。四是“学历认定+考核”。获得国家教育部门认可的全日制本科及以上学历的人员,豁免基金从业考试全部科目。相关人员在申请注册从业资格前,应当通过所在机构或者符合条件的地方基金业协会等协会认可的其他机构组织的应知应会考核。五是“专项培训+考核”。前期在“专项培训+考核”试点中已经取得临时从业资格的部分商业银行基金销售人员,临时从业资格到期并完成30学时后续职业培训后可申请将临时从业资格转为基金从业资格。   

通过从业经历认定及“学历认定+考核”的方式豁免基金从业考试全部科目的人员,自从业资格首次完成注册之日起的60日内,应当完成不少于15学时的后续职业培训,其中职业道德方面的内容不少于5学时。

3、问:协会对相关机构开展应知应会考核有哪些要求?

答:一是适用范围。经各类机构聘用的从事各类基金业务的境内人员,通过“学历认定+考核”方式豁免基金从业考试全部科目的,应当先通过所在机构或者符合条件的地方基金业协会等协会认可的其他机构组织的应知应会考核,再申请注册基金从业资格。

二是考核内容。协会制定并定期更新考核大纲和试卷,提供在线考核的平台。考核内容分证券类和私募股权类,内容包括基金法律法规与职业道德以及证券投资基金或者私募股权投资基金方面的基础知识,报考人员应当根据所从事的业务类型选择自己参加的专项考核类型。

三是考核形式。应知应会考核通过协会指定的系统在线完成,考核不限时间、不限频次、不限参加人数,个人提出申请,由所在机构或者符合条件的地方基金业协会等协会认可的其他机构在符合条件的场地举办。

四是组织要求。机构应当指定专用场所作为考场,配备监考、督考等管理人员,搭建能够覆盖全部考核人员的监控摄像头。机构应当妥善记录并留存考核现场照片、过程录像及签到表等资料备查,保存期限不得少于10年。   

五是监督责任。人员所在机构及组织应知应会考核的其他机构应当承担主体责任,建立健全应知应会考核管理制度,指定牵头部门负责组织管理工作,及时向协会报告违规违纪情形,保障考核规范有序开展。人员所在机构的合规风控负责人承担监督责任。

有关应知应会考核的考核大纲、组织手册、流程指引等具体材料和要求,请各机构于2023年11月27日(周一)起查看从业人员管理平台中发布的有关通知。

4、问:协会对相关机构开展应知应会考核有哪些管理措施?

答:协会将在压实机构组织管理责任的基础上,加强对应知应会考核的管理和监督,以现场或非现场方式不定期检查应知应会考核组织规范情况。机构未按照要求履行考务组织职责的,协会将按照违规情节的严重程度给予取消当场考核结果、暂停受理相关业务等自律管理或者纪律处分措施;对直接责任人员及合规风控负责人采取警告、行业内谴责、公开谴责、加入黑名单、取消从业资格等纪律处分措施;个人存在违反考试纪律情形的,协会将按照违纪情节的严重程度给予谈话提醒、书面警示、取消当场考核结果、警告、行业内谴责、公开谴责、加入黑名单、取消从业资格,应知应会考核、“专项培训+考核”及基金从业考试禁考1至3年等自律管理或者纪律处分措施。

5、问:《实施规定》修订后,在落实国家有关对外开放政策方面上有什么变化?

答:依据国务院复制推广自由贸易试验区改革试点经验的决策部署,《实施规定》修订后,将境外基金专业人才资格认定有关措施推广到了全国范围,即:在境内从事基金业务的境外专业人才,具备境外基金相关从业资质并通过基金从业考试法规科目的,可以通过所在机构向协会申请注册基金从业资格。

6、问:《管理规则》对从业人员提出了哪些规范性要求?

答:为落实“诚实守信、以义取利、稳健审慎、守正创新、依法合规”的要求,《管理规则》对从业人员的资格取得、资格管理、后续培训和执业行为进行了系统性的规范,主要包括:

一是在考试考核方面。在参加基金从业考试、专项考核时,不得有弄虚作假、扰乱考场秩序、考试考核作弊等违纪违规行为。

二是在从业资格管理方面。应当按要求及时办理从业资格注册、个人信息变更和从业资格注销,在资格注册或办理有关业务时不得提供不实身份信息、工作经历、资质证明等虚假材料或者隐瞒有关情况,不得通过欺骗、贿赂或者以规避监管、自律管理为目的与中介机构违规合作等不正当手段办理相关业务。

三是在后续培训方面。从业人员自从业资格首次注册次年起,或者在从业资格注销后重新注册的当年起,每年完成与法律法规、职业道德、专业技能有关的后续职业培训不少于15学时,其中职业道德方面的后续职业培训不少于5学时。通过从业经历认定及“学历认定+考核”的方式豁免基金从业考试全部科目的人员,应当自从业资格首次注册之日起60日内完成15学时后续职业培训。从业人员可自行选择参加协会组织的面授及远程培训,或者参加协会普通会员组织的面授及远程培训,以及成为协会特别会员的地方基金行业协会或者协会认可的其他机构组织的面授培训。   

四是在执业行为方面。应当遵守忠实义务、审慎义务、守法合规义务、利益冲突管理义务、信息披露义务、适当性义务、公平竞业义务和保密义务,不得有滥用职权、商业贿赂、不当言论、干扰监管、背离社会主义核心价值观及违背职业道德和社会公德等六项禁止性行为。

7、问:对违反《管理规则》的有关行为,协会将采取哪些惩戒措施?

答:从业人员违反执业行为规范的,协会将视情节轻重,对其采取谈话提醒、书面警示、要求参加合规教育等自律管理措施,或者警告、行业内谴责、公开谴责、不得从事相关业务、加入黑名单、取消基金从业资格等纪律处分措施。其中,从业人员违背职业道德和社会公德,情节严重且社会影响恶劣造成重大不良社会影响的,协会将从重处理。

对于未按要求履行从业人员管理主体责任的机构,协会将根据具体情形并视情节轻重,对其采取谈话提醒、书面警示、要求限期改正等自律管理措施,或者警告、行业内谴责、公开谴责、限制相关业务活动等纪律处分措施。同时,协会将按照有关规定,严肃处理直接负责的主管人员和其他直接责任人员。

8、问:协会后续还将采取哪些措施加强从业人员自律管理,提升从业人员队伍质量?

答:协会将积极推动《管理规则》《实施规定》的落实执行,压实机构在从业人员聘任、管理方面的主体责任,通过定期检查+随机抽查等方式对机构的人员管理情况开展核查。同时,加强从业人员诚信信息管理和运用,根据机构诚信情况采取差异化自律管理,提升事中事后管理精准化水平,对违规违纪失德失范、破坏基金行业声誉的行为加大自律处罚力度。通过扩大培训认可范围、建立培训师资库、丰富培训内容等措施,进一步优化后续培训质量,提升从业人员后续培训力度,持续提升从业人员合规意识和职业操守。

9、问:《实施规定》发布实施后,协会还会组织基金从业考试吗?

答:协会将根据社会及行业需要,制定年度考试工作计划。具体考试安排请关注协会官网发布的考试公告。

《证券期货经营机构投资管理人员注册登记规则》修订

有关问题解答

近日,协会发布了修订后的《证券期货经营机构投资管理人员注册登记规则》(以下简称《注册登记规则》)。为方便行业机构和从业人员准确理解,协会就有关问题进行解答。

1、问:《注册登记规则》里的投资管理人员包括哪些人员?

答:《注册登记规则》中的投资管理人员是指在公募基金管理机构中负责公募基金管理业务的基金经理,在证券期货经营机构中负责私募资产管理业务的投资经理,或者负责年金、养老金或者社保基金等投资管理业务的投资经理,以及上述机构中实际履行相应职责的人员。   

基金管理公司子公司、证券公司子公司中负责私募股权投资基金管理业务的投资管理人员参照本规则执行。

2、问:修订后的《注册登记规则》主要从哪些方面加强了对投资管理人员的自律约束?

答:一是将证券期货经营机构中从事私募资产管理或投资管理的投资经理等纳入了自律规则适用范围,对证券期货经营机构的投资管理人员实施了全口径执业行为自律管理。二是细化了投资管理人员任职条件、办理流程、办理材料等注册登记要求,从入口端强化机构及投资管理人员服务长期资金的能力。三是强化了对投资管理人员流动的合理性、平稳性要求,加强对募集期、封闭期、管理现有已成立公募基金产品未满1年等情形下基金经理的离任及变更管理要求,更好地维持产品投资运作的稳定,保障份额持有人合法权益。四是进一步明确了机构在有关投资管理人员的制度建设、流程办理、日常管理等方面应当承担的职责,压实机构主体管理责任。

3、问:修订后的《注册登记规则》对基金经理任职主要有哪些要求?

答:一方面要具备基金从业资格,满足对投资管理、投资研究等业务经验的年限要求且最近1年在金融机构从事有关工作,符合诚信合规有关要求,并且通过了协会组织的基金经理证券投资法律知识考试。另一方面管理养老目标基金、管理人中管理人产品、REITs基金等特殊产品的,在满足前述要求的基础上,还应当具备对应的从业经验或者投资业绩要求等。   

聘任、解聘基金经理,应当及时办理基金经理任职注册和离任注销。调整基金经理管理的公募基金产品或者安排基金经理兼任私募资产管理计划投资经理,应当及时办理基金经理变更备案。

4、问:修订后的《注册登记规则》对投资经理任职主要有哪些要求?

答:一方面要具备基金从业资格,满足对投资管理、投资研究、投资咨询等相关业务经验的年限要求,符合诚信合规有关要求。另一方面担任管理人中管理人产品的投资经理的,在满足前述要求的基础上,还应当具备对应的从业经验和投资业绩要求等。

聘任、解聘投资经理,应当及时办理投资经理的任职登记和离任注销。

关于发布修订后的《基金从业人员管理规则》及配套规则的公告

中基协发〔2023〕23号

为了加强从业人员自律管理,规范从业人员执业行为,促进基金行业机构合规、稳健运行,保护投资者合法权益,中国证券投资基金业协会(以下简称协会)对《基金从业人员管理规则》及《关于实施〈基金从业人员管理规则〉有关事项的规定》进行了修订。经中国证监会备案,协会理事会审议通过,现予发布,自发布之日起施行。

特此公告。

附件:

1. 基金从业人员管理规则

2. 基金从业人员管理规则修订说明

3. 关于实施《基金从业人员管理规则》有关事项的规定

4. 关于实施《基金从业人员管理规则》有关事项的规定修订说明

中国证券投资基金业协会

2023年11月24日

附件1:

附件2:

附件3:

附件4:

加载中...