新浪财经 宏观经济

中国人口流动趋势报告2022版

市场资讯 2022.05.08 00:00

以下文章来源于育娲人口研究 ,作者育娲人口

文  育娲人口

摘要

集聚效应通过规模效应、专业化分工和学习效应三方面增强城市和国家的竞争力。决定人口集聚的关键是该区域经济规模及与本国其他地区的人均收入差距,即人随产业走、人往高处走。国际经验表明人口长期向大都市区集聚,我国人口仍有向大都市圈、城市群集聚的空间。美国人口长期向大都市区集聚,1950-2019年美国500万人以上都市区人口比重从12.2%增至24.7%,人口向大都市区集聚趋势明显;在日本城市化进程中,人口随产业持续向大都市圈集聚,并且表现为从“三极”集聚向东京圈“一极”集聚。

本文基于336个地级及以上城市的历史数据,结合经济-人口比值、城市能级和区域发展特征等参数,对未来20年常住人口和城镇人口数据进行预测,并拟合我们此前在《中国人口预测报告2021》中根据中等生育率假设下预测的总人口,也就是在少子化背景下,我国鼓励生育总财政支出占GDP比例相当于发达国家鼓励生育支出的平均水平下的总人口估计,试图看清在此背景下未来中国人口迁移的方向和集聚的特征。

常住人口:预计2040年我国人口约13.45亿,人口将继续向大都市圈、城市群集聚。分南北看,未来南北人口数量差距进一步扩大,随着总人口进入负增长阶段,南北人口均有收缩,但南方收缩规模明显小于北方,预计2020-2040年南、北常住人口年均增量分别为-76.7万、-301.5万人;分四大区域看,人口继续向东部集聚,预计2020-2040年东、中、西、东北部常住人口年均增量分别为41.8万、-105.8万、-175.3万、-138.9万人。分省级看,未来中国跨省人口变动将呈现粤苏闽浙人口集聚和东北三省人口流出趋势,人口持续从经济欠发达地区流出,流入经济发达地区,江苏将超过浙江成为人口增量第二大省。分地级看,未来中国人口继续向核心城市集聚,预计2020-2040年深圳、成都、合肥常住人口年均增量超18万。全域层面,预计一二线城市人口持续集聚,但增速放缓;三线城市人口由流入转为流出;四线城市人口流出速度加快。分都市圈城市群看,未来人口持续向大城市所在都市圈城市群集聚,预计2020-2040年上海都市圈常住人口年均增量超过30万,长三角、珠三角合计人口年均增量合计超过百万,成为人口集聚高地。预计2020-2040年十大城市群人口占比将从74%升至77.1%。

城镇人口:预计2040年城镇化率将达78.6%,超八成新增城镇人口分布在都市圈、城市群。分南北看,未来南北城镇人口数量差距扩大,预计2020-2040年南、北城镇人口年均增量分别为536.2万、202.1万人;分四大区域看,东部城镇人口持续集聚,随着城镇化进入稳定发展期,城镇人口增速略低于中西部,预计2020-2040年东、中、西、东北地区城镇人口年均增量分别为304.7万、221.4万、263.2万、-50.9万人。分省级看,未来二十年豫鲁粤城镇人口数量大幅增加,预计2020-2040年城镇人口年均增量分别为85.5万、66.5万、62.9万人,东北三省城镇人口负增长。分地级看,未来二十年重庆、深圳等都市圈核心城市城镇人口增量靠前,预计2020-2040年城镇人口年均增量分别为33.9万、26.2万人。分都市圈城市群看,未来二十年超八成新增城镇人口分布在都市圈内部,超九成位于城市群内部,其中近五成来自五大城市群。预计2020-2040年上海、重庆、广州都市圈年均城镇人口增量超30万,中原、长三角城市群年均城镇人口增量超百万。预计2020-2040年十大城市群城镇人口占比将从75.7%升至77.4%。

尊重人口流动的客观规律,推动城市群战略、人地挂钩和公共服务均等化。人口不是导致大城市病的主要原因,规划新城、发展以轨道交通为骨架的多中心城市是提高人口承载力的有效方式。过去长期严格控制大城市人口,但从历史看,北京、上海等政府制定的人口控制目标不断被突破,使得城市规划滞后于城市人口增长。从国际经验看,当城市集聚发展到一定阶段,中心区产业、人口有向外疏解需求,并形成两种模式:一是伦敦的有机疏解模式、二是东京的多中心都市圈模式。中国仍处人口集聚阶段,根据本文估测,未来20年人口仍向南部、东部、一线、大城市聚集,而大城市病主要在于城市规划等治理不足、核心区产业及人口集聚超过短期承载能力,应改变区域规划的主导思想,优化城市群内部空间结构,推动完善产业结构和公共服务、交通设施等布局,推进公共服务均等化。“房地产长期看人口、中期看土地、短期看金融”,人地挂钩,增加人口流入大城市的住宅土地供应,缓解房价上涨压力。房价高的人口流入地区需要加大土地供应,而房价低的人口流出地区需要减少土地供应。

目录

1     人口流动的基本规律和预测思路

1.1人口迁移的基本逻辑与国际经验:人随产业走、人往高处走

1.2城镇化的基本规律:发展呈“S型”曲线

1.3预测思路及主要假设

2     常住人口预测:预计2040年我国人口约13.45亿,人口将继续向大都市圈、城市群集聚

2.1总量:预计我国人口在2021年左右达峰值,2040年约13.45亿

2.2地区:地理环境、产业发展差异及区域经济社会发展的不平衡使人口继续向南方、东部集聚

2.3省级:未来二十年粤苏闽浙人口集聚、东北三省人口继续流出

2.4地级:未来人口继续向一二线核心城市集聚,深圳、成都、合肥人口年均增量或超18万

2.5都市圈城市群:未来人口继续向大城市所在都市圈城市群集聚,长三角、珠三角人口年均增量合计超百万

3     城镇人口预测:预计2040年城镇化率将达78.6%,超八成新增城镇人口分布在都市圈、城市群

3.1总量:2040年我国城镇化率将达78.6%,约0.74亿新增城镇人口来自乡城迁移

3.2地区:预计新增城镇人口超七成分布在南方,超四成分布在东部

3.3省级:未来二十年豫鲁粤城镇人口年均增量超60万,东北三省城镇人口负增长

3.4地级:预计重庆城镇化进程较快,城镇人口年均增量超30万

3.5都市圈城市群:预计超八成新增城镇人口位于都市圈、城市群,中原、长三角城市群城镇人口年均增量超百万

4     启示:尊重人口流动的客观规律,推动公共服务均等化

5     附录

5.1城市群、都市圈规划范围

5.2常住人口数据

5.3   城镇人口数据

正文

1     人口流动的基本规律和预测思路

1.1   人口迁移的基本逻辑与国际经验:人随产业走、人往高处走

集聚效应通过规模效应、专业化分工和学习效应三方面增强城市和国家竞争力。第一,规模效应。从经济角度看,集聚带来经济规模扩张,企业可以进行规模化的生产,从而降低企业生产的边际成本和平均成本;从社会角度看,集聚会降低治理拥堵、污染和犯罪等城市问题和人们享受其他公共服务的平均成本。第二,专业化分工。微观看,人口集聚能够使企业内部细化分工成为可能,从而提高生产效率;宏观看,人口集聚深化社会生产,分工不断细化催生新产业和行业,促进技术和知识创新。第三,学习效应。不同文化背景、受教育程度的人口集聚,促进知识、技能的共享与传播、积累人力资本和实现技术创新,产生学习创新效应。

决定人口集聚的关键是该区域经济规模及与本国其他地区的人均收入差距,即人随产业走、人往高处走。我们在2016年提出经济-人口分布平衡法则作为人口迁移和集聚的基本框架,即区域经济份额与人口份额的分布平衡引导人口流动。静态看,较高人均收入地区人口净迁入,直至该地经济份额与人口份额比值趋近于1;动态看,当区域经济-人口比值在1附近,但经济增长快于全国平均时,呈现经济高增长和人口净流入的基本平衡。总体看,工业发展需要集聚,工业化带动城市化,人口从乡村向城市集聚;服务业发展比工业更需要集聚,城市化中后期,人口主要向大城市、大都市圈集聚。

从国际经验看,人口向大都市区集聚。美国人口长期向大都市区集聚。1950-2019年美国都市区人口比重从56.1%增至86%;其中100万人以上都市区占比从29.5%增至56%;500万人以上都市区人口比重从12.2%增至24.7%,人口向大都市区集聚趋势明显。作为美国最大的都市区,纽约都市区土地面积为1.7万平方公里,2019年人口1922万人,占比5.8%,GDP1.9万亿美元,占比10.1%,经济-人口比值约1.74。在日本城市化进程中,人口随产业持续向大都市圈集聚,并且表现为从“三极”集聚向东京圈“一极”集聚。1973年东京圈、大阪圈、名古屋圈经济-人口比值分别为1.22、1.13、1.12,1974-2018年,东京圈、大阪圈、名古屋圈人口净迁入量分别为400.5、-92.7、8.7万人,经济-人口比值分别为1.17、0.9、1.15。

我国人口仍有向以核心城市为主的大都市圈城市群集聚空间。从经济份额看,由于中国是大国,北京、上海等大城市不可能像英国伦敦、日本东京那样占本国GDP超20%以上的份额,可大致参照美国纽约都市区,目前纽约都市区的经济份额约10%,远高于北京、上海、深圳、广州的3.6%、3.9%、2.7%、2.5%。从经济-人口比值看,2020年北京、上海、深圳、广州的经济-人口比值分别为2.3、2.2、2.2、1.9,南京、苏州、杭州等二线城市的经济-人口比值高于1.8,经济-人口分布的内在平衡动力将驱动其人口集聚。

图1: 主要城市经济-人口比值

注:东京都、伦敦为2018年数据

图2: 东京圈长期保持人口净迁入

日本总务省统计局,泽平宏观,育娲人口

1.2 城镇化的基本规律:发展呈“S型”曲线

国际经验表明,城市化发展近似一条稍被拉平的“S型”曲线,大致分三个阶段:缓慢发展期(30%以前)、快速发展期(30%-70%)、稳定发展期(70%之后),中国目前处于快速发展期的减速发展阶段。在第二阶段快速发展期,大致以50%为临界点可分为两个阶段,50%之前为加速发展阶段、50%为减速发展阶段。1978-2020年,中国城镇常住人口从1.7亿快速增至9亿,城镇化率从17.9%升至63.9%,目前处于快速发展期的减速发展阶段。目前有约2.6亿的农民工及家属子女未能市民化,2020年户籍人口城镇化率仅45.4%。目前中国城镇化率稍高于世界平均水平56.2%,但低于高收入经济体和中高收入经济体的81.9%、68.2%。根据联合国《世界城市化展望2018》预测,中国城镇化率将在2030年达70.6%,2040年达76.4%。

图3: 中国城镇化还有较大空间

联合国,泽平宏观,育娲人口

1.3 预测思路及主要假设

基于上述逻辑和规律,我们以全国336个地级及以上城市(不含三沙)2010、2020年人口普查数据为基础对未来二十年常住人口和城镇人口进行预测。常住人口预测方法是:根据各城市的经济-人口比值、2010-2020常住人口年均增速、城市能级进行分类,分别假设各城市未来人口增速。我们把经济-人口比值分为五档,分别为0-0.5、0.5-1、1-1.5、1.5-2,2以上,2010-2020年均增速分为两档,包括大于0和小于0,城市能级按照分线标准划分,共将城市划分为23类,按照经济-人口比值越大、城市能级越高,未来人口增速越快的假设进行预测,可得到未来二十年各城市常住人口预测结果。城镇人口预测方法:根据各城市不同城镇化率和城市能级情况进行分类,分别假设各城市未来城镇化率增量,通过每年城镇化率与常住人口预测结果可获得各城市未来二十年各城市城镇人口情况。我们把各城市2020年城镇化率分成五档,分别为0-30%、30%-50%、50%-70%、70%-100%、100%,城市能级按照分线标准划分,将其划分为11类,按照城镇化率发展呈“S型”的假设进行预测。

需要指出的是,国外学者在20世纪中叶提出公共服务影响人口流动,多数研究发现公共服务对家庭居住地选择有正向影响,并且随着公民受教育程度提高,人们对公共服务关注度开始提升,公共服务逐渐成为影响人口流动的主要因素之一。根据我们计算,各地级市的公共预算支出占比与GDP占比相关性高,相关系数为0.92,即经济越发达地区公共服务质量也越高,因此本文主要采用经济-人口比值进行分类预测,也能充分反映公共服务对人口流动的影响。

2、常住人口预测:预计2040年我国人口约13.45亿,人口将继续向大都市圈、城市群集聚

2.1总量:预计我国人口在2021年左右达峰值,2040年约13.45亿

根据我们预测,2040年中国常住人口总量约13.45亿,在2021年左右达峰值。根据我们此前发布的《中国人口预测报告2021》对中国人口总量的预测,高、中、低方案预测2040年中国人口分别为13.99、13.45、13.18亿人,分别在2029、2021、2021年达到峰值,中低预测下人口峰值将加快到来。在本文预测方法中,我们将336个地级市人口预测值加总得到总人口,结果显示到2040年中国人口约13.4亿人,在2021年左右达峰值,与我们此前通过PADIS预测的总人口差距极小,可见本文预测结果具有合理性。

图4: 我们对总人口预测的几个方案

,泽平宏观,育娲人口

2.2 地区:地理环境、产业发展差异及区域经济社会发展的不平衡使人口继续向南方、东部集聚

分南北看,未来南北人口数量差距进一步扩大,随着总人口进入负增长阶段,南北人口均有收缩,但南方收缩规模明显小于北方,预计2020-2040年南、北常住人口年均增量分别为-76.7万、-301.5万人;分四大地区看,人口继续向东部集聚,预计2020-2040年东、中、西、东北部常住人口年均增量分别为41.8万、-105.8万、-175.3万、-138.9万人。分南北看,2020年南、北方经济-人口比值分别为1.09、0.87,北方有人口流出倾向。根据预测,2020-2040年南、北方常住人口年均增量分别为-76.7万、-301.5万人,南北方人口均减少,但南方减少规模明显小于北方,2020、2040年南、北方人口占比分别由59.3%、40.7%变为61.5%、38.5%,南、北方人口占比差距进一步扩大。分四大地区看,2020年东、中、西、东北地区经济-人口比值分别为1.3、0.8、0.8、0.7,除东部地区外,其他区域均小于1,未来有人口流出倾向。根据预测,2020-2040年东、中、西、东北地区常住人口年均增量分别为41.8万、-105.8万、-175.3万、-138.9万人,预计2040年东、中、西、东北地区人口占比分别为 42.8%、25.7%、26.1%、5.4%,占比变动分别为2.9、-0.1、-1.1、-1.7个百分点,东部人口占比持续上升、东北人口占比继续下降。

人口流动的区域差异主要因为地理环境、产业发展差异及区域经济社会发展的不平衡。从地理环境看,改革开放前,中国处于计划经济时期,经济发展主要靠内循环,北方拥有丰富的煤炭、石油、铁矿资源等,铁路建设以货运为主,优势明显;而南方资源相对匮乏,东南沿海更处海防前线,重工业、大项目布局较少。改革开放后,中国逐渐向社会主义市场经济体制转型。改革开放要求融入全球化体系,东南沿海较北方沿海具有更便利的海运优势,并通过长江、珠江较易形成广阔市场和腹地;而黄河水量少、河道浅,通航能力差,在发展外向型经济时面临劣势。从产业发展看,北方依托资源优势形成以资源型和重化工业型为主的产业结构,但是因为沉重的计划经济包袱和资源逐渐枯竭,在1990年代开始衰落,并且在2008年金融危机后因市场机制改革滞后、营商环境较差,新动能培育缓慢,产业转型艰难;南方珠三角地区在改革开放初期利用毗邻港澳优势,大力发展加工制造业,并且在金融危机后,东南地区因日益发育的市场机制快速出清过剩产能,推动经济转型升级、发展高新产业,南方内陆省份依托长江等承接沿海产业。从经济发展看,1978-2012年南北经济份额分别从53.7%、46.3%变化至57.1%、42.9%,差距从7.5个百分点扩大至14.2个百分点。2013年后,南北经济差距迅速拉大,2020年经济份额差距增至29.6%,并且从2014年开始,北方人均GDP低于南方。

图5: 未来南北人口数量差距进一步扩大

图6: 未来人口继续向东部集聚

图7: 近年南北经济总量扩大

2.3 省级:未来二十年粤苏闽浙人口集聚、东北三省人口继续流出

未来中国跨省人口变动将呈现粤苏闽浙人口集聚和东北三省人口流出趋势,人口持续从经济欠发达地区流出,流入经济发达地区,江苏或将超过浙江成为人口增量第二大省。从经济-人口比值看,在31个省级行政单位中北京、上海两个直辖市经济-人口比值大于2,人口仍有增长空间;江苏、福建等9个省级行政单位经济-人口比值在1-2之间,未来人口也将呈流入趋势;其他20个省级单位的经济-人口比值小于1,受制于经济发展,未来人口更倾向流出。从常住人口变化看,根据预测2020-2040年,常住人口年均增量前四的省是广东、江苏、福建、浙江,年均增量分别为21.9万、17.7万、16.9万、12.9万、10万人,全部位于南方、东部地区,江苏超过浙江成为人口增量第二大省,同时东北三省常住人口年均增量持续为负,且减幅持续扩大。

图8: 北京、上海经济-人口比值超过2

图9: 粤苏闽浙等省份年均人口增量靠前

2.4 地级:未来人口继续向一二线核心城市集聚,深圳、成都、合肥人口年均增量或超18万

未来中国人口继续向核心城市集聚,预计2020-2040年深圳、成都、合肥常住人口年均增量超18万。从经济-人口比值看,除资源型城市外,2020年经济-人口比值前五分别为无锡、北京、南京、苏州、深圳,均大于2,未来人口有流入趋势。从常住人口变化看,预计2020-2040年常住人口年均增量前五的城市分别为深圳、成都、合肥、广州、杭州,增量分别为26.2万、19.0万、18.8万、17.8万、14.2万人,均为都市圈的核心城市。

全域层面,未来一二线城市人口持续集聚,但增速放缓;三线城市人口由流入转为流出;四线城市人口流出速度加快。从经济-人口比值看,2020年一、二、三、四线城市经济-人口比值分别为2.1、1.4、0.9、0.6,一二线未来有人口持续流入倾向、三四线人口流出倾向。从常住人口变化看,预计2020-2040年一、二、三、四线城市常住人口年均增量分别为59.6万、211.3万、-155.8万、-489.1万人,其中一二线城市增量低于2010-2020年的增量、三线城市人口年均增量由正转负、四线城市人口流出趋势加快。从增速看,2010-2020、2020-2040年一线城市人口年均增速分别为2.4%、0.7%,人口集聚但增速放缓。上述两个时期,二线城市分别为2.0%、0.6%;三线城市为0.5%、-0.4%,人口由流入转为流出;四线城市为-0.3%、-1.0%,人口流出速度加快。

图10: 预计深圳、成都年均增量超18万

图11: 常住人口一二线集聚、三四线流出

2.5 都市圈城市群:未来人口继续向大城市所在都市圈城市群集聚,长三角、珠三角人口年均增量合计超百万

城市群是支撑中国经济高质量发展的主要平台,都市圈是城市群的“硬核”,我国逐渐走向以大城市为核心的都市圈城市群化。城市群是高度一体化和同城化的城市集群,都市圈是城市群内部以超大特大城市或辐射带动功能强的大城市为中心、以1小时通勤圈为基本范围的城镇化空间形态。中国从2006年“十一五”规划开始提出以城市群作为城镇化的主体形态,但明显推进城市群建设则开始于2014年启动的新型城镇化建设,19个城市群规划相继出台。2018年11月,国务院《关于建立更加有效的区域协调发展新机制的意见》要求,建立以中心城市引领城市群发展、城市群带动区域发展新模式,推动区域板块之间融合互动发展。2019年2月,国家发改委发布《关于培育发展现代化都市圈的指导意见》要求,以同城化为方向建设1小时通勤圈,标志着中国进入城市群都市圈时代。“十四五”规划纲要提出要发展壮大城市群和都市圈。本部分以19大城市群和37个都市圈为分析对象,探究未来人口在都市圈城市群的分布情况。

未来人口持续向大城市所在都市圈集聚,预计2020-2040年上海都市圈常住人口年均增量超过30万,广州、杭州都市圈超过18万。从经济-人口比值看,2020年经济-人口比值前三的都市圈为苏锡常、北京、上海都市圈,分别为2.2、2.0、2.0,预计人口有流入趋势;南京、杭州等20个都市圈经济-人口比值在1-2之间;昆明、长吉、银川等14个都市圈经济-人口比值小于1。从常住人口变化看,预计2020-2040年常住人口年均增量前五的都市圈为上海、广州、杭州、深莞惠、苏锡常都市圈,年均增量分别为34.8万、23.6万、18.2万、17.4万、17.1万人。南昌、石家庄等13个都市圈常住人口年均增量由正转负,呈现人口净流出趋势。哈尔滨、沈阳、汕潮揭都市圈受制于经济发展,常住人口继续流出,其中哈尔滨都市圈流出人口年均数量与2010-2020基本持平,沈阳、汕潮揭都市圈流出趋势加快。从都市圈内部看,预计核心城市和周边城市人口均有流出的是哈尔滨、西宁、银川、汕潮揭、湛茂、南宁、兰州都市圈,核心城市人口流入但是都市圈整体净流出的有南昌、石家庄、兰州、沈阳等都市圈,这些都市圈的核心城市人口吸引力不足,周边城市人口将向都市圈外流出。从人口占比变动看,根据预测2020-2040年十大都市圈合计常住人口占比将从27.9%增至30.9%。

未来人口继续向大城市群集聚,预计2020-2040年长三角、珠三角合计人口年均增量合计超过百万,成为人口集聚高地;预计2020-2040年十大城市群人口占比将从74%升至77.1%,占比逐渐提升。2020年19大城市群以40%的土地集聚87.4%的人口,创造91.6%的GDP,中国“十四五”规划纲要提出优化提升长三角、珠三角、京津冀、成渝、长江中游五大城市群,它们以11%的土地聚集42%人口,创造53.5%的GDP,其中长三角、珠三角城市群是经济最活跃地区,经济占比合计达23.6%。2020年五大城市群经济-人口比值分别为1.7、1.6、1.1、0.9、1.0,除了成渝城市群外,均大于1。其中成渝城市群包含16个地级市,除了成都、重庆外,其他城市经济-人口比值均小于1。从常住人口变化看,预计2020-2040年常住人口年均增量前四城市群为长三角、珠三角、呼包鄂榆、滇中城市群,分别为59.2万、46.1万、1.9万、0.9万人,人口仍向大城市群集聚。宁夏沿黄、兰州-西宁等城市群常住人口年均增量由正转负,呈现人口流出趋势。东北区域城市群人口继续流出,2020-2040年,哈长、辽中南城市群常住人口年均增量分别为-65.8万、-19.6万人。从人口占比变动看,根据预测2020-2040年五大城市群常住人口合计占比将从42.3%提升至45.3%;十大城市群常住人口合计占比将从74%提升至77.1%。

图12: 预计上海、广州都市圈常住人口增量靠前

图13: 预计长三角、珠三角常住人口增量靠前

图14: 预计十大城市群人口占比逐渐提升

注:十大城市群为2020年常住人口排名前十的城市群

3、城镇人口预测:预计2040年城镇化率将达78.6%,超八成新增城镇人口分布在都市圈、城市群

3.1 总量:2040年我国城镇化率将达78.6%,约0.74亿新增城镇人口来自乡城迁移

根据预测,2040年中国城镇化率将达到78.6%,对应城镇人口为10.5亿人,比2020年增加1.5亿人,其中约0.74亿来自乡城迁移。根据联合国预测,2040年中国城镇化率将达到约76.4%,对应城镇人口为10.3亿,根据我们预测,到2040年中国城镇化率将达78.6%,对应城镇人口10.5亿人,比2020年增加约1.5亿人。从中国城镇化历程看,城镇人口增长来自三部分:自然增长、乡城迁移和行政区划变动。2011-2018年中国城镇人口增量中来自自然增长、区划变动、乡城迁移的平均比例为18.3%、35.1%、46.7%,简单按过去趋势推算,未来新增城镇人口或有近50%来自乡城迁移,即未来二十年约0.74亿人来自乡城迁移。

3.2 地区:预计新增城镇人口超七成分布在南方,超四成分布在东部

分南北看,未来南北城镇人口数量差距扩大,预计2020-2040年南、北城镇人口年均增量分别为536.2万、202.1万人;分四大地区看,东部城镇人口持续集聚,随着城镇化进入稳定发展期,城镇人口增速略低于中西部,预计2020-2040年东、中、西、东北地区城镇人口年均增量分别为304.7万、221.4万、263.2万、-50.9万人。分南北看,2020年南北城镇化率分别为64.6%、61.6%,均处于城镇化快速发展的减速发展阶段,南方城镇化率略高于北方。根据预测,南方与北方城镇人口数量差距将扩大,预计2020-2040年南方、北方城镇人口年均增量分别为536.2万、202.1万人,南方城镇人口占比从60.3%提升至61.5%。分四大地区看,2020年东、中、西、东北地区城镇化率分别为70.9%、59.1%、55.7%、67.4%,其中东部地区城镇化进入稳定发展期,其余三区处于快速发展的减速发展阶段。根据预测,2020-2040年东、中、西、东北地区城镇人口年均增量分别为304.7万、221.4万、263.2万、-50.9万人,占比变动分别为-0.5、0.9、1.7、-2.1个百分点,东北地区受制于总人口下降,城镇人口也呈下降趋势。从增速看,2020-2040年东、中、西、东北地区城镇人口年均增速分别为0.7%、1.0%、1.1%、-0.8%,随着东部地区进入城镇化稳定发展期,城镇人口增速略低于中西部。

图15: 预计超七成城镇人口向南方集聚

图16: 未来东北城镇人口有下降趋势

3.3 省级:未来二十年豫鲁粤城镇人口年均增量超60万,东北三省城镇人口负增长

未来二十年豫鲁粤城镇人口数量大幅增加,预计2020-2040年城镇人口年均增量分别为85.5万、66.5万、62.9万人,东北三省城镇人口负增长。从城镇化率看,2020年上海、北京和天津等8个地区城镇化率超过70%,将进入稳定发展期,重庆、福建等21省(市、自治区)城镇化率处于50%-70%,城镇化还有较大空间,西藏、新疆两地城镇化率低于50%。从城镇人口变化看,预计2020-2040年城镇人口年均增量前四的省为河南、山东、广东、江苏,大部分位于东部,年均增量低于为负的省(市、自治区)有宁夏、新疆等7省,6省位于北方,其中东北三省城镇人口减幅最大。具体来看,预计豫鲁粤城镇人口年均增量分别为85.5万、66.5万、62.9万人,而东北三省全部负增长,辽宁、吉林城镇人口增长由正转负,黑龙江城镇人口减幅扩大。

图17: 各省城镇化率情况

图18: 豫鲁粤等省城镇人口年均增量靠前

3.4 地级:预计重庆城镇化进程较快,城镇人口年均增量超30万

超七成城市处于城镇化快速发展阶段,未来二十年重庆、深圳等都市圈核心城市城镇人口增量靠前,预计2020-2040年城镇人口年均增量分别为33.9万、26.2万人。从城镇化率看,2020年81个城市城镇化率达到70%以上,进入稳定发展期;168个城市(占比50%)城镇化率在50%-70%,处于快速发展的减速发展阶段;82个城市(占比24.4%)城镇化率在30%-50%,处于加速发展阶段;余下5个少数民族地区城镇化率低于30%。从城镇人口数量看,预计2020-2040年年均增量前5的城市为重庆、深圳、成都、合肥、广州,均为都市圈核心区,其中重庆城镇化进程较快,城镇人口年均增量为33.9万人,深圳、成都、合肥、广州四个城市则依靠总人口增加带动城镇人口增加,这些城市2020年城镇化水平高,未来提升空间小,预计2020-2040年城镇人口年均增量分别为26.2万、25.9万、20.1万、18万人。

分线看,预计2020-2040年一二三四线城市城镇人口均有所增加,二线城市年均增速领先。从城镇化率看,2020年一二线城镇化率高于70%,三四线城镇化率分别为60.7%和52.4%。从城镇人口数量看,预计2020-2040年一、二、三、四线城市城镇人口年均增量分别为59.9万、361.9万、179.6万、149.3万人,分别为2010-2020年均增量的36%、44.7%、26.6%、24.6%,三四线城市人口增量下降明显。从增速看,预计2020-2040年一、二、三、四线城市城镇人口年均增速分别为0.7%、1.2%、0.7%、0.5%,二线城市城镇人口增速最快。

图19: 预计重庆城镇人口年均增量超30万

图20:未来二线城市城镇人口增量领先

3.5 都市圈城市群:预计超八成新增城镇人口位于都市圈、城市群,中原、长三角城市群城镇人口年均增量超百万

未来二十年超八成新增城镇人口分布在都市圈内部,预计2020-2040年上海、重庆、广州都市圈年均城镇人口增量超30万。从城镇化率看,2020年有17个都市圈城镇化率高于70%,其中深莞惠、北京、苏锡常高于80%,城镇化率进入稳定阶段,其余21个都市圈城镇化还有提升空间。从城镇人口数量看,预计未来新增城镇人口中,超80%来自37个都市圈,2020-2040年城镇人口年均增量前五分别为上海、重庆、广州、杭州、合肥都市圈,分别为49.0万、33.9万、30.7万、29.1万、28.9万人,郑州、青岛等11个都市圈增量在20-28万人,武汉、石家庄等8个都市圈增量在10-20万人,湛茂、长吉等8个都市圈增量在0-10万人,沈阳、哈尔滨等5个都市圈城镇人口减少。从人口占比变动看,根据预测2020-2040年十大都市圈合计城镇人口占比将从31.7%增至32.5%。

未来二十年超九成新增城镇人口位于城市群内部,其中近五成来自五大城市群,预计2020-2040年中原、长三角年均城镇人口增量超百万;预计2020-2040年十大城市群城镇人口占比将从75.7%升至77.4%。从城镇化率看,2020年珠三角城市群城镇化率超过80%,其余均在50%-70%之间,辽中南、长三角已经进入城镇化稳定发展期,未来城镇化增幅将放缓,京津冀、成渝、长江中游城市群目前还在城镇化快速发展阶段,未来二十年城镇化相对较快。从城镇人口数量看,预计2020-2040年新增城镇人口中90%以上将来自19大城市群,其中长三角、珠三角、京津冀、长江中游、成渝五大城市群城镇人口增量占比约49.3%。2020-2040年城镇人口年均增量前五分别为中原、长三角、成渝、山东半岛、长江中游城市群,年均增量分别为122.6万、113.6万、78.1万、66.5万、59.1万人,19大城市群中仅哈长、辽中南、宁夏沿黄城市群城镇人口年均增量为负,年均增量分别为-19.2万、-5.2万、-1.8万人。从城镇人口占比变动看,根据预测2020-2040年五大城市群城镇人口占比将从46.9%提升至47.1%,十大城市群城镇人口占比将从75.7%升至77.4%。

图21:上海都市圈城镇人口年均增量最高

图22:中原、长三角城镇人口年均增量靠前

图23:预计十大都市圈城镇人口占比逐渐提升

4、启示:尊重人口流动的客观规律,推动公共服务均等化

人口是经济社会发展基础,其流动对社会经济发展有重要影响。此前我们推出的《中国人口大迁移:2021》报告中分析了人口迁移对经济社会的影响:人口流入可以增加年轻劳动力供给、缓解老龄化压力;增加人才供给、促进创新发展;增强城市竞争力;扩大消费需求。人口流出会加重老龄化,加重养老负担,拖累财政、制约经济活力。对此,我们得到以下启示:

1)充分尊重人口和产业向优势区域集聚和城市发展的客观规律,立足各地比较优势顺势而为。推进区域协调发展的目标是促进人民生活水平大体相当,决不能是追求各地区经济总量均衡,也不可能要求各地区在经济发展上达到同一水平。

2)进一步深化推进户籍制度改革,消除人口自由迁徙的枷锁。2014年7月,国务院《关于进一步推进户籍制度改革的意见》提出,全面放开建制镇和小城市落户限制,有序放开中等城市落户限制,合理确定大城市落户条件,严格控制城区500万以上特大城市人口规模。2016年1月22日国务院常务会议要求,除极少数超大城市外,全面放开高校毕业生、技术工人、留学归国人员等落户限制。2020年,国务院《关于新时代加快完善社会主义市场经济体制的意见》提出,深化户籍制度改革,放开放宽除个别超大城市外的城市落户限制,探索实行城市群内户口通迁、居住证互认制度。2021年1月6日,国务院《要素市场化配置综合改革试点总体方案》提出进一步深化户籍制度改革,支持具备条件的试点地区在城市群或都市圈内开展户籍准入年限同城化累计互认、居住证互通互认,试行以经常居住地登记户口制度。当前户籍制度改革深化推进,但部分大城市落户仍有限制,这并不利于充分发挥集聚效应、推进服务业发展。在少子化老龄化背景下,应该加快户籍制度改革、推动各大城市群内户籍准入年限累计互认,增强各城市对外来人口的包容性。

3)优化城市群内部空间结构,推动完善产业结构和公共服务、交通设施等布局,推进公共服务均等化。一方面优化产业结构布局,合理规划和引导紧凑连续的多中心城市产业布局,加快现有园区转型,因地制宜,完善城市功能。另一方面要优化公共服务、交通设施等布局,加快规划调整,推进公共服务均等化,按照常住人口总量和结构,分区分级布局公共服务。进一步发展城市轨道交通,大力提高城市轨道交通路网密度,推进轨道交通系统制式多元化发展,改善出行效率。未来的城市规划要尊重人口流动规律,不能车多了限号,人多了往外撵人。规划编制应以人为本,完善市民参与机制,充分了解市民对城市发展的期待和需求。

4)人地挂钩,增加人口流入大城市的住宅土地供应,缓解房价上涨压力。中国大城市的房价贵的主要原因是土地贵,土地贵主要还是因为住宅土地供应不足。中国发达地区吸引了大量人口流入,而欠发达地区则出现人口流失。过去中国的住宅供应没有跟上人口流动,造成了中国在发达地区供地不足,住宅供不应求,但是在欠发达地区却是住宅供大于求。我们要做的是让供地指标跟着人口流动走。房价高的人口流入地区需要加大土地供应,而房价低的人口流出地区需要减少土地供应。

5、附录

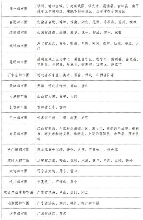
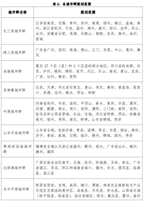
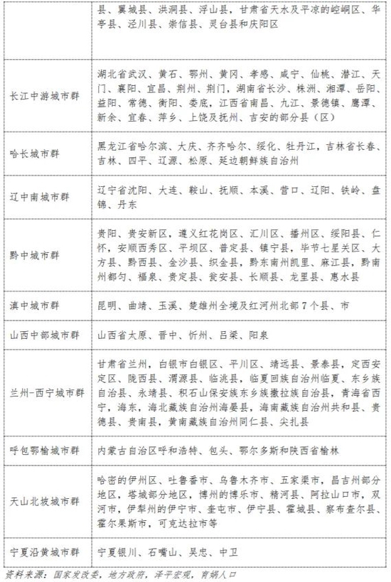
5.1 城市群、都市圈规划范围

*图中纠错:陕西省西安市

5.2 常住人口数据

2014年《国家新型城镇化规划(2014-2020年)》及“十三五”规划要求建设长三角、珠三角、京津冀、山东半岛、海峡西岸、哈长、辽中南、中原、长江中游、成渝、关中平原、北部湾、山西中部、呼包鄂榆、黔中、滇中、兰州-西宁、宁夏沿黄、天山北坡共19个城市群。“十四五”规划提出优化提升京津冀、长三角、珠三角、成渝、长江中游五大城市群,发展壮大山东半岛、粤闽浙沿海、中原、关中平原、北部湾等城市群,培育发展哈长、辽中南、山西中部、黔中、滇中、呼包鄂榆、兰州-西宁、宁夏沿黄、天山北坡等城市群。按照2020年常住人口排序,前十大城市群为“十四五”规划纲要提出要优化提升的五个城市群和发展壮大的五个城市群。需要注意的是,部分城市群县级单位数据缺失,多用地级市全域近似替代。

2019年2月,国家发改委发布《关于培育发展现代化都市圈的指导意见》要求,以同城化为方向建设1小时通勤圈,标志着中国进入城市群都市圈时代。按照2020年常住人口进行排序,上海、广州、深莞惠、济南、石家庄、南京、天津、青岛、重庆、武汉为前十大都市圈。需要注意的是,部分都市圈范围有重叠,比如上海都市圈与杭州、苏锡常、宁波都市圈有重叠;部分都市圈县级单位数据或城区数据缺失,多用地级市全域近似替代,如广州、南昌、西安、郑州都市圈等;北京都市圈尚无明确的文件和规划,若以1小时通勤圈为标准,北京都市圈包含北京市大部分区域以及廊坊北三县、固安、涿州等地,计算时也以地级市全域替代。

5.3 城镇人口数据

责任编辑:梁斌 SF055

加载中...