西安“一码通”为何半月崩溃两次?
财经新媒体
原标题:西安“一码通”为何半月崩溃两次?
疫情已持续两年,多地曾出现过局部聚集性疫情,但“一码通”反复崩溃现象少见
文 | 吴俊宇 柳书琪
1月4日,“新冠”疫情防控之际,西安市个人电子识别码系统(下称,西安“一码通”)崩溃,致使市民无法正常显示疫情防控码,生产生活受到影响。
这是半个月来西安“一码通”第二次崩溃。西安市相关部门公开回应称,因访问量太大,全市“一码通”均出现无法正常显示的问题。
据了解,西安“一码通”是2020年2月西安市针对疫情防控牵头开发的大数据平台,业主单位是西安市大数据资源管理局。西安市大数据资源管理局官网信息显示,该平台可以每分钟服务120万人扫码。
西安“一码通”此次故障,与1月4日西安市紧急实施的第七次全民核酸检测有关。当地用码需求集中涌现,导致系统宕机无法响应。《财经》记者查阅2021年西安市第七次人口普查数据发现,当地常住人口总量达1295.29万人。
2021年12月20日,西安“一码通”也曾因访问量过大导致系统崩溃。当时西安市大数据资源管理局称,“一码通”注册用户已达4695.2万人,日均扫码量超800万人次。由于在各公共场所加大了扫码查验,同时开展多轮全员核酸检测,“一码通”每秒访问量达到以往峰值的10倍以上,并建议市民非必要不展码、亮码。
12月30日-31日,工信部曾对陕西省通信管理局展开疫情防控工作调研,并要求西安“一码通”加强技术改进和网络扩容,确保不拥塞宕机。
1月4日上午西安“一码通”再次崩溃后,引发了多方质疑。1月5日,西安市大数据资源管理党组书记、局长刘军,因履职不力被停职检查。
多位信息化技术人士对《财经》记者表示,疫情已持续两年,多地曾出现过局部聚集性疫情,但“一码通”反复崩溃现象少见。通常情况,高访问量可以通过服务器或网络扩容解决。考虑到西安“一码通”12月20日已有一次崩溃,后续应急措施本应有所准备。
西安市相关部门目前尚未公布“一码通”崩溃的技术细节。一位西安“一码通”项目参与企业相关人士向《财经》记者透露,“一码通”采用的底层资源,如云服务器、数据库等一直保持平稳运行。该企业内部工程师推测,两次崩溃是负载均衡或防火墙故障所致。
不过,上述说法未得到其他参与建设运营企业的认可和证实。
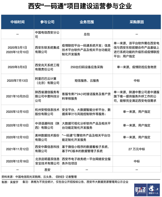
《财经》记者从中国电信阳光采购网、西安市大数据资源管理局官网查阅到,公开参与西安“一码通”建设和运营的企业共有11家。
中国电信阳光采购网显示,西安“一码通”项目总包商是中国电信西安分公司。也就是说,西安电信负责统筹建设运营。除西安电信外,西安东软、阿里云、安恒信息、美林数据等九家企业参与了西安“一码通”项目建设。
西安市大数据资源管理局官网信息显示,启明星辰、思安两家企业也参与了西安“一码通”项目相关工作。
1月5日,《财经》记者致电中国电信陕西分公司、中国电信西安分公司了解“一码通”崩溃原因及修复状况,中国电信陕西分公司工作人员表示对此不知情,中国电信西安分公司电话无人接听。
安恒信息方面向《财经》记者称,公司在西安“一码通”项目中负责部分应用层安全防护及合规产品,以应对可能存在的网络攻击和运维风险。目前并无黑客攻击导致业务问题迹象。安恒信息长期安排技术人员值守,重点时期进行24小时监测保障,未来还将持续提供必要技术支持。
启明星辰表示,总部不了解情况,详情需咨询西安分公司,但启明星辰西安分公司电话始终无人接听。
东软集团、阿里云、美林信息、安恒信息、启明星辰五家项目建设或运营方均对《财经》记者回复称,无法对“一码通”两次崩溃技术成因作出回应,成因建议等待官方公告。
一位云厂商资深技术人士对《财经》记者表示,目前无法判断西安“一码通”崩溃的技术成因。系统架构设计、网络带宽容量、云服务器性能、存储和数据库稳定性等环节均可能出现问题。
他进一步解释,就像高速公路堵塞,车流量大只是表象。落到细节处,可能是收费关卡效率低、道路过窄、突发车祸,甚至是路线设计不合理等因素。如果系统架构出现硬伤,其他措施都只是补救手段。西安电信作为总包商,需要负责兜底。
和西安类似,广州在2021年6月也曾出现局部聚集性疫情,当时粤康码、穗康码未出现过西安“一码通”类似大规模、长时间集体瘫痪事件。《财经》记者获得的一组数据是,粤康码历史上的最高峰数据是每分钟扫码80万次。
一位参与过广东省政务数字化建设的资深技术人士对《财经》记者表示说,“一码通”的稳定不仅需要好的技术架构和运维,还需要政府进行有序引导。
《财经》记者了解到,广州有两套“一码通”,分别是以广州市政务服务数据管理局为主体负责的穗康码,以及以广东省政务服务数据管理局为主体负责的粤康码。前者面向广州市,后者面向广东省。市民在进入楼宇、公交等场景时通常两者交叉使用。
广州的穗康码在去年6月局部聚集性疫情早期存在卡顿,不过粤康码分流了峰值流量。后续政府引导和穗康码技术优化让广州平稳渡过了当时的疫情。西安曾制定了全市48小时核酸检查证明的规定,这对市民、核酸检测机构,以及“一码通”后端架构会造成极大负担。
上述参与过广东省政务数字化建设的资深技术人士向《财经》记者估算,粤康码由于覆盖全省,需要预备广东省三分之一人口(约为4000万人)同时打开的冗余,疫情高峰期时还需要预备更大的冗余。
他进一步解释,西安市12月20日疫情高峰期时日均扫码量为800万次。需要精确评估800万扫码量在哪些时段为高峰期。以极端场景测算,如果上午2小时为高峰期,600万亮码数据,平均每分钟需要容纳超过5万人亮码。
另一位广东省政务数字化架构师向《财经》记者估算,广州市日常亮码峰值并发访问量为3万次/秒。由于广州可使用粤康码、穗康码两个“一码通”应用,两者相互分摊了流量,合计可达6万次/秒。
他介绍,2021年6月广州市也曾出现局部聚集性疫情。由于当地对此重视,提前设计了冗余,当时应对峰值流量的解决方案是“无限堆资源”,可以承载的实际并发访问量只会更高。
截至1月5日16时,西安“一码通”已恢复正常。截至1月5日17时,西安有“新冠”确诊病例1775例。1月4日全天西安新增本土确诊病例35例,与此前连续多日新增病例数处于高位相比较,已明显下降。
作者为《财经》记者