新浪财经 宏观经济

重磅!“兰考纳入郑开同城化”进程方案公布

顶端新闻

关注

重磅!“兰考纳入郑开同城化”进程方案公布

顶端新闻·河南商报首席记者 孙科

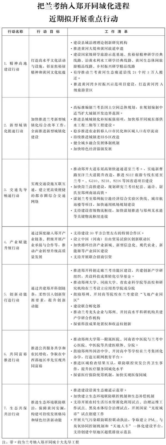
河南省兰考发展迎来大机遇!日前,河南省人民政府发布《关于印发把兰考县纳入郑开同城化进程打造全国县域治理“三起来”样板总体方案及3个专项规划和行动方案的通知》,送出政策“大礼包”。

其中,《把兰考县纳入郑开同城化进程打造全国县域治理“三起来”样板总体方案》(以下简称《方案》)提到,到2035年,兰考要力争实现地区生产总值达到1400亿元以上,人均地区生产总值达到14.8万元,还将在兰考设立30平方公里左右的特别合作区,积极承接京津冀、长三角、粤港澳等国家重大区域战略地区产业梯度转移……

01

目标:到2025年,兰考要进入河南省县域经济社会高质量发展十强

未来的兰考会是啥样?《方案》定下“小目标”——

到2025年,兰考高质量发展、高品质生活、高效能治理水平显著提升,一批基础设施、产业发展、公共服务等郑开同城化先导标志性项目建成,同城化体制机制取得突破并形成先进经验,对外辐射能力初步形成,进入全省县域经济社会高质量发展十强。力争实现地区生产总值、人均地区生产总值分别达到650亿元以上、8万元以上;一般公共预算收入达到60亿元,税收达到45亿元;全员劳动生产率达到8.5万元/人;居民人均可支配收入达到3万元,城乡居民收入比降至1.8∶1;常住人口城镇化率提高幅度超出全省平均水平。

到2035年,基本建成社会主义现代化新兰考,拼搏、开放、生态、幸福“四个兰考”全面建成,高水平融入郑州“1小时经济圈”,人均地区生产总值提前2—3年达到中等发达国家水平,高质量推进共同富裕取得实质性进展,在支撑国家重大战略实施中发挥更大引领作用。力争实现地区生产总值达到1400亿元以上;人均地区生产总值达到14.8万元;一般公共预算收入达到130亿元,税收达到100亿元;全员劳动生产率达到16万元/人;居民人均可支配收入达到7万元,城乡居民收入比降至1.3∶1;常住人口城镇化率达到77%。

到2050年,建成高水平社会主义现代化新兰考,率先实现县域治理体系和治理能力现代化,城乡发展深度融合、产业发展高质高效、交通体系四通八达、公共服务优质普惠、人居环境优美和谐、共同富裕全面实现,新时代中国特色社会主义精神高地国际影响力充分彰显,成为向世界展示中国特色社会主义制度巨大优越性的重要县域窗口,成为富强民主文明和谐美丽的社会主义现代化强国典范县。

02

空间:构建兰考纳入郑开同城化的“一区一带两廊多点”总体格局

《方案》提出,要将兰考全域纳入郑开同城化进程进行统一规划布局,构建兰考纳入郑开同城化的“一区一带两廊多点”总体格局。

“一区”即郑开同城化东部示范区。包括兰考全域,将其与郑开同城化南部示范区、北部示范区一道,共同打造成为支撑引领郑开同城化的三大核心引擎片区。

“一带”即黄河生态文旅带。依托横贯东西的黄河生态屏障,将郑开沿黄生态带向兰考段延伸,推动兰考与郑州、开封共同开展规划设计,统一标准体系,整合沿黄自然景观、文化遗产、生态资源,打造黄河流域生态保护和文旅深度融合发展新样板。

“两廊”即北部科创走廊和南部产业走廊。

北部科创走廊:以郑开沿线的创新平台、企业、高等院校、科研院所等为依托,以郑开科学大道为东西主轴,推动兰考向西深度对接融入郑州、开封科技创新链条,积极承接郑开科研成果产业化转化,构建科研成果从平台到中试到工程化、产业化的完整创新链条,打造分工合理、协同联动的高能级创新走廊。

南部产业走廊:夯实先进制造业基础,延伸高端服务业链条,推动优质产业资源集聚发展,强化兰考和郑州、开封的优势产业协同、衔接互补、错位发展,引导技术、成果、人才、资金等经济要素自由流动,激活产业走廊发展新动能。

“多点”即发挥兰考先进制造、节能环保、智慧家居、民族乐器、绿色食品、会展服务、研学旅行、现代农业等产业特色优势,培育形成多点发力、多业并举、多元融合的发展格局。

河南省要在兰考设立30平方公里左右的特别合作区

同时,《方案》明确了郑开同城化东部片区核心区布局。

在兰考县域内选取适建空间充裕、生态和基本农田约束较少、对外交通快捷便利、符合国土空间规划和“三线一单”生态环境分区管控要求的片区,设立30平方公里左右的特别合作区,积极承接京津冀、长三角、粤港澳等国家重大区域战略地区产业梯度转移,促进兰考与郑州、开封协同共建,重点在园区管理模式、区域联合招商、利益分享机制等方面积极探索、大胆创新,集中布局发展电子信息、智能制造、新能源等战略性新兴产业,尽快落地建设一批显示度高、影响力大、竞争力强的重大产业项目。

03

任务

关键词:保护

有序推动兰考黄河生态廊道沿线24个村3万人整体搬迁

兰考位于九曲黄河最后一道弯,《方案》提出,支持兰考建设黄河安澜博物馆、铜瓦厢古渡口游览区,举办中国共产党治黄故事展览与中国兰考·黄河文化节,发展黄河红色传承游,打造沿黄特色精品线路。有序推动兰考黄河生态廊道沿线24个村3万人整体搬迁,加快兰考县休闲旅游度假区、省级黄河地质公园等重大项目落地。

关键词:交通

推动郑开大道东延高架快速通道至兰考、新曹路至汴兰大道提升改造

想要更好的融合,离不开基础设施的建设。《方案》要求,要推动兰考交通、能源、水利、信息等基础设施全面融入郑州、开封基础设施网络。推进菏兰高铁经杞县、通许、尉氏、航空港南延至郑州南站。推动郑开大道东延高架快速通道至兰考、新曹路至汴兰大道提升改造,推动实施S312东延至兰考和G240、S218、S216等国省道改造项目。规划布局兰考通用机场,开通兰考至郑州新郑国际机场快线,支持建设郑州新郑国际机场异地航站楼。推行郑州、开封、兰考公共交通一卡互通、联网售票一网通。

关键词:科创

推动郑州和开封高校在兰考建设“飞地产业园区”;支持郑大、河大在兰考设立应用类学院

依托智能制造、智能家居、农业育种等方面的创新优势,将兰考打造成为郑开科创走廊重要创新节点。探索“产业园区+科技孵化器+产业基金+高端智库+产业联盟”模式,推动郑州和开封高校在兰考建设“飞地产业园区”。

支持郑州大学、河南大学等高等院校在兰考设立应用类学院,省农业科学院在兰考设立分院,推动中国移动在兰考建设乡村振兴数字研究院。

争取到2025年兰考国家科技型中小企业评价入库100家,认定高新技术企业35家,培育创新龙头企业3—5家。

关键词:公共服务

推动郑州外国语学校等优质教育机构在兰考开办分校

在公共服务融享方面,《方案》提出,推动郑州外国语学校等优质教育机构在兰考开办分校,搭建教育城域网,建设教育资源网络共享平台。

加快推进中心医院迁建、疾控中心迁建、医疗应急物资储备等项目建设,推动郑州大学第一附属医院、河南省中医院与兰考中心医院、中医院合作共建医联体、分院。

04

背景:地脉相连、人文相亲、经济相融,兰考“入圈”有重要意义

为何要推动兰考纳入郑开同城化进程?顶端新闻·河南商报记者了解到,“十三五”期间,河南省规划建设郑州都市圈,推动郑州建设国家中心城市辐射带动能力持续提升,郑州、开封率先由一体化进入同城化发展阶段。

兰考位于郑州中心城区100公里辐射半径内,兰考南站至郑州东站高铁车程半小时,具备深度融入郑开同城化发展的客观条件。兰考地处“黄河最后一道弯”,与郑州、开封同处黄河南岸,地脉相连、人文相亲、经济相融,当地人民群众对融入郑开同城化发展愿望强烈。

推动兰考在纳入郑开同城化进程中实现跨越发展,有利于探索脱贫地区突破发展的河南路径,有利于深化跨区域空间协同治理创新示范,打造同城化高质量融合发展共同体,为引领中原城市群一体化发展提供重要支撑。

责任编辑:梁斌 SF055

加载中...