新浪财经 宏观经济

冲上热搜!腾讯试点强制员工6点下班!网友仔细一看,发现事情并不简单

上观新闻

关注

6月11日

腾讯试点强制6点下班”

的消息冲上了微博热搜

据报道,腾讯旗下的光子工作室

从6月14日起开始推行“强制不加班双休”的政策

要求每周三员工必须在6点下班;

周三以外的工作日不晚于21点离开办公室

同时,公司要求周末与法定节假日要按照国家规定进行休息,

并明令严禁周末连续两天加班,

如果因特殊情况需要加班,

必须提前向领导申请并阐明理由。

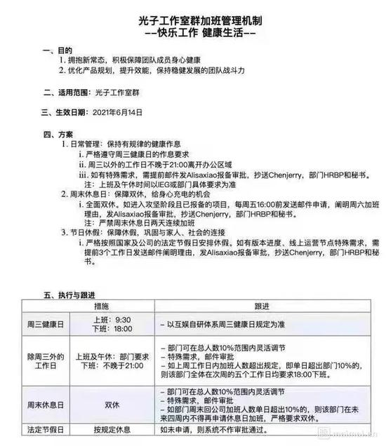
网传的光子工作室群“快乐工作健康生活”加班管理机制文件

根据表格的信息:

光子游戏工作室的员工早上9点半正式上班

两个小时的工作时间后

就可以在11点半迎来持续两个半小时的午休时间

下午2点整继续开工

5点半即可进行晚餐,

且上午上班时间到晚餐时间的安排前后并无变动

但在晚餐后的晚班时间则缩短了一个小时

以往规定的是晚上10点后才可下班

而今却更改为了9点前

员工可根据自己的安排自由选择下班时间

总体来看,光子游戏工作室每日安排的工作时间为七个半小时,虽然与传闻中的早九晚九的说法大体吻合,但正式的工作时间并未超过劳动法规定的八个小时。

网友:每周遵守一天劳动法?

这项新措施引来了网友们的艳羡,纷纷表示,在去腾讯上班,还来得及吗?

有网友则表示,仔细一看,每周三准时下班,其他时间9点前“尽量下班。总结:每周遵守一天劳动法。

也有网友表示:“原来这是福利,我以为是劳动法要求的呢。”

还有网友表示,这个周三健康日已经搞了好几年了,没啥好吹的。但是这个强制9点下班意义是很重大的。同学之前在腾讯实习,正式工和实习生经常1、2点走的,其实也没啥活,就是内耗着,你正式工先走了就背1星2星,实习生先走别想转正了。

腾讯回应:希望鼓励员工劳逸结合

对于该消息,腾讯互娱相关负责人表示,为鼓励员工劳逸结合,进一步提升工作效率,同时也更好地关注身心健康,留出更多时间陪伴家人,腾讯互娱光子工作室群推出相关措施。

据悉,腾讯互娱内部有“周三健康日”的传统,鼓励在周三早下班以陪伴家人孩子。

光子工作室群官网显示,光子工作室群成立于2008年,为腾讯互动娱乐事业群(IEG)四大游戏工作室群之一。光子的产品包括《和平精英》《黎明觉醒》《自由幻想》《欢乐斗地主》等。

腾讯旗下光子工作室群是国内顶级的游戏团队之一,但近年来,上海一批新兴游戏企业崭露头角,为吸引人才下了不少功夫。如心动网络不限制打卡、无限期年假、强调“成年人文化”,莉莉丝一项目组分红1.9亿、老板王信文曾言工作和生活要平衡。争夺游戏人才,提供更好待遇,在上海游戏圈已热议过一阵儿。

如此来看,作为行业老大,腾讯现在拿出了少加班的措施以期望提高工作效率、劳逸结合、关注身心健康。但网友们关注的是,这个措施能否有效执行?能执行多久?

本文来源:新闻晨报、澎湃新闻、中国基金报

责任编辑:刘万里 SF014

加载中...