新浪财经 宏观经济

蕾奥规划副董事长王雪被立案调查:财富破亿 曾任狮山镇镇长

每日经济新闻

关注

将一个镇的GDP做到千亿,书记下海成副董事长,财富破亿!突然,市监察委员会来通知了

在中国GDP能达到千亿的县已经不多,能把一个镇的GDP带到千亿以上的,必定是一位能人。在中国制造业重地佛山的狮山镇,就有这样一位能人王雪,他在任镇长、镇党委书记期间,狮山镇的GDP规模突破了千亿元,排名全国全列。

但在2015年,他却选择了下海,担任了深圳一家公司的副董事长。2021年5月,这家公司在A股上市,王雪身家也突破亿元大关!

然而,上市仅过了18天,佛山市监察委对王雪的立案调查就公之于众……

副董事长被立案调查 公司上市18天股价破发

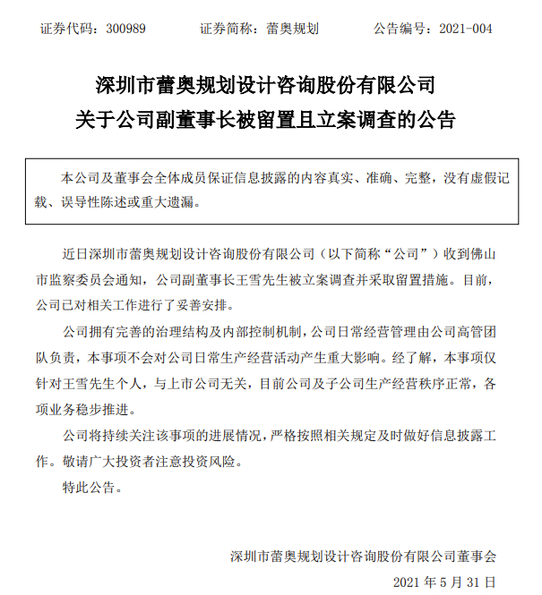
5月31日晚,上市公司蕾奥规划发布公告称,收到佛山市监察委员会通知,公司副董事长王雪被立案调查并采取留置措施。

公司表示,公司日常经营管理由公司高管团队负责,本事项不会对公司日常经营活动产生重大影响。

但是市场还是“用脚投票”,6月1日,蕾奥规划股价继续下跌,收盘报价49.72元,下跌3.25%,已经跌破上市发行价51.62元。

根据招股说明书显示,深圳市蕾奥规划设计咨询股份有限公司成立于2008年5月,致力于为政府及各类开发建设主体提供精准有效并兼具操作性的建设规划解决方案,主营业务包括规划设计和工程设计。

2018年至2020年,公司分别实现营业收入3.3亿元、4.0亿元和4.9亿元,成长性较好。其中规划设计业务收入占比均超过90%,主营业务突出。

公司的业务主要集中在华南地区,集中度逐年增加。根据招股说明书显示,2018年至2020年,公司在华南地区收入为1.6亿元、2.1亿元、2.9亿元,占比为49%、52%、58%。

2020年5月7日,蕾奥规划在深交所创业板上市,开盘最高价格97.88元,总市值一度达58亿元,之后便开始一路下跌,到现在市值已经蒸发了将近一半。根据公开数据显示,蕾奥规划目前有股东3万余人。

曾是佛山大镇掌舵人 下海投资百万不到五年赚百倍

蕾奥规划在上述公告中有一句话:公司拥有完善的治理结构及内部控制机制,公司日常经营管理由公司高管团队负责,本事项不会对公司日常生产经营活动产生重大影响。经了解,本事项仅针对王雪先生个人,与上市公司无关,目前公司及子公司生产经营秩序正常,各项业务稳步推进。

这句话对上市公司和股东们的信心很重要,而这也符合实际情况。招股说明书显示,2016年7月21日,此时蕾奥规划距离其成立已有8年时间,王雪通过增资101.5万元,获得深圳市蕾奥规划设计咨询股份有限公司6.95%股份,上市后持有股份摊薄至5.21%。他还持有员工持股平台深圳市蕾奥企业管理咨询合伙企业(有限合伙)3.05%的份额。

在蕾奥规划,王雪2020年的薪酬为74.58万元,但其主要财富来自其所持312.71万股股份,即便以腰斩后的最新股价计算,王雪的持股市值也达到了1.55亿元,相比其当时入股的成本,投资回报已经超过100倍。

招股说明书显示,王雪出生于1968年8月,中国国籍,无境外永久居留权,本科学历,国家注册城市规划师。

王雪履历的前一半都是在佛山市政府部门任职。

1992年10月至1994年3月,任南海市规划设计院助理工程师;1994年3月至2006年8月,历任南海市(区)规划局科员、副科长、副局长;2006年8月至2011年9月,历任南海区狮山镇人民政府副镇长、镇长;2011年9月至2015年1月,历任狮山镇镇长、镇委书记、南海区委常委。

蕾奥规划官网显示,王雪在佛山政府任职期间专业成就显著。他不仅获得多项城市规划设计获奖,更是将狮山从工业产值不足200亿的传统制造业镇打造成为工业总产值近3000亿,GDP超过1000亿的产城融合的现代化城区和佛山市的副中心。

2019年全国综合实力千强镇评比中,佛山市南海区狮山镇排名第2。

王雪专业成就介绍,图自蕾奥规划官网

在2015年短暂的2个月待业后,王雪直接空降,相继担任深圳市蕾奥城市规划设计咨询有限公司、深圳市蕾奥城市规划设计咨询有限公司副董事长。

蕾奥规划官网显示,王雪除了担任副董事长,还任运营总监一职。

此次对王雪进行留置并立案调查的正是佛山市监察委员会。

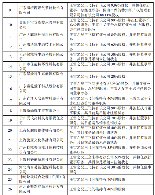
招股说明书显示,王雪父兄持有多家公司股权。仅在佛山市就持有佛山市保能特知识产权管理有限公司、佛山保能特能源材料有限公司、佛山市保能特能源发展有限公司。

蕾奥规划招股说明书显示,公司在主要供应商和客户中均无关联方交易。应收账款、预付账款等均无持有公司5%以上表决权股份的股东单位或关联方的款项。

上市募集近5亿 拿1.5亿去买房

尽管蕾奥规划奔赴深交所创业板上市,但公司并不缺钱。

据此前中国经营报报道,截至今年上半年,蕾奥规划持有的货币资金约9517万元,同时还购买了7000万元的理财产品,这两项流动资产所占总资产比例就达到了63.8%,而期末该公司的资产负债率仅为52.6%。

在公司流动性相对充裕、负债水平较低、同时购买大额理财产品并进行了大笔现金分红的财务状况下,蕾奥规划在今年上半年仍然向招商银行申请了3000万元贷款。

此外,根据蕾奥规划对IPO募集资金的使用规划,其中2.8亿元将用于规划设计服务网络建设项目,1.4亿元将用于规划设计智能化建设项目,而剩下的7000万元将用于补充流动资金。

所谓的“规划设计服务网络建设项目”,实际上就是蕾奥规划拟在全国华东、华北、西部、西南地区建设大区中心、分公司及全资子公司,进一步拓展规划设计业务。该项目投资规模约2.8亿元,其中超过一半的项目投资,即逾1.5亿元募集资金将被用于购置房产,所占此次全部募集资金比重逾31%。

该公司在解释拟投入逾31%的募集资金购置房产的合理性时称,“购置固定的办公场所,可避免租赁办公用房续租障碍、搬迁等风险,有利于吸引产业人才并保障人才的稳定性,相比租赁方式,购置办公楼成本相对更低,将有效规避未来办公场所租金上涨的风险。”

编辑|付一  杜恒峰

校对|程鹏

责任编辑:梁斌 SF055

加载中...