低碳转型的全球博弈
新浪财经
来源:明晰笔谈
文丨明明债券研究团队
核心观点
气候变化作为全球公共议题,近年来得到了各大经济体越来越多的关注。从历史上看,全球气候谈判的脉络沿着《京都议定书》和《巴黎协定》展开。由于气候协定的约束偏软,且各经济体对此态度不一,全球的低碳转型之路并非一帆风顺。各经济体之间既存在共同利益,也面临不少矛盾。
气候变化作为全球性的公共问题,国际社会从20世纪就已经开始着手研究并试图解决。上世纪以来,环境保护人士和气候领域的科学家就曾广泛警告过国际社会,人类活动所产生的二氧化碳等温室气体将使得大气层中温室气体的浓度日益激增,最终致使大气气温不可逆转的上升,从而导致两极冰川融化、海平面上升、极端气候灾害频发、地球生态环境日趋恶化等一系列气候变化问题。此后,携手共同应对全球气候变化已经成为国际社会广泛关注的热点议题,控制各国碳排放也在国际会议上屡屡被提上议程。
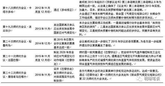
《京都议定书》和《巴黎协定》是两个里程碑式的气候合作协议。《京都议定书》是《联合国气候变化框架公约》的议定书,即公约的补充条款,是国际社会达成的第一个具有法律约束力的气候变化国际协定,具有重要历史进步意义。议定书第一阶段目标是要求缔约国在2008年到2012年实现其承诺的减排目标,参照1990年的基准平均降低5%的温室气体排放量。第二个承诺期的目标是缔约国参照1990年的基准自2013年至2020年至少降低18%的温室气体排放量。《巴黎协定》于2015年12月的巴黎气候大会上通过,并于2016年11月4日正式生效。协定明确了2020年到2030年全球治理机制,推动全球向清洁能源转型进行。《京都议定书》在2020年被《巴黎协定》正式取代。
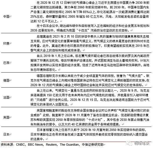
到目前为止,各国领导人对于气候问题的态度存在一定的分歧。尽管作为全球最大的发展中国家,中国对于低碳转型毫不含糊。碳达峰和碳中和目标被写入正在编制的经济和社会发展五年规划和2035远景规划中,明确成为我国“十四五”污染防治攻坚战的主攻目标。从其他诸国领导人的表态来看,绝大多数的领导人对于气候问题的表态也都非常积极,但对气候问题不热衷甚至是排斥的也大有人在。比较典型的就是美国前总统特朗普和巴西总统博尔索纳罗。
对于低碳转型 ,各经济体之间既存在共同利益,也面临不少矛盾。以欧盟为代表的多数发达国家凭借自身在减排、环保和可再生能源上的优势,在减排指标上表现非常积极。但在针对向发展中国家提供减排上的资金、技术转让和能力建设问题上,表现消极或极力回避,实质上隐含着通过有偿技术转让从中谋利的想法。发展中国家则认为大量的温室气体应当归咎于发达国家在历史上的大量累积排放,且发达国家人均排放量远超发展中国家,理应承担更多的减排责任。除此之外,发展中国家对发达国家的动机也表示怀疑,认为气候问题或是发达国家遏制发展中国家发展的理想借口。不仅是发展中经济体,即便像美国这样的发达经济体,出于经济增长的考虑也并不希望承担太多的减排责任。
面对全球气候博弈现状,中国应采取积极参与国际规则的制定、维护国际公平。明确中国引领者的地位,积极参与气候变化相关规定准则的制定,有利于保障我国的核心利益。发达国家和发展中国家的发展阶段不同,中国作为全球最大的发展中国家,应促进各国遵循《联合国气候变化框架公约》的基本原则,参与制定符合当前全球发展现状的碳减排计划,并以实际行动做出表率。
正文
气候变化作为全球公共议题,近年来得到了各大经济体越来越多的关注。从历史上看,全球气候谈判的脉络沿着《京都议定书》和《巴黎协定》展开。由于气候协定的约束偏软,且各经济体对此态度不一,全球的低碳转型之路并非一帆风顺。各经济体之间既存在共同利益,也面临不少矛盾。
过往国际气候谈判历程及现状
气候变化危机,全球性公共议题
十八世纪工业革命以来,人类活动所产生的温室气体在全球碳循环中变得愈发不可忽视。在过去的100多年中,全球地面空气温度平均上升了0.4℃~0.8℃,根据不同的气候情景模拟估计未来100年中,全球平均温度将上升1.4℃~5.8℃。要逆转气温上升趋势无疑需从根本出发,控制并逐步减少二氧化碳等温室气体排放量,碳减排也成为应对气候变化的底层逻辑和国际气候谈判中的核心议题。
气候变化作为全球性的公共问题,国际社会从20世纪就已经开始着手研究并试图解决。上世纪以来,环境保护人士和气候领域的科学家就曾广泛警告过国际社会,人类活动所产生的二氧化碳等温室气体将使得大气层中温室气体的浓度日益激增,最终致使大气气温不可逆转的上升,从而导致两极冰川融化、海平面上升、极端气候灾害频发、地球生态环境日趋恶化等一系列气候变化问题。此后,携手共同应对全球气候变化已经成为国际社会广泛关注的热点议题,控制各国碳排放也在国际会议上屡屡被提上议程。
京都议定书
1997年在日本京都召开的《联合国气候变化框架公约》缔约国第三次会议通过了《京都议定书》,并于2005年2月16年正式生效。《京都议定书》是《联合国气候变化框架公约》的议定书,即公约的补充条款,是国际社会达成的第一个具有法律约束力的气候变化国际协定,具有重要历史进步意义。议定书第一阶段目标是要求缔约国在2008年到2012年实现其承诺的减排目标,参照1990年的基准平均降低5%的温室气体排放量。第二个承诺期的目标是缔约国参照1990年的基准自2013年至2020年至少降低18%的温室气体排放量。《京都议定书》在2020年被《巴黎协定》正式取代。
在减排温室气体方面,《京都议定书》建立了三种以市场为基础的灵活合作机制——国际排放权贸易机制、共同执行机制和清洁发展机制,以此帮助缔约国低成本的实现规定的减排目标,促使发展中国家走上可持续发展道路。协定还提出了四种减排方式:(1)两个发达国家之间可以进行排放额度买卖的“排放权交易”,即难以完成削减任务的国家,可以花钱从超额完成任务的国家买进超出的额度;(2)以“净排放量”计算温室气体排放量,即从本国实际排放量中扣除森林所吸收的二氧化碳的数量;(3)可以采用绿色开发机制,促使发达国家和发展中国家共同减排温室气体;(4)可以采用“集团方式”,即欧盟内部的许多国家可视为一个整体,采取有的国家削减、有的国家增加的方法,在总体上完成减排任务。
巴黎协定
发达国家继续带头减排,并加强对发展中国家的资金、技术和能力建设支持。《巴黎协定》于2015年12月的巴黎气候大会上通过,并于2016年11月4日正式生效。协定明确了2020年到2030年全球治理机制,推动全球向清洁能源转型进行。协定指出,各方将加强对气候变化威胁的全球应对,把全球平均气温较工业化前水平升高控制在2℃之内,并为控制在1.5℃之内而努力;全球将尽快实现温室气体排放达峰,本世纪下半叶实现温室气体净零排放;各方将以“自主贡献”方式参与全球应对气候变化行动,发达国家继续带头减排,并加强对发展中国家的资金、技术和能力建设支持,帮助后者减缓和适应气候变化;从2023年开始,每5年对全球行动总体进展进行一次盘点。
到目前为止,各国领导人对于气候问题的态度也存在一定的分歧。尽管作为全球最大的发展中国家,中国对于低碳转型毫不含糊。碳达峰和碳中和目标被写入正在编制的经济和社会发展五年规划和2035远景规划中,明确成为我国“十四五”污染防治攻坚战的主攻目标。从其他诸国领导人的表态来看,绝大多数的领导人对于气候问题的表态也都非常积极,尤其是主要发达经济体的政要。但是,对气候问题不热衷甚至是排斥的也大有人在。比较典型的就是美国前总统特朗普和巴西总统博尔索纳罗。特朗普退出巴黎协定人尽皆知,直到拜登当选总统美国才重新回归气候谈判。极右翼气候怀疑论者巴西总统博尔索纳罗及其内阁政府上台后,撤销了环境执法机构,修改环境保护法律法规,计划大规模开发雨林以实现本国的经济发展,导致当地生态环境持续恶化,对于气候问题更是较为强硬。
气候博弈的逻辑与应对
发达经济体vs发展中经济体
回顾过去气候谈判和博弈的历程,气候合作在共识中起步,在曲折中前进,究其原因是因为气候变化具有全世界范围内的外部性,各国只有加强合作才能共赢,但气候治理作为国际公共品,又存在普遍的“搭便车”现象。由于每个国家都是理性主体,追求自身财富和利益的最大化,即使存在共同的目标也难以达到集体最优化。气候问题的本质是利益的重新分配,有关碳排放权的利益分配将会加剧发展中国家和发达国家之间,以及发达国家内部之间的博弈。
发达国家减排动力更强,但不愿在产业转型和低碳发展上提供资金和技术帮助。发达国家已经完成了工业化和现代化,碳排放导致环境变化的边际成本未来可能会接近甚至超过碳排放的边际收益,发达国家削减全球碳排放的动力是更强的。以欧盟为代表的多数发达国家凭借自身在减排、环保和可再生能源上的优势,在减排指标上表现非常积极,并同等要求发展中国家也尽快落实。而在针对向发展中国家提供减排上的资金、技术转让和能力建设问题上,强调保护知识产权以及掌握核心技术的私营企业的利益,或表现消极或极力回避,实质上隐含着掌握先进技术的发达国家想在全球治理气候的过程中,通过有偿技术转让从中谋取利益,并以此阻碍新兴经济体的经济发展的意图。
发展中国家的资本积累有增加碳排放的倾向,认为发达国家理应承担更多的减排责任。发展中国家表示,自工业革命以来,发达国家排放了大量的温室气体,正是发达国家在历史上的大量累积排放,才造成今天气候变暖的严重后果,并且发达国家的人均排放量也远超发展中国家,因此,发展中国家认为发达国家理应承担更多的减排责任。除此之外,发展中国家对发达国家的动机也表示怀疑,认为气候问题或是发达国家遏制发展中国家发展的理想借口,欧美发达国家率先完成了工业化,又通过产业转移造成了第三世界的碳排放高企,如若要求发展中国家同发达国家承担一样的减少碳排放的责任,必然会对新兴国家的发展产生制约。不仅是发展中经济体,即便像美国这样的发达经济体,也并不希望承担太多的减排责任。以特朗普退出《巴黎协定》为例,特朗普坚称缔约伤害到美国经济,为保持美国经济增长实现成功连任而退出《巴黎协定》,短期内缓解了美国制造业的颓势。
各国博弈的最后,发达国家率先开始减少碳排放,低收入的发展中国家不会主动削减碳排放,而处于中游的经济体,人均收入越高,加入碳排放计划的动力越强。从当下各国的实际行动来看,虽然多国已经纷纷承诺碳达峰、碳中和目标,并提出要通过碳税、碳排放权交易等市场化以及非市场化方式进行减排,但也有学者指出,在国际社会的交往过程中,尚未存在具有强制力的规范。各国的碳减排承诺也仅仅是一种软约束,不存在强制执行的机构。这种情况下,各国或基于自身利益最大化目标下倾向于成为等待的一方。简单从理论来看,对于发达国家而言,若发展中国家愿意减少碳排放,那么他们可以多排放一些,但若发展中国家不合作,他们只能自己尽量减少碳排放。而发展中国家在这个博弈中则处于优势地位,不论发达国家是否决定减少碳排放,发展中国家的占优策略都是放任自流,不会主动减少碳排放。当然,若一个经济体的收入水平逐步由发展中经济体向发达经济体靠拢,那么它削减碳排放的动力也会不断增强。所以博弈的最后,发达国家率先开始减少碳排放,低收入的发展中国家不会主动削减碳排放,而处于中游的经济体,人均收入越高,加入碳排放计划的动力越强。
新冠疫情冲击对全球低碳转型形成阻碍,但疫后复苏带来绿色发展新机遇。新冠疫情期间,经济社会发展被迫按下“暂停键”,气候问题在政治议题、资源分配中的优先度下降,发达国家向发展中国家提供应对气候变化资金、技术和能力建设的支持力度放缓,全球气候治理进程遭受影响。其次,疫情使能源安全的重要性显现,节能的经济效益降低,可再生能源的发展被暂缓。除此之外,新冠疫情的发展加剧了民粹主义和逆全球化趋势,单边主体的抬头使全球气候治理将面临更严重的国际合作互信危机。如果因疫情忽视应对气候变化这一长期议题,忽视绿色基础设施和低碳能源的投资,将会导致全球低碳转型更加艰难,但乐观的是各国在复苏进程中都相继提出了“绿色复苏”的概念和计划,中国的经济复苏刺激政策也重视绿色低碳发展,强调生态环境保护和可持续发展,通过绿色信贷、绿色债券、促进绿色消费等手段刺激经济复苏。
中国应该如何应对?
中国作为发展中国家面临经济增长与资源单一、能源结构不合理、缺乏碳市场定价、总量目标不明晰等约束。我国目前的经济和技术水平较发达国家仍有一定的距离,未来的经济增长需求决定我国对能源的需求只增不减,近年核心的电力行业在我国碳排放来源中的占比较高,其中占比最重的火电减排成本巨大,而非化石能源的发电效率不容乐观,结构优化任务艰巨。正如前央行行长周小川所说:“真正难权衡的是,在碳减排过程中生产和生活的投入成本提高了,可能影响了产出竞争力以及供需关系,有可能因为通货膨胀过高造成经济衰退,所以需要把握好碳减排的进度,把握好创造GDP流量需求与成本控制之间的平衡点。”
面对大国博弈现状,中国应采取积极参与国际规则的制定、维护国际公平和正义、反对单边主义保护主义等战略决策。明确中国引领者的地位,积极参与气候变化相关规定准则的制定,有利于保证我国的核心利益。发达国家和发展中国家的发展阶段不同,中国作为全球最大的发展中国家,应促进各国遵循《联合国气候变化框架公约》的基本原则,参与制定符合当前全球发展现状的碳减排计划,并以实际行动做出表率,以实现碳排放领域的国际公平。
附录
碳中和系列报告合集
【FICC碳中和系列之一】碳中和的宏观政策含义
【FICC碳中和系列之二】碳中和的经济学原理
【FICC碳中和系列之三】低碳转型的全球博弈
【FICC碳中和系列之四】如何理解易纲行长讲话?货币政策与绿色金融是关键
【FICC碳中和系列之五】“碳中和债”试点启动,绿债扩容在即
市场回顾
利率债
资金面市场回顾
2021年4月2日,银存间质押式回购加权利率一致下行,隔夜、7天、14天、21天和1个月分别变动了-41.20bps、-5.57bps、-41.95bps、-53.93bps和-4.54bps至1.72%、2.10%、2.81%、2.78%和2.19%。国债到期收益率大体上行,1年、3年、5年、10年分别变动-0.06bps、0.00bps、0.54bps、0.53bps至2.58%、2.87%、3.00%、3.20%。4月2日上证综指上涨0.52%至3484.39,深证成指上涨1.02%至14122.61,创业板指上涨1.31%至2852.23。
央行公告称,为维护银行体系流动性合理充裕,4月2日以利率招标方式开展了100亿元7天期逆回购操作,2日央行公开市场开展100亿元逆回购操作,当日100亿元逆回购到期,完全对冲到期量。
流动性动态监测
我们对市场流动性情况进行跟踪,观测2017年开年来至今流动性的“投与收”。增量方面,我们根据逆回购、SLF、MLF等央行公开市场操作、国库现金定存等规模计算总投放量;减量方面,我们根据2020年12月对比2016年12月M0累计增加16010.66亿元,外汇占款累计下降8117.16亿元、财政存款累计增加9868.66亿元,粗略估计通过居民取现、外占下降和税收流失的流动性,并考虑公开市场操作到期情况,计算每日流动性减少总量。同时,我们对公开市场操作到期情况进行监控。
可转债
可转债市场回顾
4月2日转债市场,中证转债指数收于368.44点,日上涨0.07%,等权可转债指数收于1,450.15点,日上涨0.01%,可转债预案指数收于1,209.96点,日上涨0.31%;平均平价为98.04元,日下跌0.13%,平均转债价格为121.65元,日上涨0.07%。345支上市交易可转债(辉丰转债除外),除朗科转债、冀东转债、浦发转债、现代转债、华源转债、湖广转债、国君转债、光大转债和远东转债横盘外,182支上涨,154支下跌。其中环旭转债(18.48%)、春秋转债(9.05%)和蓝盾转债(5.08%)领涨,英联转债(-6.48%)、迪龙转债(-5.27%)和大业转债(-5.06%)领跌。341支可转债正股(*ST辉丰除外),除多伦科技、紫金银行、宏辉果蔬、江苏银行、华源控股、亚太股份、兄弟科技、湖北广电、海印股份和凯发电气横盘外,156支上涨,175支下跌。其中中化岩土(10.09%)、春秋电子(10.02%)和利亚德(9.14%)领涨,雪迪龙(-10.00%)、英联股份(-9.96%)和新疆交建(-6.38%)领跌。
可转债市场周观点
节前的最后数个交易日,市场情绪呈现出较为明显的修复态势,特别是部分调整较多的“核心资产”成为这一轮反弹的主力选手。转债市场则仍旧处于高度分化的局面下,指数表现较为温和。
随着时间进入二季度,基于我们“债务——通胀”双周期框架,以PPI同比增速为代表的通胀顶点也愈发临近,意味着自上而下的配置策略将会迎来较大的变化。Q2有望成为从交易传统主线到开辟新主线的阶段。
映射到转债市场,在这一切换的时间段市场表现会更为混沌,机会呈现出进一步扩散的状态,传统主线的尾声仍然有值得坚持的理由,而新主线的机会也会逐步展开并非一蹴而就,更扩散的结构也意味着难以出现单一板块的beta,我们更多认为在不同板块内部以寻找alpha为目标,自下而上在这一季度更为重要。
随着通胀见顶意味着顺周期交易进入尾声,超额收益可能在这一季度告一段落。本轮通胀交易主要方向的是海外需求复苏,但考虑到市场对需求预期的较为充分,因此我们重申近期强调的将目光重新聚焦到供给侧领域,仅有供给格局紧张的板块值得在二季度继续参与,重点在有色、化工、农产品、黑色系等几大方向中的部分品种。其余品种则可以考虑在公布靓丽的一季报业绩的高点逐步兑现
新的战场则建议主要关注三大方向。
首先仍旧持续布局在疫情退出交易上,Q2可以开始交易外部刺激因素。清明小长假国内交运、旅游等行业复苏明显,后续随着海外的疫情逐步缓和,这一逻辑仍旧有着非常明确的外部潜在利好刺激。
其次从业绩成长性的角度出发,寻找高景气度的行业。随着通胀顶点的临近,将会直接改善制造业成本的压制问题,同时预计制造业还会持续受益于海外需求复苏的逻辑,作为“全球工厂”出口产业链可能会持续维持在高产能利用率的状态。需求景气叠加成本降低,制造业可能迎来新一轮修复。
最后近期可以关注季报高增带来的潜在行情,上游资源品、部分受益于疫情的制造业等板块有着较大的一季报弹性,可能成为市场的短期提振因素。
从上述逻辑出发,我们进一步均衡了关注标的所处的行业,增加了制造业个券的比例。
高弹性组合建议重点关注紫金转债、韦尔转债、精测转债、欧派转债、火炬转债、太阳转债、星宇转债、华菱转2、金禾转债、金能转债。
稳健弹性组合建议关注无锡转债、南航转债、中天转债、双环转债、旺能转债、骆驼(彤程)转债、利尔(利民)转债、恩捷转债、福20转债。
风险因素
市场流动性大幅波动,宏观经济增速不如预期,无风险利率大幅波动,正股股价超预期波动。
股票市场
转债市场
中信证券明明研究团队