新浪财经 宏观经济

凯恩斯的救赎

秦朔朋友圈

关注

原标题:凯恩斯的救赎

· 科林 | 文  

凯恩斯全名约翰·梅纳德·凯恩斯,出生于1883年,英国经济学家,财政部官员,世界银行第一任总裁。1936年出版了他的代表作《就业、利息与货币通论》(简称《通论》),就此封神,被后世称为“战后繁荣之父”和“宏观经济学之父”。

凯恩斯及其追随者们发展而成的凯恩斯主义、新古典综合主义、新剑桥主义以及后来的新凯恩斯主义等主导了西方上世纪大萧条以后到七十年代甚至延续至今的经济学研究方向。

“凯恩斯革命”使得西方经济学在理论体系上划分为微观经济学和宏观经济学,而凯恩斯则成为现代宏观经济学的开山鼻祖。尽管各国之间或有差异性,应用方法论上也有所异同,但包括中美在内的更多国家的宏观策略都有着凯恩斯的影子。

然而,在凯恩斯理论的发展史上,不断面临着来自现实经济发展中无法调和的矛盾,和同行大师们的质疑。有人主张埋葬,有人主张继续拥抱与救赎。

凯恩斯与西方经济学

现代西方经济学的系统性发展源自亚当·斯密,中经大卫·李嘉图、西斯蒙第、穆勒、萨伊等,逐渐形成了一个经典的经济学理论体系,这就是古典经济学。

20世纪以后,现代西方经济学历经了几次革命,形成了包括微观经济学和宏观经济学的基本理论框架,这个框架被称为新古典经济学,以区别于先前的古典经济学。凯恩斯革命”后,现代西方经济学的宏观部分以及动态理论发生了分化。

|西方经济学发展简史

凯恩斯的主要观点及成就

1929~1933年,西方国家经历了一次史无前例的经济危机。在这场危机面前,各国政府束手无策,继而政策失误不断,终于使危机进入不可收拾的地步。这场危机暴露了已有经济学理论的苍白无力:古典经济理论认为经济运行中不可能出现经济资源非充分利用的情况,因而无法预测和解释经济周期性波动和大规模经济危机的爆发。

大危机的现实促使人们深刻反思,经济理论需要创新。凯恩斯的《通论》在这一背景下应运而生。

虽然“凯恩斯主义”略晚于“罗斯福新政”,但二者内容惊人的一致。凯恩斯之后,在众多凯恩斯主义者的努力下,凯恩斯理论得到了长足发展,宏观经济模型不断完善,微观基础也得以建立,逐渐成为西方经济学的正统理论,并成为政府调控宏观经济运行的行动指南,甚至上升为一种政府需求管理理论。

在实践中,西方各国政府在经济周期波动中积极运用凯恩斯理论来对付经济萧条和失业,并取得了不错的成绩:在凯恩斯式的总需求管理之下,战后的经济周期曾一度被“熨平”了。

2008年的国际金融危机再次奠定了凯恩斯理论的重要地位。2008年金融危机之后,凯恩斯主义重新回归:所有东西方政府几乎都按照凯恩斯主义的理论和模型,运用财政刺激政策和宽松货币政策积极刺激有效需求,使得全球经济在2010年之后有所复苏。

“凯恩斯革命”从理论、方法和政策方面,对传统的新古典经济学进行了变革。在理论上,凯恩斯反对代表基本传统理论观念的“萨伊定律”,强调总需求对决定国民收入的重要作用。他认为在三大心理规律作用下,有效需求不足将导致大规模失业和生产过剩,而市场自动调节的机制将无法发挥有效作用。

从方法上,凯恩斯复活了重商主义曾经使用过的宏观经济总量分析方法,克服了此前传统的将货币经济和实物经济分开的“二分法”,将货币经济和实物经济合为一体,为经济学研究方法开辟了新的时代。

在政策上,凯恩斯反对“自由放任”和“无为而治”的传统做法,主张国家通过财政政策和货币政策对经济生活进行积极干预和调节,主张以赤字财政政策来解决大的经济萧条和危机问题。

总的来说,凯恩斯认为市场经济的自动调节作用尽管可以使储蓄和投资达到相等,但是,却未必可以达到充分就业的水平。

“三驾马车”与GDP

凯恩斯在新古典经济学的理性经济人完全市场竞争的两大假设上做了突破,他认为在现实生活中存在着边际消费倾向递减、资本边际效率递减和流动偏好三大规律,在三大规律的带动下,经济中不存在生产和就业向完全就业方向发展的强大的自动机制。因此他认为社会问题的根源在于有效需求不足,如果听之任之,失业与危机将持续存在。

在这种情况下货币政策的调节影响有限,凯恩斯认为政府的财政干预将能增加投资,刺激消费,弥补市场之有效需求不足,从而有效增加就业,推动经济增长,这在后世演变为三驾马车的理论。

计算GDP的方法有生产法、收入法和支出法三种,在国民经济核算中这三种方法得出的结果必须总和相等,即“三面等值”。其中支出法是最常见的测算方法,就是一国经济中所有支出的总和。它基于等式GDP=C+I+G+(X-M)。其中C等于消费支出,I等于投资支出,G为政府支出(指货物及服务消费,不含非福利或退休金等转移支付),X和M分别代表出口和进口,这也就是我们称为的“GDP四要素”。

最终消费支出反映消费需求;资本形成总额反映投资需求;净流出等于货物和服务的流出减去流入后的净额,反映外部需求。凯恩斯认为政府需求可以在短期内调节经济有效需求,在长期并不能起到经济增长的影响作用。因此在实际计算中,本身G就代表着政府的非投资性支出,包括政府消费和转移支付等,很多计入了“消费”的马车中,而其他的投资性支出已经计入了“投资”的马车中。因此“GDP四要素”就转变为了经济增长的“三驾马车”。

凯恩斯们面临的挑战

哈耶克曾经在《关于凯恩斯和凯恩斯革命的个人回忆》一文中提到凯恩斯是天才,但不是伟大的经济学家。凯恩斯出身高知家庭,父亲是剑桥经济学家,母亲当过剑桥市长,自小耳濡目染,他自己当过财政部官员,在剑桥大学教过书,参加过布林顿森林会议。

在出版《通论》之前,凯恩斯还曾经是自由贸易论的坚定拥护者。哈耶克认为凯恩斯在开始发展自己的理论之前,并不是一位训练有素或经验十足的经济理论家。他从相当初级的马歇尔经济学起步,对瓦尔拉斯、帕累托、奥地利学派和瑞典学派所取得的成就近乎一无所知。

凯恩斯经济学是在特殊的时代背景下迅速发展起来的,大萧条击碎了新古典自动均衡的梦想,在他们眼里只有行业过剩,而行业过剩属于比例问题,可以由萨伊定律来解决。但是,经济却出现了全面的过剩,于是它们崩溃了。凯恩斯主义成为了战后各国的首选经济发展策略,直到滞涨的出现。

在凯恩斯的模型中,只要政府扩大投资,增加就业,就能同步保持通胀,这就是所谓菲利普斯曲线。但是,滞胀的出现,即通胀与产出减少,或通胀与失业同在,让该曲线失灵,使其受到了前所未有的挑战与批评。其中以货币主义的弗里德曼为最,他主张货币均衡供给,反对政府干预。他认为消费主要受制于收入,它基本是稳定的。货币流通速度基本也是稳定的,货币是重要的,对短期有影响,但长期是中性的,不影响产出。弗里德曼所代表的芝加哥学派一贯是自由市场的追寻者,他在1976年获得了诺贝尔经济学奖。

而另一个诺奖学者萨缪尔森,被认为是凯恩斯主义的集大成者。他和他的导师为凯恩斯主义在美国的传播和发展做出了很多的努力。他的巨著《经济学》至今仍是很多高校的首选教材。但他也认为在凯恩斯主义经济学中没有什么工具能够去解决滞涨问题。不能解决持续的滞涨问题,是导致凯恩斯主义经济学死亡的最大的问题。但是,在新古典主义经济学中也没有能够解决滞涨问题的措施。

凯恩斯与哈耶克的论战,从1928年开始延续到现在,被认为是经济学说史上至今未决的巅峰之战,他们也被认为是干预与自由之争。

在20世纪70年代以前,凯恩斯及其追随者一统江湖,滞涨发生以后,弗里德曼利用实证研究对凯恩斯的批评将哈耶克重新带到了大家的视野。1974年,哈耶克获得诺贝尔经济学奖,自由经济重新焕发生命力。哈耶克对于凯恩斯的批评比较直接,“凯恩斯理论只会作为一种普遍方法的最突出和最有影响力的例子出现,而这种方法的哲学论证似乎是漏洞百出的。尽管它依赖于明显可测量的量度,乍一看比旧的微观理论更科学;但在我看来,它获得的这种伪精确性是以忽视真正支配经济体系的各种关系为代价的。”

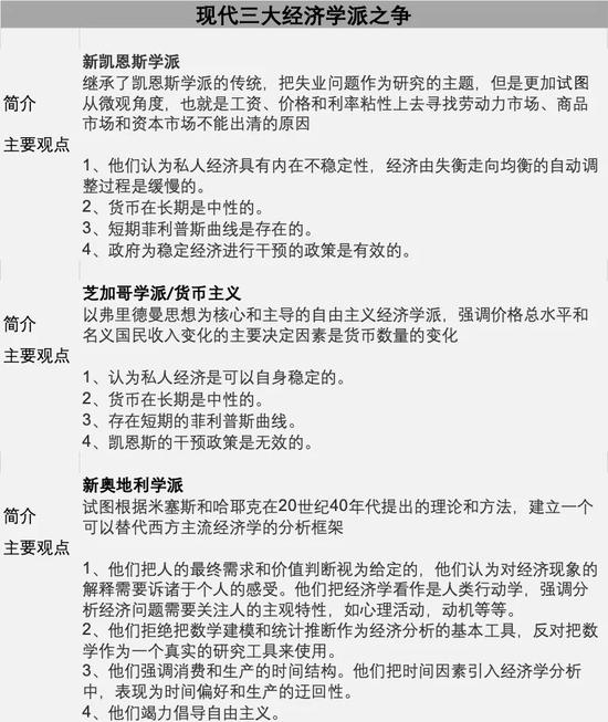
|现代三大经济学派别

凯恩斯主义受到了货币主义、奥地利学派等经济学家的强烈质疑。他们认为凯恩斯主义让人们把创造GDP和消费的两者因果关系颠倒,三驾马车理论颠覆了经济学基本常识。

经济学家们认为,凯恩斯理论之所以有市场是因为人民对世界的认知很肤浅,无知;此外,利益驱使下,国家可以名正言顺制造通货膨胀,一部分人可以拿国家的钱去投资。

|奥地利学派的经济学演变图示

凯恩斯的救赎

凯恩斯在他的一篇短文《我们后代的经济前景》中,曾经描述过他认为的经济学研究的态度。我们迈向经济上的这一极乐境地的速度,取决于以下四个因素——我们对人心的控制力量,避免战争和内证的决心,把理应属于科学领域的事务交付给科学来处理的自觉意愿,以及由生产和消费之间的差额所决定的积累的速度。只要前三者不出问题,最后一点也就会迎刃而解。

但首要的一点是,我们不能过高估计经济问题的重要性,不能为了它假想的必要性而在其他具有更重大、更持久意义的事情上作牺牲。从这篇文章我们或多或少可以理解他的众多理论的起源初心,经济学研究的宗旨不是去得出一个万世理论,把经济问题当作众多社会实践问题的一部分,从力所能及的资源中寻找解决之道。

新凯恩斯主义经济学的发起也与此相一致。从70年代开始,一批学者开始致力于正面对待凯恩斯理论面临的难以解释的现实问题,吸收诸家所长,批判地继承与发展了凯恩斯主义。主要代表人物有曼昆、萨墨斯、布兰查德、斯蒂格利茨、伯南克等人。他们既保持了凯恩斯主义的基本信条,即劳动市场上经常存在超额劳动供给,经济中存在着显著的周期性波动,政府适度干预是必要的;同时他们引入了原凯恩斯主义经济学所忽视的厂商利润最大化和家庭效用最大化假设,吸收了理性预期学派的理性预期假设,建立了微观经济基础的新凯恩斯主义宏观经济学。

新凯恩斯学派突破凯恩斯主义只强调财政政策而忽视货币政策的旧框框,吸收现代货币主义的部分观点,把货币政策与财政政策放到同等重要的地位,将适当的总需求水平与最佳的财政与货币政策相结合。新凯恩斯学派针对经济现实,调整政策主张,使宏观经济政策具有可行性,这对阻止现代宏观经济学脱离实际、纯学术化有着较大的帮助。

即便如此,新凯恩斯主义还是面临指责。人们认为这是新瓶装旧酒,其内核还是均衡理论,没有找到经济非均衡的根源。一方面脚痛医脚,头痛医头。虽然国家干预短期避免了大萧条的可能性,但长期给国家债务背上了非常重的包袱。

短期宏观经济政策并不能改变当下全球经济总量失衡与结构失衡的现状,这一失衡今后必须得到调整。政府短期政策的代价是巨大的,它会造成对市场机制的破坏。比如,政府对金融机构的注资和救助,政府的积极财政政策和宽松的货币政策,导致了全球发达经济体财政赤字和债务的不断积累,政府债务危机频发,处理不当可能导致全球经济再次探底。

政府的短期注资和干预,只是将各类经济主体的资产与负债关系暂时掩盖起来,各类结构性失衡并未得到合理矫正,这势必给全球经济的长期健康增长埋下隐患。另外一方面,新凯恩斯主义给予贸易保护主义更多的发展空间。

很多人批评凯恩斯的理论,说它是“管不住的手”。凯恩斯们还在努力,“无论结果是好,还是坏,政府的当务之急,不是要去做那些人们已经在做的事,而是要去做那些迄今为止还根本不曾为人们付诸行动的事情”。

但就像凯恩斯先生自己说的那样,“长期来看我们都死了”(In the long run we are all dead),只是这个long run到底是多久,不同人有不同的理解而已。

加载中...