新浪财经 宏观经济

2020年楼市何去何从?

秦朔朋友圈

关注

原标题:2020年,楼市何去何从?

来源:秦朔朋友圈

在2018年下半年,我写过一篇文章——《2019楼市何去何从》,在“秦朔朋友圈”公众号上引发了普遍关注,加上转发,累积阅读超过10万+。

2020年即将到来,身边又有不少朋友,在关注着这个话题。他们问,要不,再来一篇“2020年楼市何去何从”,如何?

于是,笔者特推出此拙文一篇,以飨各位读者朋友。

正所谓:

手里有粮,

心中不慌。

心中有数,

应对有度。

过去的2019年,在有些城市,房价已经开始下跌了。

而在有些城市,房子很抢手,很多人买不到房。

2020年,楼市,何去何从?

作为房地产行业逾10年的从业者,每日浸泡在各种楼市信息之中,但,我今天无意给大家罗列一大堆的行业数据。

数据,很多时候,是为立场服务的。

今天,我如果倾向于2020年“涨”,我一定可以给出10条强有力的理由。

但,如果我倾向于2020年“跌”,相信我,我一定会给出10条更强有力的理由。

并且,无论涨跌,都可以配上用来佐证的数据、图表,还可以拉出大量折线图、柱状图、曲线图;通过这个曲线图,你还能看出趋势来。

报告可以写很长,什么M2、外汇储备、CPI、PPI、美元汇率、降息周期……之类,都可以拿出来说一说。

不过,这不是我的风格。

好了。直接亮干货。

2020年,楼市何去何从?

一个字。稳!

两个字。求稳!

三个字。必须稳!

四个字。有能力稳!

‘稳’,将是2020年整体楼市的结果。

我之所以敢于这么大胆地直接下结论,那是因为,我知道,方方面面的力量都在‘求稳’。

求,也许不得。关键在于这种求的意愿有多强烈,这种决心有多大。国内外的大局,上上下下的共识,摆在这里,‘必须稳’。

意愿,可能落空;决心,可能碰壁。但在现阶段的中国,我认为,‘有能力稳’。

求稳。必须稳。有能力稳。这就是笔者判定的2020年楼市大局,也可以说,是未来三至五年的楼市大局。

1、一个字,稳!

稳!将是2020年整体楼市的结果。

要预测楼市的结果,谈何容易。凭什么,我就能预测,2020年的楼市是稳?

远的不说,往前推五年。谁,能够预测中国楼市的走向?

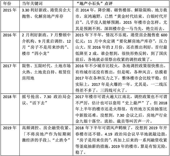
不过,哎,还真别说,笔者去年预测的好像还有点准。“2019年楼市何去何从”一文,提出了一个观点:未来三五年,中国的楼市将是一条“滞胀”之路。

意思是说,2019年开始,中国的楼市,整体是涨不动了,差不多“停滞”了。“停滞”是一件很危险的事,大家都知道,停久了,就会开始跌。所以,必须有一股“鼓胀”的力量,来保持这种“停滞”。

这样,“滞”中有“胀”,“胀”中有“滞”,最终达成平稳的状态。

可惜,目前,这篇文章在公号上已经找不到了(轻轻告诉一下,百度上还能找到)。应该是表达上,有所不妥。想来,估计是不宜用“滞胀”两个字。

滞胀,是一个经济学用语,表示“停滞性通货膨胀”。在各国经济管理中,都是要避免出现的状态。改革开放以后,中国曾经四次出现较为明显的滞胀。近几年,也有所谓的经济“微滞胀”之说。

所以,这里,借“滞胀”这个词来说房地产这个支柱产业,而且一预测就是定了个“三五年”,如果被市场片面理解,确实不妥。

因此,即将进入2020年,此前的预测,需要更正一下:未来三五年,中国楼市将是一条平稳之路。不过,平稳,这个词,显然,有点太平了,不能显摆我的专业,也不能引发大家的关注。甚至,有点像住建部门的宣传稿。

为此,有如得道高僧,话语可以平淡,隐隐约约,还是得透出一丝不平淡。

2、两个字,求稳!

稳,是结果,也是目标;必须努力,才能达成目标。

这就能够理解,通过2019年方方面面发生的事情。

2019年开春后,小阳春突如其来,不少城市量价齐涨,住宅用地被哄抢。2019年4月19日,今年的政治局会议,早早地开始敲边鼓了,再次强调“房子是用来住的”。普遍的喊话,显然还不够。那就直接点名吧。2019年4、5月间,住建部对10个城市,发出房价预警。

稳,这个字,从来预示着有两面。一面是涨,一面是跌。涨,可以压着。跌呢,可能就要托着了。

为什么要托着呢?那是因为……(此处省略两千字)。

3、三个字,必须稳!

经过这几年,不能再涨了,至少不能再大涨了,这早已经形成上上下下的共识。这里,无需多言。这是“必须稳”的应有之义。

那么,跌,不是好事吗,至少,对老百姓是好事呀?

不见得。

第一、中国已有6亿城镇户籍人口,可以想见,能够在城镇落户,基本上都有房了。房价大跌,肯定不高兴。而且,这6亿人,可是最具话语权的人。都说要为人民服务,为这6亿人服务,也是天经地义。

第二、那剩下的6亿多人呢,当然要兜底。乡村振兴战略、扶贫战略,都是为了乡村环境更美好,生活更美好。让最贫困的那一群人,有安身立命之处。对于相当部分的农村居民来说,你房价降了,或者大降,他们也不一定买得起房,也不一定愿意来城镇落户买房。从现实情况出发,解决好他们的当前实际困难,才是当前的重点。

例如,2019年11月,中共中央、国务院印发《关于保持土地承包关系稳定并长久不变的意见》,进一步明确第二轮土地承包到期后再延长30年,给亿万农户吃下“定心丸”。

第三、剩下的6亿多人中,有一个群体需要特别关注,那就是城镇常住非户籍人口,约有2.3亿人。他们长期在城市工作生活,但是呢,没有落户,户籍还在乡村。既然选择长期在城市工作生活,应该是城市能够给他们带来更多好处。根据世界范围内的城市化进程以及中国的城市化实践来看,这些人,注定大部分是要落户城镇、定居城镇的。关键是,他们什么时候落户、在哪里落户。房价大跌了,他们中间的一部分人,当然能更容易买得起房。但是,跌多少才是合理的呢?跌了,就一定会买吗?显然,这里有太多的未知数了。

1998年停止福利分房以来,中国的房价整体是稳步上涨的。这其中,也有几次下跌或者低迷。1998年至1999年,房价比较低迷。2008年下半年至2009年上半年,房价降的比较厉害。2014年至2015年,楼市情况也不乐观。

房价的下跌或者低迷,往往伴随着经济的低迷或者下行。这里,我们不需讨论是房地产绑架了经济,还是房地产是国民支柱行业,谁又能分得清清楚楚呢?

对于中国来说,房地产的稳定发展,是最佳的发展路径。建国70年,城镇人口从1949年的5700万人,增长到6亿人。改革开放40年,城镇常住人口,从1978年的1.7亿人,增长到8.3亿人。

这70年或者40年间,谁先进城,哪一年进城,由于什么原因进城,进城后工作生活如何,这中间不知有多少悲欢离合的故事。

这70年或者40年间,谁落寞了,谁先富起来了,哪一年富起来了,由于什么原因富起来了,现在又面临怎样的境遇,这中间也不知有多少起落浮沉的故事。

至于,这中间,要分清,谁该先进城,谁该先富起来,谁该先买房,谁该买得起房,房价该涨,房价该降,谁又能扯的清楚呢?

对于中国人来说,只要大局稳定,只要对美好生活的追求还在,有梦想,有兜底,城市化的进程,房价的问题,都会迎刃而解。

一切,就交给时间吧。

4、四个字,有能力稳!

最近几年,有个感受。和各个领域、各种类型的人聊天,发现,说中国好的人,越来越多。为体制说好话的人,越来越多;抨击体制的人,相对也少一些。

这应该和中国综合国力的提升、人民生活水平的提升,有很大的关系。人民生活水平提高,说明,大部分中国人得到了较好的收益。只要既得利益的群体,越来越多,越来越壮大,稳定与发展,就有基础。

上文提到的6亿城镇户籍人口,其实就是既得利益者。城市化是大势所趋,谁提前占据了城市的生存位置,谁就占据了主动权。2016-2018年这一波房价上涨,更是强化了这一群体的利益。

2.3亿城镇常住非户籍人口,通过就业,取得超过在农村能够获得的收入,某种程度上,也是既得利益者。而5.7亿农村居民,也正在通过农业补贴、农村医保体制、乡村振兴战略、扶贫战略,获得实实在在的收益。

有了这个民心基础,做事从战略决策到执行,就能一以贯之。

看看最近几年的房地产行业。

2016年底,只一句轻轻的“房子是用来住的,不是用来炒的”,可谓一锤定音。这为接下来的3年房地产调控,奠定了基调。直到2019年12月的中央经济工作会议公报,仍在强调。

这个时候,去库存的任务,在不少三四五线城市,还没有完成。这句话,只能说是敲敲边鼓,提提醒。

2018年7月这句“坚决遏制房价上涨”,则是斩钉截铁式的喝止。很多地产人都能够切身感受,2018年下半年,在很多城市,那是冰火两重天呀。

其实,做任何事情,就怕动真格。

2008年国际金融危机波及中国,2009年“四万亿”喷薄之下,房地产市场绝地反弹。很快,从“救市”,演变为“遏制部分城市房价过快上涨的势头”。2010年,“史上最严”调控政策横空出世,“限贷”一词从此走上房地产历史舞台,直至今日也是房地产调控政策的主角。

最厉害的是,2011年第一季度,祭出三板斧,招招都是杀手锏。“新国八条”、重庆上海试点房产税、3600万套保障房计划,既管当前,又管长远;既掐尖,又兜底。终于,“脱缰的野马”被遏制住。

2011年第四季度开始,大江南北,由于开发商降价,售楼处被砸的新闻,就开始此起彼伏。以二三四线城市为主体的中国楼市,从此,直到2016年才开始逐步缓过劲来。

这,一晃就是五年。

党的十八大以来,党政军方面,都发生了积极的变化。尤其是反腐败为亮点的方方面面的改革得以雷厉风行,不仅振奋了民心,也极大地强化了上传下达的权威和效率。

举一个片段,2015年4月,在二十多天中,李克强召开4次常务会议,1次经济形势座谈会,与经济下行压力“抢时间”。特别要求:国务院常务会通过的文件,如无特别重大修改意见或其他特殊原因,7天之内必须下发。

当前,关系国计民生的重大决策,包括雄安新区、粤港澳大湾区、长江经济带、长三角一体化,以及对外的人类命运共同体、一带一路战略,能够稳步而坚定地推进,底气同样来自于上传下达的权威和上下一心的效率。

房地产行业,何尝不是如此。

2019年12月12日,中央经济工作会议对于房地产行业的相关表述是:

“要加大城市困难群众住房保障工作,加强城市更新和存量住房改造提升,做好城镇老旧小区改造,大力发展租赁住房。要坚持房子是用来住的、不是用来炒的定位,全面落实因城施策,稳地价、稳房价、稳预期的长效管理调控机制,促进房地产市场平稳健康发展。”

解读下来,有几个信号:第一、要兜底(城市困难群众,租房人群);第二、抓存量(城市更新、改造);第三、再重申(稳)。其中的“稳地价、稳房价、稳预期”,就是各地方政府因城施策的具体指导原则。

这不,最近,长沙的一则新政,明确限定长沙市商品住房价格平均利润率为6%至8%。这,牵动着房地产行业敏感的神经。限贷、限购、限价、限商、限售之外,又来了个“限利”。

我觉得,这并不奇怪。也用不着上纲上线地指责如何如何。且不要说,这可能是投石问路;在执行阶段,也可以有各种变通的可能。我认为,最重要的是,这表明了一种决心,一种态度,那就是,要管住房价,政府有很多种办法。这,也就是“稳预期”。

中国的历史表明,只要有持续和平稳定的30年,老百姓的日子就会逐步好过起来的。如果持续和平稳定70年,大概率是要进入盛世阶段的了。上至汉唐,下至明清,概莫例外。

我认为,我们大可对中国的经济前景,保持一个乐观的态度;同样,对中国房地产市场的前景,也保持一个乐观的态度。而且,还能保持一个有洞察力的认识,那就是,稳,求稳,必须稳,有能力稳!