新浪财经 宏观经济

崔永元又开炮 陕北千亿矿权案卷宗离奇失踪

中国基金报

关注

崔永元又开炮!陕北千亿矿权案卷宗离奇失踪,最高法最新回应:已启动调查程序

元旦假期,崔永元怒怼最高法又上热搜了。

12月26日,有媒体刊发报道《陕北千亿矿权案卷宗在审理机关丢失》。报道指出,多位知情人士表示该案确实曾发生卷宗丢失情况:在作出判决前一年即2016年11月下旬,该案二审全部卷宗一次性丢失,事发地点正是审理该案的有关单位。

而在卷宗丢失前20多天,案件当事人、“千亿矿主”赵发琦公开实名举报陕西省主要领导干预该案,并指责此前有司枉法裁判。

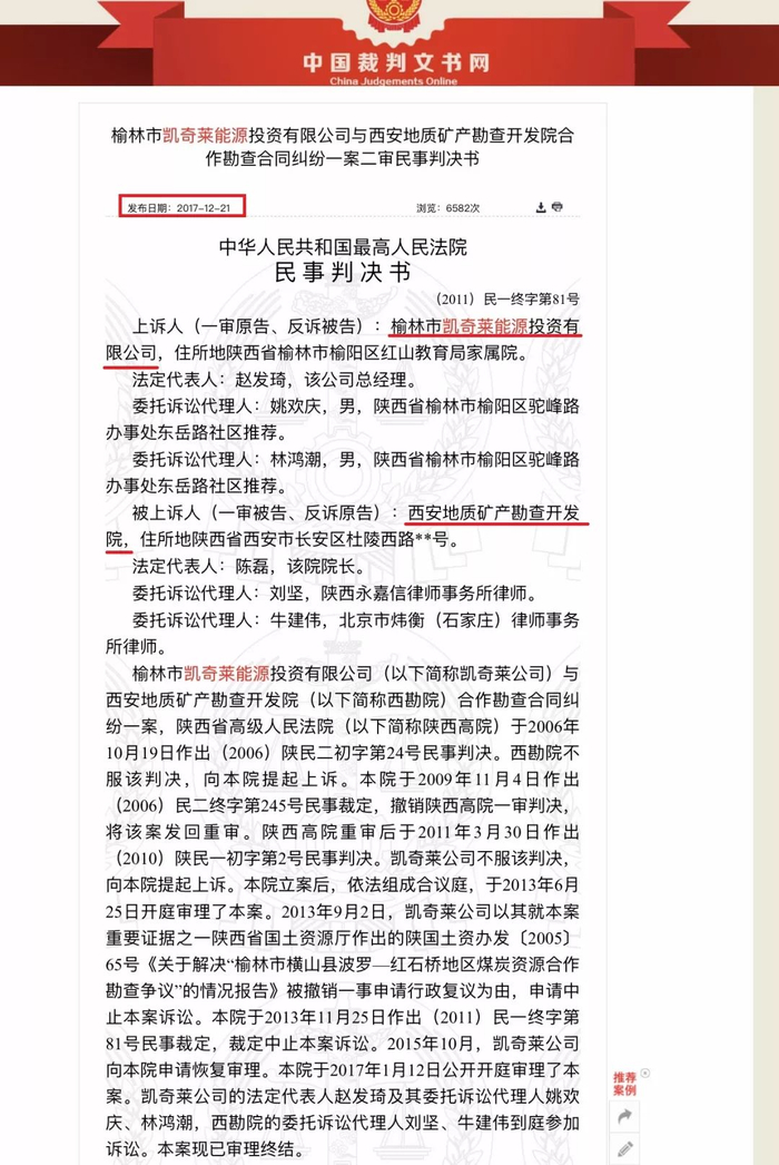
报道中所指的陕北千亿矿权纠纷发生在10多年前,系陕西省榆林市凯奇莱能源投资有限公司与西安地质矿产勘查开发院合作勘查的合同纠纷案。

2017年12月16日,最高人民法院已对此案作出终审判决,12月21日该判决送达双方当事人,同日在中国裁判文书网公开。

近日,由于崔永元在微博上对此事爆料,且陆续放出证据,再次将此旧案拉回公众视野之中。

崔永元微博怒怼最高法:没有证据敢说吗?

12月26日,崔永元微博发表了一篇极具影射含义的博文《您怎敢这样离奇?》,随后称“陕北千亿矿权案卷宗被盗两年至今无下落!”

次日,针对崔永元的爆料,最高法回应此为谣言,该案二审全部卷宗完整保存在最高人民法院档案处。

随后崔永元回称,“不撒谎是对公权力的基本要求,我揭你们的违法要冒多大的风险,没有证据,敢说吗?你们张嘴就说是谣言,你们敢对质吗?”并称会将证据放到网上。

接下来,崔永元开始将当事人爆料的细节逐渐放出,案件卷宗丢失后的相关情况也逐渐清晰。基金君梳理如下:

卷宗丢失时间:2016年11月26-27日(周六至周日间)。

卷宗丢失地点:当时承办该案的法官、现任最高人民法院民一庭法官王林清的办公室。

卷宗丢失后最高院相关人员举动:

王林清在11月28日星期一早晨上班发现卷宗丢失了,第一时间告诉了民一庭庭长程新文;

发现案卷被盗后,程新文和廉政监察员王慧君到院保卫处调看监控录像,发现案发时间段监控录像为黑屏;

程新文曾让多名工作人员在丢失的法官办公室一起寻找卷宗,但都没有找到;

程新文随后层层报告至周强院长,但之后只回看了监控黑屏,没有安排追查,没有报案,而是要法官重新补一个新卷宗,法官们不愿意签名的卷宗内重要文件又回来了;

今年5月至8月间,程新文多次让书记员李海燕同志通知合议庭成员,补签一份该案2013年中止审理的合议笔录。合议庭成员觉得不妥婉拒了,但最后迫于压力还是签了,落款时间是2018年。

据爆料者称,该案原本定于2016年12月二次开庭,就因为二审卷宗丢了,合议庭要“恢复”一套二审卷宗,因此开庭推迟到2017年。

最高法反转回应:

欢迎崔永元提供情况,已启动调查

12月29日,在两天前称崔永元造谣的最高法发表《情况通报》,落款为“中共最高人民法院机关纪委”,一反之前言辞,事情出现反转。

“2018年12月29日13时32分,微博账号“崔永元”发博文并附四张图片。经核实,其中两张图片所载内容与目前保存在最高人民法院档案处的(2011)民一终字第81号案件副卷的有关内容相同(其他两张为媒体报道截图)。

我们已经启动调查程序,欢迎崔永元教授等知情人向我们提供情况。如发现我院工作人员违反审判纪律问题,将依纪依法严肃处理。”

对此,崔永元回应称“从一口认定为谣言到开始启动调查,这就是进步。我愿意配合并参与调查,让我们一起靠近事实真相。”

同时崔永元还表示,既然最高院承认披露内容为真,那么应该对此前指责其造谣道歉,并质问其渎职违法。

案件承办法官疑似自述视频流出:

免遭不测留下证据

就在今天,华夏时报深度调查部记者称收到一段疑似最高人民法院法官王林清的自述视频。

王在视频中讲述,他曾作为陕西榆林凯奇莱公司诉西安地质勘察院案件承办人,在准备写判决书前发现原存在自己办公室的案卷离奇被盗。

(视频截图来源:新浪微博)

《人民法院报》2013年3月曾刊发《全国法院办案标兵王林清》的文章并配有王的照片,对比视频人物可知,二者相似度极高。

公开信息显示,王林清,山东烟台人,现任最高人民法院法官。先后毕业于烟台大学、北京大学和中国政法大学,分别获法学学士学位、民法学专业硕士学位和商法学专业博士学位,为中国社会科学院金融学博士后、中国人民大学经济学博士后研究员。

陕北千亿矿权案:

疑似时任陕西高层对最高法施加压力

那么,崔永元与最高法纠缠的这一起陕北千亿矿权到底是什么情况?2010年,中青报曾对此案做过详细报道,我们来简要回顾一下。

2003年,陕西省地质矿产勘查开发局西安地质矿产勘查开发院(下称“西勘院”)与榆林市凯奇莱能源投资公司(下称“凯奇莱”)曾签订合同,双方将联合勘查“陕西横山县波罗——红石桥地区煤矿资源”。

该矿区探矿权当时经法定评估机构评估,并报国土资源厅备案,双方协商确定其价值为1500万元。2004年年底,初步勘察数据显示,这片279.24平方公里的矿区储藏着优质动力煤近20亿吨,估值高达千亿元。

按照合同,凯奇莱将向西勘院支付1200万元,并拥有该勘查项目80%的权益。协议生效后,该勘查区无论是勘查升值、联合开发还是矿权转让,所产生的利益由凯奇莱与西勘院以8:2比例分享。

在巨大的利益诱惑面前,西勘院起了私心,想将该煤矿转交其他公司开发。从2005年初到2006年中,西勘院以各种理由多次与凯奇莱交涉,意图毁约。凯奇莱的实际控制人赵发琦从此开启了一场持续十余年的“夺矿之战”。

2006年5月,凯奇莱将西勘院起诉至陕西省高院,当年10月,陕西省高院一审判决凯奇莱胜诉。事情还没完,2006年11月西勘院上诉到最高人民法院。

在最高院二审期间,更离奇的事情发生了。据知情人透露,2008年5月,陕西省政府办公厅向最高院发出一份《关于西勘院与凯奇莱公司探矿权纠纷情况的报告》。

在函件中,关于“我省的意见和请求”有这样的表述:“省高院一审判决对引用文件依据的理解不正确”,“如果维持省高级人民法院的判决,将会产生一系列严重后果”,“对陕西的稳定和发展大局带来较大的消极影响”。

此后直到2009年11月,最高法才裁定撤销陕西省高院对这起案件的判决,发回重审。2011年3月,陕西省高院于作出重审判决,认定合同无效,凯奇莱败诉。凯奇莱不服重审判决,再次上诉至最高法。

2017年12月21日最高院做出判决,赵发琦胜诉。而“丢失卷宗”一说,就是发生在最高法做出判决约一年前。另据赵发琦今日向媒体透露,判决下达一年后至今未得到执行,凯奇莱还是没有拿到矿权。

中国基金报:报道基金关注的一切

Chinafundnews

加载中...