新浪财经 宏观经济

中央政治局会议释放超重磅信号!如何影响A股投资

中国基金报

关注

  信息量太大了!中央政治局会议释放超重磅信号!如何影响A股投资,这是最全解读!

中国基金报 泰勒整理

新华社消息,中共中央政治局10月31日召开会议,分析研究当前经济形势,部署当前经济工作。中共中央总书记习近平主持会议。

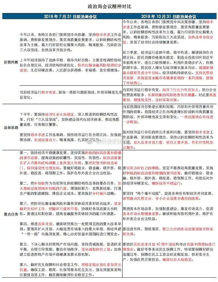
会议认为,今年以来,各地区各部门按照党中央决策部署,坚持稳中求进工作总基调,贯彻新发展理念,落实高质量发展要求,以供给侧结构性改革为主线,着力打好防范化解重大风险、精准脱贫、污染防治三大攻坚战,加快改革开放步伐,实现了经济社会持续健康发展。前三季度,经济运行总体平稳,稳中有进,继续保持在合理区间。居民消费价格基本稳定,制造业投资回升到近年来较高水平,进出口较快增长,利用外资稳步扩大,秋粮获得丰收,居民收入增长与经济增长基本同步,城镇新增就业提前完成全年目标。经济结构持续优化。支持民营经济发展,实施促进金融市场健康发展的一系列措施,提振了市场信心。

会议指出,当前经济运行稳中有变,经济下行压力有所加大,部分企业经营困难较多,长期积累的风险隐患有所暴露。对此要高度重视,增强预见性,及时采取对策。

会议指出,当前我国经济形势是长期和短期、内部和外部等因素共同作用的结果。我国经济正在由高速增长阶段转向高质量发展阶段,外部环境也发生深刻变化,一些政策效应有待进一步释放。

会议强调,面对经济运行存在的突出矛盾和问题,要坚持稳中求进工作总基调,坚持新发展理念,坚持以供给侧结构性改革为主线,加大改革开放力度,抓住主要矛盾,有针对性地加以解决。要切实办好自己的事情,坚定不移推动高质量发展,实施好积极的财政政策和稳健的货币政策,做好稳就业、稳金融、稳外贸、稳外资、稳投资、稳预期工作,有效应对外部经济环境变化,确保经济平稳运行。要坚持“两个毫不动摇”,促进多种所有制经济共同发展,研究解决民营企业、中小企业发展中遇到的困难。围绕资本市场改革,加强制度建设,激发市场活力,促进资本市场长期健康发展。继续积极有效利用外资,维护在华外资企业合法权益。要改进作风,狠抓落实,使已出台的各项政策措施尽快发挥作用。

会议要求,扎实做好年末各项工作。要抓好庆祝改革开放40周年活动和举办首届中国国际进口博览会。做好冬季各项民生保障工作,特别要保障好群众温暖过冬,保障农民工工资及时足额发放,抓好安全生产,加强自然灾害防治,确保社会大局稳定。

会议还研究了其他事项。

以下是解读:

有新变化!中央政治局部署经济工作:有针对性地解决“主要矛盾”

来源:人民日报客户端

今天,中央政治局召开会议,一个重要议程就是:分析研究当前经济形势,部署当前经济工作。

一个判断:实现了经济社会持续健康发展,但要“增强预见性,及时采取对策”

此前,第三季度的各项经济数据,已经出炉。这次会议,也正是在此基础上,进行分析、得出判断、部署工作。

前三季度,GDP增速6.7%;核心CPI上涨2.0%,和上半年持平;全国居民人均可支配收入实际增长6.6%,和经济增长速度也基本同步;城镇新增就业超过1100万人,提前一个季度完成全年的目标任务;服务业增加值增长7.7%,保持较快增长……

从这样的“答卷”中可以看出,今年以来,我们“实现了经济社会持续健康发展”。

记得今年7月31日,中央政治局曾召开会议,也分析研究了经济形势和经济工作。当时,“稳”可以说是一个关键词:提出上半年经济“总体平稳、稳中向好”,提出经济运行“稳中有变”,要坚持“稳中求进”工作总基调,还提出了“稳就业、稳金融、稳外贸、稳外资、稳投资、稳预期”的六稳要求。

这一次会议,仍然“稳”字当头,还是强调坚持稳中求进工作总基调,强调要做好“六稳”工作。不过,值得注意的是,这次会议也提出了一些新的论断和要求。

会议分析了当前经济面临的一些挑战,得出的一个重要结论是——“当前我国经济形势是长期和短期、内部和外部等因素共同作用的结果”,提出的一个总体要求是——要高度重视突出矛盾和问题,“增强预见性,及时采取对策”。

可以说,这是在看到“稳”、把握“进”的同时,也清醒地看到“变”、抓住“变”。

几点要求:坚持稳中求进工作总基调,“抓住主要矛盾,有针对性地加以解决”

正是在这样的分析判断之上,会议对当前的经济工作提出了很多有针对性的要求。总的原则、总的要求是“坚持稳中求进工作总基调,坚持新发展理念,坚持以供给侧结构性改革为主线,加大改革开放力度,抓住主要矛盾,有针对性地加以解决”。

其中特别提出的“抓住主要矛盾,有针对性地加以解决”,主要指的就是下面这几点:

一是针对外部环境的深刻变化、经济下行压力有所加大,提出“切实办好自己的事情”。要坚定不移推动高质量发展,实施好积极的财政政策和稳健的货币政策,做好“六稳”工作,有效应对外部经济环境变化,确保经济平稳运行。

二是针对“部分企业经营困难较多”的问题,再次提出要坚持“两个毫不动摇”。要促进多种所有制经济共同发展,研究解决民营企业、中小企业发展中遇到的困难。

三是针对“长期积累的风险隐患有所暴露”,提出要“促进资本市场长期健康发展”。具体做法是围绕资本市场改革,加强制度建设,激发市场活力。

四是要“继续积极有效利用外资,维护在华外资企业合法权益”。这也是“稳外资、稳投资”的题中应有之义。

五是针对“一些政策效应有待进一步释放”,提出要“改进作风,狠抓落实”。最关键的是“使已出台的各项政策措施尽快发挥作用”。

会议还特别提到了年末的各项工作。要抓好两件大事,一是庆祝改革开放40周年,二是办好马上要开幕的首届中国国际进口博览会。另外,就是各项民生保障工作,尤其提到了保障好群众温暖过冬、农民工工资发放、安全生产和自然灾害防治。这都是冬天、年末时经常遇到的问题,可以说也非常有针对性。

这次会议特别强调的一点,就是要“改进作风、狠抓落实”。7月31日的会议,就对各地区各部门提出要求,要“尽心尽责把各项工作做好,确保实现经济社会发展的目标任务”。时隔3个月,这次会议部署的措施,同样既有宏观指引,又有具体办法,既有全面要求,又有重点任务,科学性、针对性、可操作性都很强。相信,只要尽心履职,尽责担当,我们就一定能在外部环境发生明显变化的形势下,不断巩固稳中向好的态势,确保经济社会持续健康发展。

海通宏观姜超、于博等:下行压力加大,改革激发活力

①经济下行压力加大

会议延续了7月底会议“当前经济运行稳中有变”的判断,但同时也指出,“经济下行压力有所加大,部分企业经营困难较多、长期积累的风险隐患有所暴露”。会议强调,对此要高度重视,增强预见性,及时采取对策。这意味着高层对经济下行的趋势和成因已有充分认识,对待风险的态度也从防范升级为应对。

②加大改革开放力度

今年是改革开放40周年,会议指出“一些政策效应有待进一步释放”,并强调“加大改革开放力度,抓住主要矛盾,有针对性地加以解决”,并称“使已出台的各项政策措施尽快发挥作用”。这意味着,改革开放将是托底经济、应对风险的重要对策,前期出台的政策有望加快落实,未来或出台更大力度的改革措施。

③财政积极基建托底

会议强调,外部环境发生深刻变化,而为了有效应对外部经济环境变化,确保经济平稳运行,我们仍应“切实办好自己的事情”,实施好积极的财政政策和稳健的货币政策。而国办发文促进基建补短板,强调允许提前支取专项债募集资金、不得盲目抽贷压贷或停贷、允许适当展期或债务重组以维持资金周转,正是积极财政的体现和落实。

④纾困民营中小企业

会议要求,要坚持“两个毫不动摇”,促进多种所有制经济共同发展,研究解决民营企业、中小企业发展中遇到的困难。相比国企,民企利用更少的资产、更低的负债,创造了更多的利润,但由于以往信贷资源倾向了政府主导的国企,过去两年,民企因缺乏信贷资源,日子过得并不好,这也正是制造业投资下滑的关键原因。纾解民营、中小企业困难,既有助于促进公平,也有助于提升效率、提振经济。

⑤促进资本市场发展

而发展资本市场将有助于纾解民营企业、中小企业融资困难,激发资本市场活力,则将为民企融资提供活水。会议强调,围绕资本市场改革,加强制度建设,激发市场活力,促进资本市场长期健康发展,这在历次政治局会议中都属罕见,意味着未来支持、鼓励资本市场的政策措施有望密集出台。

华创策略王君团队:珍惜年内难得反弹窗口

点评:

横向对比历次政治局会议,从此次政治局会议定调或有以下几点边际变化:

1)本次会议更加正视经济下行压力。

会议提及“当前经济运行稳中有变,经济下行压力有所加大,部分企业经营困难较多,长期积累的风险隐患有所暴露”,在正视中针对内外部环境变化、经济换挡中采取预见性的有效措施。对经济下行压力的高度重视,增强预见性并及时采取对策引导经济从高速度向高质量的平稳过渡。

2)更加重视资本市场制度建设,多重政策支持有望更强。

“明确提及围绕资本市场改革,加强制度建设,激发市场活力,促进资本市场长期健康发展。”资本市场的健康发展作为此次会议讨论内容,彰显监管层对资本市场制度建设及长远发展考虑,结合近期新通过公司法对股份回购的灵活性放松、IPO被否企业“借壳”间隔期从3年缩至6个月及市场对并购重组或将放开的预期都将稳定市场信心,激发市场活力的有效举措的多重政策支持有望更强;另一方面,证监会指引下保险、社保、各类证券投资基金等更多增量中长期资金入市,更益于提振市场信心,中长期来看,内外资(成功入富、入摩比例提高)的涌入助推A股市场理性健康发展。

3)“坚决遏制房价上涨”有所弱化,基建投资成稳经济主要发力点。

7.31会议明确提出“坚决遏制房价上涨”,未来各房价上涨压力较大的核心城市对房地产需求端从严、从紧的调控或将持续趋严成为市场一致预期。但本次会议并未提及房价的严格调控,配合此次印发《国务院办公厅发布保持基础设施领域补短板力度的指导意见》,基建仍然延续7.31会议基调,是当前经济发展更加重视“六稳”的进一步深化与落地。我们认为,在地产调控弱化,基建发力的背景下,实施更加积极的财政政策或带来进一步的宽松刺激。

4)稳定市场及民企信心,长期引导成长价值重估。

“促进多种所有制经济共同发展,研究解决民营企业、中小企业发展中遇到的困难。”坚持多种所有制经济共同发展,国资平台助力缓解中小民营企业股权质押风险,多重举措稳定民营企业家与投资者信心,成长性企业在中长期内仍将受政策暖风扶持,配合未来制造业减税降费的实质性落地,价值重估引导的成长板块进入战略配置期。

华泰宏观李超团队:六个稳定越发重要 去杠杆逐渐弱化

10月政治局会是7月政治局会观点的延续

中央政治局在7月31日分析半年经济形势中指出,下半年,要保持经济社会大局稳定,深入推进供给侧结构性改革,并提出六个稳,即要做好稳就业、稳金融、稳外贸、稳外资、稳投资、稳预期工作。我们当时判断,下半年政策以稳为主,预计去杠杆逐渐弱化。这次政治局会议强调高度重视经济下行压力,增强预见性,并再次强调六个稳。我们认为,10月政治局会是7月政治局会观点的延续,政策将继续聚焦稳字,力度可能会有所加大。

当前经济稳中有变,稳增长逐渐成为政策重点

本次政治局会议指出,当前经济运行稳中有变,经济下行压力有所加大,部分企业经营风险有所暴露。我们认为,一方面我国经济正在经历动能切换,从中期来看,经济增长中枢可能逐渐下移;第二,外部环境也在发生变化,全球经济弱复苏的预期可能逐渐被证伪,而中美贸易摩擦等变量仍可能给经济增长带来负面压力。未来稳增长将可能逐渐成为政策重点,基建投资仍是重要的需求侧对冲工具,未来如果经济下行压力继续加大,我们判断也有放松一线和部分二线城市地产调控政策的可能性。

企业经营困难,尤其是解决民营企业融资问题仍会有延续性政策

会议要求,要坚持“两个毫不动摇”,促进多种所有制经济共同发展,研究解决民营企业、中小企业发展中遇到的困难。我们认为解决中小、民营企业融资问题成为当前的政策重点之一。政治局会前,已有信号显示出决策层对民企融资问题的重视,前有一行两会高层领导集体发声表态,后有央行具体政策落地。10月22日,央行设立民营企业债券融资支持工具支持民营企业债券融资。同日,央行宣布再增加再贷款和再贴现额度1500亿元,支持金融机构扩大对小微、民营企业的信贷投放。我们认为,未来多种政策工具将共同作用化解融资问题,特别是在解决民营企业融资问题方面,可能仍会有延续性政策出台。

资本市场也成为重要关注重点

会议提出,围绕资本市场改革,加强制度建设,激发市场活力,促进资本市场长期健康发展。近期股市有所回调,投资者情绪较低。会议专门提到资本市场建设,体现了对激活流动性的关注。此前,一行三会纷纷出台纾解民企债务风险、促进证券市场改革等政策,我们认为市场的政策底正在形成。

四季度亮点是进口博览会和改革开放四十周年活动

会议要求,要抓好庆祝改革开放40周年活动和举办首届中国国际进口博览会。我们认为,四季度的亮点正在于此。11月5日-10日中国将在上海举行首届国际进口博览会。年初以来我国一直主张以开放的姿态去解决贸易摩擦问题,扩大进口依然是今年的政策主题。我们预计此次博览会将拉动进口,进一步优化我国全球贸易格局。另外,贸易摩擦有望加快对外开放的步伐,叠加上改革开放40周年因素影响,我们认为市场较大机会在于对外开放方面。而真正的政策性利好仍需中央全会的层次释放,在改革开放领域有更加实质性的举措。

看好利率债和城投及基建相关领域

当前经济稳中有变,经济下行压力有所加大,本次政治局会议继续强调六个“稳”字,我们认为六个“稳”字将越来越重要,去杠杆则会越来越弱化,如果两者出现矛盾,将会更加服从以稳为主的政策基调,因此我们认为货币政策将持续宽松,年底左右降准的概率仍然存在。基本面下行压力加大及货币政策持续宽松的情况下,我们继续看好利率债表现,预计本轮10年期国债收益率底部可能为3.3%。今日国办发文再次强调基建补短板及保障地方政府融资平台的合理融资功能,因此债市我们仍继续看好基建类城投债,权益市场与基建相关的主题板块也可能将迎来一定投资机会。

联讯证券首席经济学家李奇霖:

政治局会议释放的7大信号

和7月一样,10月的政治局会议,在月末最后一天召开。3个月间,经济景气周期下行的信号愈发明确,宽货币转向宽信用的效果还有待观察,资本市场继续调整。政治局会议如何给定调,让大家期待。

相比于7月的政治局会议,总量政策方向上没有大的调整。但具体来看,仍有一些信号值得关注。

第一,对经济的下行担忧上升。

针对经济形势,延续了7月政治局会议上“稳中有变”的说法。但在“稳中有变”之下,经济从“面临一些新问题新挑战”,转为“下行压力有所加大”。在内需回落、贸易冲突等压力之下,三季度GDP增速滑落至6.5%,10月份的制造业PMI跌至50.2,经济供需两弱的格局也更加明显了。中央层面,对经济下行做了确认。

第二,没有提“扩大内需”。

4月和7月政治局会议上,都提到了“扩大内需”和“结构调整”,不同的是4月“扩大内需”在后,7月将“扩大内需”置于“结构调整”之前,以应对经济下行压力。

但这次会议上,没有再提及“扩大内需”,只是说要确保经济平稳运行。我们认为,这意味着中央对于经济下行的容忍程度可能要高于市场预期。从7月以来看也是如此,确立了基建补短板的政策思路,但并没有在地方债务监管和金融监管上做配套的实质性放松。

会议明确了当前的经济形势,是长期和短期、内部和外部等因素共同作用的结果。这意味着解决问题并非一日之功,也意味着外部环境深刻变化的冲击,并非依靠自己就能解决。中央会出台一些应对举措,但我们认为政策的托底力度,可能低于市场之前的预期。

第三,同样没有提及房地产。

与7月会上强调“下决心解决好房地产市场问题”不同,这次会上没有明确提到房地产调控。未来地产政策如何,是否意味着放松,还有待观察。

我们倾向于认为,政策可能并没有方向上的变化。一是前面说到的,没有再提及“扩大内需”了,对放松地产拉动内需的依赖减弱了。二是会议上提到了“长期积累的风险隐患有所暴露”,防范化解风险的任务并没有结束。当然,实际情况怎样,还需要看后续的配套政策。

第四,政策可能延续滴灌的模式,定向解决问题。

之前在制定和执行政策时,有时会采取总量方法,一刀切,实际结果与政策目标背离。7月政治局会议上,提出要“抓住主要矛盾、采取针对性强的措施加以解决”,于是后面我们看到一些积极的变化,比如严禁环保一刀切、缓解民企融资难、集中疏解股权质押等问题。

这次会议上,延续了同样的说法。未来可能在总量政策没有大变化的基础上,通过滴灌的方式,政策微调来解决问题,如民企融资、资本市场发展等。

第五,“六稳”没有变。

和7月政治局会议一样,要求做好“稳就业、稳金融、稳外贸、稳外资、稳投资、稳预期工作”,任务和顺序都没有变化,核心还是稳就业和稳经济。

7月以来,关于基建投资是否触底的争论不断。最新公布的是9月的,累计增速下跌,而单月增速跌幅收窄,政策效果并不如意。这次没有将位列倒数第二的“稳投资”提前,也没有像7月政治局会议上提到“加大基建补短板”,我们认为出台大规模基建的可能性较小。

同样地,这也意味着,地方债务监管短期难以放松,防范隐性债务风险仍将是下一阶段财政工作的重点。

第六,货币、财政基调不变,但内涵已不同。

积极的财政政策和稳健的货币政策基调不变,但结合最近几个月的情况,我们认为在政策基调不变下,内涵已经有变化。

财政政策方面,可能已经从支出端宽财政,如扩大基建投资,转向收入端宽财政,加大减税力度。在提高个税起征点、落实抵扣之后,近期有不少官员表示将有更大减税方案出台。

货币政策方面,易纲行长在10月份的专访中,已经透露出了很明显的信号,货币政策将以国内因素为主。在经济下行信号愈发明确的当下,即使是主要国家货币政策收紧,预计央行还会延续当前的宽货币政策,同时通过一些定向政策,引导资金流向民企和中小企业等。

第七,重点提到了资本市场。

今年以来A股表现不佳,10月中旬监管机构开始向市场释放积极信号,也出台了不少实打实的政策,比如修改公司法放松了上市公司股票回购、允许银行理财子公司对资本市场进行投资等,对稳定股市起到了积极作用。

这次政治局会议,在最高层面明确了资本市场改革,加大制度建设。预计后续将有更多的政策落地,如扩大对外开放、完善退市制度等。这既是使股市健康发展的基础,也是进一步对外开放的要求。

落实到资产配置上,我们认为股票市场的政策底已经出现,包括解决股票质押问题都有助于市场情绪回暖,但市场底要看基本面和外部风险如何演绎,短期可能仍缺少趋势性的机会。利率债是相对确定的品种,在经济下行压力之下,并没有总量上的托底政策出台,利好债市。汇率压力并未完全释放,货币政策以国内因素为主导,本身就意味着汇率的重要性在弱化了。而大宗商品,需求超预期放缓,环保也不再一刀切,价格下行的概率更大。