新浪财经 宏观经济

房地产税预计3年后开征 一二线城市都逃不掉

新浪财经

关注

房地产税时间表敲定,看看有没有你的城市!

来源:七点半理财

前两天还在和朋友开玩笑:说看到了一个京城土壕,全部7折抛售自己41处房产,都是大面积的豪宅,总面积9882平方米,货值起码在10亿元以上!

不过这则消息后来被证明是假的。但熟悉市场套路的人都知道,空穴不来风,有这种传闻也是因为国家三番四次释放房地产税信号,多持有多交税不过是迟早的事。近期舆论又比较多,正是为政策出台酝酿。

房地产税3年后开征,一二线城市都逃不掉

政策出台常是先通过会议指示方向和架构,然后再通过发文落实细则。这次也不例外。领导层分别在3、4、7月完成了一轮内部意见征集。最近的一次是8月7日,住建部召开房地产工作座谈会,提出了一些要求,最最重要的是落实了两点:开始征收的时间和第一批征收的城市。

给大家画重点:

1、房地产税法作为新税种,预计到2020年表决通过,2021年在部分城市开征。

2、中央不会统一决定,开征由地方决定,由地方省级政府起草实施细则。

3、预测初期开征的有:北京、上海、广州、深圳、重庆、杭州、南京等一二线城市。

可以想象,两三年后手上超过一套房的一二线房东会是重点被征对象,三四五线小城的征收还会再缓缓。不难看出,拼命加杠杆买房的时代终于要结束了。

房地产税有多重?

这次的会议只细化到时间和城市,还没有细化到征收办法。有人预测,大体会按这三种方法征税:

1、首套住宅必然会免征税,第二套以上再征。

2、地方政府依情况决定免征面积,未来小户型比大户型更受欢迎。

3、有可能设置累进制、带有惩罚性的房地产税。比如第五第六套的税要比第二第三套的高得多。

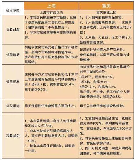
以上是大家对于方向的猜测。其实,上海和重庆从2011年就开始试点征收房产税了,各地新房地产税很可能会以此为参考。

比如在上海,上海人第二套人均超60平米,非上海人第二套就要开始征。你有价值600万的二套房,一年就收你(6000000*0.6%=)36000元的房产税。如果房子用于出租,相当于比原来少拿一半租金。如果房子涨价了,则要按规定周期进行重估交税。房价涨,税也是水涨船高。

如果你在重庆,旧别墅180平以内免税,新买的别墅和住房100平以上就要交税。如果你的房价高于均价3倍以内,税率是0.5%,3-4倍,是1%;4倍以上,是1.2%。同样新买一套600万的房子,最多每年要交72000元的房产税。有可能比收获的租金还高,入不敷出。

参考终归只是参考,有其他声音认为上海重庆的标准过于温和,并不能对楼市过热起到真正的抑制作用。细则由各地方政府按具体情况决定,房地产税如果要推进立法,而且可以作为长效机制去调控楼市的话,必然会更加严厉。

征税背景逐渐成熟

现在离正式征收的2021年还有3年时间,征收房地产税前还有两步要走。一是不动产登记平台实现全国联网,二是冻结楼市,为收税提供稳定环境。

不动产登记平台实现全国联网已经于6月16日实现。为稳定楼市,降低交易频率,从2016年开始,国家出台了各种楼市调控政策。

如果不稳定房价,大家为逃避房地产税而集中抛售的话,房价就会下跌。作为抵押物寻求银行贷款的人就要拿钱来补充,使抵押物足值,而目前的杠杆率已高达70%,大家实在没钱,就会造成“倒挂”,断供断贷,楼市泡沫一戳就破,后果不堪设想。

为保住买了房的人,楼价不能降,为保住还没买房的刚需族,楼价不能涨。所以,冻结楼市,稳定房价是大方向。

言归正传,征收房地产税的条件正在一步步成熟,时间和城市也确定了下来,征税也很可能比预想严厉。未来如何落实,一起拭目以待吧。

加载中...