新浪财经 宏观经济

国企员工持股有限开闸 国资流失之惑是最大掣肘

财经杂志

关注

  国企员工持股有限开闸

​着力防范国有资产流失令持股条件显得苛刻,业内期待实操层面自下而上倒逼政策放宽

《财经》记者 施智梁/文

员工持股向来是国资改革中最敏感的问题之一,国资委终于对这个硬骨头有了具体的试点意见。

8月18日,国资委下发《关于国有控股混合所有制企业开展员工持股试点的意见》(下称《试点意见》),对员工持股的原则、开展试点企业的条件等作了规范。

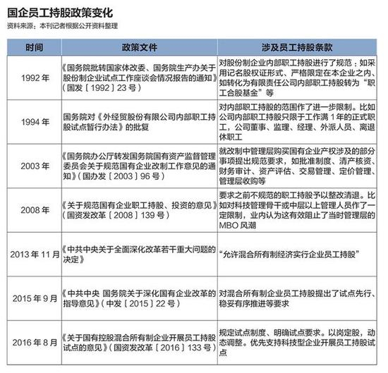
在此轮国资改革中,关于员工持股的意见发轫于2013年的十八届三中全会通过的《中共中央关于全面深化改革若干重大问题的决定》,该决定明确提出“允许混合所有制经济实行企业员工持股”。

2014年,国务院国有企业改革领导小组成立后,提出就全面深化国资国企改革制定“1+N”系列文件,并将混合所有制企业开展员工持股问题纳入“1+N”文件范围。2015年9月,《中共中央 国务院关于深化国有企业改革的指导意见》(中发〔2015〕22号)发布,对混合所有制企业员工持股提出了试点先行、稳妥有序推进等要求,为员工持股指明了方向,提出了要求。

对于这一敏感话题,国资委态度谨慎,表示将视试点情况适时扩大。国资委改革局局长白英姿向记者表示,首批试点原则上在2016年内启动实施,《试点意见》严格界定试点条件,提出规范性要求,并明确选择少量企业开展首批员工持股试点,成熟一户开展一户,防止一哄而起。同时,要求2018年底进行阶段性总结,视情况适时扩大试点。

限制不少

改革总是在约束条件下进行,这次国资委下发的《试点意见》,设定了不少约束条件。

首先,适用范围是国有控股混合所有制企业。分为三种情况:一是现有的国有控股混合所有制企业需引入员工持股的,适用《试点意见》。二是国有企业改制为混合所有制企业时,需同步引入员工持股的,适用《试点意见》。三是国有企业与外部非公有资本共同出资新设国有控股的混合所有制企业时,需同步引入员工持股的,适用《试点意见》。

由于国资委并不主管金融、文化类央企,所以金融、文化等国企实施员工持股,中央另有规定的依其规定执行。

其次,对开展试点的企业进行了限制。一是主业处于充分竞争行业和领域的商业类企业;二是股权结构合理,非公有资本股东所持股份应达到一定比例,公司董事会中有非公有资本股东推荐的董事;三是公司治理结构健全,建立市场化的劳动人事分配制度和业绩考核评价体系,形成管理人员能上能下、员工能进能出、收入能增能减的市场化机制;四是营业收入和利润90%以上来源于所在企业集团外部市场。

优先支持人才资本和技术要素贡献占比较高的转制科研院所、高新技术企业、科技服务型企业(统称科技型企业)开展员工持股试点。

最后,对持股员工的范围进行了限制。《试点意见》规定,参与持股人员应为在关键岗位工作并对公司经营业绩和持续发展有直接或较大影响的科研人员、经营管理人员和业务骨干,且与本公司签订了劳动合同。

中共中央、国务院和地方党委、政府及其部门、机构任命的国有企业领导人员不得持股。

国资委研究中心研究员张喜亮认为,顶层设计的精神是指“全员持股计划”,但是,在实践中往往把全员持股计划与高管持股或骨干持股混为一谈了。“实施员工持股必须要进行充分论证,首先要清楚实施全员持股、高管持股或骨干持股的目的和意义。如果目的和意义不清楚,设计上又不能周延,则难免适得其反,甚至还会造成新的问题。”张喜亮对《财经》记者说。

部分企业已小步试水

历史上,不少地方国企已经在员工持股方面做出探索。20世纪80年代以来,随着国有企业改革的不断深化,一些企业对实施职工持股进行了尝试。

2008年中集集团就提出了员工股权激励计划,当时因遭遇金融危机,中集股价下跌而暂停,后于2009年重新启动。此项计划旨在建立股东、管理团队和骨干员工之间的利益共享与约束机制。《财经》记者了解到,包括总裁麦伯良在内的181名高级管理人员和核心技术骨干人员成为首期股票期权的激励对象。

中集集团证券事务代表王心九告诉《财经》记者,中集是较早推行股权激励计划的国企,当时中集集团向激励对象定向发行的6000万股股票,占公司总股本的2.25%,其中首次授予5400万份股票期权。此外,中集的期权完全按照市场股价购买,定价经股东大会通过。中集股权激励的行权条件也非常苛刻,核心经营团队背负着必须保持高资本收益率的压力。

获得股票期权最多的高管是总裁麦伯良,他获得380万股,占总股本0.14%。手笔虽然不算很大,但已走在国企先列,宝钢等央企也于差不多时期启动股权激励计划,但因种种原因搁置。

上海地产国企绿地也曾在1997年建立员工持股会,绿地集团一位高管回忆,“激励作用非常大,企业效益好,员工的分红能超过他的工资收入,效益不好就没有分红,是一把双刃剑。”

以上都是好的例子,但也有不少实施职工持股的企业,因方案设计不合理、运作不规范等原因,出现持股员工人数过多、重激励轻约束、股权退出难、新的“大锅饭”等情况,有的甚至产生不正当利益输送、国有资产流失等问题。

总的来说,职工持股在调动职工积极性、激发企业活力、建立健全激励约束长效机制等方面发挥了积极作用。

防流失VS搞激励

国资流失之惑是员工持股最大的掣肘,大多数企业的员工持股止步或者只能小幅改进都是基于此。

《试点意见》明确,开展员工持股一定要坚持依法合规、公开透明。依法保护各类股东权益,严格遵守国家有关法律法规和国有企业改制、国有产权管理等有关规定,确保规则公开、程序公开、结果公开,杜绝暗箱操作,严禁利益输送,防止国有资产流失。

白英姿表示,为防范国资流失,明确主要采取增资扩股、出资新设方式引入员工持股,不减少国有资本存量。出资方式以货币出资为主,入股价格不得低于资产评估值,且国有股东、试点企业不得向员工无偿赠与股份,不得向持股员工提供垫资、担保、借贷等财务资助,也不得向员工承诺年度分红回报或设置托底回购条款。企业破产重整和清算时,持股员工、国有股东和其他股东应以出资额为限,按照出资比例共同承担责任。

在部分国资专家看来,这些限制措施有些过于谨慎。中国企业研究院首席研究员李锦担心,激发活力不足,激励机制难以形成,导致改革缓慢或者无效。“这个文件对于防止国资流失的重视超过了对员工激励的重视。”

有不愿具名的国资专家认为,《试点意见》限制太多,尤其对于技术骨干需要出资持股有异议。“全员持股计划,目的是实现投资人与员工以企业为利益共同体。高管持股是激励;技术骨干持股是一种奖励;普通员工持股实际上是分配的一种形式。无论哪个群体持股,都必须要坚持自愿原则,根据持股目的设计合理的持股方案,特别要注意建立员工持股管理制度,确保持股员工参加企业管理的相关权利。吸取当年实施员工持股改革的教训,员工股退出程序、条件必须高度重视。”

好在试点企业的特征就是以点带面,受访的专家认为如果能在实操层面取得好的效应,将自下而上倒逼改革升级。

受访专家们提到英国政府改革国企时的大胆的举措:在一些大规模的私有化项目中,会赠送员工一定比例的免费股权。如果员工想要额外购买股权,政府也会给予优惠的价格,让他们有折价购买的机会。英国政府的政策指向是:鼓励员工自掏腰包来投资私有化项目,从而推动项目顺利进展。

(本文首刊于2016年8月22日出版的《财经》杂志)

责任编辑:马龙 SF061

加载中...