新浪财经 宏观经济

上海自贸区公布2014版负面清单

上海市人民政府网站

关注
负面清单负面清单
负面清单负面清单
负面清单负面清单
负面清单负面清单
负面清单负面清单
负面清单负面清单
负面清单负面清单
负面清单负面清单

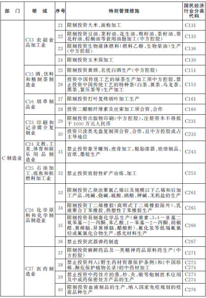
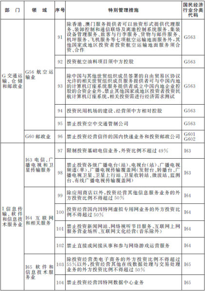
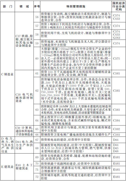
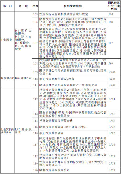
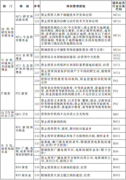
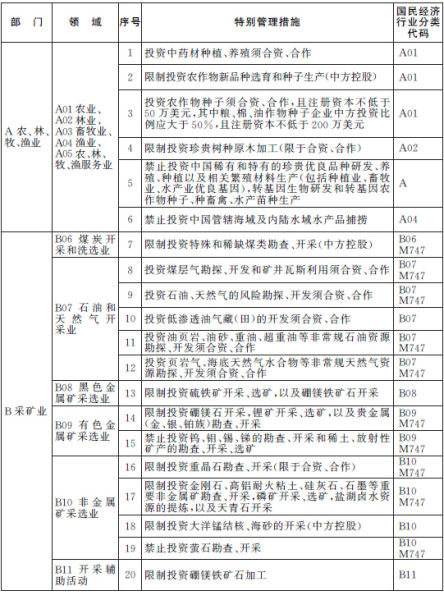
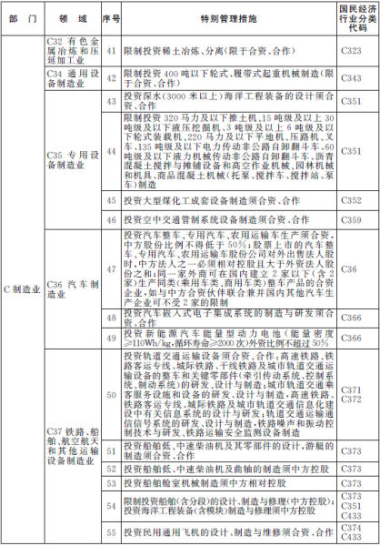
   中国(上海)自由贸易试验区外商投资准入特别管理措施(负面清单)(2014年修订)

上海市人民政府公告

2014年 第1号

根据有关法律法规、国务院批准的《中国(上海)自由贸易试验区总体方案》、《中国(上海)自由贸易试验区进一步扩大开放的措施》、《外商投资产业指导目录(2011年修订)》,现予公布《中国(上海)自由贸易试验区外商投资准入特别管理措施(负面清单)(2014年修订)》。

特此公告。

上海市人民政府

2014年6月30日

中国(上海)自由贸易试验区外商投资准入特别管理措施(负面清单)

(2014年修订)

上海市人民政府

说明

《中国(上海)自由贸易试验区外商投资准入特别管理措施(负面清单)(2014年修订)》(以下简称“负面清单”),以有关法律法规、国务院批准的《中国(上海)自由贸易试验区总体方案》、《中国(上海)自由贸易试验区进一步扩大开放的措施》、《外商投资产业指导目录(2011年修订)》等为依据,列明中国(上海)自由贸易试验区(以下简称“自贸试验区”)内对外商投资项目和设立外商投资企业采取的与国民待遇等不符的准入措施。负面清单按照《国民经济行业分类及代码》(2011年版)分类编制,包括18个行业门类。S公共管理、社会保障和社会组织、T国际组织2个行业门类不适用负面清单。

对负面清单之外的领域,按照内外资一致的管理原则,外商投资项目实行备案制(国务院规定对国内投资项目保留核准的除外);外商投资企业设立和变更实行备案管理。对负面清单之内的领域,外商投资项目实行核准制(国务院规定对外商投资项目实行备案的除外);外商投资企业设立和变更实行审批管理。

除列明的外商投资准入特别管理措施,禁止(限制)外商投资国家以及中国缔结或者参加的国际条约规定禁止(限制)的产业,禁止外商投资危害国家安全和社会安全的项目,禁止从事损害社会公共利益的经营活动。

自贸试验区内的外资并购、外国投资者对上市公司的战略投资、境外投资者以其持有的中国境内企业股权出资,应符合相关规定要求;涉及国家安全审查、反垄断审查的,按照相关规定办理。

香港特别行政区、澳门特别行政区、台湾地区投资者在自贸试验区内投资参照负面清单执行。内地与香港特别行政区、澳门特别行政区《关于建立更紧密经贸关系的安排》及其补充协议、《海峡两岸经济合作框架协议》及其后续《海峡两岸服务贸易协议》、我国签署的自贸协定中适用于自贸试验区并对符合条件的投资者有更优惠的开放措施的,按照相关协议或协定的规定执行。

根据有关法律法规和自贸试验区发展需要,负面清单将适时调整。

加载中...