新浪财经 宏观经济

历届诺贝尔经济学奖思想全景(上)

市场资讯 2021.10.10 00:00

来源:泽平宏观

文:任泽平团队

导读

诺贝尔经济学奖是经济学领域的最高荣誉,获奖者的理论贡献对学界、商界和公共政策均产生了重大影响。例如,涉及经济增长的教科书无法绕开罗伯特·索洛(1987年获奖)和保罗·罗默(2018年获奖)的增长模型,资本市场中的衍生品交易离不开罗伯特·默顿和迈伦·斯科尔斯(1997年获奖)的B-S期权定价公式,各国中央银行的货币政策制定也深受米尔顿·弗里德曼(1976年获奖)货币理论的影响。本文共分上中下三篇,将全景式回顾历届诺贝尔经济学奖得主的生平和主要思想贡献,52年86人梳理现代经济学的发展历程与演进脉络,本篇为上篇,将系统介绍现代经济学的发展历程以及1969-1986年诺贝尔经济学奖得主。

摘要

1、诺贝尔经济学奖由瑞典中央银行于1968年其成立300周年之际设立。美国是获奖最多的国家、占50/86、基本垄断 ,芝加哥大学是获奖最多的高校。1969年首次颁奖,至今已共计颁奖52届,获奖86人。其中,共有50位得主生于美国,远高于英国(8位)、法国(4位)、俄罗斯(4位)、加拿大(3位)和挪威(3位)。若根据求学经历、任职机构和现有国籍统计,美国的得主人数更高。按照获奖时的任职机构统计,芝加哥大学是拥有得主最多的高校,共计13位,其次是哈佛大学和麻省理工学院,均为7位。得主人数在2位以上的11所高校中,9所为美国高校,合计拥有53位得主;非美国高校仅有剑桥大学(4位,英国)和奥斯陆大学(2位,挪威)。美国大学对诺贝尔经济学奖的垄断一方面反映美国在经济学研究领域的中心地位,另一方面与评选机制有关,提名者通常依据自己的学术研究经历进行提名,因此对有共同工作经历或有师生关系的经济学家更为熟悉。历届诺贝尔奖得主中有多人存在师生或共事关系,例如1987年得主索洛是1973年得主列昂惕夫的学生,1997年得主默顿是1970年得主萨缪尔森的学生等。诺奖得主的学术生涯符合比尔德定律(30-40岁区间的产出最高,70%的工作在45岁前完成,80%的工作在50岁前完成):28岁获博士学历,此后进入学术成果的高产期,39岁出版最重要的学术作品,达到学术生涯的巅峰,约67岁获得诺贝尔奖,获奖后学术创造会有小幅上升,但1-2年后再次下降。最年轻的得主是2019年获奖的埃丝特·迪弗洛,时年47岁;最年长的得主是2007年获奖的莱昂尼德·赫维奇,时年90岁。

2、诺贝尔经济学奖的获奖领域包括微观经济学、宏观经济学、计量经济学,以及许多相对“小众”的经济学分支,宏观经济学获奖频率居首。经济学思想和分析方法被应用于越来越多的社会科学领域当中,被称为“经济学帝国主义”;同时,其他学科相关理论和方法的引入也促进了经济学研究的不断深入。例如,1992年获奖的加里·贝克尔将经济学的研究视角延伸进种族歧视、道德伦理、婚姻家庭、后代养育等非市场行为。1986年获奖的小詹姆斯·布坎南将经济学与公共事务相结合,创立了公共选择理论,用于分析宪法制定、投票选举、议会游说、官员寻租等传统上属于政治学范畴的问题。2002年获奖的丹尼尔·卡尼曼和2017年获奖的理查德·塞勒则对传统经济学的“理性经济人假设”提出质疑,开辟了行为经济学领域。上述理论都经历了从被排斥到被认可、从边缘到主流的历程。

3、经济学是经世致用之学,以解释、解决时代的重大问题为使命。回顾百年经济思想史可以发现,宏观经济学非常伟大,因为它数次试图拯救世界。

1929年的大萧条是宏观经济思想的第一次大论战、大分野,凯恩斯主义革命兴起。伯南克将研究大萧条誉为宏观经济学的“圣杯”,大萧条不仅使宏观经济学成为一个独立的研究领域,而且持续影响着宏观经济学家的信条、政策建议和研究进程。在此之前,欧、美国家信奉古典主义,相信市场这只“无形之手”会自发地进行资源最优配置,政府只需扮演好“守夜人”的角色,不用干预市场运行。但是大萧条却打破了这个神话,全球经济陷入了长期的深度衰退。1929—1933年,美国GDP(国内生产总值)下跌近30%,工业生产减少近50%,整体物价水平下降超过25%,失业率最高攀升至25%。古典主义无法解释经济为什么会出现资源大量闲置,胡佛政府任由市场自然出清,美联储甚至错误地紧缩货币,进一步将经济推入衰退的深渊。更为严重的是,世界各国采取贸易摩擦、提高关税、竞争性货币贬值等以邻为壑的手段,加重了危机,导致危机从金融危机蔓延成经济危机、社会危机、政治危机以及军事危机,最终爆发了第二次世界大战。在这一时代背景下,凯恩斯主义崛起,建议政府这只“有形之手”通过积极的货币和财政政策干预经济,以弥补有效需求不足和市场机制失灵。践行凯恩斯主义的“罗斯福新政”最终帮助美国走出了大萧条。

20世纪70年代的“滞胀”是宏观经济思想的第二次大论战、大分野,新自由主义兴起。“二战”后凯恩斯主义被西方国家奉为圭臬,“菲利普斯曲线”成为政府宏观调控的有力依据,政府可以在通胀和失业之间进行权衡取舍,并由此实现了20世纪五六十年代经济高速增长的“黄金时代”。但是到了70年代,由于政府过度干预经济,美国经济出现了高通胀与高失业并存的滞胀现象,CPI(消费者价格指数)同比高达两位数,失业率也快速攀升至近10%,菲利普斯曲线失效,凯恩斯主义对此无法解释与应对。滞胀的成因除了两次石油危机带来的成本冲击以外,主要是此前美国政府和美联储为了追求过高就业目标而执行的过度扩张性货币政策与财政政策。政府对经济的过度干预产生了严重弊端,凯恩斯主义受到挑战,货币主义、理性预期学派、供给学派、奥地利学派、新自由主义等纷纷兴起,古典主义精神复兴。践行上述思想的沃尔克采用紧缩货币来抗击通胀,里根实行减税、放松管制、私有化等供给侧改革,美国经济迎来了低通胀、高增长的“大缓和”黄金时期。

2008年的国际金融危机是宏观经济思想的第三次大论战、大分野,新凯恩斯主义复兴。滞胀之后,西方国家大多实行新自由主义和通货膨胀目标制,而且受益于经济全球化和科技进步,在20世纪80年代中期之后迎来了低通胀、高增长的“大缓和”时代。但是中央银行在盯住价格稳定的同时,忽视了金融稳定,放松了金融监管,低利率和金融自由化催生了严重的资产价格泡沫,2008年美国次级贷款违约引发国际金融危机,全球经济面临“二战”后最严重的“大衰退”,堪称百年一遇。主张放任不管的新自由主义再度受到挑战和批判,凯恩斯主义再度兴盛,美、欧国家广泛采用大规模QE(量化宽松)、零利率甚至负利率等非常规货币政策和积极的财政政策加以应对。虽然成功地避免了大萧条悲剧重演,但是过度宽松的货币条件也导致了一系列严重问题:长期依赖货币放水增加了经济结构性改革的难度,延缓市场出清,鼓励投机而非创新,资源错配扭曲经济结构,推升金融杠杆风险;同时,长期货币超发导致资产价格泡沫、收入差距拉大、贫富分化、社会撕裂等深层次矛盾,底层沉默的大多数被剥夺感加强,民粹主义、贸易保护主义、激进政治观点抬头,逆全球化风险上升,贸易摩擦不断升级,全球政治经济局势动荡。

诺贝尔经济学奖的获奖成果需要经历时间的检验,因此往往滞后于学术思想发展的时间曲线,但奖励顺序大体符合宏观经济学的思想脉络。1970年代,宏观经济学领域的诺奖主要颁给传统的凯恩斯主义者,包括萨缪尔森(1970)、希克斯(1972)和缪达尔(1974)等人。1980年代以后,芝加哥学派的获奖人数逐渐增加,呈现出与凯恩斯主义者平分秋色的格局,其中芝加哥学派的代表人物有斯蒂格勒(1982)、布坎南(1986)等,凯恩斯主义的代表人物有克莱因(1980)、索洛(1987)等。1990年代以后,以卢卡斯(1995)获奖为标志,新古典主义开始得到诺奖承认,真实经济周期的代表人物基德兰德和普雷斯科特也于2004年获得诺奖。进入21世纪以来,新凯恩斯主义的获奖人数逐渐增加,斯蒂格利茨(2001)、菲尔普斯(2006)以及迪顿(2015)均是重要代表。沿此脉络,未来宏观经济学领域的获奖方向可能颁给能够解释全球金融危机、应对全球气候变化、调节收入分配等相关的经济理论。

4、诺贝尔经济学奖缺乏对中国问题的应有关注,中国经济发展及学术规范进步或催生出属于中国的诺奖。四十年改革开放,中国经济社会发展取得举世瞩目的伟大成就,成功跃升为世界第二大经济体,如果能够推动新一轮改革开放,有望在未来十年左右超过美国,跻身世界第一。但是目前中国距离诺贝尔经济学奖还十分遥远。在诺奖竞猜的热门候选人中,找不到中国人的身影,中国的现代经济学发展时间非常短暂,还没有突出的理论贡献,在经济学领域话语权很弱。展望未来,中国作为快速变革的最大发展中国家,能够提供诸多重要的研究选题例如2018年获奖的内生增长理论对应“高质量发展”、环境经济学对应“污染防治”,2019年获奖的发展经济学对应“精准脱贫”,未来有可能获奖的宏观-金融联系对应“防范化解重大风险”。用科学规范的研究方法,讲述中国故事,阐释普遍的经济学规律。中国的经济学家们应当秉承国际视野,立足中国实际,为现代经济学发展做出应有的贡献,中国或将迎来属于中国的诺贝尔经济学奖。

正文

1从诺贝尔经济学奖看现代经济学发展

诺贝尔经济学奖的全称是“瑞典中央银行纪念阿尔弗雷德·诺贝尔经济学奖”,由瑞典中央银行于1968年其成立300周年之际设立,以表彰为经济学发展作出杰出贡献的学者。1969年首次颁奖,至今共计颁奖52届,获奖86人。

诺贝尔经济学奖是经济学领域的最高荣誉,获奖者的理论贡献对学术界、商业界和政策界均产生了重大影响。例如,涉及经济增长的教科书无法绕开罗伯特·索洛(1987年获奖)和保罗·罗默(2018年获奖)的增长模型,资本市场中的衍生品交易离不开罗伯特·默顿和迈伦·斯科尔斯(1997年获奖)的B-S期权定价公式,各国中央银行的货币政策制定也深受米尔顿·弗里德曼(1976年获奖)货币理论的影响。

1.1关于诺贝尔经济学奖的统计

1)1969-2020年,共计52届86位获奖者中,有25届由一位得主独享,有20届由两位得主共享,有7届由三位得主分享。

2)最年轻的得主是2019年获奖的埃丝特·迪弗洛,时年47岁;最年长的得主是2007年获奖的莱昂尼德·赫维奇,时年90岁。

3)有两位女性得主,第一位是2009年获奖的埃莉诺·奥斯特罗姆,第二位是2019年获奖的埃丝特·迪弗洛。

4)有四位得主,他们的家人也获过诺奖:1969年获奖的简·丁伯根,弟弟尼古拉斯·丁伯根获得1973年的生理学或医学奖;1974年获奖的纲纳·缪达尔,妻子阿尔瓦·缪达尔获得1982年的和平奖;2019年获奖的阿比吉特·班纳吉和埃丝特·迪弗洛,二人是夫妻。

5)按照得主的出生地进行统计,美国是拥有得主最多的国家,共计50位,其次是英国,共计8位。若根据得主的求学经历、任职机构和现有国籍进行统计,美国的得主人数将会更高,例如2019年获奖的阿比吉特·班纳吉和埃丝特·迪弗洛,分别出生于印度和法国,但是分别在哈佛大学和麻省理工学院获得博士学位,现均就职于麻省理工学院。美国培养了最多最优秀的经济学人才,在经济学研究领域处于中心地位。

6)按照获奖时的任职机构进行统计,芝加哥大学是拥有得主最多的高校,共计13位,其次是哈佛大学和麻省理工学院,均为7位。得主人数在2位以上的11所高校中,仅有剑桥大学(4位,英国)和奥斯陆大学(2位,挪威)为非美国高校,其他9所美国高校合计拥有53位得主,再次反映了美国在培养和吸引优秀经济学人才方面的统治力。

1.2 诺贝尔经济学的获奖领域逐步扩大,反映出现代经济学的包容进步

在诺贝尔经济学奖的获奖领域中,除了传统的微观经济学、宏观经济学和计量经济学以外,还有许多相对“小众”的经济学分支。经济学思想和分析方法被应用于越来越多的社会科学领域当中,被称为“经济学帝国主义”;与此同时,其他学科相关理论和方法的引入也促进了经济学研究的不断深入。

1992年获奖的加里·贝克尔将经济学的分析方法应用到种族歧视、道德伦理、婚姻家庭、后代养育等非市场行为。他认为:“今天,经济研究的领域业已囊括人类的全部行为及与之有关的全部决定。经济学的特点在于,它研究问题的本质,而不是该问题是否具有商业性或物质性。因此,凡是以多种用途为特征的资源稀缺情况下产生的资源配置与选择问题,均可以纳入经济学的范围,均可以用经济分析加以研究。”

1986年获奖的小詹姆斯·布坎南将经济学与公共事务相结合,创立了公共选择理论,用于分析宪法制定、投票选举、议会游说、官员寻租等传统上属于政治学范畴的问题。他开创性地提出“政治市场”的概念,认为人类的政治活动和经济活动都是基于利益关系的行为,完全可以纳入同一个理论框架。

2002年获奖的丹尼尔·卡尼曼和2017年获奖的理查德·塞勒则对传统经济学的“理性经济人假设”提出质疑,开辟了行为经济学新领域。人们在决策过程中普遍存在的损失厌恶、禀赋效应、框架效应、锚定效应等违背了理性假设中的偏好一致性公理,人们在最后通牒博弈中的拒绝行为、在独裁者博弈中的给予行为、在信任博弈中的信任行为、在礼物交换博弈中的报答行为、在第三方制裁博弈中的利他惩罚行为等违背了理性假设中的自利原则。

上述例子中的理论都经历了从被排斥到被认可、从边缘到主流的艰辛历程,但最终均荣获诺奖对其贡献予以肯定。经济学是一门年轻的学科,也是一门开放包容的学科,一直在不断向前探索,从未止步。

1.3 宏观经济学的历史担当及三次思想分野,诺奖获奖时间顺序大体符合宏观经济学的思想脉络

经济学是经世致用之学,以解释、解决时代的重大问题为使命。回顾百年经济思想史可以发现,宏观经济学非常伟大,因为它数次试图拯救世界。

1929年的大萧条是宏观经济思想的第一次大论战、大分野,凯恩斯主义革命兴起。伯南克将研究大萧条誉为宏观经济学的“圣杯”,大萧条不仅使宏观经济学成为一个独立的研究领域,而且持续影响着宏观经济学家的信条、政策建议和研究进程。在此之前,欧、美国家信奉古典主义,相信市场这只“无形之手”会自发地进行资源最优配置,政府只需扮演好“守夜人”的角色,不用干预市场运行。但是大萧条却打破了这个神话,全球经济陷入了长期的深度衰退。1929—1933年,美国GDP(国内生产总值)下跌近30%,工业生产减少近50%,整体物价水平下降超过25%,失业率最高攀升至25%。古典主义无法解释经济为什么会出现资源大量闲置,胡佛政府任由市场自然出清,美联储甚至错误地紧缩货币,进一步将经济推入衰退的深渊。更为严重的是,世界各国采取贸易摩擦、提高关税、竞争性货币贬值等以邻为壑的手段,加重了危机,导致危机从金融危机蔓延成经济危机、社会危机、政治危机以及军事危机,最终爆发了第二次世界大战。在这一时代背景下,凯恩斯主义崛起,建议政府这只“有形之手”通过积极的货币和财政政策干预经济,以弥补有效需求不足和市场机制失灵。践行凯恩斯主义的“罗斯福新政”最终帮助美国走出了大萧条。

20世纪70年代的“滞胀”是宏观经济思想的第二次大论战、大分野,新自由主义兴起。“二战”后凯恩斯主义被西方国家奉为圭臬,“菲利普斯曲线”成为政府宏观调控的有力依据,政府可以在通胀和失业之间进行权衡取舍,并由此实现了20世纪五六十年代经济高速增长的“黄金时代”。但是到了70年代,由于政府过度干预经济,美国经济出现了高通胀与高失业并存的滞胀现象,CPI(消费者价格指数)同比高达两位数,失业率也快速攀升至近10%,菲利普斯曲线失效,凯恩斯主义对此无法解释与应对。滞胀的成因除了两次石油危机带来的成本冲击以外,主要是此前美国政府和美联储为了追求过高就业目标而执行的过度扩张性货币政策与财政政策。政府对经济的过度干预产生了严重弊端,凯恩斯主义受到挑战,货币主义、理性预期学派、供给学派、奥地利学派、新自由主义等纷纷兴起,古典主义精神复兴。践行上述思想的沃尔克采用紧缩货币来抗击通胀,里根实行减税、放松管制、私有化等供给侧改革,美国经济迎来了低通胀、高增长的“大缓和”黄金时期。

2008年的国际金融危机是宏观经济思想的第三次大论战、大分野,新凯恩斯主义复兴。滞胀之后,西方国家大多实行新自由主义和通货膨胀目标制,而且受益于经济全球化和科技进步,在20世纪80年代中期之后迎来了低通胀、高增长的“大缓和”时代。但是中央银行在盯住价格稳定的同时,忽视了金融稳定,放松了金融监管,低利率和金融自由化催生了严重的资产价格泡沫,2008年美国次级贷款违约引发国际金融危机,全球经济面临“二战”后最严重的“大衰退”,堪称百年一遇。主张放任不管的新自由主义再度受到挑战和批判,凯恩斯主义再度兴盛,美、欧国家广泛采用大规模QE(量化宽松)、零利率甚至负利率等非常规货币政策和积极的财政政策加以应对。虽然成功地避免了大萧条悲剧重演,但是过度宽松的货币条件也导致了一系列严重问题:长期依赖货币放水增加了经济结构性改革的难度,延缓市场出清,鼓励投机而非创新,资源错配扭曲经济结构,推升金融杠杆风险;同时,长期货币超发导致资产价格泡沫、收入差距拉大、贫富分化、社会撕裂等深层次矛盾,底层沉默的大多数被剥夺感加强,民粹主义、贸易保护主义、激进政治观点抬头,逆全球化风险上升,贸易摩擦不断升级,全球政治经济局势动荡。

诺贝尔经济学奖的获奖成果需要经历时间的检验,因此往往滞后于学术思想发展的时间曲线,但奖励顺序大体符合宏观经济学的思想脉络。1970年代,宏观经济学领域的诺奖主要颁给传统的凯恩斯主义者,包括萨缪尔森(1970)、希克斯(1972)和缪达尔(1974)等人。1980年代以后,芝加哥学派的获奖人数逐渐增加,呈现出与凯恩斯主义者平分秋色的格局,其中芝加哥学派的代表人物有斯蒂格勒(1982)、布坎南(1986)等,凯恩斯主义的代表人物有克莱因(1980)、索洛(1987)等。1990年代以后,以卢卡斯(1995)获奖为标志,新古典主义开始得到诺奖承认,真实经济周期的代表人物基德兰德和普雷斯科特也于2004年获得诺奖。进入21世纪以来,新凯恩斯主义的获奖人数逐渐增加,斯蒂格利茨(2001)、菲尔普斯(2006)以及迪顿(2015)均是重要代表。

沿此脉络,未来宏观经济学领域的获奖方向可能颁给能够解释全球金融危机、全球气候变化、调节收入分配等的经济理论。

1.4 诺贝尔经济学奖缺乏对中国问题的应有关注,中国经济发展及学术规范进步或催生出属于中国的诺奖

40年改革开放,中国经济社会发展取得举世瞩目的伟大成就,成功跃升为世界第二大经济体,并将在未来十年左右超过美国,跻身世界第一。中国的经济学研究水平也与国际快速接轨,一大批优秀学者回国任教,国际顶级期刊论文发表数量持续增加。

但是目前中国距离诺贝尔经济学奖还十分遥远。在诺奖竞猜的热门候选人中,找不到中国人的身影,中国的现代经济学发展时间非常短暂,还没有突出的理论贡献,在经济学领域话语权很弱。

此外,国际上经济学学术界研究中国问题相对较少,也在一定程度上阻碍了中国与国际的沟通交流,制约了中国原创性经济理论的发展。中国作为快速变革的最大发展中国家,能够提供无数重要的研究选题,例如2018年获奖的内生增长理论对应“高质量发展”、环境经济学对应“污染防治”,2019年获奖的发展经济学对应“精准脱贫”,未来极有可能获奖的宏观-金融联系对应“防范化解重大风险”。

用科学规范的研究方法,讲述中国故事,阐释普遍的经济学规律。中国的经济学家们应当秉承国际视野,立足中国实际,为现代经济学发展做出应有的贡献,中国或将迎来属于中国的诺贝尔经济学奖。

2  历届诺贝尔经济学奖得主介绍:1969-2020

我们将全景式回顾1969-2020年诺贝尔经济学奖共计52届86位得主的生平及其主要思想贡献。

2.1 1969年:拉格纳·弗里希和简·丁伯根

首届诺贝尔经济学奖由挪威经济学家拉格纳·弗里希(Ragnar Frisch)和荷兰经济学家简·丁伯根(Jan Tinbergen)共同获得,表彰他们利用动态模型分析经济过程。

2.1.1 拉格纳·弗里希

弗里希是现代经济学的奠基人之一,他于1895年生于挪威奥斯陆,1919年毕业于奥斯陆大学经济学专业,1926年获得奥斯陆大学的数理统计学博士学位。1925年,他开始担任奥斯陆大学助理教授。1927年,弗里希获得洛克菲勒基金会的资助,前往美国访学。在那里,他与其他对经济学中数学与统计的应用感兴趣的经济学家合作,其合作者包括欧文·费雪(Irving Fisher)。1930年,弗里希与欧文·费雪发起成立了世界计量经济学会。

弗里希的学术成果涵盖宏观和微观经济学,尤其以动态经济学研究著称。主要包括4个方面:其一,他是现代经济学的奠基人,提出了一系列新术语,例如“计量经济学”和“宏观经济学”。其二,他首先在经济计量学建立“三合一”理论,即把经济理论、数理方法与统计学应用到实际经济问题的分析中,这为他后来的深入研究奠定了基础。其三,他首先建立宏观经济的动态分析模型。他指出经济周期需要用一个完整的动态系统来解释,他建议是一种熊彼特式的模型,即以科学技术推动的经济长波周期模型。该模型与凯恩斯的经济周期和宏观动态分析有部分相似之处。1936年他发表的《论均衡与非均衡概念》为动态经济学方法论和术语体系的建立作出重要贡献。其四,他对生产理论和效用理论的发展做出了杰出贡献。弗里希早期研究中论述了效用理论和指数理论的基本原则,也对生产理论进行了拓展。他探讨了消费者偏好商品切换中的有序性,推导出一众适合递增线性转换的效用函数。

2.1.2 简·丁伯根

简·丁伯根是将经济学研究与数学结合起来的先驱者。他1903年出生于荷兰海牙,1922年丁伯根考入了荷兰莱顿大学,师从保罗·埃伦费斯特学习数学和物理并获得博士学位,后期转向经济学。1929-1945年间,他在荷兰中央统计局担任统计员,1933年同时担任鹿特丹伊拉斯谟大学教授。1956年,他与亨利·泰尔(Henri Theil)创办了鹿特丹伊拉斯谟大学的计量经济学研究所。

简·丁伯根主要专注于宏观经济学和计量经济学的研究,他核心的学术贡献主要是:其一,他创立了国家宏观经济模型。早在1936年,丁伯根就创立了含24个联立方程式的经济模型,以此反映各类不同经济活动水平相互依存的关系。他创立的模型包括与凯恩斯学派一致的收入与消费方程式。在他的模型中,消费是可支配收入的函数,并把对商品和劳务的需求作为经济活动总水平的核心因素。此外,他的模型还包括出口与进口、货币流通、经济滞后等因素。尽管该宏观经济模型的预测仍不够精确,但仍对宏观经济分析具有重要意义。

其二,他提出了现代动态经济分析和“蛛网理论”。蛛网理论引入时间因素来进行价格与产量的动态分析。其基本假设是完全竞争条件下的单个生产商和消费者无法改变商品价格,但可以改变商品产量,故本期的市场价格由本期产量决定,但本期的产量由上一期的市场价格决定。蛛网理论主要用于农产品市场的分析,旨在说明在市场机制作用下,农产品市场存在蛛网型的波动,因此需要政府实行经济政策来干预或者引入期货市场调节。我国的猪肉价格波动即是“蛛网周期”的典型反映。

其三,他提出丁伯根法则指导经济政策制定。丁伯根法则,即为达到一个经济目标,政府至少要运用一种有效的政策,而要达到多个目标,政府必须至少应用多个独立且有效的经济政策。该法则告诉我们,如果试图用一种政策工具实现多个经济目标,则会因为目标之间的冲突而降低政策效率。这一思想为凯恩斯主义提供了理论支持,也对后来布雷顿森林体系的解体提供了解释。

2.2 1970年:保罗·萨缪尔森

保罗·萨缪尔森(Paul Samuelson)于1970年获得诺贝尔经济学奖,主要由于其建立了静态和动态经济理论,将经济科学提高到新的水平。萨缪尔森是新古典综合学派的创始者之一,他是凯恩斯学派在美国推广的重要学界领导者。萨缪尔森在美国政界拥有巨大影响力,其著作《经济学》是经济学的经典教材之一。

萨缪尔森于16岁时进入芝加哥大学,之后在哈佛大学取得博士学位。25岁时成为麻省理工学院经济学助理教授,32岁时成为正教授。1948年,萨缪尔森出版了《经济学》,它是美国第二本凯恩斯主义的经济学教科书,也是第一本成功推广凯恩斯主义的教科书。出版后风靡全球,成为了史上最畅销的经济学教科书,目前已更新到第19版,译成40种语言。萨缪尔森使麻省理工学院的经济学系成为全美经济学重镇,培育出多位杰出经济学者,包括保罗·克鲁格曼、罗伯特·默顿、约瑟夫·斯蒂格利茨等人,其中多人在日后都获得诺贝尔经济学奖。

萨缪尔森的研究成果涵盖经济理论的诸多领域。其一,他擅用数学工具对经济问题进行静态和动态过程的分析。在一般均衡论方面,他补充和发展了希克斯关于静态一般均衡稳定条件;在福利经济学领域他建立起自己的新福利经济学其二,他发展了凯恩斯主义的乘数论,以数量分析进一步研究了凯恩斯在《通论》中提出的“投资乘数论”与“就业乘数论”,首创经济波动模型,对经济周期理论研究起到了重要的推动作用。其三,他提出了斯托珀-萨缪尔森定理,指出某种商品相对价格的上升,将导致该商品密集使用的生产要素的实际价格或报酬提高,而另一种生产要素的实际价格或报酬则下降。这与国际贸易中的要素价格均等化是相互联系的,国际贸易促使本国的充裕要素报酬上升,而进口产品的生产要素价格下降,从而实现不同国家生产要素的价格均等化趋势。

2.3 1971年:西蒙·库兹涅茨

西蒙·库兹涅茨(Simon Kuznets),俄籍美国人,在研究人口发展趋势及人口结构对经济增长和收入分配关系方面做出了巨大贡献,获得1971年诺贝尔经济学奖。他是实证经济学的代表人物,强调实际经济数据分析,把统计学与经济学相融合。

1901年,库兹涅茨出生在俄罗斯帝国的平斯克(现属白俄罗斯),大学学习始于俄罗斯,但在1922年转学到美国哥伦比亚大学,先后取得学士、硕士和博士学位。1931年起,库兹涅茨在宾夕法尼亚大学任经济学与统计学的兼职教授,1936年成为全职教授。1960年起,加盟哈佛大学,直到1971年退休。

库兹涅茨的研究贡献主要集中在三个方面:其一,他是实证经济学派的创始人,强调真实数据对问题实质的反映。1927年他在纽约全国经济研究所担任助理研究员,收集了主要资本主义国家19-20世纪的历史资料,对国民收入进行研究,对各国历史生产力的研究做出重要贡献。

其二,他提出的“库兹涅茨周期”与人口增长分析是长波经济研究的重大突破。1930年,库兹涅茨到宾夕法尼亚大学任经济学、统计学的助理教授、副教授,并发表了《生产和价格的长期运动》的论文。该论文整理了美、英、法等国50年间的生产水平与经济增长情况。他在充分的经验研究的基础上,提出了各国经济增长周期平均为20年的观点,并认为这种周期很大程度上与人口增长率相关。

其三,库兹涅茨还深入研究了国民收入核算问题,被称为“GNP之父”。1941年,他发表了《国民收入及其构成》一文,把国民收入的核算系统理论化,详细阐述了国民收入的含义及核算的具体方法。他还在经济增长研究中建立起了“收入革命”理论,指出人口增长与人口结构、国民总收入、生产率、产业结构等一系列因素的相互作用。

2.4 1972年:约翰·希克斯和肯尼斯·阿罗

英国人约翰·希克斯(John Hicks),与美国人肯尼斯·阿罗(Kenneth Arrow)共同深入研究了经济均衡理论和福利理论,获得1972年诺贝尔经济学奖。

2.4.1 约翰·希克斯

希克斯是微观经济学中一般均衡理论的创建者,也是在宏观经济学微观化的理论研究中的先驱。他于1904年出生于英格兰沃里克,1926年希克斯获得牛津大学硕士学位,1932年获得牛津大学博士学位。1939年初,《价值与资本》出版后,希克斯担任曼彻斯特大学首任斯坦利·杰文斯政治经济学讲座教授;1946-1952年,希克斯任牛津大学纳菲尔德学院的高级研究员,并参加了该学院的组建工作。这一时期,他主要出版了《经济周期》、《需求理论的修正》两本书。1961-1962年,他出任英国皇家经济学会会长。

希克斯的学术研究成果主要体现在两个方面:其一,他首先提出了IS-LM模型,该模型在他为凯恩斯出版的《通论》一书所做的点评中提出,书评名为《凯恩斯先生与“古典学派”——一个受启发的解释》。他提出了IS-LM分析,用一般均衡的思想对《通论》部分内容重新解释,把凯恩斯主义与新古典主义分析相结合,被视为宏观分析中的经典。

其二,他对一般均衡理论也有重要贡献。1939年希克斯的作品《价值与资本》一书中,希克斯就商品、生产要素、信任和货币的整体性提出了一个完整的均衡模型。这项模型完善了原有消费和生产理论,讨论了多个市场保持稳定性的条件,扩大了静态分析的适用范围,同时引入多期动态分析。与此前的模型相比,希克斯的模型为研究外生变量变化的结果提供了更多的可能性,成为沟通一般均衡理论与通行的商业周期理论的重要桥梁。

其三,希克斯对福利经济学的研究贡献巨大。这主要体现在如下三个方面:一是推进了福利经济学的基本理论和方法的研究:引入帕累托的管理理论和方法,重新定义消费可能曲线、无差异曲线分析方法等。二是重新定义和解释消费者剩余。三是对福利经济学补偿原则的补充。帕累托认为,社会福利最大化的时候,任何微小的改变都不可能使所有人偏好的全部增加或减少。但是,如果有人福利增加,也有人福利减少,就比较难判断社会福利是否也达到最大化。希克斯认为可以通过税收和补贴等政策补偿在变动中利益受损的群体。

2.4.2 肯尼斯·阿罗

阿罗是二战后新古典主义经济学的代表人物,对后续许多经济学家产生了重要影响,他的研究贡献包括内生增长理论和信息经济学等方面,同时也是保险经济学发展的先驱。

阿罗于1921年出生于美国纽约,先后获得纽约市社会科学学院的学士学位和哥伦比亚大学文科硕士学位。1949-1968年,他在斯坦福大学任教授。在不断发表了研究成果后,阿罗逐渐受到政界的认可。1962年起,阿罗开始担任总统经济顾问委员会成员,后任肯尼迪总统的经济顾问,还担任过经济计量协会会长(1956年)、美国经济学会会长(1967-1974年)、管理科学研究会会长(1963年)。1968年后在哈佛大学任教授。

阿罗的经济研究成果主要体现在两个方面:其一,阿罗发展了福利经济学研究,并提出“不可能定理”。此前的经济学强调选择行为可以通过理性分析达成一致结论,不论是消费者偏好还是生产方式选择,且方案都具备传递性,即ABC三种方案中若A优于B,而B优于C,则A优于C。但阿罗发现了投票中选择传递性失效,即当选民支持率中A高于B,B高于C,但拿A/C比较时,A却未必能获得更多支持,所以投票不一定表现出偏好传递性。阿罗用数学推理证明:在社会上个体自有其对社会各项事务的偏好的时候,找到一个逻辑上与个人偏好不矛盾的社会偏好是不可能的。这称之为“阿罗不可能定理”。

其二,他完善了“一般均衡”的方法论。一般均衡理论由法国经济学家瓦尔拉斯于1874年首先提出,但其现代概念则于20世纪50年代由阿罗与德布鲁等人建立。阿罗在其代表著作《一般竞争分析》中,研究了现实经济生活中如何处理市场不稳定和风险问题,证明和求解了“一般均衡”。这一成果后来被称为阿罗-德布鲁定理,已经成为微观经济学的最重要定理之一。阿罗的一般均衡概念,对微观经济学的发展产生了重大的影响,他对于复杂经济现象的框架性理解,对经济学家理解世界起到了巨大帮助,也是经济学走向数理化、工具化的一个标志。

2.5 1973年:华西里·列昂惕夫

华西里·列昂惕夫(Wassily Leontief),俄裔美国人,他发展了投入产出方法,该方法在许多重要的经济问题中得到运用,获得1973年诺贝尔经济学奖。

列昂惕夫于1906年出生于俄国彼得堡,毕业于彼得堡大学社会学专业,19岁便取得社会学硕士学位。1928年,取得了柏林大学的博士学位。1930年,列昂惕夫移居美国后,正式从事投入产出方法的研究。早期,他的工作重点是编制美国的投入产出表,并建立投入产出分析法的理论体系。1966年,列昂惕夫出版了《投入-产出经济学论文集》一书,总结了他的投入产出理论。同年,出版了《经济学论文集:理论和理论的形成》一书。1967年,列昂惕夫被纽约大学授予终身教授职衔。

列昂惕夫的学术成果主要集中在两个方面:其一,列昂惕夫创建了投入产出分析法。投入产出法是一种研究经济问题的方法论,它的理论基础是一般均衡理论,主要基于线性代数的方法分析经济系统中各种部门之间的商品和资金流动的方法,并构建投入产出表分析一个部门的需求波动对其他部门和整个经济体系产生的影响。投入产出分析以数量关系联系经济系统中不同部门要素的变化,它最主要的应用是进行经济预测,但还能研究环境污染、人口、世界经济贸易等社会问题。

其二,列昂惕夫在国际贸易领域的研究对后来学者有重要启发。列昂惕夫在1953年到1956年研究了美国的国际贸易,根据李嘉图的比较优势理论和赫克歇尔-俄林的资源禀赋理论,美国的出口并不符合比较优势。美国拥有世界上最昂贵的劳动力和最密集资本,所以美国应出口资本密集型产品,进口劳动密集型产品。但列昂惕夫利用投入产出法对战后美国对外贸易发展状况进行分析后却发现,美国进口的是资本密集型产品,出口的是劳动密集型产品。这被经济学界称之为“列昂惕夫之谜”。该谜题引发了经济学界的广泛讨论和研究,产生了劳动熟练说、人力资本说、技术差距说、产品周期说等一系列解释和讨论。

2.6 1974年:纲纳·缪达尔和哈耶克

纲纳·缪达尔(Gunnar Myrdal)和弗里德里希·奥古斯特·冯·哈耶克(Friedrich August von Hayek)由于深入研究了货币理论和经济波动,并深入分析了经济、社会和制度现象的互相依赖而获奖。

2.6.1 纲纳·缪达尔

缪达尔是瑞典学派的创始人之一,“循环积累因果原理”是他最具盛名的成果,主张重视社会制度研究。此外,他还是发展经济学的先驱人物之一,关注发展中国家的社会经济问题。

缪达尔于1898年出生于瑞典,1923年毕业于斯德哥尔摩大学法学院。1925-1929年赴英国和德国学习,获得经济学博士学位。1929-1930年作为一位洛克菲勒基金资助的学者访问美国。期间出版了一系列作品,包括《经济理论发展中的政治因素》等。1945-1947年缪达尔任瑞典商业部部长,1947年开始担任联合国经济委员会秘书长。1961年,缪达尔回到斯德哥尔摩大学任经济学教授。

缪达尔的学术成就主要集中于三个方面:其一,他提出了“循环积累因果理论”,对经济发展问题提供了不同的方法论。它指的是从动态的角度看待社会经济,则经济中各要素存在着相互的循环积累因果关系。某一个经济要素改变会带动另一要素的改变,而这一要素反过来会反馈给前一个要素从而循环加强该要素的变化,导致社会产生的变动沿着这一方向不断加剧。因此,社会经济的各个要素的常态不是均衡,而是循环往复的相互影响,具有累积效应的不断运动。缪达尔的这一理论有着极其广泛的应用。他在《美国的困境:黑人问题和现代民主》一书中,把白种人对黑种人的歧视与黑种人相对物质文化水平低下分析为循环积累的因果关系。循环积累因果理论还能用于分析发展中国家的经济发展问题。

其二,他是发展经济学的先驱,对发展中国家的经济问题有深入研究他于1968年出版的3卷本的《亚洲的戏剧:南亚国家贫困问题研究》,对发展经济学具有重要启发。

其三,缪达尔是动态分析研究经济的重要人物。他以总量分析为基础,建立宏观经济分析理论,主要包括国民收入、商品供给与需求、以及国民收入的波动与投资和储蓄(或投资与消费)之间的动态关系。动态分析方法论是缪达尔批判凯恩斯和哈耶克的重要原因。凯恩斯和哈耶克的观点的重要缺陷在于没有引入不确定因素和预期的作用。他认为凯恩斯理论中提到的“投资”和“储蓄”概念过于模糊,没有考虑到资本的增值和贬值。尽管哈耶克的分析较为细致,但仍然不是动态的分析。因此,缪达尔提出“事前”和“事后”概念,引入预期,建立了宏观经济动态分析的方法论。

2.6.2 弗里德里希·奥古斯特·冯·哈耶克

哈耶克是奥地利学派的代表人物,也是知名的新自由主义代表人物。他出版的《通向奴役之路》、《致命的自负》等书影响深远。他的研究领域包括市场经济理论、市场运行机制、政府干预、商业周期等。

哈耶克于1899年生于奥地利维也纳一个杰出知识分子家庭。1921年和1923年于维也纳大学分别取得了法律和政治学的博士学位。1931年开始在伦敦政治经济学院任教,1950年前往美国的芝加哥大学担任社会思想委员会的教授。1962年前往德国担任弗莱堡大学的教授,直到1968年退休。1984年,在英国首相撒切尔的推荐下,他获得伊丽莎白二世授予的名誉勋位以表彰他对经济学研究的贡献。

哈耶克的学术成就涵盖多个领域,主要包括三个方面:一是他在货币与价格领域的研究。哈耶克以米塞斯的货币研究为基础,进一步解释了商业周期,成为了奥地利学派商业周期理论的典范。1931年他出版了《价格与生产》一书,1941年发表了《资本的纯理论》一书。在他的理论中,商业周期起源是政府和中央银行在经济活动中的干预所促成的资源匹配不当。但由于这一想法与当时主流经济理论背道而驰,引发了凯恩斯学者和新古典主义经济学家批评。

二是他提倡的市场自由主义对经济政策制定有重要意义,为70年代的经济滞胀提供了解读。他对英美凯恩斯主义的盛行提出担忧,主张持续不断的政府干预将破坏市场机制。20世纪70年代,滞胀危机产生,主流凯恩斯主义经济学派的理论开始失灵,哈耶克的理论得到重视,美国总统罗纳德·里根和英国首相玛格利特·撒切尔都是哈耶克理论的支持者。凯恩斯和哈耶克的论战是20世纪经济学界乃至政治家们津津乐道的话题之一。

三是哈耶克对社会学研究的方法论做出了杰出贡献。他主张一个以市场为核心的社会,批评科学万能主义,即把科学研究方法强加于社会科学,因此他撰写了《科学的反革命——理性滥用之研究》一书,批判生搬硬套物质科学研究至社会研究的现象。

2.7 1975年:康托罗维奇和库普曼斯

列奥尼德·康托罗维奇(Leonid Kantorovich),由于在1939年创立了享誉全球的线形规划要点,对资源最优分配理论做出了贡献,而获得诺贝尔经济学奖。佳林·库普曼斯(Tjalling Koopmans)将数理统计学成功运用于经济计量学,对资源最优分配理论做出了贡献。

2.7.1 列奥尼德·康托罗维奇

康托罗维奇于1912年出生于俄国彼得堡,毕业于列宁格勒大学数学系,23岁获得博士学位。1938年首次提出求解线性规划问题的方法:解乘数法。次年创立了享誉全球的线形规划要点,对资源最优分配理论做出了贡献。1949年,前苏联政府为表彰他在数学研究工作中的成就,授予康托罗维奇斯大林奖金。1965年,为表彰他在经济分析和计划工作中应用数学方法的成绩,前苏联政府又授予他列宁奖金。

康托罗维奇的研究成果主要集中在两个方面:其一,他以解乘数法打开了解决优化规划问题的大门。在线性规划模型中,每一种商品的价格给定的情况下,资源在不同的商品生产中进行配置,那么为了实现产出价值最大化,经济学家们需要解出一个复杂的线性规划问题,以求出每种商品的最优产量。而在康托罗维奇的理论中,他引入“影子价格”的概念,通过类似“因子分解”的形式对价格在线性规划中进行计算。

这一方法被他完善并推广至一般性问题的研究。他的方法论如下:第一步建立数学模型,把生产目标、资源约束和所求的最优解确定下来。第二步以线性方程表达上述的模型求解。第三步求解得出最优配置。这种方法也被称之为“康托罗维奇问题数学模型”。这一重大方法论的提出在经济学界和数学界都产生了重要影响。

其二,他提出的“客观制约估价”对福利经济学的发展有重要意义。康托罗维奇在线性规划研究的基础上提出“客观制约估价”,它包括对不同产品和不同价格的估价,之所以称之为客观制约,是因为这些估价指的是在最优计划下每种产品生产中所必要的劳动估价,由劳动消耗量与物质消耗量组成。客观制约估价是用来衡量资源的稀缺程度,从而合理的选择生产方法和进行经济规划,这个概念促进了全社会资源配置的分析,是他对资源最优利用理论的重大发展。

2.7.2 佳林·库普曼斯

库普曼斯是经济计量学的重要代表人物,他在最优经济增长理论中的贡献广受学界关注。库普曼斯1910年出生于荷兰,1927年入读乌特勒支大学数理系,次年,库普曼斯以量子力学的论文获得硕士学位。后结识经济学家、数学家简·丁伯根,库普曼斯相当钦佩其智识,因此搬往阿姆斯特丹向其学习数理经济学。1936年获得莱顿大学数理经济学博士学位。1946年库普曼斯加入美国国籍,任教于普林斯顿大学与芝加哥大学。1950年受聘为耶鲁大学教授。1975年获得诺贝尔经济学奖。

库普曼斯的学术成就主要体现在三个方面:其一,库普曼斯引入了数理统计学以研究经济问题。库普曼斯对丁伯根建立的宏观经济分析模型非常感兴趣,这个模型以线性微分和差分方程建立了投资与产出的动态分析,但模型中存在一定的缺陷。而库普曼斯用归纳法论证了其中存在的问题,对模型进行了修正完善。

其二,库普曼斯以计量分析对资源配置和效用最大化问题做出了重要贡献。他发表了《论经济科学状况》三篇论文,肯定了最优经济增长理论的重要性,并提出重新定义最优增长。此前的经济学家以生产为最优分析的对象,库普曼斯将最优消费纳入考察,其经济增长规划不仅考虑短期经济计划,还包含了跨度长达几代人的长期规划。

其三,他提出活动分析法,对微观经济中经济活动资源配置进行指导。他于1951年组织有关专家出版了《生产和调度的活动分析》一书,将活动分析与列昂惕夫的投入产出法、一般均衡理论、线性规划相融合,形成更全面的分析工具。活动分析法通过分析商品活动求得最优解,为制定最优计划提供了新的视角,这种分析方法不仅在经济规划,还在控制污染、保护环境、区域规划等领域有广泛应用。

2.8 1976年:米尔顿·弗里德曼

米尔顿·弗里德曼(Milton Friedman),由于创立了货币主义理论,提出了永久性收入假说,而获得诺贝尔经济学奖。弗里德曼早期是一名凯恩斯主义者,且参与了罗斯福新政的实施工作,但研究逐步改变了他的看法,使他走到了凯恩斯主义的对立面,成为货币主义和芝加哥经济学派的代表人物。

弗里德曼于1912年出生于美国纽约市一个工人阶级的犹太人家庭。本科以奖学金入读罗格斯大学,1932年获得学士学位,次年入读芝加哥大学,并获得硕士学位。1941年至1943年,弗里德曼出任美国财政部顾问,研究战时税务政策。1946年他获哥伦比亚大学博士学位,随后回到芝加哥大学教授经济理论,期间再为国家经济研究局研究货币在商业周期的角色。直至1976年退休,弗里德曼在芝加哥大学任教30年,他将芝加哥大学经济系塑造成完整的经济学派,力倡自由经济,被称为芝加哥学派。在弗里德曼的领导下,多名芝加哥学派的成员获得诺贝尔经济学奖。

弗里德曼是一个博学的经济学家,研究领域涵盖宏观经济学、微观经济学、统计学、经济史等。他主要的学术成就集中在两个方面,一是他的货币主义学说。货币主义最核心的观点是货币发行量在短期内影响产出,但在长期,货币发行量只影响物价水平,与产出水平无关。所以货币的发行总量应该与商品价值总量一致,超出商品价值总量的货币发行量将引起通货膨胀。它强调货币供应政策选择遵循“单一原则”,强调货币供应量的长期增长率应当稳定在一个固定的水平上,且这一增长率应当公布给民众,从而引导通胀预期。

其二,弗里德曼提出“永久性收入假说”。在弗里德曼之前,凯恩斯提出了“绝对收入假说”,得出边际消费倾向递减规律。但库兹涅茨等人进行的实证研究却发现,从长期来看,边际消费倾向等于平均消费倾向。这是凯恩斯的绝对收入假说不能解释的。而弗里德曼提出的永久性收入假说解决了这个难题。永久性收入假说的内涵是消费行为取决于人们的永久性收入,而不是偶然所得的短期收入,因此只有预期之外的影响未来永久收入的政策变化才能影响消费。而永久性收入是无法直接观察的,需要通过消费行为推导出来。

2.9 1977年:贝蒂·俄林和詹姆斯·米德

贝蒂·俄林(Bertil Ohlin)与詹姆斯·米德(James Meade)对国际贸易理论和国际资本流动作出了开创性研究,获得了1977年诺贝尔经济学奖。

2.9.1 贝蒂·俄林

贝蒂·俄林,瑞典著名经济学家,现代国际贸易理论的创始人。俄林于1899年出生于瑞典,先后在隆德大学,斯德哥尔摩商学院,剑桥大学,哈佛大学学习和深造。1930年,应聘到斯德哥尔摩商学院任经济学教授,1944年,任瑞典主要反对党自由党的主席,在联合政府中任贸易部长,并连任自由党主席达23年之久。

俄林的学术贡献主要是其贸易理论,包含以下两个方面:一是他提出生产要素禀赋假说。即一国在国际贸易中的地位由其要素禀赋决定,劳动分工与贸易分工都受到天然禀赋的制约。二是他提出了价格均等定理。价格均等定理也是生产要素禀赋说引申的命题,说明在一定条件下国际贸易将最终导致各国生产要素的相对价格与绝对价格平均化。俄林也说明要素价格均等是一种趋势,而非指完全的平等化,其主要原因是尽管贸易促进了资源配置合理化,但无法真正解决要素在地区间的非均等性。

2.9.2 詹姆斯·米德

米德被视为西方国际经济宏观理论和国际经济政策领域的开拓者。1907年,米德生于英国的巴斯市,1930-1931年,他在剑桥三一学院学习。1931-1937年,他在牛津赫特福德学院担任经济学讲师,负责教学经济学理论,失业经济学和国际经济学是他最感兴趣的领域。1947年,米德担任伦敦经济学院商学教授,主要讲授国际贸易理论,期间他完成了《国际经济政策理论》一书。1957年米德转入剑桥大学任政治经济学教授,1967年后他不再任教,成为剑桥基督学院的一名高级研究员,并于1974年退休。

米德最突出的学术贡献在于国际经济政策理论,他提出一国的政策目标应当包含两个方面,即国内的经济平衡和国际收支平衡。

国内经济平衡主要包括对内实现充分就业、物价相对稳定、国民收入保持上升状态,经济总体景气。反之,如果经济衰退、失业率上升,国民收入下降,则是经济失衡状态。他提出了保持国内经济平稳的金融政策,金融政策包括财政政策和货币政策,并提出与如今的“逆周期调节”相类似的观点,即当经济衰退时,扩大政府开支、减税、降低利率以拉动经济,反之则采取措施防止经济过热。对外平衡主要指国际收支平衡,即对外收支总体既无赤字,又无盈余,汇率保持稳定水平。米德认为要达到内外同时平衡,需要应用至少两种政策手段,这符合丁伯根法则。在米德之前,多数经济学家并未将国内经济平衡与国际资本流通相结合,米德的模型更加全面的分析了宏观经济政策。

2.10 1978年:赫伯特·西蒙

赫伯特·西蒙(Herbert Simon)是美国管理学家和社会、经济组织决策管理大师。他倡导的决策理论,是以社会系统理论为基础,吸收古典管理理论、行为科学和计算机科学等的内容而发展起来的一门边缘学科。他在决策理论研究方面的突出贡献,使他获得了1978年度的诺贝尔经济学奖。

赫伯特·西蒙于1916年生于美国威斯康星州,曾就读于芝加哥大学政治系并获得政治学学士学位。1942年西蒙担任了伊利诺斯理工学院政治系教师,并于1943年获得芝加哥大学的政治学博士学位。1946-1950年间,他担任了多个政府部门或协会的顾问。1949年西蒙应邀来到卡内基梅隆大学,先是任行政学与心理学教授(1949-1955),后来任计算机科学与心理学教授。

西蒙的贡献主要包含以下三个方面:一是提出了管理的决策职能。在西蒙之前,决策被认为是计划职能的一部分,但西蒙提出决策才是管理的首要职能。二是提出了“已知最优”的概念,西蒙提出在资源和能力有限的情况下,人们进行决策时不可能穷举一切方案,而是要从已知方案中寻找满足要求的。三是提出了“有限理性”的观点,即管理人和决策者不是完全理性,也不是非理性,而是介于这两者之间的“有限理性”。因而决策的合理性理论必须考虑管理者作为人本身的认知限制、动机限制等因素,决策者选择的并非是最优解,而是足够好的解。

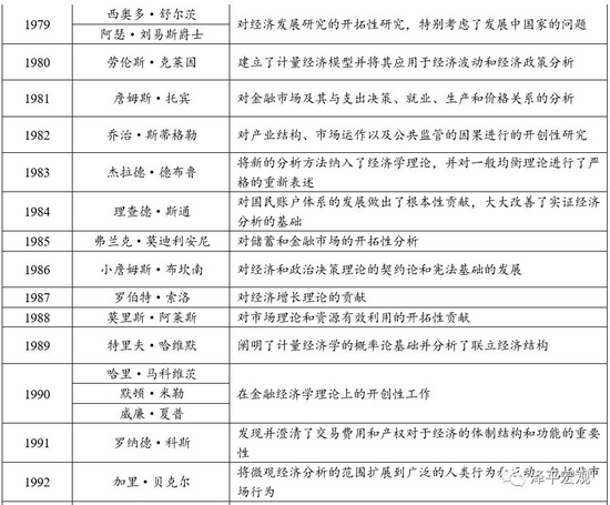
2.11 1979年:西奥多·舒尔茨和阿瑟·刘易斯爵士

西奥多·舒尔茨(Theodore Schultz)与阿瑟·刘易斯(Sir Arthur Lewis)由于对发展中经济体问题的研究共同分享1979年的诺贝尔经济学奖。

2.11.1 西奥多·舒尔茨

舒尔茨作为新古典主义的代表,致力于研究发展经济学,其侧重点在于研究农业在发展中国家所发挥的效用,并提出人力资本理论,强调人力资本在经济发展中的作用,主张市场在资源配置中发挥作用。

舒尔茨于1902年出生于美国南达科他州阿灵顿郡的一个普通德国移民家庭,父亲是小农场主。舒尔茨没有上过中学,22岁从家乡的农业学校毕业后进入南达科他州立学院攻读农业专业,25岁时取得了科学学士文凭,并于1930年获得威斯康星大学博士学位。在他的成长时期,他目睹了美国大萧条期间农民生活的艰辛,家庭的环境以及成长的经历使得他将研究始终倾注在农业领域的“穷人经济学”,并最终成为一代大师。

舒尔茨的主要研究集中在农业经济领域和人力资本领域。在农业经济方面,舒尔茨与一般发展经济学家的观点不同,认为农业可作为经济发展策略的重点,尽管传统农业对经济发展促进作用有限,但现代农业能成为经济发展的动力。他将农业分为传统农业、过渡农业和现代农业,并认为传统农业是一种长期停滞的小农经济,其利润相对较低、生产相对落后。传统农业要获得发展,其出路在于引进新的生产要素并转化为收益率较高的现代农业。这要求这些新的生产要素不仅包括物质上的要素,还包括引进和培养具有现代科学知识、能运用新的生产要素的人力资本。

舒尔茨的人力资本理论对后世具有较大启发意义,在舒尔茨之前很少有学者系统性地将人力资本作为经济变量考虑到发展经济学中。舒尔茨在其《人力资本的投资:教育和研究的作用》(1971)中将人力资本定义为相对于物力资本而存在的一种资本形态,表现为人所拥有的知识、技能、经验和健康等。并提出人力资本的形成主要在于后天的学习与培养,人力资本投资是生产支出而非简单的消费支出,同时人力资本需从知识、技能、健康等方面进行投资。

2.11.2 阿瑟·刘易斯爵士

刘易斯1915年出生于英属西印度群岛(现为圣卢西亚)。1932年,刘易斯到英国伦敦经济学院学习经济学,并分别于1937年、1940年获得经济学学士学位、经济学博士学位,并留校任教直至1948年。1948-1952年,他前往曼彻斯特大学担任政治经济学讲座教授。刘易斯始终关注发展中国家经济增长问题,并试图为发展中国家的经济发展出谋划策,1951年刘易斯出任联合国总部发展落后国家专家小组成员,1957-1959年任加纳共和国总理经济顾问,1959-1960年任联合国特别基金的代理人。长期在发展中国家的实地考察使得刘易斯对发展中国家的现实情况有了更加深刻的了解。1963年-1986年,刘易斯受邀前往普林斯顿大学任教,专注于从事经济发展问题的学术研究,并始终为各国提供发展指导。

事实上,刘易斯自20世纪50年代中期就开始了对发展中国家的研究,其主要经济贡献在于提出“二元经济”理论模型,该模型将发展中国家分为传统部门和现代部门,前者依靠自给自足的生产方式,存在大量隐蔽性失业,后者代表现代工业中以雇佣工人扩大生产效率的生产方式。刘易斯突破了古典主义中对劳动力供给缺乏弹性的假设,指出在贫困国家在发展初期传统部门的隐蔽性失业使得其几乎存在“无限供给”的劳动力,只要现代部门中非熟练工人的实际工资水平略高于传统部门的平均收入,传统部门的劳动力就会源源不断地涌向现代部门,使得资本利润得以不断扩张。因此早期发展中国家人口收入难以得到快速提高,而在传统部门中的人口红利逐步被现代部门吸收后,原有经济发展模式下经济增速会逐步放缓,进入新古典主义中一元经济的发展新阶段。

2.12 1980年:劳伦斯·克莱因

1980年劳伦斯·克莱因(Lawrence Klein)因其对宏观计量经济学开创性的研究与发展获得诺贝尔经济学奖。克莱因作为新凯恩斯学派的重要代表,其主要成就在于以凯恩斯宏观经济学为基础,结合数量方法,将凯恩斯理论转化为数学公式,并根据现实经济中实际数据建立宏观计量模型。

1942年克莱因以优异成绩毕业于加州大学伯克利分校并在其后进入麻省理工学院,在保罗·萨缪尔森的指导下,两年内便完成完成学位论文并获得博士学位。1947年,年仅27岁的克莱因发表《凯恩斯革命》引起西方学界注意,而在1949年不到30岁发表的成名作《美国1912-1941年经济波动》中提出的宏观计量经济模型在西方引发强烈反响并加速了凯恩斯主义在资本主义国家的推行。随后,克莱因前往欧洲游学并于1958年返回美国成为宾夕法尼亚大学沃顿商学院教授。

克莱因的主要贡献在于对经济政策评估、经济数据波动测量与预测的计量模型,在结构、规模、预测和先进的估算方法论方面均做出开创性的研究。克莱因先后发表了《美国1929一1952年计量经济模型》(1955)、《联合王国计量经济模型》(1961)、《沃顿计量经济与预测单位模型》(1967)、《布鲁金斯SSRC模型》(1969)等多篇论文,从结构、方法以及实证的角度全方面对宏观计量经济学进行了研究与开发,并试图对世界经济动向做出计量预测。

2.13 1981年:詹姆斯·托宾

1981年,詹姆斯·托宾(James Tobin)因其对经济学方法、风险理论等方面的杰出研究,尤其是在对家庭和企业行为以及宏观经济学理论和经济政策的应用分析获得诺贝尔经济学奖。托宾作为新凯恩斯主义的领军人物之一,其著名理论为资产组合理论,主要研究家庭和企业如何决定资产构成的研究,他明确提出资产组合选择理论的精髓是分散投资风险,同时还提出了托宾税、托宾Q比率、蒙代尔-托宾效应等理论,阐述和发展了凯恩斯主义的系列理论及财政与货币政策的宏观模型。

1935年托宾以优异成绩进入哈佛大学,先后攻读经济学学士和硕士学位,彼时哈佛正处于学术研究的黄金时代,熊彼特、汉森、钱伯森、列昂惕夫、萨缪尔森等一众经济学人共筑了热烈的学术讨论氛围,身处其中的托宾与他们的交流使其奠定了坚实的学术基础。1950年后托宾便一直在耶鲁大学从事教育和科研工作,培养出无数优秀学生,其中包括前任美联储主席珍妮特·耶伦。

在资产投资决策方面,托宾主要提出资产投资组合理论。资产组合选择理论首次在托宾《作为对待风险行为的流动性偏好》的著作中提出,是对凯恩斯投机性货币需求理论的进一步发展。根据凯恩斯的流动性偏好理论,出于投机动机的货币需求与利息率呈反向关系,但凯恩斯流动性偏好理论中对投资者资产进行了的单一持有的假设。托宾认为投资者可持有的金融资产是分散而多样化的,他通过复杂的数学推导证明追求最高收益和风险规避的投资者必定持有多种资产,即“不要把所有鸡蛋放在一个篮子”。托宾的资产选择理论,能反映利息率和货币的投机需求呈反向关系,为流动性偏好理论和现金需求与利息率的相反关系提供了基础。

在投资与产出方面,托宾主要提出托宾Q比率以及蒙代尔-托宾效应。其中,托宾Q比率被定义为企业市场价值与企业重置价值之比,公司的股票价格将对企业投资产生影响。因此,当货币供应量上升时,将带动企业股价上行,一旦Q比例大于1,则企业有动力扩张投资,从而实现整体经济产出的提高。蒙代尔-托宾效应则指出通货膨胀率对实际产出的影响:当名义货币供应量上升时,预期通货膨胀将导致名义利率提高,使得投资者选择减少货币持有从而降低实际利率,刺激产出增加。

在外汇交易方面,托宾崇尚通过政府干预来弥补市场机制的缺陷,并提出托宾税的概念,其实质是对现货外汇交易征收全球统一的交易税,主要针对短期资金的往返流动进行征税,旨在减少纯粹的投机性交易、稳定汇率,同时为全球性收入再分配提供来源。

2.14 1982年:乔治·斯蒂格勒

1982年,乔治·斯蒂格勒(George Stigler)因其对产业结构、市场功能以及公共领域管制的相关研究而获得诺贝尔经济学奖。作为芝加哥学派的微观经济学研究领域的代表人物之一,斯蒂格勒处于新古典主义阵营,他相信政府管制对公共经济的利益是低效的,主张实行自由市场制度,反对垄断和国家干预。

1911年斯蒂格勒出生于美国西雅图附近的小镇,并在西雅图度过了人生的前20年。1931年从工商管理专业毕业的他遭遇美国大萧条最严重时期,难以找寻工作的斯蒂格勒重返校园通过奖学金于西北大学取得硕士学位。在此期间,斯蒂格勒结识了一名极具启发性的老师,萌发了经济学的研究兴趣。1933-1936年斯蒂格勒前往芝加哥大学攻读博士,并在此开始了与艾伦·沃利斯和米尔顿·弗里德曼的终生友谊。与较为活跃的挚友弗里德曼不同,斯蒂格勒拒绝了各方政府部门的邀请,终生在学校醉心于学术研究。1938年毕业后,斯蒂格勒前往明尼苏达大学任教并于1947-1957年任哥伦比亚大学经济学教授。1958年斯蒂格勒返回母校芝加哥大学任教,直至1981年退休。

斯蒂格勒的学术贡献主要分为三方面,一是提出了政府对市场管制的分析。在1971年出版的《经济管制理论》中,斯蒂格勒指出政府试图在为全部人民提供公共服务拟定法律法规,而实际运行过程中,小部分利益集团将大概率说服政府使用公共资源和权利来改善其利益,导致经济法有益于特殊生产者或特定利益集团,而不是服务于公众,从而导致市场的整体低效。因此,他认为“最好的政府是管制最少的政府”,自由市场制度更为有效。斯蒂格勒在公共管理领域的贡献在于以经济研究的方法来研究政治与法律问题,并激发了对管制立法效果以及其背后驱动力的研究,被称为是“管制经济学”的主要创始人。

二是为提出竞争与垄断两级模型,将微观基础引入产业经济学研究领域。在斯蒂格勒出版的《寡头市场需求曲线和刚性价格》、《寡头理论》中,他揭示了寡头市场需求曲线模型理论上的不完备性和预期失灵,指出寡头市场下的价格刚性实际上是不存在的。同时,他应用卡特尔理论对市场集中度、产品差别化、成本差异以及折现率进行详细分析,并对市场上存在的合谋进行进一步阐述,指出共谋行为的稳定性实际上依赖于察觉、惩罚背离协议的能力或公开限产行为的能力。

三是创造性的填补了信息经济学的空白。在20世纪50年代以前,很少有学者系统性的关注微观经济主体获得信息的成本与经济效益问题。斯蒂格勒通过对信息成本对价格、工资和其他因素的研究发现,由于信息在获取过程中在不同时期、地域的成本不同,因此同一产品在存在不同价格是不可避免的正常市场行为,并不需要人为的干涉与管制。

2.15 1983年:杰拉德·德布鲁

1983年,杰拉德·德布鲁(Gerard Debreu)因其把新的分析方法纳入经济理论以及把一般均衡理论予以严密的重组获得诺贝尔经济学奖。作为新古典主义的经济学家,德布鲁致力于研究一般均衡理论,即如何通过价格使生产者的供应同购买者的需求取得平衡,并最终通过细致的数学分析对均衡理论做出了细致的描述。

德布鲁1921年出生在法国加来并于1944年毕业于巴黎高等师范学院,1946年获巴黎大学经济学博士学位。1947-1948曾在法国驻联邦德国的占领军内服兵役两年。1949年,德布鲁获得洛克菲勒奖学金前往美国哈佛大学研究经济学。1950-1955年任芝加哥大学考尔斯基金会经济研究所副研究员。1955-1961年年德布鲁先后前往耶鲁大学、斯坦福大学任经济学副教授及高级研究员并于1962年到加利福尼亚大学伯克利分校任经济学和数学教授直至退休。

德布鲁的主要著作为1959年出版的《价格理论:对经济均衡的原理分析》,其中用数学模型证明了一般均衡的存在。德布鲁的数学模型主要依存于三个假设:消费与生产集合都是凸集;经济主体都拥有初始资源;市场制度安排是外生给定的。这种均衡的整体稳定性取决于消费与生产相互调整的动态过程,这些过程保证最终交易实际上都将按均衡价格进行。因此,在自由市场经济中,市场价格由成千上万的消费者和生产者根据商品和劳务相对价格做出独立决定,最终达到一般均衡。

2.16 1984年:理查德·斯通

1984年理查德·斯通(Richard Stone)由于在国民账户体系的发展中做出了奠基性贡献,将国民核算体系公式化而荣获诺贝尔经济学奖。师从凯恩斯,斯通继承了凯恩斯主义对宏观经济调控与管理思想,并试图开发、测量与国民经济相关的经济数据。

1913年夏,理查德·斯通出生于英国伦敦一个上层社会家庭。1931年斯通进入剑桥大学学习法律专业。随着兴趣的转移,他逐渐将研究重点转向经济学,并师从英国鼎鼎大名的经济学家凯恩斯。1940年斯通开始任职英国内阁,二战期间,他一度担任英国中央统计局的高级统计师,还曾担任凯恩斯的助理,在恩师的指导下,斯通开始了对国民经济核算体系的初步探究。战争结束后,斯通放弃政府高薪职位,受导师邀请前往剑桥大学担任应用经济学系第一位系主任。1945-1980年斯通在剑桥度过了近半个世纪时光,在此期间斯通确定了自己的研究重点,并受世界银行以及各国邀请协助核算国民经济指标。

斯通的主要学术贡献在于对建立标准统一的国民经济核算体系,他开创性的将会计中的复式记账法引入对经济的核算,论证了凯恩斯主义中对消费、投资和政府支出这三大决定国民收入主要因素计算方法,并对其进行了深入的测算与完善。

2.17 1985年:弗兰克·莫迪利安尼

1985年弗兰克·莫迪利安尼(Franco Modigliani)因其在微观经济领域中提出的储蓄生命周期假设理论以及对公司资本结构的研究而获得经济学奖。莫迪利安尼发展了凯恩斯主义消费理论与投资理论,主张国家干预经济,是一名新凯恩斯主义者,其关于利率对国民收入影响的论述对IS-LM模型发展产生重大影响。

莫迪利安尼于1918年出生于罗马并于1939年毕业于罗马大学法学系。同年,为逃避法西斯统治,莫迪利安尼携妻移居美国加入美国国籍,并在纽约市新社会研究学院改修经济,1943年任该院讲师,1944年获社会科学博士学位。1946-1962年,莫迪利安尼先后于伊利诺伊大学、卡耐基理工大学、西北大学。1962年前往麻省理工大学任教直至退休。七十年代中期,还先后被选为美国经济学、计量经济学和金融学等协会会长。

莫迪利安尼对经济学理论做出了两个重要贡献,一是储蓄生命周期理论,储蓄生命周期理论本质为消费假说模型,主要论述家庭金融决策的目标是通过合理有效的金融资产配置行为实现家庭在整个生命周期中的效用现值的最大化。此外,理性人将依据其现行收入、预期未来收入和继承收入按照边际效用递减规律,选择一个与过去平均消费水平接近的稳定的消费率并按比例均匀地消费总收入。当现行收入超过或低于按稳定消费率时,个人将进行储蓄或负储蓄。

二是莫迪利安尼-米勒定理,即MM定理。该定理对公司资本结构框架进行了详细的研究,揭示了在资本市场完备、无交易成本、投资理性、负债无风险以及预期收益率概率分布相同的基本假设条件下,公司价值的决定因素。MM定理主要分为两类:一是在不考虑税收的条件下,企业负债与否不影响企业价值,负债企业的权益资本成本等于处于同一风险等级的无负债企业的权益资本成本再加上与其财务风险相联系的溢价;二是在存在公司所得税的条件下,无负债公司的价值等于公司税后企业的现金流量除以公司权益资本成本,负债经营公司的价值等于同类风险的无负债公司的价值加上减税收益(税率乘以债务的价值),即公司所得税后将影响企业价值,负债经营公司价值将高于为负债公司,且负债公司价值在负债达到100%时最大化。

2.18 1986年:小詹姆斯·布坎南

1986年小詹姆斯·布坎南(James Buchanan Jr.)因其对“经济和政治决策理论的契约与法制基础的开拓”而获得诺贝尔奖。师从著名的经济学家、芝加哥经济学派创始人富兰克·奈特,布坎南深受芝加哥经济学派影响。身处新古典主义阵营,布坎南坚持政府失灵观点,认为在市场经济下政府的干预是导致失灵的根本原因,并提出公共选择理论,将政治决策引入经济理论当中。

布坎南1919年出生于美国田纳西州。他最早就读于田纳西州师范学院,之后又考入田纳西大学学习研究生课程。二战结束后,布坎南进入芝加哥大学攻读哲学博士学位,并在此期间结缘启蒙导师弗兰克·奈特和K·威克塞尔,从一名主张国家干预经济的“社会主义者”转变成信仰市场力量的古典主义成员。1949-1986年,布坎南开启其学术生涯,分别于田纳西大学、弗吉尼亚大学、加利福尼亚州立大学、乔治·梅森大学担任经济学教授,并在此期间通过对意大利财政学派的研究,更加坚定了关于政府不是一种理想的制度的观念。

布坎南的突出学术成就为公共选择理论。1962年布坎南与图洛克发表了《同意的计算》为现代公共选择理论奠定了强有力的基础,同时在1975年《自由的限制:在无政府主义状态和集权主义之间》、1977年《政府增长的动力》、《关于寻租社会的理论》中对该理论进行了进一步的阐述和说明。公共选择理论主要有三大假定:方法论的个人主义、经济人理性原则与利己主义本性以及政治的交换过程性质,三类假定的核心在于指出民主政治活动同样具有交换的性质。公共政策决策与市场经济决策相同,是一个在解决利益冲突时进行交换达成协议的过程。因此,公共选择理论的宗旨在于将经济市场中的个人选择行为与政治市场中的公共选择行为纳入同一个分析模式,试图证明在公共决策领域,决策人内在的经济人追求自身效用最大化的动力将对公共利益的最大化追求产生扭曲,从而导致政府政策的低效。公共选择理论强调,不应把增加社会福利与平等的权利随意交给某一特权机构,理性的做法是约束政府的权利,并由公民真正地而非形式上地掌握该约束机制的最终决策权。

加载中...