美国人口报告:成功的移民政策,拉大的贫富差距
财经自媒体
原标题:美国人口报告: 成功的移民政策,拉大的贫富差距
来源:泽平宏观
文:任泽平团队
特别鸣谢:白学松、柴柯青 北京大学徐龑、南开大学李欣、山东大学鲍江山等对数据收集有贡献
导读
人口不是负担,而是经济社会活力的源泉,是创新的基础。人口总量的增加、质量和结构的改善推动美国在第二次工业革命中经济腾飞,并在二战后成为世界霸主。但近年来,美国老龄化加剧,贫富分化严重。此外,作为一个移民国家,美国民族众多,冲突不断,社会撕裂愈演愈烈。美国历史上的人口形势和政策能为我国带来哪些启示?
我们长期以来呼吁“老龄化少子化加速到来”“加快放开并鼓励生育”“实在不行先放开三胎”“加快构建生育支撑体系,让生得起、养得起”。
我们此前推出的《中国人口报告》《中国生育报告》《中国婚姻报告》等系列深度报告,社会影响广泛。后续将重磅推出《德国人口报告》《日本人口报告》等,从国际视角,探讨人口老龄化少子化的影响、应对、经验及教训。天下为公,其惟春秋。努力做有责任、有情怀、有温度的研究
摘要
1.人口红利与大国崛起。1)人口作为关键因素助推美国腾飞并成为世界霸主。数量上,高速增长的人口为西进运动和工农业生产提供充足劳动力,增加消费需求;质量上,重视科教与生产实践相结合的人才培养制度输送大量科技人才支持经济增长,高素质移民在核心领域发挥关键作用。2)美国人口总量增长迅猛,人口素质显著提升。数量上,19世纪初自然增长率高并大量吸收移民,1800-1960年从680万增至1.9亿;20世纪60年代至今人口自然增长放缓,但移民支撑人口维持稳定增速,1960-2020年总人口从1.9亿增至3.3亿。质量上,从可反映人口综合素质的人类发展指数看,美国1880-2019年从0.22升至0.93,位列全球前茅。
2.历史上美国如何应对人口问题?1)引进移民、鼓励生育、推进老年就业、提高青年人职业教育水平等多措并举,提高劳动力供给和素质。1820-2019年共8599万移民获得合法居留权;从分娩保障、营养支持、税收优惠等多方面出发,构筑生育支持体系;通过推进老年教育、进行退休金激励及完善老年医保制度,推进老年就业;通过提高年轻人职业教育水平、完善妇女职场权利保障提高劳动参与率等。2)以反垄断、税收优惠、慈善捐赠等方式调节收入分配,以三支柱养老、倒按揭养老等方式扩大社会财富储备。2018年美国有超150万个慈善组织,慈善捐助总额达4277亿美元,个人捐款占68%。2018年美国私人养老金在养老金总储备中占比约为90.5%。3)政府与企业在医疗保险、养老地产、护理人才培养等多方面进行合作,完善社会服务供给体系。1980-2018年美国联邦医疗保险与医疗救助净支出占国家健康支出的比重由24.8%升至36.9%。养老地产方面,既有政府主导的老年公寓,也有社会辅助居家养老社区,以及私人主导的专业养老地产。4)推进少数族裔、弱势群体保障立法,建立福利制度并注重教育扶贫。1961年美国制定世界最早的无障碍设施建设标准。
3.当前美国人口困境:老龄化、贫富分化、少数族裔弱势与社会撕裂。美国20世纪50年代进入老龄化社会,1950-2019年65岁及以上老龄人口占比从8.1%升至16.2%,人口老龄化压力持续加大。美国贫富差距悬殊,收入和财富逐渐向富人集聚,导致民粹主义、贸易保护主义、逆全球化等思潮,新冠疫情加剧贫富分化和社会不公。美国少数族裔人口持续增长,但由于阶级分化、治理混乱,少数族裔仍处于弱势地位,不同阶层在政治地位、教育、就业等方面的差异加剧社会撕裂。
4.启示。1)重视海外人才引入,建立多层次移民融入机制。美国移民政策比日本开放,人口结构和经济活力更好,而我国移民门槛高,移民融入机制不完善。2)推行生育补助提高生育意愿,放宽年龄限制鼓励老年人就业。美国构筑了一系列生育鼓励体系,而中国受“适度人口论”理论影响,1970年代执行计划生育政策,2016年虽全面放开二孩,但多层次鼓励生育体系待完善。3)适当调节收入分配,否则导致社会撕裂。历史上美国为缩小贫富差距做了一些努力,但受限于其政治制度和资本利益,贫富差距依旧悬殊。以美国为鉴,目前中国对二次分配的调控力度不够,慈善机构运营待完善。4)适当降低养老保险资金单位缴费率,拓宽资金投资渠道。2018年中国企事业单位养老金缴费率达20%,同期美国未超10%。5)构建养老地产配套政策与养老护理人才培养体系,改善服务供给。美国1975年开始对从业人员进行专业培训,目前已形成了高校教育与专业培养并举的培养体系;2018年中国养老护理人员需求超1400万,从业人员仅30万。6)法律建设与基础设施建设并举,保障儿童、老年人等弱势群体权益。1961年开始美国制定一系列无障碍设施建设标准,目前中国《无障碍设施建设条例》仍为行政法规,立法位阶较低。
畅学房地产、资产配置、股市、基金、保险等课程,
365音频,加VIP会员扫码进入
目录
1 人口红利与大国崛起
1.1 因人而兴
1.2 美国人口发展特征
2 历史上美国如何应对人口问题?
2.1 引进移民、鼓励生育、推进老年就业等多措并举,提高劳动力供给和素质
2.2 调整社会财富分配方式,推进收入公平,保障弱势群体权益
2.3 完善社会服务供给体系,不断建设医疗保障体系与为老服务体系
2.4 推进少数族裔、弱势群体权益保障立法,建立福利制度,构建尊老爱幼扶弱的社会环境
3 当前美国人口困境:老龄化,贫富分化,少数族裔弱势与社会撕裂
3.1 老龄化压力持续加大
3.2 贫富分化严重
3.3 少数族裔弱势与社会撕裂
4 美国启示——优化移民结构,促进生育并鼓励老年人就业,完善社会财富储备,人才培养与法律制度建设等
4.1 重视海外人才引入,建立多层次移民融入机制
4.2 推行生育补助提高生育意愿,放宽年龄限制鼓励老年就业
4.3 适当调节收入分配,否则导致社会撕裂
4.4 适当降低养老保险资金单位缴费率,拓宽资金投资渠道
4.5 推进养老地产与护理人才团队建设,改善服务供给
4.6 法律建设与基础设施建设并举,保障弱势群体权益
正文
1人口红利与大国崛起
1.1因人而兴
美国建国百年领土扩张12倍;经济腾飞始于第二次工业革命,1894年开始稳居世界第一经济体。从领土看,大航海时代后期英国在北美大西洋沿岸建立了13块殖民地。由于英国实行强硬殖民统治,13州发动独立战争并于1776年宣布独立。1783年英国承认美国独立并将大西洋沿岸部分土地划归美国。1803年美国从法国购得路易斯安娜地区。19世纪初美国向墨西哥控制的得克萨斯、加利福尼亚地区移民并开展农业生产。美国定居人数占优的得克萨斯独立成为美墨战争导火索,美国击败墨西哥获得加利福尼亚、内华达等地。1860年代南北战争北方的胜利维护了领土统一。随后,美国又陆续获得阿拉斯加、夏威夷等领土。至此,美国在建国后100多年中从80万平方公里的小国扩张成937万平方公里的大国,目前面积世界第四。从经济看,据经济学家安格斯·麦迪逊《世界经济千年史》估计,1820年美国GDP仅125.5亿元(1990年国际元,下同),远落后于中国、英国、德国等;1870年第二次工业革命前夕,美国GDP升至983.7亿元,仍低于中国、英国的1897.4、1001.8亿元;第二次工业革命中,美国经济腾飞,1894年左右超越中国成为世界第一经济体。2020年GDP达20.9万亿美元、占全球的24.9%。
1)人口是美国在第二次工业革命中经济腾飞的关键:数量上,高速增长的人口为西进运动和工农业生产提供充足劳动力;质量上,重视科教与生产实践相结合的人才培养制度输送大量科技人才支持经济增长。美国在第二次工业革命中经济高速增长是“天时地利人和”多因素共同作用的结果:不同于海外殖民地丰富的英国、法国、荷兰等国,海外殖民地较少的美国无法维持以榨取殖民地资本为支柱的经济体系,但成功实现了路径突破,实行以工业化为导向的发展战略,获得了赶超契机;美国地处北美大陆,可避免陷入欧陆国家纷争;美国人口高速增长,带来丰富劳动力供给与庞大消费市场潜力……其中“人和”是美国经济腾飞的关键。
从数量看,移民和自然增长推动美国人口18世纪初开始高速增长,19世纪60年代南北战争中北方胜利有效解放了劳动力并促进全国性市场的形成。1867年第二次工业革命初期美国人口已达4024万人,超过同期英国、法国的3193、3844万;1913年达9761万,远超同期英国、法国的4565万、4146万。高速增长的人口为西进运动和第二次工业革命的工农业生产提供充足劳动力。19世纪初开始,大量移民向美国中西部迁移并开展大规模农业生产,推动美国中西部形成小麦、玉米、棉花等农作物的规模化种植区,有效满足国内人口高涨的粮食需求。美国东北部五大湖区涌现出芝加哥、匹兹堡、克利夫兰等重工业城市,成为当时美国经济增长的重要极点。
从质量看,美国从19世纪开始实行科教与生产相结合的教育制度,国家和企业为全国各地的高校、研究所和工业实验室提供充足的基金支持,并将研究创新的成果直接应用于社会化大生产中,推动电力、内燃机、石油化工等科技成果和新兴产业的不断涌现。人才红利的直接成果是技术进步与创新发展。以专利为例,1800年美国专利年授予量为41件、平均每万人0.06件;1900年已达2.5万件、平均每万人3.2件,且在19世纪末到20世纪初的第二次工业革命中始终处于较高水平,不仅总量在世界各国位居前列,并且高度集中于化学、通讯、医药、机械等应用性领域,科技转化为生产实践的能力不断增强。
2)人口推动美国在二战后综合国力稳居世界第一:数量上,人口总量优势增加国内市场消费需求;质量上,高素质国际移民在核心领域发挥关键作用。从数量看,1950年美国人口达1.6亿,远超苏联、英国、法国的1.0、0.5、0.4亿,人口总量优势有利于美国国内市场消费需求长期保持高涨,与收入增长、城镇化率提高等因素共同推动消费规模扩大和结构完善。以美国在二战后的生育高潮“婴儿潮”为例,该时期出生人口达7600万,在成长历程中对美国消费市场影响巨大。从20世纪60年代到90年代,“婴儿潮”一代先后拉动美国的儿童产业、快餐产业、运动产业以及汽车、房地产等高消费行业的繁荣。如今步入老龄的“婴儿潮”一代凭借积累的大量财富,已形成对养老及相关产业的巨大消费需求。根据美国退休人员协会2018年发布的《长寿经济展望》估计,2018年美国50岁及以上中老年群体消费总额高达7.6万亿美元,占美国各年龄段人口消费总额比重达56%,预计2030年将达12.2万亿美元,其中医疗护理、养老地产、休闲娱乐等产业潜力巨大。从质量看,人才是美国在二战后综合国力达到世界第一并不断稳固世界霸主地位的关键。在继续实行科教与实践相结合的人才培养制度并广泛推行13年义务教育的基础上,美国长期以来实行宽松的国际移民体系,对移民持积极接纳的开放态度,吸收了大量高素质国际移民。特别是在一战、二战时期,美国本土远离战争、相对和平的国内环境吸引了大批欧洲和亚洲的科学家移民。譬如爱因斯坦、冯·诺依曼等来自德国、匈牙利等欧洲国家的顶尖科学家,在电子信息、航天、原子能等核心领域发挥中流砥柱作用,推动美国高新技术产业发展。
1.2美国人口发展特征
1)数量上,建国初期美国处于“高出生率、高死亡率、低自然增长率”的人口增长模式,总量少且增长缓慢;19世纪初进入“高出生率、低死亡率、高自然增长率”的人口增长模式,并大量吸收国际移民,人口总量迅猛增长,1800-1960年从680万增至1.9亿。美国建国前后国内人口主要由北美原住民和少量欧洲移民构成,总量少且增长缓慢,1800年仅680万人,远落后于英、法、德等欧洲国家,处于“高出生率、高死亡率、低自然增长率”的人口增长模式。不同于英、法等欧洲国家因战争导致的人口总量增长长期停滞,美国从19世纪初开始进入“高出生率、低死亡率、高自然增长率”的人口增长模式,人口总量迅猛增长。1800-1960年,美国国内人口从680万增至1.9亿;人口年增长率维持在1.0%以上,二战后“婴儿潮”等时期最高达3.0%,即使在大萧条、二战等特殊时期也始终高于0.5%。19世纪以来美国的人口持续增长主要由稳定的自然增长率和大量吸收国际移民支撑。一方面,高自然增长率保证新生人口长期处于较高水平。1820-1960年,出生率由55.2‰降至23.7‰,死亡率由29.1‰降至9.5‰,自然增长率长期高于10‰;总和生育率在大萧条时最低降至2.05,其余时间始终高于2.5,19世纪长期高于3.8。另一方面,美国长期宽松的国际移民体系保证国内人口中国际移民数量与人口总量的持续增长。根据美国国土安全部数据,1820-1960年总计有4184万国际移民获得美国合法居留权。
20世纪60年代至今美国进入“低出生率、低死亡率、低自然增长率”的人口增长模式,人口自然增长放缓;但国际移民支持人口总量维持稳定增速,1960-2020年总人口从1.9亿增至3.3亿。美国在20世纪60年代“婴儿潮”结束后开始进入“低出生率、低死亡率、低自然增长率”的人口增长模式,出生率降至20‰以下,死亡率保持在9‰左右低水平,自然增长率低于10‰。总和生育率由1960年代的2.4以上波动降至2020年的1.6。这一时期人口年增长率在0.6%-1.5%之间波动,稳定增长主要得益于国际移民的持续增加。根据美国国土安全部数据,1960-2019年总计有4441万国际移民获得美国合法居留权,同时,大量非法移民通过偷渡等手段进入美国。2020年美国总人口达3.3亿、居世界第三。
2)质量上,建国以来美国人口质量持续提升,1880-2019年人口预期寿命从29.4岁升至78.9岁,1820-2017年人均受教育年限从3.7年增至13.4年。美国人口总量的高速增长伴随着人口质量的显著提高。人类发展指数(HDI)是对一国发展水平和人口质量的综合衡量,由收入、教育、健康三方面组成。1880-2019年美国人类发展指数从0.22升至0.93,位列全球前茅。分领域看,健康质量方面,得益于医疗技术的迅猛发展,1880-2019年美国人口预期寿命从29.4岁升至78.9岁,各种疾病总致死率从1900年的每10万人死亡1719人降至2017年的每10万人死亡729人,人口生理健康质量提升显著。教育方面,1820-2017年美国初、中、高等教育入学率分别从41.4%、3.6%、0.5%跃升至100%、94.6%、88.2%,人均受教育年限从3.7年增至13.4年,识字率已达99%以上。
2历史上美国如何应对人口问题?
2.1引进移民、鼓励生育、推进老年就业等多措并举,提高劳动力供给和素质
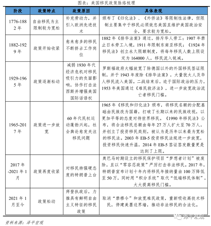
1)1776年至今美国移民政策经历了“放松—收紧—放松—收紧—放松”的过程;1820-2019年共有8599万移民获得合法居留权。1776-1882年,为了补充劳动力,并引入欧洲先进技术,美国移民政策较宽松;1882-1929年,考虑到愈来愈多的移民不断挤占工作岗位,移民政策收紧;1930年代为协作打击法西斯并增强美国国际话语权,罗斯福政府大幅放宽了除德国以外的外国移民签证限制;1943年废除《排华法案》,1953年通过《难民救济法》,进一步放宽政治流亡者移民门槛;1965年《移民和归化法》颁布,将移民名额的分配基础由民族改为国籍,以更加平等的态度对待世界移民;《1990年移民法》公布,将合法移民总额由每年27万人扩大至70万人,并创立了投资移民类别;2003年EB-5投资移民法规进一步放宽,投资移民快速升温。2017年随着对移民持强硬态度的特朗普上台,政策再度收紧。在美国建国至今200多年历史中,大量移民的涌入为美国提供了丰富的劳动力资源。根据美国国土安全部数据,1820-2019年共有8599万移民获得美国合法居留权。若考虑非法或逾期居留的“偷渡客”,实际移民的人会更多。
2)美国从分娩保障、营养支持、税收优惠等多方面出发,构筑生育支持体系,2019年学校午餐计划覆盖率超90%。从分娩保障看,1963年《社会保险法》修正案颁布,允许对非政府机构妇幼保健研究项目拨款;2010年《平价医疗法案》颁布,独立的产妇分娩中心被纳入医疗救助计划;2012年医疗保险和医疗补助服务中心(CMS)开展“strong start for Mothers and Newborns”计划,提供集体产前护理并建设更加完善的分娩中心与妇幼保健院。从营养保障看,20世纪前半叶美国出现了农产品过剩与价格大幅下跌的情况,部分儿童因营养缺乏体质较差,因而1946年学校午餐计划(NSLP)实行,为非营利学校学生提供营养均衡的午餐,根据家庭收入不同学生可获得餐费削减或免费。根据美国农业部数据,2019年该计划月均为3000万名学生提供服务,覆盖率达90%以上;美国妇幼营养补助计划(WIC)计划于1972年诞生,为中低收入家庭的妇女儿童免费提供按月发放的营养食品和健康教育。从税收优惠看,20世纪60-70年代,美国生育率出现了明显的下降趋势,在此背景下《税收改革法案》于1976年颁布,抚养10岁以下儿童的纳税人可在儿童照顾费用方面获得税收抵免,每个家庭每年不超过800美元,2001年年龄限制提高至13岁以下,抵免上限提至2100美元。1997年儿童税收抵免(CTC)计划颁布,为家庭抚养的每名17周岁以下儿童提供每年400美元的税收抵免,1999年、2001年、2019年分别提升至500、1000、2000美元。同时,儿童税收抵免计划的退税年收入门槛2009年由10000美元降至3000美元,2019年进一步降至2500美元。
3)通过推进老年教育、进行退休金激励及完善老年医保制度,美国不断推进老年就业。一方面,政府不断推进老年教育。随着1950年代美国逐步步入老龄社会、经济的发展使得教育资源不断增加,1965年美国制定了《高等教育法》和《美国老年人法》,规定老年人可以参与公立社区学院的学习;1971年白宫召开的老龄问题会议强调了终身教育的概念,并鼓励老年人再就业,成为社会认识的一大转折点;随着高等教育的普及,老年人口素质不断提高,不再满足于一般的休闲娱乐活动,20世纪90年代,老年游学营、退休学习学院等广泛发展起来,同时,高校也对老年人开放,并招收老年学员。另一方面,政府出台一系列鼓励老年人就业的措施。由于部分低收入老年人存在较为迫切的就业需求,1965年美国实行社区就业计划,为55岁以上低收入人群提供培训与社区就业的机会;1983年国会通过渐进式退休政策,延迟退休者可获得更高额的退休金,上涨幅度可达30%以上;为了促进老年人自我雇佣、扩大就业,2010年奥巴马政府推出平价医疗法案,使得不在大型企业工作的老年劳动力也能获得高质量、价格低廉的医疗保险。根据美国劳工部数据,1999-2019年美国65岁及以上劳动者数量占比由2.9%增至6.5%,预测2029年将达到9.6%。
4)美国通过提高年轻人职业教育水平、完善妇女的职场权利保障提高劳动参与率,2000-2019年中、高级管理人员中妇女占比提升6.5个百分点。年轻人职业教育方面,20世纪初期工厂对劳动力的需求迅速增加,大量农村儿童涌入城市,而学校学位不足,在此背景下1917年《史密斯-休斯法案》通过,成为第一部授权联邦基金对职业教育进行资助的法律;1990年《帕金斯法案》通过,学生可以更为自由地选择接受职业教育的时间,避免时间上与中、高等教育冲突;为了解决职业教育与市场需求不对口的问题,2014年美国推出学徒计划,劳工部拨款5亿美元,资助社区学院与雇主合作设立适应未来工作需要的在职培训项目,2015年与2016年,劳工部分别拨款1.75亿美元与9000万美元,扩大学徒制范围,2019财年学徒计划预算增加至2亿美元。学徒计划在建立一支满足美国经济社会发展急需的技术技能型人才队伍方面发挥了积极作用,也降低了青少年失业率。妇女劳动力参与方面,随着性别平等逐渐成为美国社会重要的“政治正确”;美国妇女对自身就业权的维护愈发重视, 1963年、1964年《同酬法》与《民权法案》颁布,规定若同等的劳动条件下从事相同的工作,雇主必须对男女雇员按相同的工资率支付报酬,禁止在雇佣待遇中有任何性别歧视行为。之后陆续设立的《怀孕歧视法》、《玻璃天花板法》以及《家庭及医疗休假法》,对女性在怀孕分娩、职场晋升以及新生儿抚养等方面,提供了更加完善的保障。同时,美国陆续成立了机会均等就业委员会、联邦劳工部妇女局、白宫妇女和儿童委员会等机构,部分州还设立了妇女政策办公室,负责监督并保障妇女在工作中的合法权益。根据世界银行数据,2000-2019年,美国中、高级管理人员中女性占比提高了约6.5个百分点。
5)通过扩大高等教育覆盖范围、提升高等教育质量,美国不断增强劳动力素质,2020年美国人力资本指数0.7,处于世界前列。二战后,为提升人才质量,扩大高等教育覆盖范围成为美国战略重点。20世纪40至80年代,美国着重于增加高等教育入学机会。二战后大量退伍军人回归社会,就业压力增大,1944年《GI法案》通过,规定退伍军人可由政府资助接受高等教育,上百万退伍军人得以进入大学学习;随着战后婴儿潮出生的人口逐渐到达入学年龄,民权运动使得教育均等成为焦点之一,1972年与1976年《高等教育法》两次修正,分别将私立学校与无高中文凭学生纳入联邦资助范围;20世纪70年代,社区学院开始不断降低入学要求,不再对高中文凭作硬性要求,高等教育规模急剧扩大。20世纪80年代以来,美国州财政不断紧缩,新自由主义理念也逐渐向保守自由主义过渡,在此背景下高等教育重心逐渐转移至提升教育质量。1998年《高等教育法》再次修正,建立了教师培养质量报告制度;2008年该法案再次修正,对教师的实践培养、实践针对性提出了更高的要求。同时,美国目前已经有美国商学院认证委员会(ACBSP)、美国工程技术认证委员会(ABET)等近七十个专业评估机构,对高校的特定专业办学质量进行评估;有高等教育委员会(HLC)、南部院校协会(SACS)等六个区域认证机构,对院校整体办学质量进行评估,从而形成了政府部分与评估机构相互协作的多层次教育质量保障体系。人力资本指数(HCI)是用于衡量各国对年轻人教育健康投资水平的指标,2020年美国人力资本指数0.7,处于世界前列,与英法等国相近,显著高于巴西、越南等发展中国家。同时美国女性的人力资本指数明显高于男性和总体水平,体现出女性在劳动就业方面所发挥的作用并不逊于男性。
2.2调整社会财富分配方式,推进收入公平,保障弱势群体权益
1)美国通过鲜明的三次分配对收入进行调节:初次分配领域借助政府力量遵循效率优先原则,确保市场公平,再分配领域发挥税收和社会保障制度的作用,第三次分配注重税收和慈善机构的调节。
在初次分配领域,美国遵循效率优先原则,确保市场公平。一方面,美国通过反垄断对干扰市场秩序的企业进行强有力的规制。内战结束后,美国商业集团逐渐在政界、商界取得领导权,贫富差距不断拉大,在此背景下1890年《谢尔曼反托拉斯法》通过,1914年《克莱斯顿反托拉斯法(1914年修正案)》和《联邦贸易委员会法(1914年修正案)》通过,成为反垄断的主要依据。反垄断实施中,美国联邦贸易委员会(FTC)与司法部均可进行反垄断调查,消费者或企业也可起诉厂家。1911年,美国针对美国烟草公司与美孚石油公司进行首次反垄断调查;随后,针对AT&T、IBM、微软等巨头,美国相继发起了反垄断调查;根据反托拉斯局数据,2018年美国共计展开了114起针对反垄断的调查。另一方面,美国鼓励开放性自由竞争,扶持中小企业发展。二战期间大企业因战争物资需求而蓬勃发展,小企业生存空间空前狭窄,在此背景下1953年小企业管理局设立,为小企业提供资金支持与管理帮助;1984年《小企业二级市场改善法》通过,对高新技术企业提供资金援助;2009年《美国复兴与再投资法案》通过,为市场注入资金增强流动性,鼓励市场经济发展。
在再分配领域,美国将个人所得税作为调节的主体手段。美国对高收入纳税人设置随收入增加,宽免逐步减少的征管体系,对中低收入家庭实行个人所得税抵税福利等多种税收优惠政策。同时辅助使用遗产税、赠与税等多种税收手段,对收入分配进行调节。得益于完善的居民个人收支信息稽核系统,偷漏税行为往往要接受严厉的法律制裁。社会保障在再分配的调节中也发挥了重要作用。其主要由社会救济、社会福利和社会保险三部分组成。前两者由联邦或州政府出资,以现金补贴、食品券等形式,为低收入者提供帮助。社会保险则由雇员和雇主共同出资,在养老、医疗等方面提供全面的保险保障。并且,政府也鼓励私人保险参与社会保障。据美国社会保障局统计,2020年约有6500万美国人享受超过1万亿美元的社会保障福利,平均每5个美国人中,即有1个人可享受社会保障福利支持;65岁及以上人口中,社会保障福利覆盖率将达到90%以上。
美国政府主要通过税收手段引导和促进企业、个人进行捐赠来完成第三次分配。如果企业和个人财产用于慈善捐助或公共事业支出,则可享有一定比例的税收扣除待遇,比例从15%-100%不等。同时高额的遗产税也限制了富人的资产转移,并有效鼓励了捐赠。美国还建立了一套有效的慈善企业监管运行机制。慈善机构的财务报告经审计后,需要同时接受公众与州总检察长的联合监督。2018年美国有超过150万个慈善组织,慈善捐助总额达到4277.1亿美元,其中个人捐款占比68%。
2)在老年人养老方面,美国逐渐形成了“政府+雇主+个人” 的三支柱养老体系,第一支柱政府养老占比约10%,私人养老占据主体地位。
第一支柱为国民职工基础最低养老保险。其主要包括两方面内容:即以现收现付为基础的国民职工退休养老(OASI)和伤残保障养老(DI)。这一体系最早出现于1850年,一些大城市率先为教师和警察提供养老金;1920年美国公务员退休法案(CSRS)实施,联邦政府雇员被纳入统一养老保险计划中;由于大萧条带来了压力,部分企业下调甚至取消了原有的企业养老金,引发社会关注,1935年《社会保障法案》出台,开始正式以政府为主导,建设养老保障金体系;《1939年社会保障法修正案》的通过,标志着国民职工退休养老(OASI)正式设立;随着二战及战后工会不断发展,1956年,《1956年社会保障法修正案》通过,伤残保障养老(DI)正式设立,并沿用至今。这两种养老体系高度统一,由政府主持并通过强制力保证执行,覆盖全美境内大多数人群。根据美国社会保障局数据,2019年美国OASI资产储备2.8万亿美元,DI资产储备931亿美元,两者在养老金总储备中合计占比约为9.5%。
第二支柱为公司部门雇主参与的企业补充养老保险,是对政府主导养老保险制度的进一步完善。美国的企业补充养老保险最早出现在19世纪70年代,大多数由铁路公司设立;20世纪早期美国企业补充养老保险尚缺乏具体的法规限制;二战期间,由于美国劳工局限制工人工资增长,企业补充养老金成为重要的福利来源之一,第二支柱迎来了较快的增长;1974年《企业职工退休金保障法》通过,企业补充养老保险的法律监管体系正式确立;1978年《税法修正案》,即税法第401(K)条款通过,第二支柱制度基本完善起来。第二支柱养老保险主要由公司或部门单位牵头,雇主和雇员按比例出资建设,普通个人和企业有关部分可以自主决定对基金的投资,支取方式也灵活多样。其在三支柱中发展速度最快,2014年起成为全美养老金的最主要来源,占比超过40%。美国的企业补充养老保险具体方案一般分为三种类型:定额年金给付计划通过特定公式计算退休金;定额缴费计划由雇主和雇员共同存入一定资金退休后提取;混合计划则综合了两种计划的因素。
第三支柱为个人储蓄投资型养老保险。民众在自愿的前提下,单独参与,自负盈亏。1970年代新自由主义思潮的影响使得一批以私人储蓄账户为基础建立养老保险、实施养老个人负责制的支持者出现,在此背景下1974年《雇员退休收入保障法案》通过,个人投资型养老保险,即IRA计划正式推出;1990年代,为了鼓励没有能力建设正式企业补充养老保险的小微企业参与IRA计划,美国相继于1996年和1997年推出SEP IRA与SIMPLE IRA,进一步扩展了IRA的覆盖范围。个人投资型养老保险的特点为针对个人建立专门的个人退休基金账户(IRA),参与者可根据自身的市场经验和偏好进行自主投资。目前IRA中最受欢迎的是传统IRA、罗斯IRA与基奥计划。传统IRA采取税收递延方式,个人可将部分税前收入注入账户,而账户内资金及投资收益均可延期纳税;罗斯IRA则采取个人税后收入缴费的方式,账户资金及投资收益均免税;基奥计划主要针对自雇人员,同样采取账户资金税收延付的形式。第二、第三支柱同属于私人养老金范畴,根据经合组织数据,2018年美国私人养老金总资产约27.6万亿美元,在养老金总储备中占比约为90.5%,占据了主导地位。
3)倒按揭模式通过“以房养老”的方式,为老年人提供额外的退休金来源。倒按揭模式即“以房养老”模式,房屋产权拥有者将房子抵押给银行、保险公司等金融机构,并获得按月支付的收入,且继续获得居住权。在房主去世后,其房产出售,所得用于偿还贷款本息,其升值部分亦归抵押权人所有。1961年倒按揭模式于缅因州首次面世;1969年反向抵押贷款概念被引入参议院老龄化委员会;1984年,American Homestead签署世纪计划,政府某种程度上成为倒按揭的担保人,完善了倒按揭发展的基础;1988年里根签署倒按揭贷款法案,宣布其在美国正式落地。其在美国主要分为三种类型:由联邦政府进行保险的倒按揭贷款不需要收入证明,形式较为灵活;由美国联邦全国抵押协会办理的倒按揭贷款则要求借款人做好搬出住房及还贷的计划,有固定的贷款期限;专有倒按揭贷款由私人公司办理,根据客户群不同其规则也不尽相同。倒按揭贷款上限2008年由36.3万美元提至41.7万美元,目前最高可达到76.6万美元。其以美国完善的房地产和金融市场为基础,并得到了政府的支持,一定程度上缓解了养老问题、减轻了政府负担,另一方面也为金融机构提供了更丰富的收益方式。
2.3完善社会服务供给体系,不断建设医疗保障体系与为老服务体系
1)美国主要通过混合制的医疗保险制度对公民进行医疗保障,以私营商业保险为主体,同时也包括政府团体开办的社会医疗保险。美国的社会医疗保险由联邦政府、州及地方政府主导,主要针对弱势群体,是强制性医疗保险计划。1965年美国国会通过《社会保障法》,医疗照顾保险与医疗补助保险被正式纳入社会医疗保险体系。医疗照顾保险(Medicare)主要为65岁以上老年人提供医疗保障措施,可覆盖大部分的门诊以及住院医疗费。而医疗补助保险(Medicaid)主要为贫困者提供免费医疗保障计划,同时也覆盖老人的长期护理费用以及医疗中的自费费用。1980-2018年美国联邦医疗保险与医疗救助净支出占国家健康支出的比重由24.8%升至36.9%。社会医疗保险并不能完全覆盖所有的医疗费用,私营医疗保险在美国的医疗保险体系中占据主导地位。早在19世纪30年代,私营医疗保险就已经出现。二战后美国最高法院裁定医疗保险是劳动合同的一部分,得益于此私营医疗保险迎来了快速发展。私营医疗保险由雇主提供,主要针对有正常工作的群体,分为营利性和非营利性。非营利性医疗保险由民间组织和医生发起,享受政府的税收优惠,在医疗保险中占据主要地位。其包括蓝十字计划和蓝盾计划。“双蓝计划”起源于20世纪30年代,蓝十字计划主要承保医院费用,而蓝盾计划主要承保医生和其他诊治费用。美国的医疗保障体系既可保障特定低收入和贫困老年人最基本的医疗服务水平,也可满足部分高收入和有特殊医疗需求的老年人群,层次丰富,覆盖领域较广。
2)政府与企业多层次合作,建设护理院、养老社区,2018年美国老年地产及护理服务市场规模约2700亿美元。在老年人居住体系方面,政府层面建设了配备养老服务协调员的老年公寓,62岁及以上的低收入老年人可申请入驻,租金较为低廉。政府与私人企业合作层面则建设了社会辅助居家养老社区(NORC)。其尊重老年人的居家养老选择,以社区形式为老年人提供个人社工、医疗健康等服务,满足老年人的各方面需求。私人层面则有房地产公司针对老年人开发养老地产,大致可分为两种模式。太阳城模式中,社区提供菜单式服务,老年人支付一次性会员费及月固定费与服务费,主要针对55岁及以上的可自理生活人群,以娱乐为主要功能;CCRC精细化管理服务则主要针对75岁及以上老人,会兼顾娱乐功能与医疗健康服务的提供。据美国老年人住房和护理投资中心(NIC)估计,2018年老年地产及护理服务的市场需求规模约2700亿美元。
3)推进智能技术与医疗服务、出行服务结合,并建立专业化的健康养老人才队伍。医疗层面,21世纪初开始美国陆续建立了老年人医疗服务车队,降低老年人养老健康服务的成本。同时,美国利用物联网技术将城市与专业的医疗机构对接,弥补急救医疗服务的不足。美国AT&T公司提供多种物联网医疗服务,例如通过远程监测设备监控出院患者状态,帮助医生及时介入;规模建设虚拟网络并结合5G网络,实现更快的患者数据传输速率等。在新冠疫情期间,美国也部分采用了远程诊断与远程患者监控的方式:由护士利用数字听诊器等智能医疗设备,搜集并远程传输患者诊断数据或监控其临床状态,并通过实时视频等交互方式由专业医生进行远程治疗。出行层面,美国陆续出现了服务于老人便利出行的公司。例如,GoGoGrandparent公司为老人提供电话便捷打车服务。人才方面,美国不断推进专业化的健康养老护理队伍建设。1996年哈特福德基金会(JAHF)启动了针对老年护理人才的长期投资计划;2000年开始JAHF陆续在九所大学设立“哈特福德老年护理卓越中心”,提高高校老年护理教育的质量;2010年美国护理院校联合会(AACN)与哈特福德基金会共同制定发布了《老年护理护士初级保健领域七大技能要求》与《成人老年临床护理专家职业能力素质标准》,对老年护理护士技能做出了严格界定与要求。目前,美国已经形成了高校教育与专业护士培养并举的老年护理人才培养体系。
2.4推进少数族裔、弱势群体权益保障立法,建立福利制度,构建尊老爱幼扶弱的社会环境
1)出台相关法律并设置管理机构,对少数族裔、儿童、老人进行保护。19世纪40年代以来为缓和种族矛盾,美国政府在就业、入学等领域为少数族裔提供一定优惠,罗斯福总统颁发第8802号行政令禁止政府和国防工业中的歧视行为,建立了“公平雇佣委员会”;1960年代伴随非裔美国人民权运动等,约翰逊总统任期内通过了《民权法案》。经过多年发展,如今此政策已被广泛应用到各领域,但也引起了巨大的争议。反对者宣称此举通过给予非裔、西裔等过多关怀,对亚裔以及白人形成了“反向歧视”。针对儿童,1875年纽约儿童保护协会成立,成为第一个非政府儿童保护组织;1922年全美非政府儿童保护组织达到300个;由于大萧条使得慈善捐助枯竭,非政府儿童保护组织逐渐解体,由政府承担保护责任越来越成为全社会的共识;1974年美国通过《预防虐待儿童法》。在大多数州,人们发现虐待、忽视或遗弃儿童的情况后,均可通过24小时热线举报。在针对儿童的抚育监护、收养等问题,美国均建立了较为完善的制度体系。对于侵害儿童的犯罪,量刑更是远高于其他罪名。目前美国已有超过25个州对初次性侵害儿童的犯罪行为人强制规定了25年以上的有期徒刑。针对老年人,1935年美国通过了具有重要地位的《社会保障法》,之后陆续颁布了《老年人营养方案》、《老年人社区服务就业法》、《禁止歧视老年人就业法》等多部法律。特别是1965年颁布的《美国老年人法》规定联邦政府要设立联邦老年署,而各州要设立地方老龄局。
2)加强无障碍设施标准立法,保护残疾人权益。20世纪60年代,美国逐渐兴起残障人权运动, 1961年美国国家标准协会制定了世界上最早的建筑无障碍标准《便于肢体残疾人进入及使用的建筑和设施的美国标准说明》(ASA),为残疾人平等享用公共建筑、公共交通和其他服务的权利提供了法律保障;1968年通过的《建筑无障碍条例》规定所有联邦政府投资的项目必须实施无障碍设计;1990年《美国残障人士保护法案》通过,规定15人以上雇工企业必须提供残障辅助设施,公共交通与公共建筑也必须建立无障碍设施;2004年美国建立了详细的残障人士建筑标准,涵盖了无障碍设施的设计细节以及评估标准。同时,美国的行政机关也需要在无障碍设施建设方面接受民众的监督与诉讼,并被要求进行必要的改正行动。美国的无障碍设施建设机制,既包括了由上至下的法规标准制定,也包括了由下至上的法律督导机制,通过严格的执法培养了全民的意识。
3)建立福利制度,并注重教育扶贫,推进“反贫困”战略,1980年以来中小学入学率始终保持在90%以上。就福利体系而言,美国有为低收入者提供援助和福利的福利制度,包括住房援助计划、儿童营养计划、工作培训计划等14项福利项目。1980-2019年美国福利支出占经常性支出比重由30.8%升至43.7%。就教育扶贫而言,美国分别于1965年与1995年出台《开端计划》与《早期开端计划》,为0-5岁儿童提供学习、营养等多方面保障。同时,接受公立教育的孩子,从学前班到高中都实行免学费政策,贫困学生可享受学杂费、书本费、餐费等费用的全方位免除。1965年颁布的《初等与中等教育法》,旨在为贫困学生提供高质量的平等受教育机会,规定所有接受联邦基金资助的孩子都必须获得较高的数学能力和阅读能力,而不合格学校则必须为学生提供转学机会以及更换教师等。同时,美国还通过完备的奖助学金和助学贷款制度,保障贫困大学生顺利完成大学学业。1980年以来美国的小学和中学入学率始终保持在90%以上,大多数年份超过95%。
3当前美国人口困境:老龄化,贫富分化,少数族裔弱势与社会撕裂
3.1老龄化压力持续加大
1)美国20世纪50年代开始进入老龄化社会,1950-2019年美国65岁及以上老龄人口占比从8.1%升至16.2%,人口老龄化压力持续加大。根据联合国1956年发布的《人口老龄化及其社会经济后果》以及1982年维也纳世界老龄大会确定的老龄化与深度老龄化划分标准“65岁及以上老年人口占总人口比重超过7%”、“60岁及以上老年人口占总人口比重超过10%”,美国在1942年就已经进入老龄化社会,65岁及以上老年人口占比达7.1%。受生育率下降及寿命延长影响,1960-2019年美国65岁及以上老年人口数量由1646.9万人升至5320.6万人,占比由9.1%增至16.2%,特别是在2010年以来增长迅猛,在2013年占比超过14%,进入深度老龄化社会。2020年美国总和生育率降至1.6,处于近百年来最低水平,由于疫情对社会和经济发展带来较大的不确定性,育龄妇女对生育的偏好降低。
2)老龄化导致人口年龄结构趋于年长化,1950-2020年美国人口中位年龄从30.2岁升至38.3岁,中高年龄段人口占比持续上升而青少年人口占比明显下降,未来老龄化问题将持续加剧。从20世纪50年代开始,美国人口中位年龄总体呈上升趋势,1950-2020年从30.2岁升至38.3岁。分年龄段看,1960-2019年14岁及以下少年儿童人口占比从30.7%降至18.5%,下降显著;而45-64岁、65岁及以上人口占比分别从20.6%、9.1%增至25.3%、16.2%,且目前仍在加速增长。年龄金字塔更能够直观反映出各年龄组所占比重及未来年龄结构的发展趋势。20世纪中叶美国人口年龄金字塔为扩张型,塔形上尖下宽,低年龄组人口占比最大并向高年龄组缩减;20世纪末已演变为稳定型,54岁及以下各五岁年龄组占比基本相等,55岁及以上各五岁年龄组占比随年龄增大逐渐减小,塔形较直;2019年人口年龄金字塔已明显向衰退型演变,即低年龄组人口占比较小、中高年龄组人口占比较大,塔形趋于上宽下窄,表明未来美国人口老龄化问题将会进一步加剧。
3.2贫富分化严重
1)美国贫富差距悬殊,收入和财富逐渐向富人集聚,最富裕10%的家庭财富份额长期维持在60%以上,导致民粹主义、贸易保护主义、逆全球化等思潮。整体看,美国的贫富分化是一个稳定的长期趋势,这是由美国的政治制度和美国政府所代表的资本利益所决定的。从收入分配看,近百年来美国收入差距状况呈现先降后升特征。1913-1928年,最富有的1%人群收入份额与底层50%收入人群收入份额差距从5.3%升至8.8%,收入差距持续增加。随后由于大萧条,加之二战爆发后,罗斯福新政关于提高所得税和遗产税等均贫富措施,使得收入差距逐渐缩小,1929-1977年,最富有的1%人群收入份额与底层50%收入人群收入份额差距从8.3%降至-10.3%。到1980年代后,里根执政,提出的为富人减税、削减社会福利、瓦解工会等一系列措施使得收入差距又迅速攀升。到2019年最富有的1%人群收入份额与底层50%收入人群收入份额差距为5.2%。从财富分配看,美国财富的不平等比收入的不平等更大。1980-2019年,美国最富裕的10%家庭的财富占全美家庭财富比例从64.2%升至70.7%,而后50%家庭的财富占比则从2.2%降至1.5%,始终保持极低的水平。贫富差距拉大将会导致民粹主义盛行,为迎合底层民意,部分政治家会主张贸易保护、逆全球化的政策,试图将利益留给本国国民。特朗普执政期间,主张“美国优先”、退出“跨太平洋伙伴关系”等一系列贸易保护和逆全球化的政策。
新冠疫情引发低收入劳动者大规模失业,加剧贫富分化与社会不公。新冠疫情爆发以来,由于防控不力,美国陷入二战以来最严重的经济衰退。企业大批倒闭,店铺、餐饮关门,从事服务业的低收入劳动者大规模失业,而中上收入群体工作地点灵活,可以居家办公,加之货币宽松环境推动资产价值上涨,使得持有大量资产的富人更富,加剧贫富分化。受疫情影响,2020年美国失业人数占劳动力比例直线上升,由2019年的3.7%大幅增至8.3%。根据中国国务院新闻办公室发布的《2020年美国侵犯人权报告》,疫情期间,美国有2050万人在短期内失去工作,几乎是2007年至2009年整个金融危机期间的2倍,高中以下教育程度人口的失业率在2020年4月飙升至21.2%,创“大衰退”以来历史最高水平。然而,美国富人阶层却在疫情期间财富迅速扩张。根据彭博和美联储2020年公布的数据,美国最富有的50人与最贫穷的1.65亿人拥有的财富相等,2020年1-10月,美国最富有的50人个人财富累计上涨3390亿美元,而最贫穷的1.65亿人财富仅2.08万亿美元,占全美家庭财富的比例仅为1.9%。
3.3少数族裔弱势与社会撕裂
美国少数族裔人口持续增长,但仍处于弱势地位,种族矛盾突出,政治地位、教育、就业等方面差异加剧社会撕裂。根据美国人口普查局2010年数据,1920-2010年非西班牙裔白人占比从69.1%降至63.7%,少数族裔占比从11.5%升至36.3%。2010年在少数族裔中,人口数最多的分别为拉美裔、非裔和亚裔,占比分别为16.4%、12.6%、4.8%。少数族裔人口总量及比重的增长源于宽松的国际移民政策与较高的生育率。一方面,美国近年来接收的亚洲、中南美洲以及非洲的移民持续增长,且移民中青壮年占主导地位。2000-2017年美国接收的国际移民中44岁及以下人口占比始终高于70%;另一方面,少数族裔较高的生育率保证少数族裔的新生人口长期处于较高水平,2017年拉美裔和非裔黑人的出生率达15.2%、13.9%,高于11.8%的美国平均水平。虽然少数族裔人口不断增长,但是种族歧视问题一直存在,少数族裔仍处于弱势地位。美国的种族矛盾最早起源于欧洲移民对印第安土著人的屠杀,而起源于15世纪的黑奴贸易也埋下了黑人受歧视的祸根。尽管南北战争实现了黑人的解放,但未能从根本上改变黑人的社会地位。政治地位方面,根据美国皮尤研究中心的调查数据,2018年美国有资格选民中的白人占67%,黑人和拉美裔各占13%,亚裔占4%;教育方面,根据美国国家教育研究中心2018年发布的报告《2018年种族和民族教育现状和趋势》,25岁及以上的白人群体中有35%获得学士及以上学位,而黑人、拉美裔以及土著居民分别仅有21%、15%、15%的人口获得学士及以上学位;就业方面,美国皮尤研究中心的数据显示,2020年2月至4月,美国总体失业率从4.6%增加到14.4%,而拉美裔女性失业率从5.5%攀升至20.5%。
4美国启示——优化移民结构,促进生育并鼓励老年人就业,完善社会财富储备,人才培养与法律制度建设等
4.1重视海外人才引入,建立多层次移民融入机制
吸引优秀人才入境,为移民提供更加全面的融入机制。为了引进人才,美国1790年颁布《美国归化法》;1943年为补充劳动力,废除《排华法案》;1990年颁布的《移民法》扩大移民限制总额,为发展提供了充足的劳动力。拜登上台后提出将解除科学、技术、工程和数学领域的博士生签证上限,大量引入优秀人才入境。而日本为非移民国家,移民政策较严,不接受非技术性劳动移民,对经济活力和人口结构产生明显影响。1990年代之后日本经济一直处于长期停滞的状态,2019年日本65岁以上人口占比高达28.7%,人口老龄化严重。而中国是人口输出大国,根据国际移民组织发布的《2020年世界移民报告》,中国大陆为第三大移民输出国,2019年输出移民1073.2万,而移民到中国的外国人仅72万。目前我国移民制度仅十多年的探索时间,尚不完善。首先,我国移民政策严格,永久居住资格门槛较高;其次,缺乏移民融入机制和措施,对移民文化的融入关注较少。启示:第一,积极引进高技能和专业化的国外移民,完善针对外国专业化人才的劳动市场;第二,建立多层次的移民融入体系,积极开展跨文化交流活动,营造包容开放的移民环境。
4.2推行生育补助提高生育意愿,放宽年龄限制鼓励老年就业
1)增加经济补助,扩大儿童营养计划覆盖广度与力度,以提高生育意愿。美国构筑了一系列生育鼓励体系,例如其学校午餐计划(NSLP)与妇幼营养补助计划(WIC)为学校儿童与中低收入家庭提供了价格低廉的营养保障;税收减免计划为抚养儿童的家庭提供税收减免,每年税收抵免额合计可达4000美元。目前中国少子化形势较严峻。中国政府受“适度人口论”理论影响,1970年代开始执行计划生育政策。中国总和生育率从1970年代之前的6左右,降至1990年的2左右,2010年后降至1.5左右。2016年“全面二孩”政策实行,当年出生人口攀升至1786万,创2000年以来峰值,但之后连年大降。2017年出生人口下滑至1725万,2018年再下降200万至1523万,2019年降为1465万。2020年数据待第七次人口普查公报公布,但不少地方披露当地出生人口较2019年下降10%-30%。2018、2019年出生人口创1949年以来除1960-1961年自然灾害时期外的新低,2020年必再创历史新低。启示:第一,对抚养儿童家庭实行差异化税收优惠政策,比如家庭抚养的每名0-6岁儿童设置2500-3500元的税收抵免额;第二,针对中低收入家庭发放儿童营养食品或直接经济补助,并进一步扩大儿童营养计划覆盖广度与力度,从而降低家庭食物支出,保证儿童成长健康;第三,扩大非义务公立教育供给,并提高教育质量,加强非义务教育财政投入保障机制建设。
2)放宽工作年限限制,鼓励退休老年人再就业。从美国看,其社区就业计划为老年人就业提供了技能培训与就业平台;弹性退休制度为主动延迟退休的老年人提供退休金奖励,且大多数岗位不允许雇主强制雇员退休;1986年颁布的《反就业年龄歧视法》为老年人的公平就业提供了保障;2010推出的平价医疗法案,为就业于小企业的老年劳动力带来了价格低廉的医疗保险。从中国看,目前我国尚未建立有效的老年人就业市场,现有的老年大学、养老机构等更侧重于老年人的“养”而非“用”,培训以书法、绘画为主,且职业中介机构缺乏,导致供需双方难以对接。启示:第一,将老年人才开发利用纳入人才队伍建设总体规划,鼓励专业技术领域人才延长工作年限;第二,尽快启动老年就业市场,建立规范的退休人员再就业平台,系统开展职业培训,在招聘方面实现双向对接;第三,推进老年就业法律保障体系建设,对在老有所为工作中表现突出的单位可给予奖励或税收优惠等,平衡老年人就业保护与企业发展之间的关系。
4.3适当调节收入分配,否则导致社会撕裂
尽管历史上美国为缩小贫富差距做了一些努力,但受限于美国的政治制度和美国政府所代表的资本利益,目前贫富差距依旧悬殊。以美国为鉴,其历史上的分配政策对我国的分配制度改革有一定借鉴意义。
1)完善初次分配和再分配机制,缩小各生产要素分配差距。美国1914年通过《克莱斯顿反托拉斯法》、1984年通过《小企业二级市场改善法》,政府反对垄断、鼓励公平自由竞争的方式确保初次分配的公平;同时美国府通过征收累进个人所得税、遗产税、赠与税等,在再分配领域调节贫富差距。从中国看,一方面,收入分配制度设计上不够完善,劳动、资本、土地、知识、技术等生产要素的贡献评价机制和报酬分配机制尚不健全;另一方面,政府对再分配的调控力度和精准度不够,税收、社会保障和转移支付等制度不完善,社保机制不统一,城乡社保机制分割明显。启示:第一,完善土地、资本、劳动、技术等要素的分配,推进要素价格改革,充分发挥市场化的供需机制对要素价格的决定机制;第二,健全生产要素报酬市场决定的监督管理队伍建设,充分发挥工会对工资分配的协商机制;第三,强化税收的收入调节作用,将个人所得税起征点与物价水平建立联动机制,合理征税,同时扩大个人所得税征收的抵扣范围;第四,精准定位贫困人群、分析贫困的原因,提高扶贫效率,并完善贫困人群的社保机制,建立城乡统一的社保制度。
2)鼓励捐赠,健全捐赠机构管理机制,优化第三次分配制度。从美国看,其通过公益慈善等手段,引导富人捐赠、财富转移来实现第三次收入分配的优化,同时建立了一套适合慈善机构的运营管理机制,保障公益慈善事业持续健康发展。从中国看,第三次收入分配机制起步较晚,法律政策和运营机制尚未健全。一方面,我国对于慈善机构的监管缺乏,慈善组织和募捐信息平台、捐赠人、受益人之间的法律关系不清晰,并且居民对于慈善组织真伪的辨别能力较差,导致慈善组织事业的发展缺乏公信力;另一方面,缺乏规范化的内部治理机制,并且缺乏稳定的专业性人才。启示:第一,营造慈善捐赠、好善乐施、助人为乐的社会氛围,保障捐赠信息的公开透明;第二,健全和规范慈善机构管理运营机制,积极引进专业人才,提供有吸引力的人才待遇,完善慈善捐赠资金的筹集、使用和管理规范;第三,加强数字技术和慈善事业的融合,实现PC端和移动端的实时信息反馈,畅通筹款、沟通、传播等渠道。
4.4适当降低养老保险资金单位缴费率,拓宽资金投资渠道
1)拓宽养老保险资金来源,扩大资金投资自由度,促进养老保险体系全面健康发展。美国形成了较为完整的三支柱养老体系:构成第一支柱的老年和遗属保险(OASI)与伤残保险(DI)计划由政府强制推行,覆盖全美大部分人群;以401(K)计划为代表的第二支柱支取方式与投资方向均十分灵活,发展速度较快,2014年规模已超过第一、第三支柱;其第三支柱衍生出传统IRA、罗斯IRA与基奥计划等多种类型,种类较为丰富,成为重要的养老资金补充力量。我国目前养老保险体系发展较不完善。就三支柱发展而言,第一支柱基本养老保险一家独大,资金累计结余第二支柱企业年金和职业年金发展迟滞,而第三支柱个人养老金账户制度尚未成形。且目前我国基本养老保险也存在诸多问题:保障水平较低,2018年退休人员养老金平均水平为每月2642元,相当于同期全国就业人员平均工资的47.2%;养老金缴费率较高,机关、企事业单位缴费率达到20%,而美国未超过10%;投资基本以银行和国债为主,收益率长期低于同期CPI;大量省份养老金收大于支,2019年22个省养老金需要中央财政支持,仅有7省可进行上缴。启示:第一,适当降低单位缴费率,提高小规模私营企业的投保意愿;第二,统筹管理养老资金,拓宽我国养老保险基金投资渠道,提高资金保值增值能力;第三,适当扩大职工缴费自主权,由职工自主选择养老金缴费率;第四,加大“第三支柱”相关税收优惠力度,有针对性地开发个人养老金账户投资产品,综合构建养老支持体系。
2)完善法律基础,适当探索倒按揭模式。倒按揭模式,即住房反向抵押贷款,作为养老金的重要补充来源,可部分减轻养老压力。美国作为最早推行“以房养老”的国家之一,1961年便已初次尝试倒按揭模式,目前已经建成了由联邦政府、全国抵押协会、私人商业公司多主体主导的,世界上规模最大的“以房养老”体系。而我国房产价格评估体系不完善,金融法律配套制度尚不健全,推行倒按揭模式风险较大。目前我国正式运营商业反向抵押养老保险的公司截至2019年仅有一家,相关试点也仅在特大型城市展开。启示:第一,针对“以房养老”过程中遗产纠纷、房屋价值波动等法律问题较多的特点,加快推进相关法律法规建设,为倒按揭模式构建法律基础;第二,率先选择几个经济发达、活力较强的城市展开倒按揭试点,探索中国制度下的倒按揭模式;第三,保监局要结合实际,一方面适当支持保险机构开展住房反向抵押贷款业务,另一方面密切关注相关风险并进行防控。
4.5推进养老地产与护理人才团队建设,改善服务供给
1)完善养老地产配套政策支持,提升养老服务供给质量,优化老年居住体系。目前美国已经形成了包括政府主导的老年公寓、政企合作的社会辅助居家养老社区(NORC)、地产公司主导的太阳城模式与CCRC模式等层次丰富的养老地产,针对生活自理能力不同的老人提供差异化服务,且社区兼顾了居住、护理、娱乐功能,配套完善。而我国养老地产发展较为滞后。一方面,我国缺乏完整的养老地产金融支撑体系。养老地产领域往往由开发商主导,没有形成以金融为主导的价值链体系,且资金投入周期长、风险大,银行等机构贷款意愿较弱。另一方面地产服务属性不足,开发商对养老服务建设关注较少,护理服务缺乏。启示:第一,依托社区服务中心等资源,为老年人提供健康护理、文化娱乐等服务,建设社区综合服务平台;第二,畅通货币信贷政策传导机制,鼓励商业银行向产权明晰的民办养老机构发放贷款,拓宽养老地产建设资金来源;第三,将各类养老地产建设用地纳入城镇土地利用规划,完善养老地产用地支持。
2)支持高校护理人才培养,加强从业人员专业培训,扩大护理人才队伍规模。美国于1975年便已开始对从业人员进行老年护理专业培训,目前已形成了高校教育与专业培养并举的人才培养体系,并对老年护理护士的技能作出了严格界定和要求。2019年我国60岁及以上老年人达到2.5亿,其中失能、半失能老年人4200万,占老年人口近两成。按国际公认的每3位失能老年人配备1名护理人员计算,我国养老护理人员需求超过1400万。但国家卫生健康委医政医管局官员表示2019年我国养老护理从业人员仅约30万人;根据《2018中国民政统计年鉴》,我国鉴定合格的养老护理员只有4万人,面临着人才严重短缺的困境。启示:第一,推动普通高校与职业学校开设老年护理服务课程,并设立一批老龄科学理论研究基地;第二,依托养老机构建立养老服务实训基地,加强老年护理人员的专业培训;第三,建立完善的养老护理人才职业技能等级评价标准,对符合条件的从业人员按规定给予补贴。
4.6法律建设与基础设施建设并举,保障弱势群体权益
1)完善弱势群体法律保护体系,加强弱势群体法律援助。从美国看,1935年其针对老年人权益保护的《社会保障法》即获通过,1965年《美国老年人法》通过,1974年《预防虐待儿童法》通过,从而在老年人职场权益、老年人医疗权益、儿童抚养监护等方面建设了较为完善的法律保障体系。在老年人权益保障方面,我国目前已初步建立起由《宪法》、《民法》、《老年人权益保障法》为主的法律体系,但体系较为散乱,没有形成统一衔接。例如,针对老年人经济、医疗权益,我国至今尚未制定专门而完善的法律;现有法律内容偏于笼统,指导性用语较多而缺少罚则。在儿童权益保障方面,我国目前的法律,例如《未成年人保护法》等,同样存在着覆盖面不全、规定宽泛、缺乏明确的执法主体等问题。启示:第一,针对老年人权益法律空白部分,特别是经济权益与医疗权益等,加快完善法律体系建设;第二,进一步细化儿童权益保障法律相关条例,明确执法主体;第三,健全老年人、儿童权益保障法律法规的联合执法制度,加强弱势群体法律援助与司法救助。
2)推进无障碍设施建设正式立法,对现有设施不足进行改造。从美国看,其1961年便制定了世界上最早的建筑无障碍标准ASA,2004年规定了详细的残障人士建筑标准,且目前其无障碍监督法律法规体系也较为完善,民众可随时向行政机关提起无障碍设施建设相关诉讼并要求其改正。从中国看,一方面,无障碍设施建设较为滞后,老旧城区建设多缺乏无障碍考虑,新建设的城区也往往未充分重视无障碍问题;另一方面,目前尚未有针对无障碍设施的立法,现行行政法规《无障碍环境建设条例》立法位阶偏低,约束能力不足,民众监督通道也未打开。启示:第一,加快出台无障碍设施建设规范法律填补当前空白,增强法律法规约束能力;第二,完善工程建设无障碍标准规范体系,在规划、设计、施工、验收等方面予以监督,并加强现有居住区无障碍改造;第三,探索鼓励市场主体参与无障碍设施建设与改造的政策,发挥市场力量。