新浪财经 宏观经济

中国禁澳大利亚煤炭促使电力短缺?澳媒:中国居民因断电无法供暖

新浪财经综合

关注

原标题:中澳最新消息!中国禁澳大利亚煤炭促使电力短缺加剧 澳媒:逾千万中国居民因断电无法供暖

来源:和讯网

冬季来临各家各户都忙着供暖,中国在禁止澳大利亚煤炭进口后促使电力短缺加剧。澳大利亚新闻网(News Australia)指出,中国各城市对电力进行定量配给,目前有逾千万中国居民因断电无法供暖。南华早报则强调,中国向公众保证冬季煤炭供应平衡,并表示已经摆脱国内对由于供应紧张而促使煤炭价格上涨的担忧。尽管有省政府已经下令减少用电,但中国坚称冬季仍然有充足的储备。

在拥有2400万居民的全球金融中心上海,市政府下令购物中心和办公大楼关闭空调和不必要的室外照明设备。中国浙江省约有5700万居民,他们都因电力短缺而陷入困境,浙江省政府已经下令于12月11日至20日在温州市仅在温度降至3摄氏度以下时才能使用取暖器,而餐厅仅对用餐者而不是员工使用空调。湖南省有6700万居民,报道指部分居民在公寓断电并关闭电梯后,被迫爬上20层楼梯。有中国能源行业人士向澳大利亚人报(The Australian)说道:“你不能假装中国和澳大利亚之间的不良关系没有助长这种情况发生。”

英国每日邮报(Mail Online)也指出,黄浦江沿岸的标志性灯光和激光表演在未来几天内将无限期关闭。中国经济计划机构国家改革发展委员会表示,尽管煤炭价格上涨,但仍有足够的煤炭供冬季和春季使用。鄂尔多斯煤炭交易中心(Ordos Coal Trading Centre)则是将煤炭价格的飙涨归咎于中国对澳大利亚进口的禁令。煤炭贸易和服务提供商在该报最新的研究报告中说道:“目前有80多艘澳大利亚货船,载有880万吨煤炭。但在目前的情况下,短期内他们将不允许进口澳大利亚煤炭,而将取决于国内市场的供应。”

中国市场参与者表示,用于发电的动力煤本周在国内价格飙升至每吨760元人民币,远高于北京政府设定的每吨600元人民币最高价格上限。南华早报引述分析师所指,由于煤炭生产省份山西、陕西以及邻国蒙古的煤炭生产未能弥补进口量减少带来的短缺,本周现货市场价格已经从一个月前的每吨500元人民币上升至每吨超过600元人民币。

近年来,中国已经削减了国内工厂的电力供应,以确保家庭在冬季拥有足够的电力供暖。但今年情况显然更复杂,许多制造商都在全力以赴满足国外对医疗用品、药品和消费品的需求。他们也同样赶着制造电子产品,因为在美国和欧洲再次爆发出新冠疫情的浪潮。中国外交部发言人汪文斌此前声明指出,他否认知晓价值140亿澳元的煤炭进口禁令,并指责澳大利亚将自己定义为受害者。他说道:“中国所做的一切都是合法的,并符合消费者和企业的利益,澳大利亚正在指责中国。这举动旨在使公众感到困惑,我们将永远不会接受。”

汪文斌回应称:“我不了解你所说的情况,请向有关主管部门询问。我想告诉你的是,中方主管部门近来依法依规对一些澳大利亚输华产品采取相关措施,符合中国法律法规和国际惯例,也是对中国国内产业和消费者负责任的行为。近期我们屡屡听到澳方以所谓‘受害者’自居,不断对中方进行影射、指责,这完全是混淆视听、倒打一耙。中方对此绝不接受。事实上,正是澳方近年来将经贸、投资、科技等问题政治化,违背市场经济原则和国际经贸规则对中国企业采取歧视性措施,在错误的道路上越走越远。”中国国家发展和改革委员会和海关总署没有回应路透社的置评请求。

澳大利亚总理莫里森则表示,中国对澳大利亚煤炭的禁令实际上使得两国都成为输家,并且明显违反了世界贸易组织(WTO)的贸易规则以及中澳自由贸易协定。他还强调,这将迫使中国从其他国家购买较肮脏的煤炭,从而使得其应对气候变化的野心处于危险中。尽管尚未正式宣布该禁令,但中国外交部发言人并未否认该禁令已经到位。澳大利亚资源部长皮特(Keith Pitt)补充道,澳大利亚希望所有贸易伙伴都能遵守规则,而他们正在尽自己的力量做到这点。

2019年,澳大利亚为中国提供其国内动力煤进口量总额的50%以上,占中国炼焦煤进口量的40%以上。根据提供业务解决方案的全球最大私人保安服务公司Garda World所指,电力短缺预计将影响到湖南、江西和浙江省的部分地区直到2021年2月初。这可能会导致暂时的商业和通信中断,包括移动电话以及由于信号装置或架空线受到影响而促使的交通信号故障,还有火车延误所造成的交通中断。供应链和基本服务像是自动柜员机和加油站,也都可能因此受到干扰,中国已经命令工厂仅在非高峰时段运营。

为何多地出现了“限电”怪状?

据《财经网》报道,近日,湖南长沙多区出现了限电现象,部分群众的生活秩序受到了不小影响,有市民称,因为写字楼停电导致了电梯停运,所以他们每天都要爬二三十层楼上班。

实际上,目前出现限电情况的地方,并不止湖南长沙,因为在浙江,湖南,内蒙、江西等多地也发布了通知,通知中对于近期电力部门的压力和电力紧缺等问题都采取了相关措施。

据《华夏时报》报道,部分地方明确会“拉闸限电”,并对企业生产作出要求。与此同时,有网友表示也接到各相关部门的通知,要求限电,或者“开一停三”,停限产等。

而长沙市发改委煤电油气处工作人员也称,今年湖南全省电力供应较紧张,“我们实行有序用电,主要是保居民用电”。

“限电”这个词,其实在一些企业或工厂中很常见,而在普通居民生活中,这个词出现的情况比较少。那么,到底是什么原因,导致了我们全国多地出现了这种“限电”怪状呢?

1、疫情原因。

我认为这是主要原因。而疫情的原因,又分成了两个情况。

第一个情况,就是国内疫情情况好转,我们全国各行各业开始复苏;第二个情况,就是外国疫情并未结束,导致了一些国际订单转移到了国内。

众所周知,我们国家对疫情的控制是很有成效的,但外国对疫情的控制却并不乐观。

因此疫情过后,国外不少企业受疫情影响仍处于关停状态,大量以化纤、化工、印染、纺织等高耗能产业为主的圣诞节、新年的制造订单,也因此转移到国内浙江、广东等地。

这就导致了例如浙江这样的地方用电量突增,因此导致了出现限电的情况。

据《界面》报道,今年11月,浙江省出口总值达2381.6亿元,同比增长20.8%,而外贸的火热,订单的饱满,企业加班加点生产成了常态,这就给了浙江等地方的电力供应保障造成巨大压力。

所以说疫情的影响,我认为这是导致限电的一个很重要的因素。

2、天气变冷,煤价突增。

因为天气变冷等原因,导致了用电量的增加,因此不少地方已经出现了煤库存不足的情况。

而在不少矿区和港口,甚至出现了一煤难求的局面。

而一煤难求的局面,又导致了煤价突增,这就导致了很多地方适应不了当前煤价,因此出现了限电情况。

关注动力煤期货的人应该都会知道,在上周,因为动力煤(用于火力发电的煤)价格接连上涨,逼近800元大关,已经引起了市场和监管层的注意。

因此发改委在12月12日召集电力企业座谈会上,也发布了数项措施对煤炭价格进行严格控制。

依据Wind数据,全国重点电厂的库存数据已经出现连续一个月的下降,12月16日浙电库存403万吨,日耗12.4万吨,可用天数32.5天;11月29日全国重点电厂库存9457万吨,日耗煤430万吨,可用天数22天。

据《21世纪经济报道》报道,一位煤矿从业者对他们的记者说:因为目前煤炭供给非常不确定,运费的变化也是大起大落,货主的安排永远赶不上矿区价格的变化,所以现在的煤价通常是“车到为准,暂不报价”。

3、一些地区的“双控”“减煤”工作攻坚行动。

什么是“双控”“减煤”工作?

双控是指能耗增量控制目标和能耗强度降低这"双控"。例如:北京能耗增量控制目标800万吨标准煤;能耗强度降低目标17%。

为什么要做“双控”“减煤”工作?

因为能耗强度越低说明消耗的能量越少,GDP的质量就越高。降低能耗强度的根本途径,就是改善产业结构和提高能源效率。

能源“双控”“减煤”攻坚行动是一个关乎发展和民生的工作,在我国,它既是一项全面系统工程,也是一场收官应急大考。所以很多地方年底都要做这项工作。

例如在浙江金华,前两天就开了一个“双控”“减煤”的工作部署会。

根据这个会议报告显示,他们的目标的任务,是婺城区(含开发区)2020年12月用电量控制目标为3.48亿千瓦时,但从当前数据来看,开发区距离年度目标还存在一定差距,因此一些地方出现了限电的情况。

4、澳洲、俄罗斯等国影响。

目前有两个观点在网络上流传的很火热,第一个观点,是认为我们对澳洲的制裁,导致了澳洲的煤运不到我们内地,因此导致了一些地方没电了。

还有一个观点,是认为俄罗斯不讲武德,原来称对华年供30亿度电,但俄罗斯电企却突然宣称:或停止向中国供电!

关于这两个新闻,我上网搜了一下,确实是存在的:

煤炭是澳大利亚第三大出口商品,也是中澳贸易关系的“重中之重”。而中国是继日本之后澳大利亚的第二大煤炭客户,2019年,中国购入了40亿澳元的动力煤与97亿澳元的焦煤,占据该国煤炭出口的21%(约137亿澳元)。

而俄罗斯电力价格很便宜,据InterRAO公司统计数据显示,2019年,中国累计从该公司购买了30亿度电,占国内能源总消耗的0.04%。而这些电能仅花费中国7.76亿元人民币,约合0.26元/度。

为什么我们要从澳大利亚和俄罗斯买煤买电?主要的原因,是因为就近购买他国的煤和电,损耗较低,也降低了传输的成本。

当不买澳大利亚和俄罗斯的煤和电之后,我们的电力供应的确会受影响,但是要说没有了他们的煤和电,我们国家的几个关键省市就要断电限电,一个国家的几个关键省市竟然如此依赖澳煤和俄电,这种可能性有多大?

众所周知,中国是全球第一大电力强国,中国就发电量而言,是能够满足自身需求的。只是因为调度的原因,导致需要从外国输入一些煤和电而已。就算没有了外国的煤和电,我认为我们用电的短缺也是暂时的。

所以说不买澳洲和俄国的煤电,的确会影响我们的一些用电,但要说没有了他们的煤电我们就要断电,这是不太可能的。

实际上,关于限电断电的原因,还有冬季水电发电量降低、抓煤矿安全生产、抓环境污染、防霾等因素组成——因此可以说限电断电的原因,是各种综合因素造成的。

身为普通群众,面对这种综合因素造成的限电,我认为我们最该思考一下如何过冬,思考一下如何抱团取暖,这才是一个正常人该思考的事情。

但是现在,我却看到一些人却到处留言,说什么“就算断电冻死,我们也不买澳洲的煤”,“就算冷死,也要耗死澳狗”...以此给不明真相的网友带节奏,以彰显自己的爱国心,我认为这种行为,真的太扯了:

只想对这些不讲逻辑的人说:你以为你让我们的群众都冻死了,澳大利亚就不行了?你以为你让我们的群众都冻死了,你们就是爱国了?想多了吧。

屈原曾说过:“长太息以掩涕兮,哀民生之多艰”;明朝的于谦曾说:“但愿苍生俱饱暖,不辞辛苦出山林”;杜甫曾说:“安得广厦千万间,大庇天下寒士俱欢颜”...实际上,对于一个真正爱国的人而言,民生才永远是最重要的。

浙江等多地限电 义乌路灯都关了 有工厂上1休4

近日,湖南、浙江和江西的多个地区都出现了多年不见的限制用电情况。

就在刚刚,国家发改委回应称,工业生产高速增长和低温寒流叠加导致电力需求超预期高速增长。目前为止电力供应保持平稳有序,居民生活用电未受影响。国家发改委已会同相关部门企业,采取措施切实保障电力需求,确保电力供应总体平稳有序。

中国人民大学国际能源战略研究中心主任许勤华在接受红星资本局采访时认为,最主要的原因是气温骤降,而且降温的幅度比往年都要大,南方地区多以电供暖,“电网一下供不上。”

红星资本局发现:在我国2019年的总发电量中,有近7成发电量来自火电。目前,煤电仍是我国的主力电源。

而近段时间以来,我国煤炭的进口量同比下降43.8%;与此同时,煤炭的交易价格在持续上涨。

湖南、江西等地限电

国家电网客服证实:大部分用户都接受不了

近日,有多名湖南长沙的网友在网络上称,他们所在的地区拉闸限电。没有电梯可以使用,上下二三十楼的高层都只能靠爬,而且还不能开空调等设备,连取暖都受到了影响。

截图自微博

红星资本局在长沙市发改委官网发现,从12月8日起,湖南全省启动有序用电。

12月16日,红星资本局致电国家电网客服热线,该客服证实了湖南省多地停限电的情况,但并没有给出具体原因。

“我们接到了很多用户咨询停限电的情况。我们也很郁闷,最近几天的电话太难接了。要是故障用户还能理解,故障是难免的,但是跟他们说是停限电,大部分都接受不了。”该客服告诉红星资本局。

当问及限电的原因时,该客服称,“具体原因不知道,可能是因为最近的天气,取暖设备导致负荷急剧攀升,发电供电能力不足,所以说全省存在较大的电力缺口。”

据国网湖南电力公司预计,湖南省今冬明春的用电需求将突破湖南电网供电极限,可供电力存在300至400万千瓦缺口、日可供电量存在0.1至0.2亿千瓦时缺口。

事实上,不仅仅是湖南,江西和浙江等省也下发了相关的通知。

据中国日报报道,受寒潮影响,江西省统调用电负荷创历史新高,江西省发改委决定:从12月15日起,每日早晚高峰段实施可中断负荷,并启动有序用电工作。

另外,浙江的相关部门也在12月11日发布紧急通知,规定年底前市级单位办公区气温在3℃以下方可开空调。

对此,浙江省能源局节能处工作人员告诉媒体,冬季浙江省内能源供应保障压力非常大,省政府的行政机关将带头遵守,倡导节能,但居民用电会全力保障。

网传义乌企业停限电

义乌人:路灯不开,有的工厂开一停四

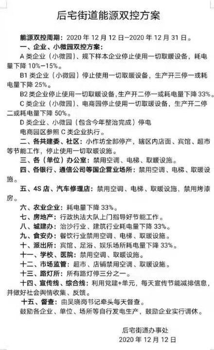
红星资本局注意到,有网传的图片显示:浙江省义乌市后宅街道办事处发布一方案,在12月12日到12月31日期间,对不同的企业、医院和学校等的耗电均做出了限制。

其中,A-C类企业、学校和医院等均停止使用一切取暖设备,要求耗电量下降10%—50%不等;而D类企业直接停电。另外,还要求各政府机关、国企营业场所等禁用空调、电梯和取暖设施。

为了证实这张图片的真实性,12月17日,红星资本局致电该街道办事处,其接电话的工作人员称“好像有限电”,但问及具体的情况,其要求记者致电后宅街道党政办。

随后,红星资本局致电后宅街道党政办,对方表示不清楚具体情况,让记者联系义乌市委宣传部。红星资本局按其要求发送采访提纲后,截至发稿,尚未得到回复。

当天,红星资本局先后联系了义乌市当地的10家企业,企业相关负责人均向红星资本局表示,前不久已经收到了限电通知,但他们受到的影响有所不同。

一家小商品生产加工厂的负责人告诉红星资本局,他们的生产线目前是开三停一,但问题不大,“因为我们自己是有发电机的。”

另有一服饰工厂的负责人向红星资本局表示,按照相关要求,他们的工厂开一天停四天,“生产线全部断线了,没办法,工人顶不住,还不如提前回家过年。”

截图自今日头条

“有的工厂停了,工人不做了,我们就不好拿货了。”一电商企业的负责人称,目前限电对他们没有影响,但是担心未来供货会出现问题。

另有一家4S店的相关负责人告诉红星资本局,他们的销售是在日间进行的,受到的影响不大,现在主要是烤漆房和取暖设备等停用了,“从这周开始,我们(店面招牌)logo的灯也要关掉的。”

而义乌市图书馆12月16日也通过微信公号发布公告称,总馆和各分馆、悦读吧即日起停止使用制热空调,并将根据室内亮度合理控制照明数量。义乌市图书馆还提醒读者注意防寒保暖。

上述接受采访的人士告诉红星资本局,不仅是电梯、空调和其他取暖设备不开,目前义乌市部分区域的路灯在夜间也是不开的。

对此,义乌市政府服务热线对媒体回应表示,这是为了响应节能减排政策,城区主干道和小区里的路灯都关掉了。街上的景观灯也要关闭,部分企业的开工时间也有限制,该措施会持续到年底。

截图自微博

为什么多地都在限电?

专家:主要和气温骤降有关,南方多以电取暖

那么,为什么今年冬天会出现多个省市限电的情况?

中国人民大学国际能源战略研究中心主任许勤华在接受红星资本局采访时认为,最主要的原因是气温骤降,而且降温的幅度比往年都要大,南方地区多以电供暖,“电网一下供不上。”

红星资本局注意到,在今年12月11日,中央气象台发布了今年冬天的首个寒潮蓝色预警,有17个省市区迎来了“断崖式”降温。

图据中国天气网

事实上,早在国庆假期,就有一股强冷空气席卷我国中东部地区,从内蒙古中西部经长江中游一路贯穿我国南方地区。受其影响,多个地区早早“解锁”冬景模式。

在这样的背景下,一度有网友猜测今冬可能会成为2008年以来最冷的冬天。

图据中国天气网

值得一提的是,前文所提及停限电的地区,湖南、江西和浙江等几乎都没有集中供暖,当地居民主要是靠电暖器和空调等设备进行取暖。

用电量是经济运行“风向标”

上月我国全社会用电量同比增9.4%

许勤华还表示,除了供暖季带来的影响,这也和来自国外的订单有关。在国内的疫情逐步得到控制后,临近圣诞节,江苏、浙江等地的企业都会接到大量的节日订单,生产骤然增加,用电量自然也会上升。

据国家统计局公布,今年11月,我国全社会的用电量达到了6467亿千瓦时,同比增长9.4%。

红星资本局就公开报道进行了不完全统计,在进入12月以后,河北承德、山西太原、安徽繁昌、湖南省、江西省、甘肃省和湖北省等省市地区的供电负荷都刷新了历史新高。

根据国家统计局的数据,11月份,第一产业用电量68亿千瓦时,同比增长12.9%;第二产业用电量4679亿千瓦时,同比增长9.9%;第三产业用电量974亿千瓦时,同比增长8.1%;城乡居民生活用电量746亿千瓦时,同比增长7.3%。

用电量向来是经济运行的“风向标”。国网能源研究院预测称,综合多种因素,四季度全国全社会用电量同比增长8%左右,全年全社会用电量累计同比增长3%左右。

全国近7成发电量来自火电

煤炭的进口量下降,价格有所上涨

据国家统计局公布,我国2019年的发电量为7.5万亿千瓦小时,其中火电贡献了约有69.57%。

(注:火电包括燃煤发电量,燃油发电量,燃气发电量以及余热、余压、余气发电量等。)

中国电力企业联合会在12月11日称,目前煤电仍是我国的主力电源。

而红星资本局注意到:我国11月份的进口煤炭为1167万吨,同比下降43.8%;与此同时,煤炭的交易价格在不断上涨。

11月27日,秦皇岛港5500大卡、5000大卡和4500大卡动力煤综合交易价格分别为586元/吨、533元/吨和474元/吨,相比今年5月8日,每吨分别上涨了85元、91元和78元。

除此以外,据商务部监测,在12月7日到12月13日期间,全国的煤炭价格都有所上涨,其中动力煤、二号无烟块煤、炼焦煤价格分别为每吨595元、935元和770元,分别上涨0.8%、0.2%和0.1%。

图据国家统计局

作为我国能源消费中的大头,煤炭的进口量下降、价格上涨,这是否也是部分地区停限电的原因?

许勤华告诉红星资本局,煤炭价格的波动主要是几个原因综合导致的。

一方面是煤炭的运输以及港口建设,“目前互联互通做得还不完善,尤其是现在需求突然暴增,基础设施适应不了,所以这些未来还要进一步加强。”

另一方面,“是与我国和澳大利亚之间的关系有关,所以煤炭市场上也会出现相应的反应。”

在许勤华看来,这次部分地区停限电暴露了我国原有的电力基础设施的一些问题,但停限电肯定是不会长期存在的。

同时,许勤华还告诉红星资本局,煤炭在我国的能源结构中所占的比例一直在降低,现在强调的是绿色经济,“肯定会有阵痛,但这个口不能松。”

煤炭保供稳价

不得限制通关,采购价不得超640元/吨

据中国发展网12月8日报道,山东省下发《关于做好今冬明春供暖季煤炭保供工作的通知》。

《通知》中提出,要科学组织生产,稳定煤炭生产供应;合理增加库存,加大煤炭储备;山东能源集团要发挥表率作用,维护煤炭市场稳定,积极稳定煤炭价格,严禁囤积居奇,严禁借机哄抬煤价,严禁掺杂使假。

到12月11日,中国电力企业联合会发布了《关于保障迎峰度冬电煤供应,引导电煤价格合理回归的倡议》。其中提到煤电是我国的主力电源,电煤供应对电力生产保障至关重要。

倡议中称,9月份以来,电煤市场供应需求逆向走势形成“剪刀差”,市场价格持续上涨至“红色区间”。特别是11月中下旬以来,市场出现异常波动、严重偏离供需基本面,给迎峰度冬电力保供和长期发展造成很大隐患。

因此,该文在多方面提出了倡议,包括进一步加强大国内煤炭生产和运输保供力度,协同做好控价工作、引导煤炭市场价格回归合理区间等。

就在该倡议发布的次日,12月12日,国家发改委召集10家电力企业开座谈会,研究当前煤炭供需形势,做好今冬明春煤炭保供稳价工作。

在座谈会上,发改委要求电力企业煤炭采购价格不得超过640元/吨,若超过,需单独报告发改委,发改委对煤源进行调研。

为保供稳价,座谈会上还提到,目前重点电库存8600万吨左右,要求各集团内部电厂相互调节煤炭库存,减少市场高价煤采购。

同时,发改委要求,电厂进口煤(除澳洲)采购要全面放开,不得限制通关。

红星新闻记者 杨佩雯 实习记者 谢雨桐

相关推荐:

电煤吃紧!动力煤价高涨,矿区一煤难求:车到为准,不报价

依据Wind数据,全国重点电厂的库存数据已经出现连续一个月的下降,12月16日浙电库存403万吨,日耗12.4万吨,可用天数32.5天;11月29日全国重点电厂库存9457万吨,日耗煤430万吨,可用天数22天。

尽管动力煤期货指数相较高点下跌幅度足有100元/吨,但目前,无论是矿区还是港口,仍然有着“一煤难求”的局面。

“矿区现在普遍没有库存积累,而且价格变动非常频繁。”一位在内蒙古从事煤炭贸易的人士告诉记者,“露天矿区相比井矿性价比及品种煤选择余地多一些,所以现在都是‘车等量’的情况,厂区还会给等待的车辆分发方便面。”

他表示,因为煤炭供给非常不确定,运费的变化也是大起大落,“因为货主的安排永远赶不上矿区价格的变化,‘车到为准,暂不报价’已成常态。”他告诉记者。

上周,因为动力煤期货价格接连上涨,逼近800元大关,已经引起了市场和监管层的注意。发改委在12月12日召集电力企业座谈会,并发布了数项措施对煤炭价格进行严格控制,也是因此,本周开盘后动力煤期货指数出现下跌。

“后续来看,因为供给情况较不乐观,动力煤现货市场还是会保持一段时间的强势运行。”一位行业分析师告诉记者,“当前电厂的库存普遍比较低的情况下,只能看天气能不能不再继续变冷了。”

政策频发拉低期货价格

依据市场消息,在上述会议上,发改委发布了如下四条要求:已约谈郑商所,要求采取措施平抑期货波动;要求电力企业煤炭采购价格不得超过640元/吨,若超过,需单独报告发改委,发改委对煤源进行调研;目前重点电厂库存8600万吨左右,要求各集团内部电厂相互调节煤炭库存,减少市场高价煤采购;以及对进口煤炭的进一步要求。

而在此之前,12月9日,郑商所发布风险提示函:近期动力煤期货价格波动较大,市场不确定性因素较多,请各会员单位切实加强投资者教育和风险防范工作,提醒投资者谨慎运作,理性投资。

同时,自2020年12月14日结算时起,动力煤期货合约交易保证金标准调整为6%,涨跌停板幅度调整为5%;当日当晚交易的动力煤期货2101合约、2102合约、2103合约的交易手续费标准调整为10元/手,日内平今仓交易手续费标准调整为10元/手。

在这些政策的降温之下,动力煤期货主力合约从12月11日收盘时的744.6元/吨降至12月16日收盘时的670.8元/吨,在12月11日、14日和15日连续三个交易日收跌,但16日当地价格再度收涨。

今年以来,对煤矿安全的重视再度提高,安全检查整体加强,年底生产多保安全,也是因此,煤炭的供应增量非常有限。“下游方面,目前不仅仅是低硫优质煤紧缺,市场整体是处于缺煤状态,报价也比较混乱,基本是有价无货,市场煤成交偏少。”上述贸易人士表示。

现货价格方面,依据最新一期12月10日的价格,秦皇岛港的山西产Q5500动煤为663元/吨,较上日增加9元/吨;Q5000动煤为606元/吨,较上日增加5元/吨;Q4500动煤为539元/吨,较上日增加5元/吨,仍维持涨势。

“现在维持动力煤价格的主要因素,其实还是供需基本面为主。”上述分析师告诉记者,“港口在过去往往会起到一个蓄水池的作用,但从现在看,等着煤炭生产出来的企业都是刚需,许多煤炭生产出来就在坑口销售了,根本不会运到港口去,加上天气现在还在持续变冷,供应一时半会也不会跟上来,这种供需基本面短期看不太可能会有好转。”

基本面难以缓解

12月15日,依据国家统计局公开数据显示,中国经济的恢复向好,多项指标增速出现环比增加,叠加冬季天气影响,对煤炭需求超过往年。

11月份,规模以上工业增加值同比实际增长7.0%,增速较10月份加快0.1个百分点,环比上月增长1.03%。1至11月份,规模以上工业增加值同比增长2.3%,增速较1-10月份加快0.5个百分点。

制造业同比增长7.7%,同比增速较上月加快0.2个百分点。其中,高技术制造业同比增速10.8%,增幅较上月扩大4.5个百分点。电力、热力、燃气及水生产和供应业增长5.4%,同比增速较上月加快1.4个百分点。

11月份工业增加值数据表明,工业生产继续超预期改善,随着国内疫情防控工作取得阶段性成果以及国内就业形势的好转,工业增加值保持平稳较快增长,主要行业及工业品上涨面积扩大,多数产品和行业持续增长,国内工业生产持续修复。

但是,随着经济加快复苏,能源生产因其本身有一定的滞后性和周期性,供给在短时间内并没能跟上需求。

11月份,采矿业增加值同比增长2.0%,增速较上月收窄1.5个百分点;从采矿业的主要产品看,原煤产量同比增长1.5%,增速较上月扩大0.1个百分点;天然气同比增长11.8%,增速较上月反而收窄0.1个百分点。

由于中国目前无论是发电还是冬季供暖,均严重依赖煤炭,导致煤炭需求大幅上升,这也是时间进入11月之后煤炭价格快速上涨的最主要原因。

依据Wind数据,全国重点电厂的库存数据已经出现连续一个月的下降,12月16日浙电库存403万吨,日耗12.4万吨,可用天数32.5天;11月29日全国重点电厂库存9457万吨,日耗煤430万吨,可用天数22天。

“当前冬季全国降温明显,带动电煤需求增加,致使电厂库存高位下行,而日耗季节性回升,带动市场补库存节奏加快,且非电行业仍在生产高峰期,各终端需求边际支撑较好,因此在整体内紧外不足供需格局下,国内煤价呈现易涨难跌趋势。”上述分析师表示。

加载中...