新浪财经 宏观经济

中澳自贸协定成果签证篇:对4职业提供4年赴澳工作签

商务微新闻

关注

商务部官方解读中澳自贸协定成果:签证篇

6月17日,中澳两国人民期待已久的自由贸易协定终于签署啦!中澳自贸协定谈判于2005年4月启动,历时十年。经过双方共同努力,国家主席习近平2014年11月对澳大利亚进行国事访问期间,与澳大利亚总理阿博特共同确认并宣布实质性结束谈判。此次协定正式签署,为两国分别履行各自国内批准程序、使协定尽快生效奠定了基础。

中澳自贸协定在内容上涵盖货物、服务、投资等十几个领域,实现了“全面、高质量和利益平衡”的目标,是我国与其他国家迄今已商签的贸易投资自由化整体水平最高的自贸协定之一。

为了让广大网民更好地了解中澳自贸协定内容,商务部新闻办公室特别推出了货物贸易、签证、服务贸易、双边投资四个篇章的图片和文字介绍,首次对中澳自贸协定成果进行独家权威解读。本篇为签证篇,大家快点看起来吧:

中澳自贸协定的签署,除了给中国老百姓的日常生活带来巨大好处,为中澳两国企业投资创造更加便利条件,同时还在便利各类中方人员赴澳方面达成了一项丰硕的成果。

具体来看:

1、投资便利化安排

澳方专门针对中方投资项下工程和技术人员赴澳设立新的便利机制,促进中国企业在澳从事投资活动。该机制系发达国家首次对中国作出此类特殊便利安排。

澳大利亚是中国企业“走出去”的重要市场。据统计,2013年,中国对澳直接投资总额174.5亿美元,较2012年增长25.8%。为实现进一步的互利合作、共赢发展,在中澳自贸协定框架下,中澳双方签订了《投资便利化安排谅解备忘录》,旨在对中国赴澳投资企业的相关人员给予一定的签证便利化安排,从事食品和农业企业、资源和能源、交通、电信、供电和发电、环境、旅游等领域大型投资和工程项目的人员赴澳将获得便利待遇,这将有助于缓解中方在澳企业劳动力短缺和高用工成本等压力,充分发挥中国企业在澳的竞争优势。

2、中国特色人员赴澳

澳方承诺对符合要求的中餐厨师、武术教练、中医医师和中文教师提供最长可达4年的工作签证,且对于上述四种职业的从业人员保证每年提供总数为1800人的工作机会。

作为最具有中国特色的典型职业,上述四种特色职业,不仅蕴含着传统中华文化几千年来的沉淀和发展,而且体现了中方服务提供者较强的比较优势。通过此项特殊安排,中国特色人员赴澳展现才艺的机会将显著增加,并将有力推动相关服务提供人员走向世界。

3、假日工作机制安排

在中澳自贸协定的框架下,中澳双方签订了《假日工作签证安排谅解备忘录》。根据该安排,澳大利亚将向中国18至30岁的年轻人提供每年5000个进入澳大利亚旅游并进行短期工作或培训的机会,使中国青年赴澳获得了除留学、工作、旅游外的第四种选择。这不仅有助于中国青年实现海外游学愿望,还将加强两国青年的人文交流,促进两国关系长远发展。

4、中国技术工人赴澳

中澳双方决定开展合作,简化与技术工人临时签证相关的技能评估流程,包括减少目前中国公民申请澳大利亚临时工作(技术工人)签证(签证类别457)需进行强制性技能评估的职业数量。澳大利亚将在《中澳自贸协定》生效之日起取消汽车电工、细木工、木工、木工细工、柴油汽车修理工、电工(普通)、电工(特种)、工匠、汽车修理工(普通)、摩托车修理工10类职业的强制性技能评估要求,并在未来审核其余的职业类别,以进一步减少需要强制性技能评估的职业数量,或取消该技能评估要求。该项举措免除了中国特定工种技术工人赴澳的中间环节,为中国技术工人赴澳减少了障碍。

5、其他

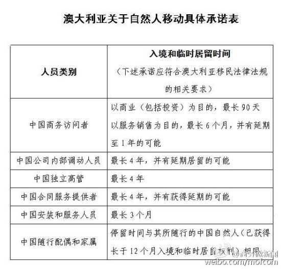
在《中澳自贸协定》自然人移动章节中,双方就签证快速申请程序、临时入境准予、透明度、自然人移动委员会等方面设定了相关义务。此外,澳方还给予中国商务访问者、公司内部调动人员、独立高管、合同服务提供者、安装和服务人员、随行配偶和家属更长的在澳停留时间(详见下表)。这些规定为便利两国人员流动,密切两国经济合作,促进双向贸易和投资创造了有利条件。

责任编辑:吴易抒 SF162