新浪财经 宏观经济

管理者到底应该怎么当?3大攻略助你轻松打怪升级

第一财经

关注

原标题:管理者到底应该怎么当?3大攻略助你轻松打怪升级

作者:中欧国际工商学院  

经理是衔接公司战略和具体工作的重要枢纽,负责打造富有战斗力的一线团队。很多经理可能已经敏锐地意识到管理者思维的重要性,但是实际操作却往往不尽如人意。他们可能经常插手员工的工作,或是缺乏处理人际关系的丰富经验。怎样高效地布置工作?怎样建立经理必备的合作关系?怎样培养管理者思维?在《领导梯队》一书中,著名管理咨询大师拉姆·查兰分析了经理所面临的环境和挑战,并总结了三大管理策略。

01 从管理自我到管理他人

当人们被提升到第一个领导岗位时,他们常常认为自己有成功的把握。作为业绩出色的员工,他们的努力得到了认可和回报,信心满满地认为自己已经为新岗位做好了准备。

实际上,第一次担任经理要想获得成功需要一个重大的转变,即他们的工作成果不再是通过自己亲自做去获得,而是通过下属和团队的努力去获得。

尽管他们可能已经敏锐地意识到这种必要的转变,但从他们的行为表现来看,在心理上还是很不适应,典型的表现是,他们往往因为自己擅长某项工作而直接插手下属的工作。另一种情况是,当他们对下属的工作方法感到不满时,便亲自去做,这在无形中产生了与下属的竞争。在这个阶段,放弃曾经为他们赢得经理职务的工作和职责,是一件非常困难的事。

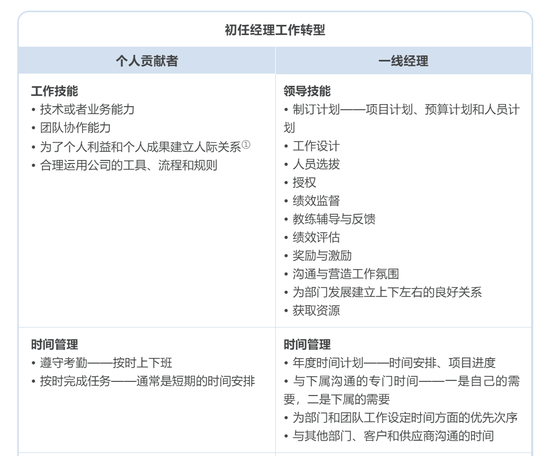
为了帮助领导者成功实现转型,他们需要清楚在领导技能、时间管理能力和工作理念方面的新要求,以及如何实现转变。首先需要明确的是个人贡献者层级的工作技能、时间管理能力和工作理念。

02 个人贡献者的期望越来越高

通过互联网和其他方式,一线员工获得了令人难以想象的大量信息,他们有很大的自由空间去创新,影响运营结果和服务客户。但由于一线经理的“半军事化”管理理念,员工们不会利用(或聪明地利用)这种自由。

依靠发号施令、谨慎地封锁信息和独断专横,经理们不可能调动员工的积极性,创造组织的最佳业绩。通过控制信息来控制员工的时代已经一去不复返了。今天,员工希望获得过去被认为是少数人才知道的信息,希望可以参与到决策制定的过程中。同时,他们也希望在工作方式上有一定的自由度。换句话说,在完成任务的过程中,他们既需要指导,也需要自由。

领导者必须清醒地意识到,在职业发展方面,今天的大多数员工比过去的员工更加务实和清醒。他们知道真正的工作保障是具备生存的技能,清楚自己的职业发展路径。因此,他们渴望职业发展机会。

一线经理需要顺应这些新的形势。当然这并不容易,因为他们大多是业务出身,擅长利用专业技能完成任务,但并不熟悉如何了解和满足员工的需要和期望。他们缺乏经理岗位必要的处理人际关系的丰富经验。

如何弥补人际关系的缺陷呢?他们首先需要认识到第一层级领导工作的特点,这将有助于他们提升这方面的能力,释放团队员工的最大潜能。

03 初任经理的三大策略

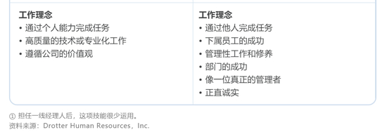
下表概述了从一线员工到经理必经的转型。

从一线员工到经理的转型,既有工作内容的变化,也有工作性质的变化。单是工作能力的要求之多就让人感到压力巨大。初任经理,必须停止考虑自己,把精力放到关注他人和团队上。

我们发现,转型可以概括为以下三大策略:

• 界定和布置工作,包括与上司、员工沟通,需要他们做什么,以及工作计划、组织结构、人员选拔和工作授权。

• 通过监督、指导、反馈、获取资源、解决问题和交流沟通,提高下属的胜任能力,从而高效开展工作。

• 建立人际关系,建立与下属、上司和相关部门坦率交流与相互信任的合作关系。

策略一

界定和布置工作

工作设计和授权通常不是培训的重点,公司认为这是管理者天生固有的技能,或是很容易掌握的技能。公司也许认为分工会自然产生(销售人员懂得地理,生产人员熟知制造流程),根据这些自然分工布置工作。尽管由于工作的差异看起来容易分配工作,但也需要准确判断,特别是当一线员工感到工作超量或者与上级失去联系时。人员裁减、工作层级减少、公司合并以及其他因素,使员工感到他们有太多的活要干,但没有人告诉他们如何做好。

一线经理如果知道如何有效设计工作,就可以消除员工的不良感受,使他们积极地面对工作任务。良好的工作设计可以让员工感到他们在从事有价值的工作,自己的专长得以发挥,能力得以提升,职业发展更有前景。

遗憾的是,许多一线经理由于没有与关键人员有效地沟通,结果在工作设计和安排时跌了跟头。只有通过有效沟通,一线经理才能很好地理解部门的工作要求,合理布置工作,使得人岗匹配,任务得以及时、高效地完成。

对一线经理来说,听取直接上级的意见当然重要,但与同级、客户、供应商、业务伙伴和其他有关部门的沟通也变得越来越重要。例如,销售经理如果清楚地知道客户想要什么产品和服务,他的工作就会更加有效,可以据此来布置下属的工作,有效地满足客户的需求。

当然,沟通需要占用很多时间,很多一线经理习惯将时间用在“做事情”上面,而不愿意花时间与人沟通,这将导致由于缺乏充分的信息做出草率的工作布置。

授权对新任经理是另一个挑战。经理首先需要清楚做哪些工作,谁去做最合适。但放手让他人去做你非常擅长并且曾为你带来成功的业务,新任经理在心理上难以接受。通常只有当他们意识到授权并不意味着放弃时,他们才会迈出这一步。经理岗位要求公司提供相应的培训和指导,帮助他们掌握如何有效授权、定期检查、工作跟踪、解决问题、业绩评估、奖励激励,以及教练辅导他们的下属。

新任经理人还必须学会知人善任,选拔合适的人做合适的事。找到能够做事的人容易,价值观、习惯与公司吻合却很难。大多数人辞职或者被解雇,主要是因为与公司的价值观、习惯和领导风格不适应,只有少数人是因为缺乏工作需要的特定才能。经理们如果能够敏锐地意识到这一点,并且雇用那些与公司风格和价值观相适应的员工,就可以极大地提高他们工作的有效性。

策略二

提高下属的胜任能力

领导力在第一个管理层级出现问题的明确信号是员工感到压力很大。当员工感到不知所措、抱怨上级没有足够的支持时,这表明经理缺乏这个岗位所需的关键技能。以下是一些显著的迹象:

把下属提出的问题看成是障碍。

补救下属的工作失误,而不是教会他们如何正确去做。

拒绝与下属分享成功,对他们的问题和失败避而远之。

要帮助员工就要关注他们,看他们在做什么,是如何做的,这需要投入大量的时间和精力。经理既需要定期与员工沟通,也需要密切关注工作流程的执行情况。

他们要询问是什么阻碍了工作完成,是什么促进了工作完成。监督是一项主动而非被动的工作,仅仅动笔记录是不够的,当结果与期望一致时,就应当给予员工适时的鼓励,比如,在员工肩头轻轻一拍表示肯定,同时给予积极的反馈意见;当结果令人失望时,应通过监督获得的信息进行计划调整、方法调整、加强培训,以及要求增加更多资源支持等措施,让工作回到良性发展的轨道。

也许最简单的技能是许多新经理在作为个人贡献者时从未重视的一项技能——亲和力。亲和力不是指让办公室大门敞开,被动回应员工提出的问题,而是一种积极的态度,从言语到行动,都显示他是一位平易近人的领导,让员工喜欢与之亲近,并随时可以找到他。这与其说是一种技能,不如说是一种价值观和工作方法。只有当经理确信亲和力是领导力的一个必要因素时,他们才会在行动和感情上做到平易近人。

策略三

建立人际关系

这项变化主要是基于价值观的转变。尽管建立与上司、下属、客户、供应商等的人际关系需要一些技巧,但主要还是取决于价值观。作为个人贡献者,建立人际关系常常不是最重要的。近年来,互联网等因素给个人贡献者的工作带来了更大的独立性,即使要求他们团队协作,他们的工作仍然有很大的自由度。

但是,管理工作的特点是高度的相互依赖性。经理们需要在横向和纵向上建立信任、开放的沟通渠道。这项转变对经理而言常常比较困难:一方面是作为个人贡献者时,他们可能没有学会构建人际关系,另一方面是他们的公司文化可能没有对此给予足够的支持。在一些公司中,建立关系有拉帮结派之嫌,让人想到拍马屁或其他公司政治。克服这类障碍需要管理者们的共同努力以及上级领导的精心指导。

此外,经理必须学会重视、建立三类人的合作关系。

上司(包括所有层级的上司)——首先换位思考,从下级对上级通常所持的对立视角转变为理解管理者的视角。与上司建立良好的合作关系,也将获得他身后的资源、信息等支持,从而与全公司的管理工作联系起来,理解公司是如何运作的。

直接下属——这是建立相互尊重和支持的工作关系,而不是凭个人喜好去交往。一线经理需要对下属的成功负责(反之亦然),因此需要建立一种互利互惠的关系。正直诚实是建立良好人际关系的关键。一旦被他人看成是欺骗者和操纵者,一线经理将永远不能与员工建立富有成效的合作关系。

供应商、客户和其他相关人员——比起对员工的要求,经理与他们建立合作关系要求有更开阔的视野和思路。与这些利益相关方建立起“双赢”关系,通常是一种新的体验。向“外部人”提供信息,或者就某些问题向其提出警告,是一件需要在认识上重新调整的事情。

加载中...