新浪财经 宏观经济

林采宜:“零关税”将给中国经济带来哪些影响?

新浪财经

关注

“零关税”将给中国经济带来哪些影响?

林采宜 刘星辰 /文

一、中美进出口贸易结构分析

1. 中美关税税率结构

2018年,我国进一歩下调部分工业品以及日用消费品的关税,总体关税水平降低至7.5%,较2001年加入WTO已经下降8.4个百分点。在考虑贸易结构之后,2018年初我国加权关税为4.4%,但较美国仍高出2个百分点。具体来看,中国前五大进口关税为食品烟草(19.7%)、鞋帽制品(19.4%)、动物产品(14.7%)、矿产品(13.5%)、车辆航空等运输设备(13.0%)。美国前五大进口关税为纺织品(10.2%)、食品烟草(9.4%)、鞋帽制品(9.2%)、皮革制品(7.4%)、植物产品(4.3%)。

2. 中美商品贸易结构分析

中国主要从美国进口机电产品(22%)、交通运输设备(19%)、植物产品(11%)、化工产品(9.5%)、光学设备(7.6%)等商品。从进口依赖度看,中国从美国进口的交通运输设备、植物产品总量占其在全球进口量的27%。植物产品主要为黄大豆、棉花和高粱等,其中黄大豆进口量占自美国进口农产品的70%以上。化工产品、光学设备等对美国进口的依赖度也均在10%以上。

中国向美国出口的产品中,机电产品、杂项制品、纺织服装制品共占68%。其中,机电产品比重高达46.2%,美国是我国机电产品最大出口市场(占比20%)。中国从美国进口的机电产品多为电子元器件等核心零部件,在国内采用加工贸易的方式再以最终品的形式出口至美国,赚取产业链中最底部的附加值。同时,从中国出口商品目的地来看,前十大出口商品对美国出口比重均在10%以上,其中最高的为杂项制品,如家具、玩具等,对美国出口的依赖度高达32%。

3. 中美商品贸易增加值分析

在中美贸易中,美国大多数商品的出口增加值远高于中国。但中国在传统工业,如纺织服装、家具制造等出口增加值较高,甚至超过美国。每1000美元中,超过800美元留存在国内。这主要是中国在劳动和资本密集型产业拥有较为成熟的产业链,对进口中间投入品的依赖程度较低。而对于技术密集型产业,如机电、机械、光学设备等,我国出口国内增加值明显低于美国,用于出口产品中仅有50%的增加值留存在国内。在这类产业中,我国的工业基础相对薄弱,核心技术较为缺乏,对进口中间品较为依赖。借助组装和加工进行对外出口的方式,产品增值空间狭窄,大部分利润被美国等发达国家所占有。

二、中美产业优势比较

若中美在多数领域达成“零关税”协议,意味着双方市场形成自由贸易格局,本土企业失去了关税的保护屏障,双方将在各行业直接展开竞争。各行业的竞争力实主要取决于中美劳动力和产业环境所决定的产业优势。

在33个产业的创新领域中,我国目前在家电、建材、铁路、风电、太阳能和石油天然气等十余个领域领先于美国,但其他20多项技术领域都弱于美国,尤其在商业航空、半导体、生物技术、特种化学品和系统软件等技术领域,和美国的差距十分明显。

中国作为全球制造业中心,在劳动密集型产业(如纺织、家电等行业)以及部分资本和技术密集型产业(如建筑机械、高铁、风电、太阳能、电信及电气设备等)的相对优势较为突出,但在依靠大量科学研究和技术开发的领域,中国与美国存在明显的差距。中国在医药、生物技术、医疗器械、半导体、航空等行业中,占全球收入的比例基本不足5%,而美国在这些领域均拥有垄断性地位。由于中国在高端制造领域的发展周期较短,工业基础相对薄弱,导致在核心零部件和关键技术上依赖进口支持,由于这些行业的研发周期长、资本投入大,短期内很难具备完全自主生产的能力。

三、“零关税”对中国相关产业的影响

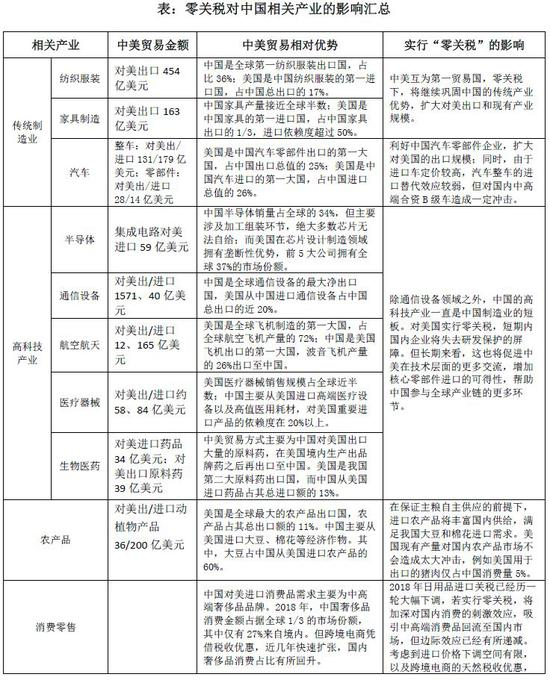
1. 传统制造业

(1) 纺织服装、家具制造

中国传统制造业长期形成的生态系统带来的规模效应和工艺流程经验极大地提高了劳动密集型产业的生产效率。纺织服装和家具制造一般以工业制成品的形式出口至美国,约有80%以上的出口增加值留在国内,二者互为第一贸易国。该领域倘若实行“零关税”,一方面原材料进口投入成本下降,产品利润增加;另一方面又会提升出口竞争力,继续扩大现有的产业规模。

中国是全球纺织服装最大的出口国,2017年出口额达到2745亿元,占全球比重的35.8%。其中美国是中国纺织服装的最大进口国,占中国总出口的近17%。纺织服装一直为中国带来大量的贸易顺差,2017年贡献2489亿元贸易顺差,占全国货物贸易总顺差的58.9%。

家具制造方面,中国的家具产量全球排名第一,近年来对出口的依赖度一直位于20%以上。2016年,中国家具出口527亿美元,其中有31%出口至美国。而美国当年家具进口318亿美元中54%来自中国。

(2) 汽车

我国汽车贸易主要分为汽车零部件和汽车整车市场。其中,汽车零部件主要以出口为主,汽车整车以进口为主。2017年,汽车零部件出口金额占汽车出口贸易金额的76%,汽车整车进口金额占汽车进口贸易金额的58%。其中对美汽车零部件贸易为中国贡献151亿元的贸易顺差,而对美汽车整车贸易则为中国带来117亿美元的贸易逆差。

根据中国汽车贸易结构,若对美国实行零关税政策,则将有利于中国汽车零部件企业扩大对美国的出口规模。根据2017年贸易数据,美国是中国汽车零部件出口的第一大国,占中国汽车零部件出口总值的25%。而我国对美国汽车零部件进口依赖较小,主要进口地为德国、日本及韩国,对美进口比例仅为7%。若美国进口关税税率由2.5%下调至0,能够为中国汽车零部件出口释放一定的需求空间。

从汽车整车市场来看,我国汽车整车市场主要由国产车和合资车为组成,其中国产品牌的占有率在42%左右,德系(21%)和日系(19%)共占40%,美国进口车辆占中国汽车市场比重只有11%,即便大幅下调关税水平,对国内汽车市场影响也较小。此外,若考虑价格因素在内,2017年,我国从美国进口汽车的平均价格在26万元/辆左右(不含税),在进口关税为40%、15%、0%的情况下,进口汽车最终售价为45万元/辆、37万元/辆、32万元/辆。因此,对美汽车进口零关税将对国内市场中30万元左右的中高端合资车型造成一定的冲击,但对平均售价在10-20万元的国产整车市场影响很小。考虑到售后维修等因素,汽车零关税对中国市场的总体冲击有限。

2. 高科技产业

高科技产业一直是中国的劣势所在。除通信设备领域,国内大多数高科技产业还处于初始阶段,如半导体、航空、生物技术等领域,与美国等国际先进技术无法相提并论。若中美在高科技领域达成“零关税”,虽然短期内国内企业将失去研发保护的屏障。但长期来看,这也将促进中美在技术层面的更多交流,增加核心零部件进口的可得性,帮助中国参与全球产业链的更多环节。

近年来,高科技产业占中国对外贸易的比重持续增加。2018年,中国高科技产品进出口总额约为对外贸易总额的30.7%。中美国高科技贸易中,中国对美国出口的90%均为信息通讯类产品。而美国对中国出口的高科技产品主要为航天类,占比46.7%。其余产品则相对分散,电子、信息通讯、柔性制造以及生命科学基本占比都在10%以上,多集中于核心材料和零件。

(1) 半导体

中国作为全球电子设备产业链的组装工厂,2018年,全球半导体销售额为4664亿美元,其中约有34%来自中国市场。但中国在其中大多充当组装加工的角色,多数利润被掌握核心技术的美国、韩国、日本占有。中国芯片自主提供的比例非常低,除了华为海思和紫光展锐部分使用自产芯片之外,其他领域的自给率几乎为0。在集成电路方面(占半导体产业的85%),我国一直大量依赖国外进口。2018年集成电路进口金额为3121亿美元,是我国第一大进口商品(占比15%),导致进出口逆差高达2274亿美元。

2018年全球15大半导体公司中,三星以833亿美元占据全球最大销售额(17.7%),美国在前15大公司中拥有英特尔、美光等5家公司,共占据市场37%的份额。而从预测未来2-3年半导体产业景气程度的资本支出来看,2017年中芯国际凭借23亿美元的资本支出,位列全球第6位,但与三星、英特尔、台积电上百亿的资本支出规模相去甚远。

一般来说,集成电路生产中,除去垂直一体化模式下的IDM,其产业链可以分为设计、制造、封测三个环节,在中国市场中这三大环节的份额分别为38.6%、27.8%、33.6%。在IC设计企业中,2018年华为海思在IC设计领域的全球份额为6.9%,位列第5位。除此之外,紫光展锐也位于国际前列。美国则在IC设计领域表现出垄断性的优势,在全球前十大企业中拥有6家,市场份额为57%。晶圆制造是中国最大的短板,台积电是全球第一大晶圆代工公司,2018年销售额占行业的53.3%。而中芯国际和华虹的市场份额不足8%,均弱于美国和韩国。最后,封测是中国发展最成熟的一块,长电科技、华天科技、通富微电三大封测巨头在市场位于第三名、第七名和第八名。

(2) 通信设备

中国是全球通信设备的最大净出口国。2018年,美国从中国进口的信息及通讯产品价值1571亿美元,占其从全球进口的高科技产品的32%,为美国带来1531亿美元的贸易逆差。

在全世界移动基础设施市场份额中,2017年华为市场份额达到27%,为世界第一,中兴通讯也位列第四位。同年,全球前12大智能手机生产商共有9家来自中国,共拥有42%的市场份额。相比之下,苹果公司虽然拥有全球14%的份额,但在中国市场的份额却在持续收缩。2019年第一季度,华为出货量从上年同期的15%增长至26%,超过苹果的21%。但中国在通信领域的生产离不开半导体等关键原材料,若美国与中国实行“零关税”,对中国开放其核心零部件和尖端技术,这将进一步帮助中国向中高端制造水平迈进,但同时也会增加对进口原材料的依赖性。

(3) 航空航天

美国是全球飞机制造的第一大国,其中的40%用于对外出口,中国是美国飞机出口的第一大国,2017年,美国波音飞机全球产量的26%出口至中国,贸易额约600亿元。2018年,全球通用航空飞机72%的出货量来自美国。同年,中国从美国进口航空器、航天器及相关设备零件165亿美元,该领域的出口只有12亿美元,贸易逆差达153亿美元。从优势机种来看,我国偏向战斗机与无人机,战斗机数量全球第三、无人机全球第二。而美国则擅长跨航运输能力强的加油机与运输机,在商业航空领域拥有优势地位。

(4) 医疗器械

2018年,医疗器械类商品在中国医药行业进出口总额的比重达40%,从进出口商品分布来看,中国出口产品主要为医用耗材敷料以及保健康复用品等低端产品,而进口额的68%都来自医疗设备领域。美国是我国医疗器械的主要进口来源地,中国主要从美国进口高端医疗设备(如彩超、X射线断层检查仪等)以及高值医用耗材。在重要进口商品中,中国对美国的依赖度基本在20%以上,其中彩超、人工关节、一次性注射器的进口依赖度高达40%。

美国在全球医疗器械市场拥有垄断性的地位,其销售规模占全球半壁江山。相比之下,中国的占比不足20%。同时,医疗器械行业集中度高,全球前20大公司的市场份额高达55%。其中,美国共拥有10家,市场份额共计28.3%(此前拥有全球第一的美敦力公司,但2014年其总部迁移至爱尔兰)。德国、瑞士、荷兰、日本的市场份额仅分别为5.7%、4.5%、3.4%和2.6%,虽然在部分领域中国已经开始逐步走向进口替代,但是在以CT、磁共振为主的大型设备领域,我国的核心技术与国际领先水平还有一定的差距。

(5) 生物医药

美国在生物医药行业具有全球领先地位,而中国在药品研制方面基础较弱,导致中美在生物医药领域的贸易方式主要为中国向美国出口大量的原料药,在美国境内生产出品牌药之后再卖到中国。2017年,美国从我国进口原料药39.2亿美元,进口额仅次于印度。同年,中国自美国进口药品33.7亿美元,占中国从全球进口药品总额的13.3%。

中国是世界上最大的仿制药生产国,全国4300余家原料药和制剂生产企业,其中90%以上是仿制药企业(品牌药基本依赖进口)。从研发费用占营收比例来看,而国内大型药企研发投入比大多都在5%以下(美国前十大公司平均水平为18%)。中美在产业基础和研发支出投入的差异性导致了两国市场结构的不同,中国生产的仿制药成本较低,以价格竞争和广告销售为主,美国则在创新药方面采取高价策略。从全球前50家制药企业的销售情况来看,美国拥有绝对的优势地位,共有16家企业进入全球前50强,占全球市场份额的36%。目前来看,中国在高端医药制造方面与国际水平差距甚远。

3. 农产品

美国是全球最大的农产品出口国,2017年农产品出口占其总出口额的11%。受益于规模化种植和机械化生产模式,谷物、油籽、牲畜品是其主要出口品种。其中粮食总产量约占世界总产量的1/5,玉米、大豆、小麦产量分别位居世界第一、第一和第三位,仅次于中国和印度。我国主粮基本自给自足,主要从美国进口大豆、棉花等经济作物。其中,大豆占中国从美国进口农产品的60%。2017年,中国大豆进口中有34%来自美国(2018年受贸易战影响,跌至19%)。我国每年棉花消费量中有接近20%来自国外进口,美国也是中国棉花的第一大进口国,占中国全球进口量的34%。

在保证国内主粮自主供应的前提下,进口的农产品将丰富国内供给,不会对国内农产品市场造成较大冲击。反而会在一定程度上补足自身大豆和棉花的生产弱势,降低基础生产成本,促进下游产业的发展。

4. 消费零售

在消费零售行业,中国拥有完整的工业链基础,国产品牌在家具、建筑装潢、家居日用、大家电等领域占有较高的市场份额。但在数码、运动、文化娱乐、日用化妆品等中高端消费品,尤其是奢侈品领域对国外品牌的需求较大。2018年,中国奢侈品消费金额达1170亿元,占全球1/3的市场份额,其中仅有27%来自境内。由于商品进口环节要缴纳关税、消费税及增值税,即便在日用品进口关税大幅下调的情况下,其综合税率也普遍在20%以上。而国外免税店售价一般较国内专柜减少20%-30%,是中国旅行者购物消费的主要渠道(占比37%)。近年来由于跨境电商零售进口税收规定,在限额以内实行零关税,增值税及消费税按应纳税额的70%征收,部分奢侈品通过跨境电商的平台进口。以化妆品税收为例,普通化妆品和高档化妆品的进口综合税率分别为9%、23%,较一般贸易的进口综合税率分别减少7.2%、13.7%。

因此,倘若在日用品消费领域实行零关税,则服装鞋帽、家用电器、加工食品、化妆品的国内进口价格最高分别下降6.6%、7.4%、6.5%、2.8%。对于在中国奢侈品市场占比最高的化妆品消费,在关税税率已经较低的程度下,实行零关税的效果较弱,决定国内外价差的主要因素转向国内较高的增值税和消费税。因此,从现有的日用品关税水平来看,若对美实行零关税,在进口价格下调幅度有限的情况下,对国内市场的影响不大。

四、结论

总体而言,在商品贸易领域,如果中美之间实行零关税,对现有的国内消费市场结构,产业发展影响有限,因此,这一轮中美磋商,最容易达成的协议应该在关税和贸易方面。

本报告所载信息或所表达的意见仅为提供参考之目的,并不构成对买入或卖出此报告中所提及的任何证券的建议。欢迎转载,转载请在文章标题下注明作者及出处。

阅读相关文章:

2019地方政府债务风险是否可控?

我国政府行政支出是否还有压减空间?

怎么看中国居民的消费现象?

科创板即将开张,哪些科技主题是未来的产业风口?

社保基金的缺口究竟有多大?

责任编辑:梁斌 SF055

加载中...