新浪财经 宏观经济

中外芯片差距究竟有多远?

新浪财经

关注

来源:老和山下的小学僧

在中国与外国这两国的较量中,芯片常常引得众人口水战,究竟是中国已经吊打外国,还是外国仍然摁着中国?今天咱就试着捅一捅这马蜂窝。

核心技术到底是个啥

技术研发有三条铁则:无论搁谁,研发就是烧钱烧时间,这是根本;无论搁谁,有需求或者认为有需求才会投入研发,这是动机;无论搁谁,研发第一步必然是探究已有的同类技术,俗称山寨。

把技术拆一拆,大概就这么几样东西:设计、材料、生产设备,而设备本身也是设计和材料,所以归根结底,技术可以笼统地说成材料加设计。

结合这两条,先看几个例子。

比如,独步武林的架桥机,把这台设备的每一个零件都拆了,每一个细节都抄下来,再烧几个亿试几年错,“山寨”一台架桥机对几个工业大国来说并不难。那为啥外国人不山寨呢?因为需求不大,烧出来只能当玩具。

再比如,美帝登月的土星五号火箭,至今无人超越,很多人因此就说中国火箭落后美帝五十年。但是别忘了,咱们是和今天的美帝一起落后曾经的美帝,这显然有点说不通。其实原因无比简单,当年登月是政治需求,属于冲动消费,完全是亏本买卖,有点像郑和下西洋。后来需求没了,土星五号也就跟着一块消失了。

假设,咱们硬要山寨一台土星五号有多大把握?若是像煮茶叶蛋那么搞,倾全国之力,不出2年,妥妥的。别抬杠,没人再去埃及造金字塔,总不能说现在的建筑水平不如古埃及吧?

中国有着这颗星球上最旺盛的基建需求、工业化需求、国防需求,由这些需求催生出的各种技术,只要不需烧太多时间的,甭管外国有没有,甭管山寨还是原创,甭管投入有多大,基本全拿下了。

这类由大投入大需求构成的技术门槛,也能筑成实打实的核心技术。只要你能造出别人造不了的东西,就算核心技术。于是,我们可以给中外两国第一阶段的较量下个结论:

如果把所有技术堆成一个金字塔,除了塔尖那一点之外,中国几乎可以单挑整个外国,尤其在某些大需求大投入的领域更是完虐外国,如填海造岛、高铁、火箭振动台等。

那塔尖还剩了啥?当然是需要烧很多时间的技术,塔尖的较量有些复杂,再举例子。

飞机发动机涡轮叶片,工业皇冠上的明珠,说的就是这玩意儿。如果叶片不够结实,油门踩狠了就得散架(可看前文《材料之殇:难产中国心》)。

这怎么山寨呢?一块材料拿到手,要测出其中的成分及比例,也就几顿饭的功夫。进一步,想要知道不同原子之间的排列规则,过程稍微复杂一点,但几天下来基本也摸透了。

你以为这样就山寨完成了吗?不,这才开始,你得找到一种让不同原子按特定顺序排列的方法,这过程完全两眼一抹黑,要烧的时间相当长。这好比,番茄炒蛋的成分可以告诉你,但你做的菜就是没我做的好吃。

这种由烧时间烧出来的技术门槛,也只能靠烧时间去慢慢追赶,这类核心技术往往都是材料。可以说,任何牛逼设备,你拼命往细拆,最终发现都是材料技术。(当然,也有特例,比如氢弹)

比如,作为“工业之母”的高端机床,咱基本和国足一个水平,只能仰望日本德国瑞士。最大的限制就是材料,高速加工时,主轴和轴承摩擦产生热变形导致主轴抬升和倾斜,刀具磨损导致的误差,等等,所以加工精度极高的活,咱们还是望“洋”兴叹。

材料技术有时还要点运气。金属铼,这玩意儿和镍混一混,做出的涡轮叶片吊炸天。铼的全球探明储量大约2500吨,稀少程度排自然界第三,主要分布在欧美,这种战略物资,妥妥被美帝禁运。中国前几年在陕西发现一个储量176吨的铼矿,马上拼了命烧钱,苦逼生活才有了起色。

稀土永磁体,就是用稀土做的磁铁,能一直保持磁性,用处的。高品位稀土矿大多分布在中国,所以和“磁”相关的技术,很多是外国抱着中国大腿,美帝也不例外,比如磁约束核聚变、太空暗物质探测等。

非线性光学晶体,中国在九十年代就已经世界领先,并在十来年前对美帝实施了禁运,2016年美帝终于打破中国技术封锁,生产了第一块KBBF晶体。不要怀疑本僧拿错了剧本,不然你以为中国的激光武器、光量子通信从哪里来的?

如果我们继续罗列就会发现,应用宽泛的材料,中国大多还是落后外国,而一些细分领域,中国已经逐步领先。呃,这么说还是太笼统,咱来点数据。

小盆友们坐端正,重点来了!这种关键核心材料,全球总共约130种。整个人类的核心科技,某种程度上说,指的就是这130种材料,其中32%国内完全空白,52%依赖进口,在高端机床、火箭、大飞机、发动机等尖端领域比例更悬殊,零件虽然实现了国产,但生产零件的设备95%依赖进口。

这串数据是在2018年的一次官方论坛上火起来的,但仔细考证了一下,应该是工信部在2011年的调查报告,如今的情况据说已经大幅度改善。

说则小道消息,就在前阵子,山上有位老僧去北京开会,回来对本小僧一阵感叹:这兔子怕是急眼了,居然要投****亿在**、**领域,要求在*年内达到****,而且还要****。本僧弱弱问了句:能行吗?老僧若有所思,良久,缓缓吐了一句:时间紧,任务重。

无论怎么说,在塔尖的较量,中国虽然势头很猛,但仍明显处于下风。

好奇一下,这130种材料长啥样呢?巧了,工信部《重点新材料首批次应用示范指导目录(2017年版)》入选了六大类材料,也是130种!里面好几个都和芯片有关。

为了严谨点,这儿说的核心技术,不包括和生物有关的技术,如医药、农业等等。但凡和生物有关的,往往是另一回事!

举个粒子,电影《药神》里治疗慢粒白血病的格列卫,成份甲磺酸伊马替尼,生产制造并不难,不然三哥也不会这么轻易做出仿制药,难的是怎么知道甲磺酸伊马替尼有这作用。

还有一些技术的门槛并非来自技术本身,比如:软件。这几乎是纯设计类技术,压根用不到材料,为啥操作系统还是被人吊打?假设你的操作系统比安卓好十倍,但没有人会用一台没有App的手机,为啥没App啊?对不起,没有公司会为一个没有用户的系统开发App。

这个死循环看明白了吗?除非有一天谷歌不让中国手机用安卓,那才是国产操作系统的春天。软件的门槛经常是来自于市场惯性。

绕的有点远了,芯片从一块石头练就霸王之躯,涉及的核心技术不是一般的多。为了便于小盆友理解,这话得从原理说起。

芯片原理和量子力学

很多文盲觉得量子力学只是物理学家的数学游戏,没有应用价值,呵呵,下面咱给计算机芯片寻个祖宗,请看示范:

导体,咱能理解,绝缘体,咱也能理解,小盆友们第一次被物理整懵的,怕是半导体了,所以先替各位的物理老师把这债还上。

原子组成固体时,会有很多电子混到一起,但量子力学认为,2个相同电子没法待在一个轨道上,于是,为了让这些电子不在一个轨道上打架,很多轨道就分裂成了好几个轨道,这么多轨道挤在一起,不小心挨得近了,就变成了宽宽的大轨道。在量子力学里,这种细轨道叫能级,挤在一起变成的宽轨道就叫能带。

有些宽轨道挤满了电子,电子就没法移动,有些宽轨道空旷的很,电子就可自由移动。电子能移动,宏观上表现为导电,反过来,电子动不了就不能导电。

好了,我们把事情说得简单一点,不提“价带、满带、禁带、导带”的概念,准备圈重点!

有些满轨道和空轨道挨的太近,电子可以毫不费力从满轨道跑到空轨道上,于是就能自由移动,这就是导体。不过一价金属的导电原理稍有不同,它的满轨道原本就不太满,所以电子不用跑到空轨道也能移动。

但很多时候两条宽轨道之间是有空隙的,电子单靠自己是跨不过去的,表现为不导电。但如果空隙的宽度在5ev之内,给电子加个额外能量,也能跨到空轨道上,跨过去就能自由移动,表现为导电。这种空隙宽度不超过5ev的固体,有时导电、有时不导电,所以叫半导体。

如果空隙超过5ev,那基本就得歇菜,正常情况下电子是跨不过去的,这就是绝缘体。当然,如果是能量足够大的话,别说5ev的空隙,50ev都照样跑过去,比如高压电击穿空气。

到这,由量子力学发展出的能带理论就差不多成型了,能带理论系统地解释了导体、绝缘体和半导体的本质区别,即,取决于满轨道和空轨道之间的间隙。学术点说,取决于价带和导带之间的禁带宽度。

这里有个问题,一旦细轨道变少了,能不能挤成宽轨道就不好说了,所以能带理论本质上是一个近似理论,不适用于少量原子组成的固体。

半导体离芯片原理还很遥远,别急。

很明显,像导体这种直男没啥可折腾的,所以导线到了今天仍然是铜线,绝缘体的命运也差不多。

半导体这种暧暧昧昧的性格最容易搞事情,所以与电子设备相关的产业基本都属于半导体产业,如芯片、雷达。

下面有点烧脑细胞。

基于一些简单的原因,科学家用硅作为半导体的基础材料。硅的外层有4个电子,假设某个固体由100个硅原子组成,那么它的满轨道就挤满了400个电子。这时,用10个硼原子取代其中10个硅原子,而硼这类三价元素外层只有3个电子,所以这块固体的满轨道就有了10个空位。这就相当于在挤满人的公交车上腾出了几个空位子,为电子的移动提供了条件。这叫P型半导体。

同理,如果用10个磷原子取代10个硅原子,磷这类五价元素外层有5个电子,因此满轨道上反而又多出了10个电子。相当于挤满人的公交车外面又挂了10个人,这些人非常容易脱离公交车,这叫N型半导体。

现在把PN这两种半导体面对面放一起会咋样?不用想也知道,N型那些额外的电子必然是跑到P型那些空位上去了,一直到电场平衡为止,这就是大名鼎鼎的“PN结”。(动图来自《科学网》张云的博文)

这时候再加个正向的电压,N型半导体那些额外的电子就会源源不断跑到P型半导体的空位上,电子的移动就是电流,这时的PN结就是导电的。

如果加个反向的电压呢?从P型半导体那里再抽电子到N型半导体,而N型早已挂满了额外的电子,多出来的电子不断增强电场,直至抵消外加的电压,电子就不再继续移动,此时PN结就是不导电的。

如果你已经被整晕了,没关系,用大白话总结一下:PN结具有单向导电性。

好了,我们现在已经有了单向导电的PN结,然后呢?把PN结两端接上导线,就是二极管:

三角形代表二极管,箭头方向表示电流可通过的方向,AB是输入端,F是输出端。如果A不加电压,电流就会顺着A那条线流出,F端就没了电压;如果AB同时加电压,电流就会被堵在二极管的另一头,F端也就有了电压。假设把有电压看作1,没电压看作0,那么只有从AB端同时输入1,F端才会输出1,这就是“与门电路”。

同理,把电路改成这样,那么只要AB有一个输入1,F端就会输出1,这叫“或门电路”:

现在有了这些基本的逻辑门电路,离芯片就不远了。你可以设计出一种电路,它的功能是,把一串1和0,变成另一串1和0。

一不小心,我们就得到了芯片运算的本质:把一串1,0,变成另一串1,0。

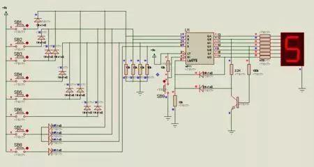
简单举个例子,在左边输入1010,在右边输出0101,这就算完成了一次运算。

左边有8个输入端,右边有7个输出端,每个输出端对应一个发光管,7个发光管组成一个数字显示器。从左边输入一串信号:00000101,经过中间一堆的电路,使得右边输出另一串信号:1011011。1代表有电压,有电压就可以点亮对应的发光管,于是,就得到了一个数字“5”,如上图所示。

终于,我们已经搞定了数字是如何显示的!如果你想进行1+1的加法运算,其电路的复杂程度就已经超过了99%的人的智商了,即便本僧亲自出手,设计的电路运算能力也抵不过一副算盘。

直到有一天,有人用18000只电子管,6000个开关,7000只电阻,10000只电容,50万条线组成了一个超级复杂的电路,诞生了人类第一台计算机,重达30吨,运算能力5000次/秒,还不及现在手持计算器的十分之一。不知道当时的工程师为了安装这堆电路,脑子抽筋了多少回。

接下来的思路就简单了,如何把这30吨东西,集成到指甲那么大的地方上呢?这就是芯片。

芯片制造与中国技术

为了把30吨的运算电路缩小,工程师们把能扔东西全扔了,直接在硅片上制作PN结和电路。下面从硅片出发,说说芯片的逆袭之路。

第一:硅

把这玩意儿氯化了再蒸馏,可以得到纯度很高的硅,就叫多晶硅吧,这种硅原子排列混乱,会影响电子运动,所以还得拉制成原子排列整齐的单晶硅,最后切成片就是我们想要的硅片。

硅的主要评判指标是纯度,你想想,如果硅原子之间有一堆杂质,那电子就别想在满轨道和空轨道之间跑顺畅。

无论啥东西,纯度越高制造难度越大。用于太阳能发电的高纯硅要求99.9999%,这玩意儿全世界超过一半是中国产的,早被玩成了白菜价。芯片用的电子级高纯硅要求99.999999999%(别数了,11个9),几乎全赖进口,直到2018年江苏的鑫华公司才实现量产,只是目前产量少的可怜,还不及进口的一个零头。难得的是,鑫华的高纯硅出口到了半导体强国韩国,品质应该不错。不过,30%的制造设备还得进口……

电子级高纯硅的传统霸主依然是德国Wacker和美国Hemlock(美日合资),中国任重而道远。

第二:晶圆

硅提纯时需要旋转,成品就长这样。把这圆柱切片后得到的硅片也是圆的,因此就叫“晶圆”。这词是不是已经有点耳熟了?

切好之后,就要在晶圆上把成千上万的电路装起来的,干这活的就叫“晶圆厂”。各位拍脑袋想想,以目前人类的技术,怎样才能完成这种操作?

用原子操纵术?想多了,朋友!等你练成御剑飞行的时候,人类还不见得能操纵一个一个原子组成各种器件。

晶圆加工的过程相当繁琐,咱说个大概轮廓,谢绝专业人士挑刺。首先在晶圆上涂一层感光材料,这材料见光就融化,那光从哪里来?光刻机,可以用非常精细的光线,在感光材料上刻出图案,让底下的晶圆裸露出来。然后,用等离子体这类东西冲刷,裸露的晶圆就会被刻出很多沟槽,这套设备就叫刻蚀机。再用离子注入机在沟槽里掺入磷元素,加热退火处理,就得到了一堆N型半导体。

完成之后,清洗干净,重新涂上感光材料,用光刻机刻图,用刻蚀机刻沟槽,用离子注入机撒上硼,就有了P型半导体。

整个过程有点像3D打印,把器件一点点一层层装进去。

这块晶圆上的小方块就是芯片,一块晶圆可以做多个芯片。芯片放大了看就是成堆成堆的电路,这些电路并不比那台30吨计算机的电路高明,最底层都是简单的门电路。只是采用了更多的器件,组成了更庞大的电路,运算性能自然就提高了。

据说这就是一个与非门电路:

提个问题:为啥不把芯片做的更大一点呢?这样不就可以安装更多电路了吗?性能不就赶上外国了嘛?

这个问题很有意思,答案出奇简单:钱!一块300mm直径的晶圆,16nm工艺可以做出100块芯片,10nm工艺可以做出210块芯片,于是价格就便宜了一半,在市场上就能死死摁住竞争对手,赚了钱又可以做更多研发,差距就这么拉开了。

说个题外话,中国军用芯片基本实现了自给自足,因为军用不计较钱嘛!可以把芯片做的的。另外,越大的硅片遇到杂质的概率越大,所以芯片越大良品率越低。总的来说,大芯片的成本远远高于小芯片,不过对军方来说,这都不叫事儿。

其实除了成本之外,大芯片的布线比小芯片更长,所以延时也更明显,驱动电流也大很多,由此导致整体设计更臃肿,性能上还是会吃亏。反正,小芯片就是比大芯片好用。

第三:架构

用70亿个晶体管在指甲盖大小的地方组成电路,想想就头皮发麻!一个路口红绿灯设置不合理,就可能导致大片堵车。电子在芯片上跑来跑去,稍微有个PN结出问题,电子同样会堵车。所以芯片的设计异常重要,重要到了和材料技术相提并论的地步。

这么复杂的设计,必须得先有个章法。七十年代,英特尔率先想出了一个好办法:X86架构。详细内容不提了,简单来说,这架构虽然能耗高点、体积大点,但性能那是嗖嗖的,几乎垄断了电脑芯片市场,成就了如日中天的英特尔。

这相当于,英特尔提出造汽车用4个轮子,以后其他人想造4个轮子的汽车,就得先付授权费。这尼玛怎么忍,随后英国ARM公司提出了2个轮子的汽车方案:ARM架构。

毫无疑问,2个轮子肯定跑不过4个轮子,ARM架构虽然省电小巧,但性能实在有点寒碜,于是一直被英特尔摁着打。ARM熬到了九十年代,终于熬不住了,决定不再生产芯片,而是将ARM架构授权给其他公司生产,赚点授权费,这才保住了一条命。

人算不如天算,进入21世纪,智能手机横空出世,芯片的能耗和体积一下成了关注点,于是ARM架构一飞中天,几乎垄断了手机芯片。

小结一下:

X86架构,能耗高、体积大、性能强。

ARM架构,能耗低、体积小、性能弱。

于是,一个占了电脑,一个占了手机,直到今天,仍是主流设计方案。至于其他3个轮子或5个轮子的汽车,多多少少还是有些劣势,没有形成主流。

最近有新闻说,中国和ARM要成立中方控股的合资公司,ARM欲借此重回芯片制造商的角色,中方当然走的还是市场换技术的路子。

决定汽车用几个轮子,距离造出汽车还差得很远。有了基本架构,后面的设计依然是漫漫长征路,所以还得要有好工具,简称EDA软件。

Synopsys,Cadence,Mentor,三巨头几乎垄断了全球EDA市场,一水儿的美帝公司。直到最近,熬了三十年的华大九天终于露头了,这家中国电子信息产业集团的二级公司,连续多年以50%的年增长率狂追,算是站稳了脚跟。

虽然借助EDA软件的仿真功能可以判断电路设计是否靠谱,但要真正验证这种精巧线路的靠谱程度,只有一种办法,那就是:用!广泛的用!长久的用!正因为如此,芯片设计不光要烧钱,也需要烧时间,属于试错周期较长的核心技术。

既然是核心技术,自然就会发展出独立的公司,所以芯片公司有三类:既设计又制造、只设计不制造、只制造不设计。

第四:设计制造

但凡要处理信息,基本都有芯片,包括通信芯片、服务器芯片、手机芯片、电脑芯片等等。早期的芯片复杂程度不算夸张,所以设计制造可以在同一家公司完成,最有名的:美国英特尔、韩国三星、日本东芝、意大利法国的意法半导体;中国大陆的华润微电子、士兰微;中国台湾的旺宏电子等。

外国、台湾、大陆三方,最落后的就是大陆,早期的产品多集中在家电遥控器之类的低端领域,手机、电脑这些高端芯片几乎空白!

后来随着芯片越来越复杂,设计与制造就分开了,有些公司只设计,成了纯粹的芯片设计公司。如,美国的高通、博通、AMD,中国台湾的联发科,大陆的华为海思、展讯等。

大名鼎鼎的高通就不多说了,世界上一半手机装的是高通芯片,AMD和英特尔基本把电脑芯片包场了。电脑和手机是芯片市场的两块大蛋糕,全是美国公司,世界霸主真不是吹的。

台湾联发科走的中低端路线,手机芯片的市场份额排第三,很多国产手机都用,比如小米、OPPO、魅族。不过最近被高通干的有点惨,销量连连下跌。

华为海思是最争气的,手机处理器芯片麒麟,市场份额随着华为手机的增长排进了前五。个人切身体会,海思芯片的进步真的相当不错。最近华为又推出了服务器芯片鲲鹏920,5G基站芯片天罡,5G基带芯片巴龙5000,性能都是世界顶级的,隐隐看到了在芯片设计领域崛起的势头。

展讯是清华大学的校办企业,比较早的大陆芯片企业,毕竟不能被人剃光头吧,走的是低端路线。前段时间传出了不少危机,后来又说是变革的开始,过的很不容易,和世界巨头相差甚多。

大陆还有一批芯片设计企业,晨星半导体、联咏科技、瑞昱半导体等,都是台湾老大哥的子公司,产品应用于电视、便携式电子产品等领域,还挺滋润。

在大陆的芯片设计公司,台湾顶住了小半边天,另大半边天原本是塌着的,现在华为算是撑住了。

还有一类只制造、不设计的晶圆代工厂,这必须得先说台湾最大的企业:台积电。正是台积电的出现,才把芯片的设计和制造分开了。2017年台积电包下了全世界晶圆代工业务的56%,规模和技术均列全球第一,市值甚至超过了英特尔,成为全球第一半导体企业。

晶圆代工厂又是台湾老大哥的天下,除了台积电这个巨无霸,台湾还有联华电子、力晶半导体等等,连美国韩国都得靠边站。

大陆最大的代工厂是中芯国际,还有上海华力微电子也还不错,但技术和规模都远不及台湾。不过受制于台湾诡谲的社会现状,台积电开始布局大陆,落户南京。这几年台资、外企疯狂在大陆建晶圆代工厂,这架势和当年合资汽车有的一拼。

大陆中芯国际的14nm生产线刚刚上路,可惜还没盈利。大家还是愿意把这活交给台积电,台积电几乎拿下了全球70%的28nm以下代工业务。

美国、韩国、台湾已具备10nm的加工能力,最近几个月台积电刚刚上线了7nm工艺,稳稳压过三星,首批客户就是华为的麒麟980芯片。这俩哥们儿早就是老搭档了,华为设计芯片,台积电制造芯片。

说真的,如果大陆能整合台湾的半导体产业,并利用灵活的政策和庞大的市场促进其进一步升级,中国追赶外国的步伐至少轻松一半。现在嘛,中国任重而道远呐!

第五:核心设备

芯片良品率取决于晶圆厂整体水平,但加工精度完全取决于核心设备,就是前面提到的“光刻机”。

光刻机,荷兰阿斯麦公司(ASML)横扫天下!不好意思,产量还不高,你们慢慢等着吧!无论是台积电、三星,还是英特尔,谁先买到阿斯麦的光刻机,谁就能率先具备7nm工艺。没办法,就是这么强大!

日本的尼康和佳能也做光刻机,但技术远不如阿斯麦,这几年被阿斯麦打得找不到北,只能在低端市场抢份额。

阿斯麦是全球唯一的高端光刻机生产商,每台售价至少1亿美金,2017年只生产了12台,2018年24台,这些都已经被台积电三星英特尔抢完了,2019年预测有40台,其中一台是给咱们的中芯国际,不过最近听说莫名其妙被烧了,得延期交货。

既然这么重要,咱不能多出点钱吗?第一:英特尔有阿斯麦15%的股份,台积电有5%,三星有3%,有些时候吧,钱不是万能的。第二,美帝整了个《瓦森纳协定》,敏感技术不能卖,中国、朝鲜、伊朗、利比亚均是被限制国家。

有意思的是,2009年上海微电子的90纳米光刻机研制成功(核心部件进口),2010年美帝允许90nm以上设备销售给中国,后来中国开始攻关65nm光刻机,2015年美帝允许65nm以上设备销售给中国,再后来美帝开始管不住小弟了,中芯国际才有机会去捡漏一台高端机。

不过咱也不用气馁,咱随便一家房地产公司,销售额轻松秒杀阿斯麦,哦耶!

2018年底有则消息让人惊出一身冷汗,最早中科院只是淡淡说了句光刻项目通过验收,然后铺天盖地的“中国光刻机终于翻身农奴把歌唱”,闹到最后连人民日报都坐不住了,直接批“国产光刻机自嗨文”误导公众,损坏中国科研形象。引一句原文:“这台光刻机要想应用于芯片,还要攻克一系列技术难题,距离还相当遥远。”

相比于光刻机,中国的刻蚀机要好很多,16nm刻蚀机已经量产运行,7-10nm刻蚀机也在路上了,所以美帝很贴心的解除了对中国刻蚀机的封锁。

不过离子注入机又寒碜了,2017年8月终于有了第一台国产商用机,水平先不提了,离子注入机70%的市场份额是美国应用材料公司的。涂感光材料得用“涂胶显影机”,日本东京电子公司拿走了90%的市场份额。即便是光刻胶这些辅助材料,也几乎被日本信越、美国陶氏等垄断。

2015年至2020年,国内半导体产业计划投资650亿美元,其中设备投资500亿美元,再其中480亿美元用于购买进口设备。

算下来,这几年中国年均投入130亿,而英特尔一家公司的研发投入就超过130亿美元。

论半导体设备,中国,任无比重、道无比远啊!

第六:封测

芯片做好后,得从晶圆上切下来,接上导线,装上外壳,顺便还得测试,这就叫封测。

封测又又又是台湾老大哥的天下,排名世界第一的日月光,后面还跟着一堆实力不俗的小弟:矽品、力成、南茂、欣邦、京元电子。

大陆的三大封测巨头,长电科技、华天科技、通富微电,混的都还不错,毕竟只是芯片产业的末端,技术含量不高。

小结:

这全景图大概描述了从硅片到芯片的全过程及中国的设备制造商,绝对是业内专家所做,值得一看。

中国芯  

说起中国芯片,不得不提“汉芯事件”。2003年上海交通大学微电子学院院长陈进教授从美国买回芯片,磨掉原有标记,作为自主研发成果,骗取无数资金和荣誉,消耗大量社会资源,影响之恶劣可谓空前!以致于很长一段时间,科研圈谈芯色变,严重干扰了芯片行业的正常发展。

硅原料、芯片设计、晶圆加工、封测,以及相关的半导体设备,绝大部分领域中国还是处于“任重而道远”的状态,那这种懵逼状态还得持续多久呢?有答案!

国务院印发的《集成电路产业发展纲要》明确提出,2030年集成电路产业链主要环节达到国际先进水平,一批企业进入国际第一梯队,产业实现跨越式发展。

从研发的过程来看,需求不缺,资金不缺,只要烧足了时间,没理由烧不出芯片。当前,中国芯片的总体水平差不多处在刚刚实现零突破的阶段,虽然市场份额不多,但每个领域都参了一脚,而且势头不错,前景还是可期待的。

极限

文末,习惯性抱怨一下人类科技的幼稚。芯片,作为大伙削尖脑袋能达到的最高科技水准,作为其根基的能带理论竟然只是个近似理论,电子行为仍然没法精确计算。再往大了说,别看现在的技术纷繁复杂,其实就是玩玩电子而已,顶多再加个光子,至于其他几百种粒子,还完全不知道怎么玩!

芯片加工精度已经到了7nm,虽然三星吹牛说要烧到3nm,可那又如何?你还能继续烧吗?1nm差不多就是几个原子而已,量子效应非常显著,作为基石的能带理论就不好使了,半导体行业就得在这儿歇菜。

烧钱也好,烧时间也罢,烧到尽头就是理论物理。基础科学除了烧钱烧时间,还得烧人,烧的异常惨烈,100个高智商,99个都是垫脚石!工程师可以半道出家,但物理学家必须科班出身,基础科学被忽视了五千多年,如今每年填报热度还不如耍戏的。

不能光折腾电子了,为了把中微子也用起来,咱赶紧忽悠,哎,不对,是呼吁更多孩子学基础科学吧!

加载中...