新浪财经 产经

紫竹医药控销毓婷被罚,背后的市场有多大?

中国新闻网

关注

中新网6月16日电 (中新财经记者 吴家驹)近日,一药企因控销金毓婷和毓婷被罚超1200万元,引起关注。毓婷卖贵了吗?其背后的避孕药市场有多大?

被判控销 罚超1200万元

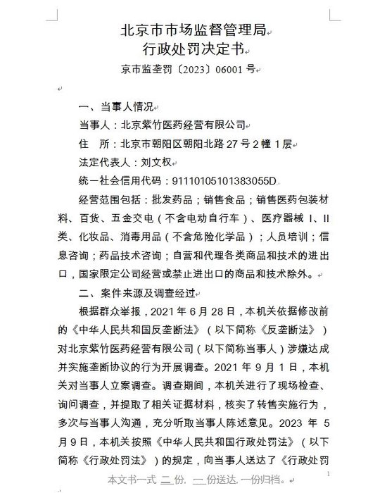
国家市场监督管理总局网站显示,5月24日,北京市市场监管局依法对北京紫竹医药经营有限公司达成并实施垄断协议案作出处罚决定,责令紫竹医药停止违法行为,并处以其2020年度中国境内销售额2%的罚款1264.36万元。

天眼查网站显示,紫竹医药成立于1988年,是一家以从事医药制造业为主的企业,华润紫竹药业有限公司(以下简称“紫竹药业”)是其最大股东,持股83.33%。

行政处罚决定书显示,2015年以来,当事人主要采用转售模式在全国销售涉案商品金毓婷(左炔诺孕酮片1.5mg)和毓婷(左炔诺孕酮片0.75mg*2)。

国家市场监督管理总局网站显示,经查,2015年至2021年,该公司在全国范围内与一级经销商、二级经销商通过多种形式,达成固定和限定经销商销售金毓婷和毓婷价格的垄断协议,并通过多种措施实施固定价格和限定价格的垄断协议。

紫竹医药的行为,违反了修改前的《反垄断法》第十四条“禁止经营者与交易相对人达成下列垄断协议:(一)固定向第三人转售商品的价格;(二)限定向第三人转售商品的最低价格”的规定。紫竹医药固定转售价格和限定最低价格行为,排除、限制了市场竞争,损害了消费者利益和社会公共利益。

38种产品竞争 毓婷卖贵了吗?

金毓婷和毓婷是我国紧急避孕药知名品牌。国内紧急避孕药市场,还有哪些产品?市场有多大?

据悉,国内常见的紧急避孕药包括左炔诺孕酮片等。国家药监局网站显示,目前左炔诺孕酮共有38种产品获批,除了华润紫竹药业有限公司的金毓婷(左炔诺孕酮片1.5mg)和毓婷(左炔诺孕酮片0.75mg*2),还包括南京白敬宇制药有限责任公司、华中药业股份有限公司、山东鑫惠药业有限公司等公司的产品。

中新财经查询多家电商发现,金毓婷(左炔诺孕酮片1.5mg)零售价一般在20元左右,毓婷(左炔诺孕酮片0.75mg*2)零售价格一般在10元左右。同时,根据此次罚款推算,2020年,紫竹医药全年销售额约为6.32亿元。

据界面新闻报道,2021年中国避孕药市场分析报告显示,在我国避孕药市场中,紧急避孕药市场份额最大,占比70%,短效避孕药位居第二,占比25.4%。

中研普华研究院《2022-2027年避孕药市场投资前景分析及供需格局研究预测报告》指出,2022年我国口服避孕药零售额已达到12.7亿元,避孕药零售市场规模增至19.6亿元。(完)

  

责任编辑:刘万里 SF014

加载中...