新浪财经 产经

贵州茅台预计2022营收1272亿,不过丁董却轻松不来

市场资讯 2022.12.29 21:38

来源:名酒观察

文︱ 名酒观察研究员  文斯南  方才

说在前面的话

以下全部内容仅为交流学习!请勿以此为投资依据!以下全部内容仅供参考,不对投资者构成任何建议!

贵州茅台2022年全年依旧主动加速

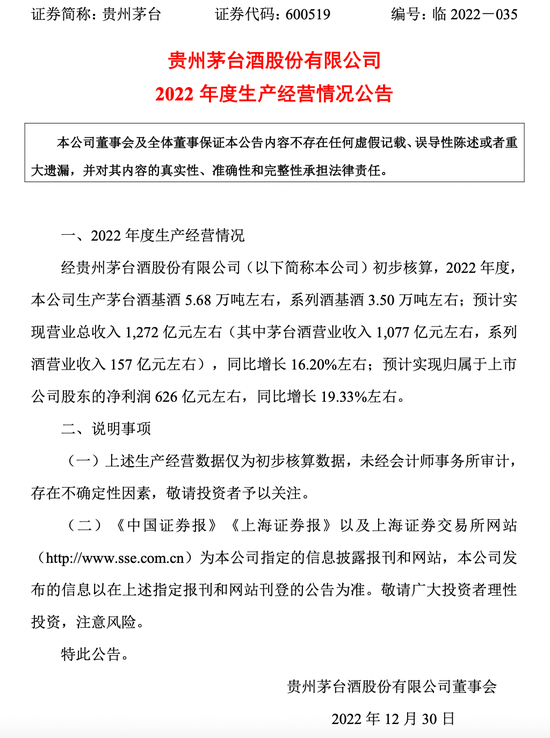
12月29日晚间,贵州茅台发布2022年度生产经营情况公告,预计实现营业总收入1272亿元左右,同比增长16.20%左右;预计实现净利润626亿元左右,同比增长19.33%左右。

公告表示,经贵州茅台初步核算,2022年度,公司生产茅台酒以贵州茅台酒为代表基酒5.68万吨左右,系列酒以茅台王子酒等为代表基酒3.50万吨左右;1272亿元总营收中,茅台酒贡献营业收入1077亿元左右,系列酒营业收入157亿元左右。

粗略估算,贵州茅台日均营收约3.48亿元,日赚约1.72亿元。

在今年6月16日贵州茅台2021年度股东大会上,茅台集团董事长、贵州茅台酒股份有限公司董事长丁雄军明确提出,2022年,贵州茅台的营收目标是营收达到1259亿元,增速15%,较202110.5%的增速提高4.5个百分点。

这意味茅台完成了今年的营收目标。

直销放量与系列酒或是贵州茅台业绩增长的原因

从贵州茅台披露的2022年第三季度报告来看,今年前三季度,贵州茅台的直销渠道收入达318.82亿元,较2021年同期的146.85亿元同比增长117%,占营收比重约36%

直销渠道包括茅台自营店与“i茅台”数字营销平台。“i茅台”于今年331日开始试运营,并在519日正式上线。三季报显示,前三季度,“i茅台”实现酒类不含税收入约84.62亿元,为贵州茅台贡献超四成直销收入。

从系列酒来看,贵州茅台预计2022年系列酒营收约157亿元,较2021年系列酒125.95亿元的营收增长24.6%,延续了贵州茅台2021年的系列酒营收26%的高增速。

同时,在2021年11月投产的6400吨系列酒基酒设计产能,也在2022年如期释放。贵州茅台初步核算称,2022年系列酒基酒在3.50万吨左右,上年同期为2.82万吨。

茅台酒的营收则是一张“明牌”。就在上个月,贵州茅台发布公告称,截至1121日,茅台酒营业收入894.08亿元含税销售收入1005.69亿元2022年茅台酒营收1077亿元,较上年同期的934.65亿元同比增加约15.2%。茅台酒的产量从上年同期的5.65万吨提升至约5.68万吨。

国信证券12月28日发布的研报指出,茅台渠道利润丰厚,不断提升直销占比是公司在不提出厂价的情况下回收渠道利润、实现业绩增长的重要手段。国信证券判断,贵州茅台未来直销仍有望继续放量,从长远来看预计贵州茅台的直销占比可达50%左右。此外,国信证券保守测算,假设贵州茅台不提价,在未来三年单纯依靠直销销量占比提升,可助推公司收入继续双位数增长。

截至12月29日,贵州茅台收跌0.81%,报收1719元。茅台股价今年以来已累计跌逾14%。这意味着在茅台业绩主动加速的一年,贵州茅台股价却落得负增长。

同时在名酒观察看来虽然贵州茅台股份公司业绩加速增长而在集团层面2022年随着习酒脱茅这意味着茅台集团2022年营收或许受到很大影响

茅台集团2021年实现营收1326.24亿元,同比增长16.08%,净利633.84亿元,同比增长15%,略低于2020年增速。

分业务板块来看,2021年度,茅台集团酒类销售业务实现营收1282.77亿元同比增长16.21%,毛利率89.24%,收入占比达96.72%;酒瓶、瓶盖及其他上下游业务实现营收1.68亿元,同比减少6.67%,毛利率24.4%,收入占比0.13%;物业租赁、房地产销售实现营收2.32亿元,同比增长82.68%,毛利率47.84%,收入占比0.17%;融资租赁实现营收3.77亿元,同比增长52.02%,毛利率51.99%,收入占比0.28%;机场业务1.03亿元,同比增长27.16%,毛利率-305.83%,收入占比0.08%;其他业务34.68亿元,同比增长7.37%,毛利率93.02%,收入占比2.62%

粗略计算茅台集团非酒类业务营收仅43.47亿元占比仅328%

而习酒近期官宣2022年销售收入突破200亿元这意味茅台集团2022年酒类业务营收要剔除近200亿左右

以名酒观察粗略估算来看在非酒类业务目前盘子还小增幅不明显的态势下预计2022年茅台集团营收在1350亿-1400亿元的概率较大这意味着在贵州茅台业绩加速之下茅台集团营收难言乐观增幅应在5%以内茅台集团在失去习酒之后其营收影响较大

所以丁总身上的担子仍然不轻。

责任编辑:刘万里 SF014

加载中...