新浪财经 产经

高视医疗上市破发:公司市值72亿港元 上半年营收5.8亿

市场资讯 2022.12.12 12:09

雷递网 雷建平 12月12日

高视医疗(股票代码为:“02407”)今日在港交所上市,发行价为51.4港元,募资净额为2.83亿港元。

高视医疗基石投资者包括无锡视高、无锡高视中德基金无锡视高、中德基金、无锡高视,一共认购4140万美元;其中,无锡视高、无锡高视中德基金无锡视高认购3350万美元,中德基金认购195万美元,无锡高视认购95万美元。

高视医疗开盘价51.2港元,跌破发行价,截至目前,公司市值约72亿港元。

高视医疗董事长高铁塔表示:成功登陆港股市场,是高视医疗发展过程中的重要里程碑。凭借与国际接轨的研发水平、丰富的产品线布局、强大的渠道体系以及高附加值服务,高视医疗将继续把握行业发展机遇,以更创新的眼科医疗器械造福患者、回馈社会。

上半年营收5.78亿

高视医疗是一家眼科医疗器械供应商,业务覆盖眼科设备及耗材的研发、生产、销售及技术服务领域。

高视医疗旗下人工晶体及电生理产品已销往70多个国家和地区,同时公司与多家全球领先的跨国高端眼科设备供应商建立了长期合作关系,并开发了涵盖所有主要眼科诊断和手术设备的具有竞争力的产品组合。

招股书显示,高视医疗2019年、2020年、2021年营收分别为11亿元、9.62亿元、13亿元;毛利分别为4.63亿元、4.36亿元、6.09亿元;毛利率分别为41.9%、45.3%、46.9%。

高视医疗2019年、2020年、2021年年内利润分别为-3803万元、9854万元、-1.92亿元;经调整利润分别为1.35亿元、 1.63亿元、2.09亿元。

高视医疗2022年上半年营收为5.78亿元,上年同期的营收为5.79亿元;期内亏损为5326万元,上年同期的期内亏损为3459万元。

高视医疗2022年上半年经调整净利为9046万元,上年同期的经调整净利为4804万元。

截至2022年6月30日,高视医疗持有现金及现金等价物为5.82亿元。

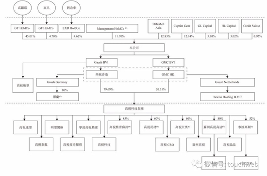
OrbiMed与HL Capital是股东

高视医疗执行董事为高铁塔、张建军、刘新伟、赵新礼,非执行董事为David Guowei Wang、施珑;独立非执行董事为冯昕、马志中、陈帆城。

2018年,高视医疗完成A轮融资并筹集约5000万美元。

2021年,高视医疗完成B轮融资,并筹集1亿美元。

IPO前,高铁塔通过GT HoldCo持股45%,高凡通过GF HoldCo持股为4.7%,刘希东通过LXD HoldCo持股为4.62%;

Management HoldCo持股11.7%,OrbiMed持股为12.83%,Cuprite Gem持股12.14%,GL Capital持股5.03%,HL Capital持股为3.02%。

加载中...