新浪财经 产经

一位非米粉关于小米的深度报告

市场资讯 2022.09.27 08:25

原文标题:《凡是过往,皆为序章,伟大的小米,仍在征途上:一位非米粉关于小米的深度报告》,作者:经济施

关键概要

1.小米的成长历程堪比传奇,但每一次成长的背后都是痛苦的磨练。小米的历程分为四个阶段分别是“奇迹的梦幻开局”(2010-2014)、“内忧外患,步入低谷”(2015-2016)、“重回增长”(2017-2020)、“战略再定位,公司再创业,未来再布局”(2021-至今)。

2.小米的业务版图主要由六块内容组成,其中手机业务是基石,营业收入占比超过60%;AIoT业务是重要补充超过25%,新制造业务代表了新的增长空间主要包含小米汽车、小米机器人以及智能工程工厂;文化娱乐业务由于腾讯、网易等巨头早早布局,想打开局面并不容易;金融业务牌照较为齐全,未来是独立上市的板块;投资板块是构建产业链生态的重要保障。

3.小米的基本财务指标健康,规模还在持续扩张中,存货周转率是处在行业较高水平。由于新制造业务等的拓展,2021年三大现金流指标大幅下滑。

4.新的十年战略中,小米的高管新老交替已经完成交棒,黎万强、黄江吉、周光平已经退居幕后或者离开,王翔、卢伟冰、曾学忠等新生力量走向中央舞台,唯一不变的风帆还是雷军,强者的身影总是略显孤独的感伤。

5.小米的企业文化与创始人团队息息相关,工程师文化是基底、效率创新文化是路径、粉丝社群文化是初心。在新十年战略中,“手机×AIoT”任然是核心业务内容,但 “互联网+智能制造”将扮演更重要的角色,是小米未来转型升级的重要方向。

6.国内手机市场已经进入存量博弈的血海市场,各个手机品牌开展的军备竞赛,从原先的各有特色,也慢慢的产生了更为直接的竞争。

7.初步估算小米的未来的市值应该在4000~15000亿元之间,但真正要实现小米的转型升级和基业常青还要深度建设小米自身的护城河,在定义AIoT行业部分品类标准方面小米做的还不错,但还需要扩充版图,MIUI的意义在于极大拓展了小米品牌的生态边界,将非手机用户也纳入整个体系中,形成协同效应。

8.小米汽车的意义不只是业务规模新的增长点,也是小米赋予科技公司标签的重要载体;小米想要在目前阶段进行破局还缺乏一些能力,比如手机设计的提升、建立AIoT平台的软性优势,做好造车的持久战准备等。小米正在追求伟大的路上,不断创造社会价值才是对那些长期支持小米的用户最好的馈赠。

一、小米的成长历程和上市架构分析

1.1 小米的成长历程

关于小米为什么要做手机,雷军自己是这样解释的,“实际上小米要做的不是手机,而是个人移动计算中心 。只是在这个时代,个人移动计算中心恰好是手机”。小米从2010年4月成立至今,大致可以分为4个阶段,分别代表了小米的梦幻开局、低谷危机、重回增长以及新十年战略:

(1)2010~2014年:奇迹的梦幻开局

  • 2010年4月中关村银谷大厦,小米成立(小米名字出自《阿含经》里的,“佛观一粒米,大如须弥山”,意为小小一粒米饭的力量相当于一座须弥山),同年8月MIUI内测版发布;

  • 2011年8月小米1发布,定价1999,首次预定22小时内订单超30万,一年内销量突破300万,累计销量780万(含小米1S);

  • 2012年8月小米2发布,2012年营收超过100亿元,小米2累计销量1400万(含小米2S);

  • 2013年MIUI用户超过1000万;同年9月小米3发布,机型累计销量1600万,为最畅销的小米数字旗舰;

  • 2014年,小米发布IoT模组,正式启动IoT平台业务,标志着“手机+IoT”生态的基本成型;

  • 2014年小米手机全年累计销量破6000万台,营业收入超过100亿美元,估值460亿美元,销量中国第一,全球第三。

这一阶段的小米凭借雷军、林斌等创始人的资源禀赋和技术支持,以MIUI为突破口,从线上营销起步,以极致的性价比迅速打开了手机市场,以及赶上3G转4G的时代红利,在短短4年时间手机销量做到国内第一,全球第三,可以说是非常成功的梦幻开局。同时,正式启动了IoT的平台业务,构建平台生态。

然而小米的迅速扩张,对其内部组织架构、供应链管理、研发技术的创新都提出了更高的要求,也为其后续的危机埋下了隐患。

(2)2015~2016:内忧外患,步入低谷

  • 2015年4月,小米4发布,机型累计销量1400万(含小米4S)。小米全年出货量6490万台,市场占有率达到15%,国内品牌第一;

  • 2016年2月,在国家会议中心小米5发布,机型累计销量920万(含小米5S、5Splus)。小米全年出货量暴跌至4150台,市占率仅为8.9%,排名国内第五。同年10月小米MIX惊艳发布,为全行业第一代全面屏概念手机,尽管受到广泛赞誉和认可,但销量惨淡。

这个时期的小米,在内忧外患双重不利局面之下,发展到了瓶颈期,2016年手机销量暴跌36.06%。主要原因有四个:

①小米的销售渠道严重依赖线上,线下渠道几乎空白,而当时线下零售占据手机渠道的80%;

②小米的供应链跟不上销售,产能长期处于爬坡,缺货状态下经常被打上“饥饿营销”的标签;

③内部管理体系跟不上,脱离用户声音;

④国内市场进入寡头化阶段,华为、OPPO、vivo的全面竞争和围剿。

2016年5月,雷军不得已重新接管手机部门,并且明确了“交付、创新、质量”为抓手,全面补齐小米的短板,在经历了地狱般的自救后(雷军经常一天要开15个以上的会,最长的一次一天23个会。在长达两年的时间内,每天睡眠不足4小时),小米也迎来了增长的曙光。

(3)2017~2020年:重回增长

  • 2017年4月,一代经典机型小米6发布,尽管产品优秀,但机型销量惨淡仅为550万台。不过凭借线下渠道的铺设,以及红米Note4X等机型的热卖,2017年全年出货量超过9000万台,营收超过1000亿元。

  • 2018年5月,小米8发布,机型销量重新破千万。小米全年手机销量破亿,达到11866万台,不过主要销量以中低端机型为主;

  • 2019年1月18日,Redmi品牌独立,开始品牌差异化发展战略,主打极致性价比,同年5月Redmi K20发布,定价1999元。同年2月小米9发布,机型销量仅为247万台,为历年数字旗舰最差销量。

  • 2019年小米营收超过2000亿元,成为最年轻的《财富》世界500强企业。

  • 2020年2月,小米10发布定价3999元起步,当年销量破800万,同年12月小米11发布,售价进一步上探至6999元。

这个阶段的小米除了弥补供应链和内部组织管理上的不足之外,主要有三方面的情况有所突破:

一是明确了“手机×AIoT”的战略方向,手机还是核心业务,AIoT更多注重“乘数效应”。

二是Redmi的品牌独立与小米做定位区分,应对友商的围剿,小米主攻中高端市场。

三是国际业务有了长足的进步,小米的产品和服务覆盖了全球100多个市场,在62个国家和地区占据前5的手机份额,海外业务贡献了接近一半的营业收入。

小米想打造的的业务生态基本成型,但多年高速的增长和手机市场竞争愈发激烈,也时刻推动着小米需要考虑着未来的发展方向。

(4)2021至今:战略再定位,公司再创业,未来再布局

  • 2021年3月,小米春季新品发布会上,小米推出首款搭载自研影像芯片澎湃C1的小米MIX FOLD,同时雷军宣布,愿意押上人生中所有积累的荣誉和战绩,将10年投资100亿美元实现小米汽车,作为人生中最后一次重大创业;

  • 同年12月小米12发布,并首次将自研的充电芯片澎湃P1运用到自家旗舰手机上,同时出现了12X价格下探覆盖面更广的机型;

    • 由于连续两代骁龙888与8gen芯片功耗翻车,发热严重,极大影响了手机的用户体验,小米12ultra推迟到2022年7月才发布搭载台积电代工生产的骁龙8+Gen1芯片,小米12从目前看整体销量不及小米11,但小米12ultra销量占比较高。

图1-1 小米历年销量与营收

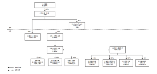
1.2 上市架构分析:VIE的路径与优势

根据小米上市时披露的公司架构来看,出于税收政策、注册投资、金融开放等方面的因素考虑,采用的是VIE架构上市的模式。即境外上市实体与境内运营实体相分离,境外上市实体不通过股权方式,而是通过一系列协议合约安排完全控制境内运营实体的经营活动和利润。

VIE架构下利润的转移路径是:境内运营实体→WFOE(外商投资企业/外商独资企业)→香港公司→境外控股公司,以小米科技为例,利润的转移路径为小米科技→小米通讯(港资投资企业)→小米香港(香港)→小米集团(开曼)。

从招股书披露的情况看,涉及境内实体的合约安排对象主要有:小米科技、有品信息科技、北京瓦力文化、美卓软件设计、北京多看、小米电子软件、北京瓦力网络、小米影业等8家单位,即通过一系列合约安排的形式将境内公司的经营收入、利润等转移至境外控股公司。

有两点需要注意的是,一是设立香港公司的目的主要是为了享受税收优惠政策。小米集团(开曼)在香港注册全资子公司小米香港,再经由香港公司在国内注册设立外商投资企业(WFOE)如小米通讯。

之所以必须要经过香港而不是直接在国内注册,则是因为香港的特殊性。根据2008年1月1日起新生效的《企业所得税法》规定,在中国境内没有机构场所的境外PE获得的股息性质的所得需要在中国缴纳10%的预提所得税(税收协定另有优惠的除外)。由于大陆和香港之间有关避免双重征税的安排规定,对香港公司来源于中国境内的符合规定的股息所得可以按5%的税率来征收预提所得税。因此,很多红筹架构都把直接持有境内公司权益的公司设在香港,以享受内地和香港之间有关股息所得的预提所得税优惠。

二是小米开展国际业务的大部分境外设立的子公司大多整合在小米新加坡公司,小米海外业务的拓展中枢是小米新加坡公司。主要原因是新加坡的税收政策优惠,对外开放程度高,资本管制少等优势。国内很多公司如顺丰、SHEIN等也将新加坡作为开展国际业务的基地。

图1-2 小米上市企业架构

二、小米的业务版图分析

小米是目前国内几个手机大厂中,谋篇布局手机生态业务最早的,这与雷军2006年后作为天使投资人投资了一批互联网、制造业企业的经历密切相关。目前小米生态版图已基本成型,主要涵盖手机通讯与软件服务、AIoT生态链、新制造、文化互娱、金融、投资六大板块业务。

2.1 手机通讯与软件服务

该板块一直是小米最重要的基础业务,近三年的平均营收占比为61.6%,目前主要有小米、Redmi和MIUI三大品牌。小米手机的主要定位是旗舰、高端手机,因此向数字系列如小米13、MIX系列如小米MIX4、小米MIX Fold2等,在整个产品布局中是性价比的一种向上突破。

Redmi手机定位中低端手机,主要有K数字系列如Redmi K50、Note系列如RedmiNote11T等,传承了小米极致性价比的品牌理念。实际上在2019年Redmi独立的时候,除了差异化发展之外,也是为了更有效地针对荣耀开展竞争,让小米脱身直接对位华为。

MIUI则是容易被忽视的一项资产,除了手机系统MIUI13之外,像MIUI Home、MIUI TV 、MIUI Watch也在延伸的产品上发挥着重要的串联作用,在硬件趋同化的大环境下,厂商也越来越重视软件层面的开发投入。小米的成功跟MIUI的迭代深化密不可分,尤其在2010年代初期,安卓系统水土不服,操作不完善的年代,MIUI的推出为早期小米的口碑宣传、销量一炮而红打下了坚实的基础。

2.2 AIoT生态链业务

该板块目前小米体系中收入贡献第二大的业务,近三年平均营收占比达27.8%,由于生态链的品类众多,这里简单将产品归为三类。

一是手机周边,如智能手表、手环、充电宝、耳机等;

二是智能家居,包括智能电视、笔记本、路由器、空调、洗衣机、净化器、平衡车等;

三是生活耗材,如垃圾桶、电动牙刷、旅行箱、背包等,以上品类中有些是小米品牌,如小米笔记本、电视机、智能手表等,更多的则是AIoT生态链上的合作商联合开发的产品。

因为小米投资的原则是“投资不控股,帮忙不添乱”,相对阿里来说投资方面还是比较友好的,加上小米也有技术等其他要素的扶持,所以在生态链平台上参与的企业也越来越多。

2.3 新制造业务

这块业务相对手机和AIoT业务来说还不是很成熟,更多的是小米对于未来战略板块的探索,包含小米汽车、小米机器人、智能工厂三块内容。

小米汽车是雷军堵上人生全部荣誉最后一次创业的雄心壮志,一期投资100亿人民币,十年投资100亿美金无疑是未来小米最烧钱的业务板块之一,小米汽车的重大意义不仅仅在于看得见的新能源汽车的巨大浪潮趋势,更在于在于完成小米生态智能场景的最后一公里,即工作、居家、出行的完整闭环。这意味着用户一天到晚的行程都可以享受小米生态的全覆盖服务。

目前小米汽车的主要方向是自动驾驶技术(一期投入33亿元,研发团队超500人),已经进入测试环节。至于为什么选自动驾驶技术作为突破口,一方面是软件研发团队小米的基础好,另一方面自动驾驶作为电动汽车的大脑中枢,在产业链上也是位于高地。

小米机器人方面,目前公开披露了CyberOne机器人和CyberDog机器狗,主要由小米机器人研究室负责开发。仿生机器人在商业化的开发上,由于场景复杂、科学技术难度高,在应用上远不及工业机械臂。

如果说大多数字工厂、AGV搬运机器人大规模的应用对应的是以二产制造业的提质增效,部分领域上已经实现了重大突破;那么CyberOne和CyberDog对应的大规模商业化场景为三产服务业,能够对该行业产生多深远的影响,实际上个人是存疑的。

本质上的原因是,制造业的面向对象是产品,很容易制定标准化的流程跟规则。但是服务业的面向对象本质上是个体的用户,其需要的个性化服务复杂多变,需要计算的数据和运力实际上是天量的,现有的计算水平还远远达不到应对复杂场景的需求,至少中短期内要突破这个科技瓶颈前景不太乐观。

智能工厂是小米对智能制造的最新实践,代表了先进的制造工艺和研发基地。2020年北京小米智能工厂(一期)落户北京亦庄,总投资6亿元,总建筑面积1.86万平发米。除了年产100万台高端手机外,还具有较强的研发基地属性,既是新工艺、新材料和新技术预研的“大型实验室”,也是先进制造设备和自动化产线的“实验基地”。

北京小米智能工厂(二期)则落户北京昌平区,项目用地87.45亩,总建筑面积14.11万平方米,年产1000万台超高端智能手机,产值约600亿元,将落地包含SMT贴片、板测、组装、整机测试、成品包装全工艺段的第二代手机智能产线,二期工厂更加注重产能的提升。同时小米阿根廷智能工厂也在筹建中,服务于南美洲市场的开拓。

2.4 文化互娱板块

涉及影视作品、游戏的代理分发等业务,主要由小米影业和北京瓦力实现。小米影业主要负责影视的投资和宣传,涉及的影视作品有唐人街探案2、前任2等,北京瓦力实际上主要负责游戏业务的投资、代理发行等,主要作品有小米枪战等,这一块业务由于腾讯、网易等巨头横亘在前,目前来看并不太成功。

2.5 金融板块业务

由小米金融香港公司统筹,业务涉及银行、保险、保理、互联网理财、小额贷款、第三方支付等。其中银行业务的载体有天星银行(虚拟银行,香港牌照)、新网银行(第二大股东占比29.5%),开展银行的存贷款业务。

天津小米商业保理主要提供应收账款的贸易融资、结算管理等,重庆小米小额贷款主要提供小额贷款服务,捷付睿通主要提供第三方支付服务。金融板块的重要性在于其高市场空间、高估值以及高覆盖面(供应链金融、普惠金额、金融科技等),在招股书中明确了小米金融业务将进行剥离并谋求独立上市。

图2-2 小米金融板块图

2.6 投资业务板块

小米旗下投资渠道主要包括湖北小米长江产业基金合伙企业(有限合伙)、湖北小米长江产业投资基金管理有限公司、天津金米投资合伙企业(有限合伙)、小米科技(武汉)有限公司等。据不完全统计,截止2022年一季度末,小米对外股权投资约为425笔,其参投项目公开披露融资总额约847.7亿元,仅2021年项目融资金额就达到452.4亿元。

小米投资板块是多元化的,既服务于自身的业务版图,又不断投资前沿科技产业。投资方向主要聚焦智能家居家电及电子产品行业、汽车关联行业、游戏娱乐和传媒行业、集成电路及芯片行业。小米在2014年和2021年投资明显高于其他年份,其中2014年可能跟IoT战略布局有关,加上当时投融资环境比较宽松,市场整体投资规模快速扩张;而2021年则是小米对新业务的拓展以小米汽车为代表对智能制造的升级产业链布局明显增加。

三、小米的基本财务指标分析

说完生态版图,可能大部分投资人关心的还是小米的财务指标状况如何。那我们依次按照盈利能力水平、负债与偿债结构、现金流情况进行解读。

首先是盈利水平分析,小米近五年营收的复合增长高达36.84%,处于高速发展水平,其中2019~2021三年的营业收入分别是2058.39亿元(同比17.68%),2458.66亿元(同比19.45%),3283.09亿元(同比33.53%),其中2019年增速17.68%为近五年最低,主要原因是当年发布的机型小米9销量扑街,仅为247万(同期小米8销量超过1000万台),手机业务营收仅增长7.3%,销量主要靠中低端机型走量。

毛利的五年复核增长率更进一步达到了51.71%(毛利水平从2017年的13.22%提升至2021年的17.75%),其中2019~2021年毛利润分别是285.54亿元(同比28.67%)、367.52亿元(同比28.71%)、528.61亿元(同比58.53%)。

净利润方面,除了上市前2017年因为国际会计准则而进行调整可转换可赎回优先股产生大额公允价值亏损导致当年亏损438.89亿元之外,上市后一直保持盈利状态,其中2019~2021年净利润分别是101.03(同比-25.04%)、203.13(同比101.06%)、192.83(同比-5.07%)。

需要注意的是,尽管2021年营收以及各业务的利润都呈现快速上升但最后净利润却出现负增长,原因并不是小米的手机业务出现了问题,主要是两方面因素,一方面是进军小米汽车等新制造产业导致研发费用(同比新增39.11亿元)、以及其他经营支出(同比新增113.24亿元)增加较多;另一方面是投资收益大幅下降54.98%至60.45亿元和所得税费用激增288.71%至51.34亿元侵蚀了利润,投资收益下降源于股市等大环境整体低迷,所得税激增主要是同期可抵扣的费用大幅下降,所以导致扣费净利润增幅仅为12.87%,但所得税增加了288.71%。

还有一个关键指标是存货周转率,因为手机行业整体更新换代的结构较快,库存机器的折价非常快,一年后的新机器折旧率可以达到6~7折,所以库存周转率的高低也直接影响企业的盈利能力,小米近三年的存货周转率都在5以上处于优秀水平,是除了苹果(常年维持在40以上,行业内一骑绝尘)之外最快的手机大厂,分别是5.71、5.63、5.74,某种程度上也是小米手机毛利率较低倒逼其用高周转维持利润的需要。

负债结构和偿债能力方面,小米近三年的资产负债率比较稳定,分别是55.53%(总资产1836亿元)、51.11%(总资产2536亿元)、53.08%(总资产2928.92亿元),同时偿债能力也相对稳健,近三年的流动比率分别是1.49、1.63、1.61,近三年EBITDA利息倍数分别是18.28、3.43、8.12。

现金流情况方面有三大变化:

一是经营性现金流大幅下降,2021年经营性97.85亿元,同比下降55.27%,主要原因是存货增加应收账款全年增长绝对值78亿,存货全年增长绝对值107亿,两者合计占用资金超过184亿元。

二是投资现金流大幅流出,增至450.08亿元(同比增加154.59%),主要原因是小米进军小米汽车等新业务,以及对外投资大幅增加所致。

三是筹现金流大幅减少,从2020年的262.16亿元减少至2021年的44.99亿元,从上市后的投资和筹资活动来看,充足的现金储备后,小米往往会开拓新业务后者大幅增加投资活动,表现在2018和2020年的筹资大年的下一年往往是投资活动的大年即2019年和2021年。

尽管近几年小米公司的财报数据很亮眼,实际上也存在一些隐患风险。

内部因素:小米汽车成最大不确定因素,100亿美元的投入对任何一家公司都是不小的投入,这一点也反映到了去年研发投入和其他业务支出大幅增加上。除了资金外,小米公司的内部人才倾斜也势必占用较多,包括超过1000人的研发团队等,占用大量资金和人才资源的小米汽车的势必对对手机业务也会造成一定影响。目前小米拟采用自建工厂的形式造车,在监管审批以及对供应链的整合上要求更高,想要实现2024年上半年的汽车量产,目前来看挑战难度较大。

外部因素:主要表现在全球经济下行,以及手机行业逐渐饱和。经济下行导致消费者的可支配收入减少,消费意愿减弱。手机行业的饱和则是从增量竞争的蓝海,变成了存量竞争的血海。

四、管理层分析

小米的高级管理层主要有雷军、林斌、洪峰等16人。可以分为三个层级。雷军独一档、早期联合创始人一档、新进管理层一档。小米初期有8位创始人,雷军(金山)、林斌(谷歌)、洪峰(谷歌),王川(多看科技)、刘德(北科大)、黎万强(金山)、黄江吉(微软)、周光平(摩托罗拉),主要来自金山以及谷歌、微软、摩托罗拉等外资巨头,除了刘德和黎万强是搞设计师出生之外,其余6人都有着工程师的背景,因此小米的工程师文化在创业初期就埋下了基因。

第一层:雷军是小米的绝对核心,目前拥有过半数的投票权。

雷军(51岁),无疑是小米的图腾,也是最重要的无形资产(虽然不计入报表),是小米公司的创始人,目前任小米集团的CEO、董事长兼任电动汽车的CEO,所以就像2021年3月小米春季发布会上雷军自己说的一样,他要赌上之前的所有荣誉为了小米电动汽车最后一次创业,因此内部分工上他自己主抓的是电动汽车这一块。关于雷军的传奇经历不过多累述,但是我想用几个标签概括一下,天才程序员、大学创业失败、三进三出金山、卓越网转让、天使投资人、小米创始人。

天才程序员:由于一头浓密的黑发,很多网友对雷军程序员的身份产生了质疑。实际上雷军不仅是程序员,在我看来也算天才级的程序员,大一编写Pascal程序,编进新生教材,大学时间两年修完所有学分,编写了BITLOK0.99(加密软件,防盗版)超过100万台计算机应用,两周破译WPS1.0版本,2个月全部重写了BITLOK 3.0等,因此如果雷军不做CEO其实完全也可以成为程序员大神。

大学创业失败:1990年大三时期和朋友创办三色公司,卖过电脑、仿制汉卡等,因汉卡被破解以及公司4人平分股权之下内部矛盾突出,半年后解散,第一次创业失败。

三进三出金山公司:1992年1月雷军入职金山公司,1996年4月提交辞职(虽然最终没有辞职成功,休假7个月),1996年11月回归金山,2007年12月金山上市两个月后辞去CEO职务,2011年7月回归金山任职董事长,2020年6月卸任金山董事长。

在金山的经历使得雷军从一名技术人员成长为一名管理人员,从一名战术家成长为一名战略家,历经盘古Office的挫败、卓越网的无奈割售等使得雷军对互联网行业有着更深刻的理解,也为日后创办小米打下了基础。 

对于金山来说,雷军两次拯救金山,实现金山两地上市是其报答金山最好知遇之恩。第一次是1996年盘古Office耗尽公司资金开发的项目却惨淡收场,雷军后来通过开发工具软件《金山影霸》、《金山词霸》和《剑侠情缘》等软件给公司争取了新的现金流,另外一方面改善WPS使得公司走出了困境。

另外一次2011年为报达求伯君的伯乐之恩,雷军回归金山,此时金山港股业绩惨淡,港股价格不到3港元,市值不到50亿港元,雷军回归后通过一系列改革,战略调整3年内使得金山营收翻了5倍,股价翻了10倍,并且通过分拆子公司、推行内部改革实现A股金山办公的上市,股价最高达到518元,市值高达2400亿元。

卓越网转让:1999年创办的卓越网是雷军的第一次尝试创办互联网企业,起先做的是软件下载,但当时的国内互联网基建环境做这样的业务成本过高,2000年从金山分拆转型做电子商务,并且做到了国内B2C电商第一,单季销售额超过1亿元,但是公司依旧亏损且还需要持续烧钱,根据雷军当时估计还需要再烧10亿人民币左右卓越网才能盈利。

最后卓越网没有渡过互联网泡沫后的资本寒冬,内部资金也很快烧完了,加上当时金山忙着准备上市所以对这一块业务并不是很重视,最后卓越网在2004年8月作价7500万美元卖给了亚马逊,用雷军自己的话说是“卓越网,创办于互联网泡沫破裂之后,倒下于电商全面崛起之前。”这件事其实对雷军打击非常大,当时雷军是不主张卖的,甚至跟金山有过激烈的争吵,但是迫于股东金山和资本方的压力最后不得不卖。

天使投资人:卓越网的失利,尤其是以这样一种方式结束,让雷军痛苦不堪。从那以后他便开始以投资公司的形式参与到互联网的行业发展浪潮中。雷军的投资生涯其实也分两个阶段,第一阶段是2004~2011年据不完全统计累计投资21个项目,包括拉卡拉、UC浏览器(就任过董事长)、好大夫在线、大街网等公司的天使轮,当时雷军的投资风格是“不熟不投,只投人,帮忙不添乱”,这也是可以看作小米投资板块的投资原则模板。

2011年顺为资本成立之后,雷军个人的投资少下去了,更多的是以顺为资本以及小米集团的名义投资,投资过金山云、万魔声学、i微聚、凡客诚品(失败案例)等企业,并更多的开始布局一些跟手机行业相关或智能家居供应链相关的公司,跟小米生态链的发展形成互动。

小米创始人:小米的创立是雷军第一次置身移动移动互联网发展的大趋势之中,为了自己的理想(创造一家伟大的公司)而创立的公司。最年轻的世界5000强企业,手机出货量全球第三、可穿戴设备全球出货量第一、电视出货量中国第一等,小米的业绩不断刷新。雷军不仅仅是小米的CEO、董事长,更是小米的精神灵魂,外界已经将小米跟雷军深度挂钩,就像马云之于阿里,马化腾之于腾讯。

第二层次:当年跟雷军一起创业的联合创始人,目前还剩下林斌、洪峰、刘德、王川留在高管队伍中,黎万强、黄江吉、周光平已经退居幕后,在企业发展壮大的过程中总会面临创始人或是财务自由,或是管理能力跟不上企业发展的需要而退出甚至是离开,这是企业长期发展的客观规律。

林斌(53岁),小米集团联合创始人、副董事长,林斌是小米的2号元老,早年在微软(1995-2006)和谷歌(2006-2010)两大科技巨头里都担任过工程总监,履历丰富,软件技术开发和工程管理方面也是大咖级别。相似的经历和技术上的语言互通,使得林斌和雷军非常有共同语言,并且两人还都有背包放着各式各样的手机进行研究的习惯。

目前林斌已离开集团总裁、手机部总裁这样核心位置,退居二线任职战略委员会副主席,并且在2019年和2020年累计套现近80亿元。最为关键的是,在2020年和2021年林斌自身的18.6亿股A类股(一股A类股拥有10票投票权)转化为B类股(一股一票),转化完后,林斌还持有4.6亿股A类股,投票权由最高峰的29.52%稀释至6.9%(截止2021年底雷军的投票权较上市时的55.2%提升至62.6%),也都暗示着其重心可能更多的偏向工作之外。

洪峰(44岁)是小米的联合创始人、高级副总裁,现任天星数科董事长,原先负责MIUI系统和互联网服务的建设,分工调整后目前主要负责小米金融业务,包括信贷、第三方支付、互联网财富管理及保险等金融服务。

洪峰本身是林斌的老部下,2005~2010年在谷歌就职负责产品和工程管理,2001~2005在Siebel Systems(后被甲骨文公司收购)任高级软件工程师。然而对于工程师出生的洪峰来说金融业务对他来说也是新事物,目前小米的金融业务已经深度参与到对供应链的金融投资,并且承接集团内部资金往来的统筹,金融业务是明确后期要独立上市的,所以实际上尽管目前收入体量不大,但绝对是未来核心业务之一。

刘德(48岁),是小米的联合创始人、高级副总裁和组织部部长,原先主要负责手机部供应链、工业设计团队、生态链业务,目前主要负责干部选拔培养和公司组织架构设计等。刘德是设计师出身,获得北京理工大学机械设计及理论硕士学位和美国加州的艺术中心设计学院的工业设计硕士学位,参与了小米1代的设计,并且还在日本大地震时期与雷军、林斌一同拜访攻克了夏普作为屏幕供应商。同时,也在小米初创期为AIoT业务的拓展打下坚实的基础。

王川(52岁),联合创始人、高级副总裁,首席战略官。王川的成名之作是一手将小米电视打造成了中国第一,2021年小米电视销量约900万台,连续3年销售量居国内市场第一。同时,开发量小米盒子与小米电视形成生态互补。

第三层,代表了小米新老交替的新生力量,代表人物包括新任的总裁王翔、Redmi的总经理卢伟冰和手机部总裁曾学忠,这些后进入的高管是对原先创始团队的一种更新,带来了更加职业化的管理能力,也是新十年战略的重要保障力量。

王翔(60岁),合伙人、总裁,协助雷军负责集团运营,承担了以前林斌的角色。王翔原先是高通公司的高级副总裁以及大中华区总裁,小米创立初期与高通的谈判中王翔起到了关键作用。2015年在雷军的游说下加入了小米,当时主要负责国际业务的拓展,尤其对欧洲市场的打开功不可没。

2021年小米境外出货量超2500万台,同比增长120%以上,其中欧地区运营商渠道市场份额达16.8%,排名第3仅次于三星和苹果,拉丁美洲地区运营商渠道市场份额12.3%,排名第3仅次于三星和摩托罗拉。正是海外业务的出色表现,雷军对王翔给予厚望,才让其在2019年接替了林斌的位置,想要将小米打造成国际化的大公司也需要更具国际化视野的人才。

卢伟冰(46岁),合伙人,高级副总裁,中国区总裁,兼任Redmi(红米)总经理,主要是负责Redmi品牌的独立经营。卢伟冰原先是金立手机的总裁,后来由于金立在智能机时代转型失败经营不善,以及创始人刘立荣在塞班岛赌博输了十几亿导致公司资金链断裂导致破产。后来卢伟冰创业成立了诚壹科技,但并不成功,被雷军收购后纳入小米管理层(雷军为了获得人才不遗余力)。

接手分拆的Redmi品牌后,卢伟冰在产品整合、市场营销方面都做足了功夫,经常出没在头条热词中,Redmi也更多的出现在公众视野,尤其是红米K系列,市场在双十一和京东618活动中霸榜,并且红米9和红米9A也入选2021年全球10大畅销机型(国内唯二)。

曾学忠(48岁),高级副总裁兼手机部总裁,主要负责手机产品的研发和生产工作。曾学忠1996年取得清华大学物理学士学位及高级工商管理硕士学位,曾担任中兴通讯执行副总裁、中兴手机CEO,以及紫光集团全球执行副总裁、紫光展锐CEO,汇芯通信董事长兼总经理,履历可谓光鲜至极。

曾学忠也是工程师出身,见证了中兴的辉煌与衰落,在管理上经验非常丰富,但近几年的岗位调动有些频繁。也许是职场失意,也许是刻意为之,2019年曾学忠也走上了自出创业的道路成立了汇芯通信(小米投资入股),次年便加入小米集团。

以上三个层次的代表人物,代表了小米管理模式的演化的三个阶段:

2010~2014年的初创期是雷军跟林斌组建队伍到处挖人,管理上基本以雷军跟林斌为主,所以他俩也是小米上市初期直接持有A类股(超级投票权)的创始人。

2015~2017年的探索,小米遭遇了危机,业务停滞、销量下滑,在雷军和其他联合创始人的合力之下渡过了危机,此时的管理是以8大创始人为核心,各管一块发展的。大部门之间缺乏沟通,影响小米效率提升,以至于雷军在2016年做了一个艰难的决定,把原先负责手机部的周光平调岗,由林斌接任,也为周光平2018年的辞职埋下了伏笔。这就是企业发展时经常会面临的问题,当创始人的管理能力开始驾驭不了不断壮大的公司业务时,该如何抉择?

2018~2021年则是小米集团内部管理的整合期,内部部门大整合4大部门分拆为十几个业务部门,高管分工重新调整,年轻干部开始走向管理岗位,而以王翔、卢伟冰、曾学忠新进入小米高级管理层的人开始走向中央舞台,老一批的联合创始人黎万强、周光平、黄江吉开始推出集团管理序列或者辞职。

然而新老交替之际,为小米第二个十年的重新创业挂上风帆,指明起航方向的依旧是雷军,但身后的伙伴已经换了一批人。在林斌隐隐退居后,雷军的投票军一度超过69%(绝对控股),变成了一言堂,可能是雷军自己看到了人性的局限性,不久后又将投票权降低至62.6%,这或许才是雷军最大的智慧。

五、企业文化与集团战略

5.1 小米的企业文化

工程师文化是基底、效率创新文化是路径、粉丝社群文化是初心

关于小米的企业文化的讨论并不太多,公开资料也很少,按照我自己的理解以及参考雷军相关的书籍,小米大致有3种文化是具有重要意义的,分别是“工程师文化”“效率创新文化”“粉丝社群文化”。

首先是工程师文化,这与小米创立是创始人的背景息息相关,8个联合创始人被称为八大金刚,其中6个十工程师出生,2个设计师出生都是理工科背景,因此小米一开始就非常注重工程师的培养和招募,截止2021年末,拥有员工数35415人,其中技术岗位人数就有14592人,占比43.65%。加上雷军本身就是程序员出生,林斌更是谷歌的工程总监,所以对待工程师不管是经济上还是情感上还是比较重视的。

创业初期雷军自己也参与小米手机的设计,有一次小米手机设计初期因为技术部门和设计部门的意见不一致,雷军甚至自己操刀演示了元器件如何堆叠。小米公司有三大铁律,是雷军自己定下的,“技术为本”“和用户交朋友”“做最酷的产品”,其中“技术为本”本质上就是对工程师文化的一种追求。

其次是效率创新文化,这里实际上想表达的意思是小米一方面注重效率的提升,一方面重视创新的开发模式。重视效率是所有企业都关注的问题,但是这个效率对小米而言却异常重要,因为小米对比友商的利润率是比较低的,在低利润率之下只有实现高周转、高效率才能保证企业有一定的盈利水平,所以小米的存货周转率能够维持在高周转水平仅次于苹果。同时小米的公司架构是比较扁平化化的,内部层级较少,沟通成本较低,也有利于提高公司效率。

创新则是小米商业模式以及产品研发的写照,从铁人三项商业模式(硬件+新零售+互联网)、到生态链投资集群,到MIX系列对手机行业方向的寻觅,都是小米对未来科技创新的大胆探索。

最后是粉丝社群文化,小米是国内手机厂商中最早开始经营粉丝社群的,这与雷军在金山1996年长达半年休假整天泡在CFido论坛里发帖当版主与别人沟通的经历有关系,并在当时认识了还在深圳润迅通讯当程序员的马化腾,以及在宁波电信局当公务员的丁磊。

雷军一开始就把社群运营植入到小米的公司战略中,通过粉丝社群与用户互动,及时发现问题、改进问题、反馈问题,这被雷军称为“用户参与的互联网开发模式”。因此才有了小米100个梦想赞助商的故事,即最早在小米论坛报名刷机的100名粉丝,在当时手机刷机成功率不是很高容易造成手机变砖。截止2021年底,MIUI的月活用户超过5亿人,而这正是由当初那100个人的星星之火,点燃了小米不断前进的希望。

5.2 小米公司的新十年战略

“手机×AIoT、互联网+智能制造”

在新十年的战略升级中,小米确立了从“手机+AIoT”全面转向“手机×AIoT”的核心战略,看似一字之差实际上纠偏了原来的内部的分歧,一是手机业务仍然是核心,二是AIoT的布局不再是简单的扩充,而是要与手机产生乘数效应,产生倍数赋能的效果。对小米的生态链2.0来说,就是要为合作产业团队提供更强健、全面、深入的能力支撑平台,推动小米“以人为本中心,连接人与万物”的科技生态,提高整个行业的产品技术和体验水平。

同时明确了“重新创业”“互联网+制造”“行稳致远”的新十年三大策略,体现的是小米在推动制造业全链条效率革命的雄心壮志。三大策略的核心是对制造业的效率革命,对应的是小米的智能工厂、小米汽车、小米机器人的内部探索以及湖北小米长江产业基金(雷军发起,实控人为湖北省国资委)对制造业的投资赋能,主要针对先进制造、智能制造、工业机器人和无人工厂四大领域的投资。

小米对外输出资本联合研发或者输出技术方案,以推动制造业的效率变革,如小米的合作伙伴蓝思科技在2021年3月投产的湘潭科技园区内采用的就是小米智能工厂调配的标准化模块搭建而成,并且引入了小米自研的“一键标定”功能,实现了机械臂效率的成倍提升,组装线的调试效率提升了10倍以上。

始终坚持做“感动人心、价格厚道”的好产品,让全球每个人都能享受科技带来的美好生活,既是小米的使命,也是对其文化和战略最好的注脚。

六、行业的竞争分析

增量竞争进入存量竞争,寡头化时代的血海市场

目前手机行业实际上已经高度成熟,供应链也足够完备,随着功能机升级、3G过渡到4G网络浪潮的红利消失,国内用户的增量空间已经接近饱和;同时一大批手机品牌退出市场,手机行业的竞争进入寡头化时代,市场早已不是十多年前的蓝海,俨然成了一片血海。

6.1 行业整体降温明显,国产高端化阶段性“失败”

行业的整体降温主要归结为3个因素:

一是疫情对全球供应链的影响,供应链整体成本升高,近几年手机的价格不断上涨。

二是全球经济下行,居民收入减少导致非刚性需求的消费意愿降低。

三是手机行业整体性能过剩,创新方向不明晰。近几年的手机屏幕越做越大,摄像头越做越多,大幅超出使用和设计功能的需求,而像电池之类的更符合需求的技术却没有长足的进步。

根据CINNO Research数据显示,2022年上半年中国市场智能机销量约1.34亿部,同比下降16.9%,创下2015年以来最差的上半年销量成绩。主要原因是疫情反复,上游芯片等核心零部件紧缺,以及居民消费预期降低等。

同时受“京东618”国内特有的手机节日的影响,6月销量往往是年度购机的峰值,今年6月中国大陆市场智能手机销量约为2320万台,较5月销量环比增加21.3%,环比复苏迹象明显,不过与去年同期相比,同比降幅依然高达18.6%,创下2015年以来最差的6月单月销量。

得益于Redmi K50的热销,单月销量排名第二,小米拿下国内6月手机单月销冠,出货410万台,但依旧同步下滑20%以上,OPPO当月销量下滑超过40%至360万台,只有荣耀取得了正增长,同比增长42.5%,原因是去年荣耀出货基数低,以及得益于荣耀70上市后不错的表现。

图5-1 国内Top5手机厂商6月销量

国内半年度的销量方面,OPPO(不含realme)销量2240万台排名第一,同比下降39.1%,荣耀增速迅猛销量2230万台,排名第二同比增长118.3%,苹果、Vivo、小米分列3~5位。不同三方机构的统计数据口径略有差别,排名可能有所变化,但是TOP5的格局基本稳定,合计市场份额超过80%。行业下行的趋势下,TOP5之间的差距在逐步缩小,去年TOP5(华为第5,荣耀第6)的差距是1800万台,而今年第一名的OPPO与第五名的小米只有120万台的差距,充分说明了一个问题,手机行业的竞争性在增强,已不再是10年前的蓝海,变成了厂商厮杀的血海。

原先国内销量排名第一的华为自从2019年受到美国制裁,芯片等元件器受限之后,市场份额逐渐被OV蚕食,尤其是留下了高端市场份额。但是很可惜,OPPO、vivo、小米都没有抓住机会占领高端手机市场(单价400美元以上),反而被苹果占去了大部分份额,2022年二季度国内苹果的高端手机市场份额超过了46%,全球的高端机型苹果的份额高达57%,超过半壁江山,因此国产手机的高端化战略从这个角度来说是失败的。

之所以其他大厂没能承接到华为丢失的高端手机市场份额,主要原因是一方面没有华为那么强的研发体系(近十年研发投入超过8450亿元,2021年研发投入1427亿元力压微软、三星苹果排名全球第二,仅次于Alphabet,远超过国内其他厂商研发投入之和),从自研soc芯片,以及梯度品牌营销策略等华为的投入和策略都比较有针对性。另一方面几大厂家始终没有很强区分于苹果手机的优势特性和生态闭环,只靠硬件堆叠目前来看很难突围高端化。

图5-2 2021-2022年国内Top5手机厂商版半年度销量

尽管国产高端化还有很多功课要补,但是全球手机销量TOP5的中国独占3席也表明了国产手机的长足进步,在行业中具有越来越重要的位置。

全球市场方面,根据Counterpoint的调查显示,2022年上半年全球累计销售手机6.21亿台,同比下降8.4%,其中2季度全球手机销量2.945亿台,同比下降9%,为2020年二季度(当时因为全球心冠疫情爆发)以来第一次单季度销量跌破3亿台,2022Q2市场份额前五的分别是三星出货6250万台(市场占比21%,下同)、苹果出货4650万台(占比16%)、小米出货3950万台(13%)、OPPO出货2820台(10%)、vivo出货2550万台(9%),TOP5合计市场份额69%,基本维持70%左右的集中度。

图5-3 全球手机销量市场份额TOP5

表5-1 2021Q3-2022Q2全球市场手机销量

6.2 国内手机品牌的特性

近几年经过惨烈的竞争,随着魅族、乐视、金立、酷派等手机厂商的推出竞争舞台,国内手机厂商近几年的格局逐步成型,主流厂商仅剩下小米(含Redmi)、OPPO(含一加、realme)、VIVO(含iQOO)、华为和荣耀(已分拆独立运营),下面讲讲几个品牌的特性。

小米,性价比的代名词,价格屠夫,可以说以一己之力拉低了国内手机的终端价格,手机最大的特点是“配置拉满,均衡水桶”,自研影像芯片“澎湃C1”与充电芯片“澎湃P1”。其中子品牌Redmi,号称山寨机终结者,很大程度上加速了低端手机市场的出清。2019年Redmi独立后整合了小米的产品线,主打极致性价比,小米则冲击高端化,尤其以MIX为代表的机型既是价格的突破,也是为小米打造高端化形象打造的机型。主要受众群体是数码爱好者、理工科男,代表机型有红米K20、小米12、小米MIX1。

Vivo,影像功能出众,自研的影像V1芯片,主要用于扩充ISP(数字成像系统)高速成像算力,提高拍照和录像功能。经典Slogan“逆光也清晰,照亮你的美”广为流传。Vivo早年间主打音乐手机,对HiFi音质的普及有一定推动作用。2018年6月发布的vivo NEX是其对手机行业的探索,当年非常惊艳,但同样未完成高端化的使命。子品牌iQOO定位游戏手机(主打性能、快充和散热),主打游戏体验跟性价比。主要受众群体是都市白领、青年女性,代表机型有vivo X70,iQOO8、vivo NEX。

OPPO(realme、一加),相对比较复杂,目前手机主打拍照以及外观设计功能,自研6nm的马里亚纳 MariSilicon X 手机影像芯片,对手机图形显示有提升效果。OPPO与vivo类似也比较注重影像系统的调教,但是更偏重拍照一些,以及出色的工艺设计和机身手感都是加分项。经典Slogan“充电5分钟,通话两小时”是2015年最成功的广告词,OPPO也是最早提出闪充概念的厂商之一,当年主打VOOC闪充。

而子品牌One Plus(一加)于2021年整合进OPPO体系中,主打性能和设计,可惜原先主打简洁、原生的“氢OS”系统不成功已经舍弃,俗称“大氢亡了”。Realme目前是独立品牌,很多时候统计不纳入OPPO的出货量,是为了抗衡Redmi品牌而成立的,主打极致性价比和大师设计。主要受众群体是都市白领、潮流青年,代表机型有OPPO R9,OPPO Reno6、OPPO find。

华为,作为唯一成功过高端化能在国内市场与苹果抗衡的国内厂家,主打商务风格,卖点是手机拍照和自家设计的麒麟芯片,出色的设计加上台积电的代工生产,风头一时盖过高通的处理器。可惜受到美国制裁导致自研的麒麟芯片无法生产,为了保住荣耀,不得已将其剥离作价1000亿卖给了深圳国资委。主要受众人群是商务人士、中青年男女,代表机型有华为P30、华为mate20。

荣耀,实际上是华为当初为了牵制小米而成立的一个品牌,也是主打性价比和潮流设计,从华为剥离后,整合了华为的部分供应链,加上深圳国资委的背书,销量在2022年探底回升。主要受众人群是线上年轻群体,代表机型有荣耀V30、荣耀X10。

从上可以看出,各大厂商在手机定位上还是有所区分的,但是随着市场从增量竞争到存量博弈的饱和,带来的就是各个品牌之间客户群的不断扩大化,以至于重叠性高,利润下行。而且主流厂商实际上几乎都有主打性价比的子品牌出现,尽管Redmi的独立时间较短,但小米是最早推行中低端市场品牌战略的厂商。因此从商业模式,到品牌战略,到芯片研发,小米的创新点还是非常多的,不是很多人固有的没有技术创新的企业形象。

七、小米的价值分析

7.1 小米的估值水平

小米2021年营收3283亿元,净利润192.83亿元,均为历史之最。国内主流手机厂商都未上市,因此取苹果跟三星的数据进行估算,2021年苹果全年营收3658.17亿美元,净利润946.8亿美元,年末市盈率30.8倍,近3年平均市盈率27.61倍(在17.07-41.95之间浮动;,市盈率三星电子全年营收279.6万亿韩元,净利润39.24万亿韩元,年末市盈率11.03倍,近三年平均市盈率14.81倍(在7.96-22.18之间浮动)。参照沪深两市行业分类C39计算机、通信和其他电子设备制造业计算动态市盈率28.07倍,中位数38.59倍。

根据以上同行以及行业的市盈率情况估算,小米的市盈率应该在8~30倍左右,假设未来十年小米能够实现营收过万亿,净利润5%为500亿元的话,小米的估值应该在4000~15000亿元之间,小米曾在2020年7月达到8400亿的市值。

截止9月14日小米市值为2617亿元,较2021年8400亿的峰值已经下跌超过68%。同时结合小米的历史市盈率TTM、市净率、市销率TTM的情况来看,市盈率TTM为23.86,处于历史百分位52.6%(即数值比52.6%的时间点要高),市净率1.92,历史百分位40.67%,市销率0.81,历史百分位5.35%,小米的纵向历史估值水平处在低位。因此不管是横向的同业比较,还是纵向的历史对比,仅就小米目前的市值水平来说,还存在较大上升空间。

表7-1 小米估值指标情况

7.2小米的护城河

如果说基于历史数据的估值预测,那么在随机漫步理论的市场假设中总会让人觉得过于理想。实际上对于动态发展的企业来说,企业想要基业常青,则需要挖深自己的护城河。显然在很多人看来小米目前还没有什么核心能力能够形成护城河,也永远不可能成为苹果那样的公司,但是在我看来可能这样的要求对于一家创立12年的公司来说有些过于苛刻了,至少在以下几个方面小米还是做得很有深度,渐渐有了护城沟的样子。

(1)定义AIoT行业部分品类标准的能力

从智能家居到生活耗材,小米的AIoT产业布局是最早的,也是最成功的。2021年贡献了849.8亿元的营业收入,占比25.88%。如果说红米手机抢清理了山寨机的市场,定义了千元机的产品需求。那么小米对于AIoT的拓展也在逐步改变很多品类生产的行业标准:

比小米手环的蓝牙芯片和电路设计方案实现了待机30天的超长续航,解决用户痛点;小米插线板定义了插线板的功能设计,将传统接口与USB接口进行了融合,引领了设计风潮;小米空气净化器普及了净化器的风机和滤网的核心部件信息差,让用户对产品有了更深入的理解;米家扫地机器人自研的LDS(激光距离传感器)大幅降低了核心部件的价格,将扫地机器人推向千家万户。

在很多集中度不高、市场规模不大、制造标准不一的很多行业,小米的介入迅速改变了行业标准,有点降维打击的感觉,但我想说的是这种看似简单的能力其实并不是很好复制的,原因在于小米的投资版图已经有了生态壁垒,加上对于企业的生态扶持(包括流量、技术、资金等等)这是一个长期的过程,很少有企业愿意帮助、等待供应链企业的慢慢成长。等到小米AIoT扩充版图形成生态壁垒的时候,小米的AIoT板块实际上有希望成为定义行业规则的平台,是小米未来最有可能形成点护城河的区域。

(2)MIUI拓展了小米品牌的生态边界,将非手机用户也纳入整个体系中

截止2021年末,全球MIUI月活用户超过5.1亿,同比增长28.4%,其中大陆月活用户达1.3亿,同比增长17%。小米MIUI的用户从100破亿花了5年时间,而从4亿迈入5亿仅花了10个月的时间,MIUI用户的增长速度是非常惊人的。此时的MIUI生态已经具备规模效应,月活超5亿是什么水平呢,实际上已经接近同期的微博(月活5.73亿),为同期微信的40.4%(月活12.62亿)。

然后还隐含了另外一个信息,小米的月活用户大部分在海外市场,这是与微信和微博有本质区别的地方,在构建全球化生态系统方面小米已经占得了先机。当然小米大陆的月活用户偏少,也侧面反映了小米在国内市场面临的竞争压力较大,同期的vivo的国内月活用户有2.7亿,OPPO的国内月活用户近3亿。

MIUI的意义在于把 “手机×AIoT”核心战略进行了连接和拓展,把不是小米手机的用户也可以接入到小米的生态系统中,大大拓展了小米圈的边界。就像OPPO在2022年8月的开发者大会新推出的“潘塔纳尔”系统一样,本质上也是为了将IoT业务以及纳入进自家的生态版图,包括汽车系统OPPO Carlink的开发链入。

这种跨市场的生态构建,实际上是安索夫战略矩阵中,“使用多个产品,服务多个市场”,称为多元经营战略。MIUI起步早,在生态位的构建上有一定的先发优势,同时小米的社群文化影响MIUI与用户的互动频率是明显高于其他国内厂商的,在这种环境下小米手机的缺点很容易被放大,也倒逼MIUI系统的迭代升级加速与服务体系完善。如果说AIoT在未来能够影响小米“护城河”的长度,那么MIUI则影响的是“护城河”的宽度。

图7-1 小米MIUI月活数

图7-2 安索夫战略矩阵

八、对小米的一点点建议

最后,基于自己的一点思考,想给小米提几点建议。

8.1 区分电动汽车和机器人赛道的主次关系,鱼和熊掌不可兼得

2016年1月15日雷军在内部年会上表示将成立小米探索实验室,主攻方面是VR和智能机器人,宣布进军电动汽车则是在2021年3月30日的小米新品发布会上,因此小米进军机器人要比电动汽车早5年时间,但是从外部环境来说,显然电动汽车的赛道比机器人赛道要更更加符合小米发展的需要(不否认机器人赛道的宽度和广度)。主要有两点原因:

(1)小米汽车是营收破万亿的增量战场,也是小米突围科技公司的需要

新能源汽车赛道的市场规模空间巨大,2021年全球的新能源汽车销售650万辆,对比全球汽车销量的8105万辆渗透率只有8%,加上汽车制造产业链以及汽车后市场(如汽车金融服务、汽车租赁、二手车交易、汽车保养维修等)的衍生,行业本身的规模即便在国内也是数十万亿级别的规模。

尽管规模巨大,但是竞争也是非常激烈的,除开特斯拉、比亚迪这种行业霸主不说,像大众、丰田、福特、长安、上汽、吉利等传统汽车厂商也已布局转向新能源汽车转型战略,蔚来、小鹏、理想、哪吒等新势力品牌也在跑马圈地占据了一定的市场份额。小米汽车想要突围,不能仅仅用整合供应链主打性价比的方式,更多的需要在车辆品控、系统服务,以及AIoT生态的拓展应用上下功夫。

小米上市时外界对其质疑声最多的是,小米到底是一家制造业企业还是一家互联网企业,这也直接影响了市场对小米的估值预期,加上当时中美贸易摩擦,整体市场低迷小米上市前期估值从最高1200亿美元砍刀了543亿美元。雷军一直想把小米打造成一家互联网科技企业,这是他创造一家伟大互联网公司的人生目标,而新能源汽车的属性也赋予了小米改变公司标签的机会。

(2)小米机器人应该侧重技术边缘创新,离规模商业化还差距太远

这个不是小米的问题,而是整个行业的问题,仿生机器人的市场前景很大,但是科学技术的发展、芯片技术的物理极限、居高不下的成本等因素都制约着大规模商业化的推广。

最典型的例子就是1992年成立的波士顿动力公司(由麻省理工的教授计算机教授雷波特创立),尽管技术领先,甚至获得过美国国防部数千万美元的投资,并于2005年发布第一款四足机器人BigDog,但是持续的亏损,离规模化商业还是遥遥无期终究使其易其主。2013年作价30亿美金被谷歌收购,2017年作价1.65亿美元转让给软银,2020年作价8.8亿美元转让给韩国现代汽车集团。

相比小米在这个领域的技术沉淀,波士顿动力不说领先15年,也至少7年以上。因此对于小米来说这个领域中短期内,并不适合倾注过多的资源。

8.2 小米的破局还缺什么?

对比创业初期,现在的小米拥有了充足的资金、强大的研发团队、知名的品牌,那么要实现小米新十年战略中的手机×AIoT+智能制造战略,以及小米汽车的破局还缺什么呢?我的理解是:

(1)手机:提升设计的辨识度,淡化性价比的标签

这些年小米手机给大部分人对小米的影响是用料扎实,但设计品牌辨识度和精致性还不够。在这方面做的比较好是OPOO的Reno系列和vivo的X系列,小米追求的是“感动人心,价格厚道”的产品思路,因此在配置上都是同价位下最高的一档,但是对于手机的设计以及质感工艺上要相对差一些(小米11的设计其实也非常好,可惜被火龙芯片骁龙888以及烧WiFi事故坏了口碑)。

建议小米不要将成本都集中在配置堆放上,应该拿出一部分成本注重对手机的设计语言以及质感工艺上的提升,因为这是用户对手机最直观的感受,尤其对于女性用户“好不好看,握着舒不舒服”才是对手机吸引她们的重点。小米的civi系列就是对设计和质感侧重的一种尝试,淡化性价比的标签,服务不同的客群,改变用户结构。Civi系列说不上多成功,但是方向确实对的,希望小米可以坚持。

(2)AIoT平台:定义推广AIoT的互联平台的底层接入协议,建立软性优势

实际上已经在这么做了,所以研发了Xiaomi Vela软件平台,意在对AIoT的上下游企业都接入生态平台系统。借助小米的投资版图,对供应链的整合小米还是有先发优势,累计链入AIoT的设备超过4亿台。但是影响力还不足以形成明显的生态优势,因此在小米新十年的战略中,对生态链企业除了硬件上的合作之外,更需要推进底层协议的标准设定。

(3)小米汽车:沉下心,抓重点,低调塑造小米汽车供应链

汽车供应链的长度跟广度比手机要复杂的多,照搬手机整合供应链的经验肯定不行,甚至大概率会遇到核心供应商拒供的窘境。首先是要沉下心,抓重点领域的攻坚,比如电动车的三电系统(电池、电驱、电控)是否要自己做,电芯的保供如何选择,以及汽车芯片和驾驶系统谁来开发?目前核心的自动驾驶系统的已经确定是小米全栈自研,剩下的核心环节建议不要铺开太大,可以尝试电控系统的自研,因为其他模块的成熟度都比较高,不需要从头开始。

小米计划汽车不采用代工而是自建工厂的形式,这对供应链的管理提出了更高的要求,因此这方面的人才储备必不可少,对汽车供应链进行重点攻坚。小米作为最年轻的世界500强企业,本身企业的一举一动都比较受关注,以及作为上市公司股价也时刻被投资人关注着,因此对于小米汽车而言却并不是一件好事。我不怀疑雷军的抗压能力,小米公司的韧性,但是小步快走,低调整合供应链对公司来说才是最优选择。

(4)小米汽车:时间的投入成本可能超预期,做好持久战的准备

正因为造车这件事本身过于复杂充满不确定性,因此要实现汽车驾驶吸引的研发和最终汽车的量产上市所花的时间很可能超预期。小米需要做好打“持久战”的准备,甚至可能出现“以战养战”的局面。

8.3 伟大的公司持续创造社会价值,用户也会成为小米的长期主义者

“优秀的公司创造利润,伟大的公司赢得人心”是小米上市前,雷军对公司未来的期望,也是对米粉的郑重承诺。回顾所有伟大公司的成长,必然推动着行业的进步,改善着居民的生活,创造着社会的价值。

Motorola的无线通信技术对二次世界大战的通信起到了重要的传递作用;Google的搜索引擎推动了全球信息的互联网化;微软的操作系统和office软件解放了PC的生产力,提高了社会的办公效率;国家电网的特高压输电技术大大提高了输电效率保障了国内的电力系统安全,同时也为欧洲、非洲、美洲、亚洲等大量国家提供电力基础设施,完善电力能源网络建设。

小米正在追求成为伟大的公司,也在用实际行动为社会创造价值。包括对手机山寨市场的终结,以及WiFi6、NFC应用及公交卡、门禁卡、银行卡生态的建立、Type-C接口应用、高精度双频GPS、高功率充电、以及GaN在充电技术的应用普及上,小米都是主要的推动者。

但距离被广大消费者高度认可,提升社会效率价值的伟大还有差距,距离雷军心目中的伟大公司依然迢迢征途,唯一不变的是小米追求伟大的决心。只有这样小米的用户(不仅仅是米粉)才会用实际行动支持小米的发展,见证小米的伟大,成为小米的长期主义者。

参考资料

《一往无前》

《小米创业思考》

零壹智库:2022年小米投资版图

千际投行:2022年小米产业链研究报告

小米上市招股书、2021财年报高

知乎温眸:浅谈小米手机的发展史

知乎张kid:回顾小米发展历程,16-18年几乎被淘汰出局的小米,究竟经历了什么?

Counterpoint Global Smartphone Market Share: By Quarter

Counterpoint-Research-Global-Smartphone-Market-Q2-2022

CINNO Research 

 

责任编辑:梁斌 SF055

加载中...