新浪财经 产经

燃气不通、楼梯塌陷、屋里灌水...业主写满36页问题!华萃西山开发商:满足交付

新浪财经综合

关注

北京商报

燃气未接通,安防施工没完成,电梯进水停用,墙体开裂、地面塌陷、公共照明进水……

收房30多天,谈及业主群里大家汇总的36页质量问题,华萃西山的业主们大倒苦水。“现在小区不止是个工地,还是一个存在极大安全隐患的工地,塌陷、漏水、护栏成杀手……根本不具备入住条件。”然而面对业主们的质疑,开发商方面却一再强调“交付条件”与“入主条件”并不等同,项目已经满足合同约定的交付条件。

收房收出的36页整改问题

1.05的低密度、三家4A级景区、自身高标准建设……这是华萃西山项目业主童昕(化名)当初顶住全家的压力、卖掉丽泽两居室置换华萃西山的原因,虽然代价是通勤增加了1个小时,期间准业主群里还不断传出“坟景房”“地势低洼有滑坡风险”等不利因素,但想要一个“一楼小院子”的执念让童昕还是听信了广告宣传,在2018年首批开盘,就换房交钱。

按照房屋买卖合同,2021年6月30日是华萃西山项目的交付日,业主们也早于10天前就陆续收到了入住通知书。经历了一轮又一轮疫情,看到听说了太多的“延迟交房”“豆腐渣工程”,童昕对自己的房子能如期交付甚是开心——还是国企靠谱。

入住通知书

没想到的是,3天后的现场收房给童昕泼了一盆冰水——漏水、空鼓、塌陷……与群里的邻居简单走了一圈后,童昕发现收房的问题不是小修小补能解决的。

“业主们毕竟不是专业人士,再加上当时集中收房时间也紧,没怎么考虑就签字了。”华萃西山另一个业主郑齐(化名)对记者表示。

业主徐典(化名)也回忆,“收房当天房屋的‘瑕疵’就不少,我也提出了很多的整改意见,目前还没有完全解决。即便是整改过的,也不能完全令人满意。修复的痕迹太明显了,简直就是在新房上打‘补丁’

意见反馈单

因为有了“前车之鉴”,后续业主收房也纷纷花钱请来了验房师,部分业主直接拒绝收房。

“越是深入了解,发现的问题就越严重。”郑齐称,燃气至今还未能接通;排水系统、电梯、绿化、公共监控、灯杆、地灯、健身区、楼间坡道等部位仍在施工作业

业主对消防工程不认可

在随后的一周里,包括童昕的华萃西山业主们逐渐将自己发现的问题汇总到群里:

地砖、地板普遍存在严重空鼓;地面高低不平;地砖水泥填缝。墙纸质量劣,多处墙体不垂直倾斜角度过多,存在重大安全隐患。

多个非顶层住户屋顶渗水、外墙渗水;长时间漏水有可能导致墙内电路损坏甚至危及人身安全。

原建筑设计图纸上设计的自行车停车区消失......

围绕房屋质量、公共设施不完善、样板间与实际交付“货不对板”等问题形成的36页整改PPT,让业主们感叹这怎么可能是三家国企给出的达到交付标准的房子?

外面下大雨,屋内下小雨

不知道是幸运还是不幸,7月几场大雨的到来,也提前检验了华萃西山的工程质量。

华萃西山多位业主向记者表示,经过几场大雨洗礼,华萃西山的大门口出现深达40公分积水;雨水如泉涌一般从地下一层各个空间涌入,将整个地下空间淹没。华萃西山楼房主体结构四周、道路、广场、花坛、大门入口出现多宗土方沉降现象,塌陷处最深坑直径90公分,深达110多公分。

地下室排水凿开的大洞

“为了加速排水,地下一层储藏室、隔间大部分被凿墙破洞,至今还未修复,漏水、发霉的状况特别严重。”

一张姓业主告诉记者,因害怕雨水会对新房会造成影响,当时还特意去看了几次。壁纸泡水后有脱落的情况,撕开壁纸墙体已经发霉了。

北京曾经历过“7·21”特大暴雨的自然灾害,门头沟还是山区,按理说开发商应会对此有提前准备,项目工程质量也能达到应对的标准,为何华萃西山项目直接“掉链子”了?

业主室内渗水严重

对于上述情况,记者向项目开发公司“北京西元祥泰房地产开发有限公司”了解相关情况。一高姓负责人回应称,“主要是华萃西山项目‘三面环山’地势较低,市政雨水汇入到了小区内,超过了排水系统的承受范围,才造成目前这种情况。之前排水系统在设计时,并没有把市政雨水汇入考虑在内”。

踢皮球的整改

7月10日,华萃西山的业主们与开发商举行沟通会,希望对项目既有的问题获得一个整改方案。

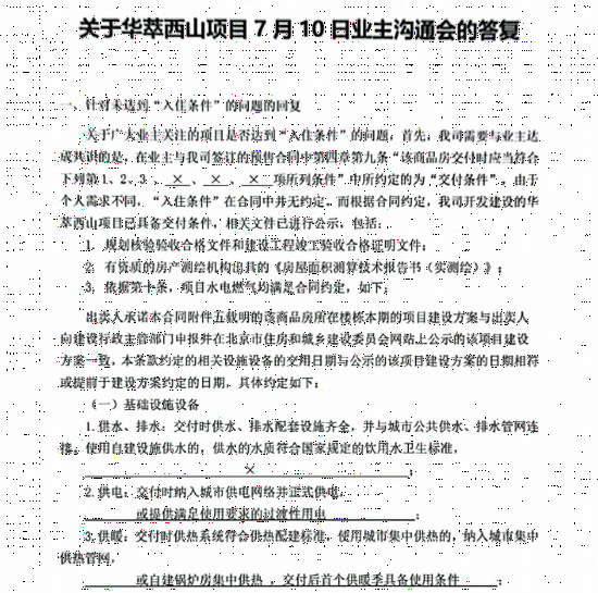
7月14日,华萃西山项目公司针对业主们提出的质量问题,给出了一份书面回应——称业主们提到的入住条件,因个人需求不同,购房合同里并没有注明,合同中提到的交付条件,交付给业主的小区已经达到,即1.规划核验验收合格文件和建设工程竣工验收合格证明文件;2.有资质的房产测绘机构出具的《房屋面积测算技术报告书(实测绘)》;3.依据第十条,项目水电燃气均满足合同约定。

反馈方案根本是避重就轻、敷衍了事,他们的回应主要是以合同内容来搪塞,根本不谈责任问题,一口咬定满足那三个条件就达到了交付条件。”华萃西山的业主们并不认可这一书面回应。

天眼查显示,北京西元祥泰房地产开发有限公司成立于2018年3月13日,法定代表人为薄文江;从股权结构上看,山西建设为该公司最大股东,持股比例为50%;金地集团持股比例为30%;电建地产持股比例为20%。隆泰实业(北京)有限公司曾也是该公司股东,首次参股为5%,后其于2019年5月23日退股,电建地产持股比例也由15%上升为20%,上述北京西元祥泰房地产开发有限公司的法人代表薄文江便是出自山西建设。

但包括童昕在内的华萃西山业主们回忆,由于买房的销售与后期收房的并不是一家,一直在被踢皮球。“电建说谁承诺找谁去,金地说他们不操盘,找电建去,当时知道是联合开发,包括山西城投、电建地产、金地集团三家大企业,网上了解过都是很有实力的,但谁能想到会是这个情况。”

对于“童昕们”反映的情况,记者也向电建华北与金地方面去确认,双方均斩钉截铁回应“对方操盘”,自己并不负责收房

北京市东元律师事务所合伙人律师李松对记者表示,竣工验收合格并不代表项目质量就完全符合业主要求。有关部门对新房项目的竣工验收,会有固定的验收标准,只要工程的主体结构和质量没有问题,那么就会认定项目符合交房条件。但这个竣工验收,并不一定会达到双方买卖合同规定的“品质”标准。

现在小区内完全是一个‘工地’,随处可见敲敲打打、修修补补,根本不具备入住条件。”童昕称,目前距收房日已过去一个多月了,华萃西山项目的室内室外仍在施工,并且存在严重的工程质量,随时会威胁到人身安全,业主们的要求也很简单:整改、赔偿、退房三选一,但别再踢皮球了。

记者丨卢扬 王寅浩

加载中...