新浪财经 产经

全季酒店,一夜惊魂

财经自媒体

关注

作者|南风窗记者李波

“我从没想过,这种事情会发生在我身上。”8月5日,网友fiore花花(下文简称花花)在社交媒体上发布视频贴,回忆了自己在全季酒店入住期间遭遇的惊魂一夜。

截图自fiore花花微博

因为出差,7月30日凌晨,花花入住位于上海市浦东新区杨高南路的全季酒店1003房间。第二天续住,31日凌晨3时,她工作时,一个陌生男子赤裸身体突然闯入她的房间。“我当时正在工作,有一个男的提着一个红色的内裤直接出现在我的床尾,试图靠近我。那一刻我真的感觉我要疯掉了。”她说。

当时,花花不断呼喊,该男子在停留数分钟之后终于离去。更令她感到震惊的是,事后从酒店的监控来看,从凌晨2点21分开始,该男子从酒店7楼开始去试着开一个又一个的房门,直至进入花花的房间,因为她的房门没有关好。

全季酒店的安保工作和处理都令花花感到不满。这名男子在走廊只穿着内裤地走动长达整整47分钟时间,而全季酒店的前台、安保竟然没有任何反应。

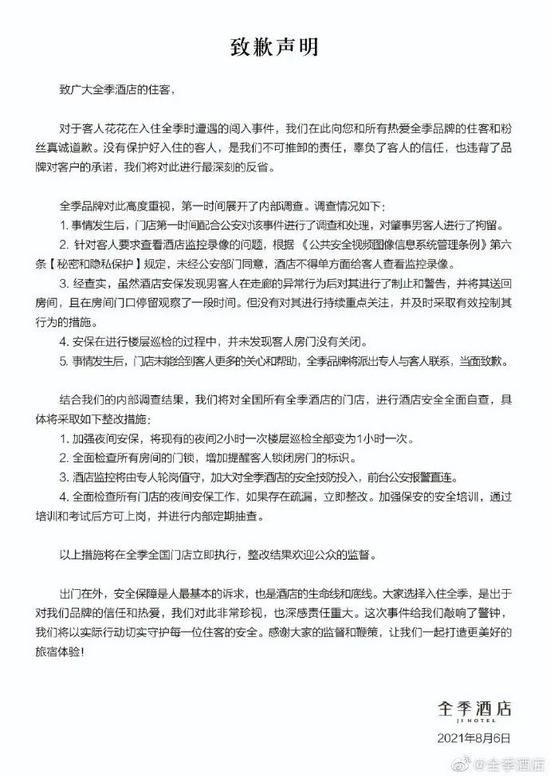
8月6日,全季酒店发表致歉声明,对于客人花花在入住全季时遭遇的闯入事件表示道歉,“没有保护好入住的客人,是我们不可推卸的责任,辜负了客人的信任,也违背了品牌对客户的承诺。”

8月6日全季酒店发布致歉声明

8月7日,花花对南风窗记者表示,这件事对她产生了很大影响,从事发次日起到目前已暂停全部工作。目前,她已离开上海,正在按照西安市的疫情防控政策隔离。她表示,酒店方已经托朋友代为转述将有高管前来当面致歉,但双方还没定好见面的具体事宜。

“出门在外,安全保障是人最基本的诉求,也是酒店的生命线和底线。”全季酒店在致歉声明中如是称。这一次,底线又被试探了。

全裸男子深夜闯入

7月30日晚,花花入住位于上海市浦东新区杨高南路的全季酒店1003房间。由于工作原因,花花待在自己的房间办公。

31日凌晨3时09分,花花还在和客户沟通发消息。突然,她发现床尾站着一名陌生男子。该男子赤裸身体,只提着一条红色内裤,露出隐私部位,蹑手蹑脚地、带着怪笑侧身走到床边。花花质问男子:“你是疯了吗?你干嘛?你是不是有病?”

该男子随后说出的话却让她更加感到害怕:“装什么装啊,你门开着不就是让人进的吗?不就是为了让人来玩儿的吗?”

花花向南风窗记者回忆,该男子身高约为184到187厘米,体型中等偏胖。事后家属曾解释称,男子因为失去工作,在散伙饭上喝了点酒,才做出此举。但花花看不出对方当时处于醉酒状态,该男子在她尖叫的时候仍不断试图靠近。

花花推断,可能由于她一直在喊人,对方出于害怕便离开了房间。花花随即将房间锁住,立刻向前台工作人员讲述了自己的遭遇。

花花表示,由于前台一直不报警,自己就在凌晨3时30分报了警。同时酒店方面也拒绝给她看监控视频。在花花的强烈要求下,酒店经理才同意给她看视频。

这一看,花花更觉得心有余悸。监控画面显示当晚3时07分,该男子就进入了房间,直到09分才出现在床尾。“那这两分钟他在干嘛?他在玄关,确认我的房间只有我一个人。期间,他做的动作就是脱下他的内裤。”花花称。

监控视频显示的男子全裸画面

监控中还有令出人意料的画面:该裸露男子从酒店7楼走到10楼,在将近50分钟的时间里如若无人地尝试打开各个房间的房门。

在凌晨两点多,该男子就因为骚扰行为被同层客人投诉过。全季酒店在声明中称,虽然酒店安保发现男客人在走廊的异常行为后对其进行了制止和警告,并将其送回房间,且在房间门口停留观察了一段时间,但没有对其进行持续重点关注,并及时采取有效控制其行为的措施。

此前的投诉并未引起酒店方面足够的重视和恰当的处理,最终导致了男子有机会再次出门,并最终发生了赤身闯入花花房间的骇人一幕。

当晚同住酒店的花花好友也后怕道:“如果他当时进入的是我的房间或者是其他已经入睡的独住女性房间,后果根本不敢想象。”

门锁是这次事件中的主要漏洞。花花记得她已经关了房门,由于太忙太累,没有再次仔细检查。从监控中也看得出门是闭合的状态,而从监控中看出该男子直接打开了房门。花花和朋友后来还测试过,认为该酒店的房门并不十分灵敏。

有网友也分享了全季酒店的相似关门经历:“对于装修时间比较长的店,遇到好几次门关不紧的房间。等出去时才发现门没关上,仔细听才发现未关闭提示音音量很小。”

此外,对于酒店的事后处理,花花认为存在问题。全季酒店在事发后并未积极配合进行报警,也不愿意给她看监控。次日,酒店负责人端来水果前来赔礼道歉,做出免除房费的补偿。但当花花询问酒店具体解决方案时,该负责人只称将等待警方出具最终的处理结果后决定。

最终,该男子因猥亵他人的违法行为被上海浦东警方处以行政拘留五日的处罚。

行政处罚决定书

酒店未尽安全保障义务

8月6日,记者就此事采访全季酒店三林路门店,酒店目前处于正常营业中。酒店前台回复称:“我们门店这边没有什么可以回应的,公司会有专门处理媒体采访的人员联系。”

全季酒店(图源:图虫创意)

6日下午,全季酒店公布了内部调查情况,称安保在进行楼层巡检的过程中,并未发现客人房门没有关闭。事发后,门店未能给到客人更多的关心和帮助,全季将派出专人与客人联系,当面致歉。同时,全季表示将采取加强夜间安保、全面检查所有房间的门锁、酒店将有专人轮岗值守等整改措施。

7日,全季酒店隶属的华住集团回复南风窗称,处理情况以公告为准。关于安保问题,该名工作人员称:“安保巡检一般不会推客人房门,具体细节还要咨询一下运营安保方面。”

迄今为止,涉事男子及家属也未就此事向花花道歉。让花花气愤的是,家属还曾当着她的面说:“毕竟没有造成什么实质性的伤害”。对于处罚结果,花花表示:“我尊重国家法律法规。但对该男子的行为,我认为他的犯罪成本偏低了。”

对于花花的发声,网上还出现了诸如“晚上睡觉不锁门吗?门关好了会出这种事吗?”“你应该对自己的长相有信心,正常男人都下不去手”等指责。

“这些言论我在发声前就已经考虑过了,已经有了心理准备,但是温暖的话语比伤害更多,我也比看上去的要更加坚强。”花花称,“希望大家正视问题,我没有受到实质性的伤害,不代表别人也没有。希望大家看到事件,不要把关注点放在我这个人。”

广东金宏桥律师事务所主任律师赵善启对南风窗表示,根据治安管理处罚法第44条规定:“猥亵他人的,或者在公共场所故意裸露身体,情节恶劣的,处五日以上十日以下拘留”,在该男子尚未构成犯罪的情况下,该处理是符合法律规定的。

赵善启解释,所谓猥亵是指以刺激或满足性欲为目的,用性交以外的方法实施的淫秽行为。猥亵罪与一般猥亵的主要区别在于,猥亵罪只针对以强制方法猥亵他人的行为,对于非强制性的猥亵他人行为不能视作犯罪。

而强奸罪和猥亵罪的主要区别在于是否强迫与被害人发生性关系。结合本案看到的现有证据,暂时未看到该男子使用暴力、胁迫或者其他手段,强行与妇女发生性交的行为,因此定性强奸罪证据不足。

酒店拒绝花花查看监控则被她认为并不合理。而全季酒店在声明中辩称,针对客人要求查看酒店监控录像的问题,根据《公共安全视频图像信息系统管理条例》第六条规定,未经公安部门同意,酒店不得单方面给客人查看监控录像。

对此,赵善启认为,酒店引用的条例正确名称应为《公共安全视频图像信息系统管理条例(征求意见稿)》,是公安部2016年11月的征求意见稿,并未生效,没有任何法律效力。

“而且,该条例的立法目的是保护公民的个人隐私权,被害人查看监控并不必然侵犯公民的个人隐私权,酒店拒绝当事顾客看监控的要求不合理。”

赵善启告诉南风窗,根据《民法典》第一千一百九十八条规定:“宾馆、商场、银行、车站、机场、体育场馆、娱乐场所等经营场所、公共场所的经营者、管理者或者群众性活动的组织者,未尽到安全保障义务,造成他人损害的,应当承担侵权责任。因第三人的行为造成他人损害的,由第三人承担侵权责任;经营者、管理者或者组织者未尽到安全保障义务的,承担相应的补充责任。经营者、管理者或者组织者承担补充责任后,可以向第三人追偿。”

赵善启认为,酒店违反了其安全保障义务,该名当事顾客可以要求酒店赔偿。

风波中的酒店

官网显示,全季酒店成立于2010年,隶属华住集团,是中国领先的中档酒店品牌,目前开业已超过1100家。华住集团及其旗下多个酒店品牌均享有较高知名度。

华住集团及其旗下多个酒店品牌

华住集团创立于2005年,截至今年3月共运营6881家酒店。目前,华住运营的酒店品牌涵盖高端市场的美爵、禧玥、花间堂,中端市场的诺富特、美居、全季、桔子水晶、桔子精选等,以及大众市场的宜必思、汉庭、海友等品牌。

华住集团2021第一季度财报显示酒店营业额为82亿元,同比增长66.3%;净收入为23亿元,同比增长15.6%。从财报来看,尽管疫情对酒店行业冲击较大,但华住集团整体营收复苏迹象明显,且保持逆势扩张。

酒店版图不断扩大的同时,华住集团在近年来却屡陷卫生安全、信息泄露、安保管理等负面争议事件。

2017年,全季酒店“客用毛巾擦马桶”曾引起舆论风波。网友爆料,入住济南全季酒店泉城广场店后,发现酒店的保洁人员竟用客人毛巾擦马桶、擦水盆台面和镜子。

最后,相关部门介入调查,全季酒店就违规清洁风波发布声明,向当事客人及公众道歉。

华住集团在信息安全方面同样饱受诟病。媒体报道,2018年,华住集团有多达5亿条会员数据被挂在境外网站上出售,牵扯旗下的汉庭、全季、美爵、禧玥、漫心等,涉及用户的姓名、手机号、邮箱、身份证号等敏感信息。

但前车之鉴不到一年,华住集团又被爆出了随意收集用户隐私信息的问题。

2019年,据新华社报道,全季、汉庭等华住集团旗下部分酒店要求住客使用微信扫码办理入住,在未充分告知用户的情况下将其变成会员,获取住客的身份证、家庭住址、生日、邮箱和密码等信息。最后,华住集团回应将对系统进行优化,保障住客信息安全。

有博主曾以卫生、安全等为重要维度对亚朵、全季、和颐、桔子等连锁酒店进行了测评

今年7月,有博主曾以卫生、安全等为重要维度对亚朵、全季、和颐、桔子等连锁酒店进行了测评,但观察结果令人堪忧。这些中高端的酒店存在着前台轻易泄露住客房间号,访客不登记信息,客房无独立门禁,前台未征得房客同意或未核验房客身份就给陌生人开门卡等问题。不禁让人质疑:“如此松散的管理,拿什么保障客户的人身财产安全?”

这两日,阿里巴巴女员工被侵害事件闹得沸沸扬扬。在阿里内网曝光的帖子里,一个细节戳破了酒店行业脆弱的安全管理。爆料员工称,涉事男领导在女同事走后“竟然自己又回到酒店前台,偷偷办了房卡,潜入房间”。

难以想象,无论是何种情形,酒店竟然能在未经住客的同意下就为他人办理房卡。酒店是十分特殊的场所。它既是公共场所,让素不相识的住户们共同相处在一个屋檐之下,但它也是对个人隐私有着超高要求的私密空间。住户的人身、财产安全都维系在酒店的安全管理上。

即便酒店达不到宾至如归,那也必须恪守宾至安全。这条生命线,经不得试探。

加载中...