新浪财经 产经

银保监会通报众安财险4项违法行为

新华社

关注

原标题:银保监会通报众安财险4项违法行为

记者从银保监会获悉,银保监会日前向众安财险开出行政处罚决定书。这份决定书显示,众安财险存在4项违法行为。

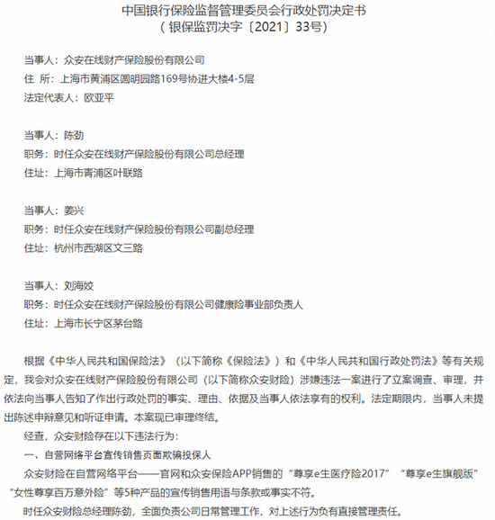
一是自营网络平台宣传销售页面欺骗投保人。众安财险在自营网络平台——官网和众安保险App销售的“尊享e生医疗险2017”“尊享e生旗舰版”“女性尊享百万意外险”等5种产品的宣传销售用语与条款或事实不符。

二是第三方平台宣传销售页面欺骗投保人。众安财险通过第三方网络平台销售“重疾险”“600万医疗保障”的宣传销售用语与事实不符。

三是未按照规定使用经批准或者备案的保险条款、保险费率。2017年8月18日至2018年10月31日,众安财险在某App司机端销售“拉活宝”车主保障计划,使用重大疾病保险条款(A款)、个人重大疾病保险条款和个人轻症疾病保险条款,突破对应保险费率表上下限收取保费。

2018年11月9日至12月22日,众安财险在某App乘客端销售重疾保障计划,使用重大疾病保险条款(A款)、个人重大疾病保险条款,突破对应保险费率表上下限收取保费。

四是编制或者提供虚假报告、报表、文件、资料。众安财险向原中国保监会报送的2017年个人医疗保险理赔数据中,存在以业务结案时间代替赔款指令发出时间,拒赔案件作正常给付、协议给付案件处理等问题。

从处罚情况来看,银保监会对众安财险罚款145万元,并对公司相关负责人给予警告和罚款处罚。(记者谭谟晓)

加载中...