新浪财经 产经

钱大妈近忧远虑:加盟商“控诉”最低采购额 成长空间被美团等巨头挤压

亿欧

关注

每日优鲜、叮咚买菜前仆,钱大妈后继?

卖菜是一门好生意,但不见得是一个好的投资标的。

文|王跃霞

生鲜赛道,唯“快”不破,“鲜”也同样重要。

随着社区生鲜店、前置仓、社区团购等新业态的涌现,最后一公里的消费场景成为玩家必争之地。

如果说还有什么要素让消费者愿意舍弃距离优势,除了价格,那必然是鲜度。前者是每日优鲜、叮咚买菜讲的故事,后者是钱大妈入局的切入点。

作为社区生鲜业态的典型代表,钱大妈用8年时间开出超3000家门店,每家门店面积在40-100平方米之间。其中后2000家新店开设于2018年9月至2021年2月期间,用时不到3年,平均每月开店68家,一举跻身为社区生鲜赛道上的头号玩家。

高速的扩张能力也引来了资本的频频押注。2015-2019年,钱大妈在4年内获5轮融资,最新一轮融资后估值已跨过百亿门槛。有消息称钱大妈计划今年赴港IPO,但很快被否认。

作为同一赛道中备受关注的企业新星,每日优鲜、叮咚买菜虽已抢先一步赴美上市,但市场表现并不及预期。每日优鲜自开盘以来整体呈下跌态势,叮咚买菜也并未守住上市第二日的涨幅,股价从第三日起一路下探。

垂直卖菜的业务,初入二级市场就受到了冷落。

若融资狂奔的钱大妈下一站也是IPO,那在每日优鲜、叮咚买菜探路之后,钱大妈可能要重新思考一下,上市是否是其发展的最优路径。

“不卖隔夜菜”

钱大妈的品牌形象是随着“不卖隔夜肉”的口号一起出现的。

2012年,钱大妈创始人冯冀生在东莞开出首家猪肉专卖店,主打“不卖隔夜肉”。一年后,钱大妈试水社区生鲜模式,开出第一家标准社区门店,品类由猪肉扩充至蔬菜、水果、水产,“不卖隔夜肉”的口号变成了“不卖隔夜肉菜”。

在此之前,没有一家生鲜品牌敢这么说。

生鲜本就易损,新鲜度需要人工不断翻台保持,再加上价格透明、毛利空间小,虽有万亿市场却不是一门好做的生意。“不卖隔夜肉菜”对门店商品的周转率要求很高,更不好做。

而钱大妈偏偏以“不卖隔夜肉”抢占消费者心智,借此形成了“钱大妈=不卖隔夜肉菜”的品牌形象。强调新鲜不隔夜的理念也给予钱大妈一定的提价空间,同时又能兼顾一部分价格敏感性人群做口碑。

凭借品牌定位,钱大妈打响了生鲜赛道的第一枪。

钱大妈的另一把营销利器,是阶梯式打折的日清模式。

钱大妈的每家门店,都张贴了一张红色海报,标明门店打折时间与规则:每日19点开始,全场打九折,每隔半小时下降一折,直至23:30免费赠送。日清模式引来不少消费者驻足,在钱大妈拓展市场初期,多数门店在19点后都会排起长队。

这种折扣策略是钱大妈首创,也曾被果多美创始人金涛借鉴,用于社区生鲜新模式“全家爱吃”中,但仅一年后“全家爱吃”就已停业关门。

这反映出阶梯式打折的日清模式并非社区生鲜店引流的磁石,也并不能借此打出区别于其他社区店的根本性差异。

同时,这一模式十分考验门店的运营水平——日清商品多,门店毛利空间被进一步压缩;日清商品少,会被消费者质疑口号的真实性。

因此门店需要平衡好当日销量与采购量,更要做好精细化运营。若19点后的商品新鲜度不够,即使打折也会降低消费者的好感度。

经过多家门店的测算,钱大妈目前已经找到了较为合理的商品日清比例。钱大妈合肥招商负责人告诉亿欧EqualOcean,晚上打折出清的商品占比不超总进货量的10%。

一方面,这部分消费者主要为钱大妈做口碑宣传。另一方面,日清规则在一定程度上提升了商品周转率,降低了门店为保证“不卖隔夜肉菜”而产生的损耗。

理论上看,“不卖隔夜肉菜+阶梯式打折”的组合拳,既做到了规模性引流,又缓解了生鲜毛利低、损耗高的痛点。无论从降本增效还是营销引流的角度看,钱大妈仅卖生鲜的盈利模型是成立的。

打磨好单店模型后,钱大妈在2014年12月开放加盟,开启了批量复制的扩张之路。

轻资产狂奔

加盟使钱大妈在短时间内编织起一张高密度的门店网络,并将触角由华南伸向华东、华中甚至华北,从区域连锁迈向全国连锁。

回溯钱大妈的开店历程:2012-2014年,是打磨单店模型阶段;2014-2016年开店速度加快、试水规模性复制,3年共开出239家门店;2016年起开店曲线越来越陡,2016-2019年平均每年开店400多家;2019-2021年进入高速扩张阶段,年开店数上升至近1000家。

截至2021年2月,钱大妈门店已超3000家,其中直营店占比不到10%,加盟门店超90%。

对于加盟,钱大妈早有计划。开启加盟模式前,钱大妈就开始搭建供应链体系,与供应商及农业规模种植企业合作。其目的很明确,不仅要向加盟商输出品牌效应,也要成为加盟商的集中采购平台。

在加盟条款中,钱大妈为加盟商统一采购,收取6%-8%的加价率,禁止加盟商私自采购。这也成为钱大妈未来营收构成的重要部分。

亿欧智库院长黄渊普认为,钱大妈之所以大肆铺店,是为了凭借规模优势打造后端供应链。生鲜生意门槛不高,不卖隔夜肉的钱大妈目前的护城河有多深,钱大妈也很难回答。这种情况下,规模在一定程度上就是企业的护城河。

快速跑马圈地扩大规模优势,凭借规模优势获得上游议价权,将低价采购的商品输出给加盟商,从中赚取一定利润,相较一次性的加盟、装修与设备费用,更有持续性。随着规模扩大,钱大妈在全国各地投入的仓配物流费用也将被摊薄,规模效应就此显现。

一边是恒定的营收,一边是规模性投入下不断递减的边际成本,钱大妈两头受益。而且,轻资产模式可以分摊一部分风险,避免在狂奔之时出现资金链断裂等问题。

上述招商人员告诉亿欧EqualOcean,当门店加盟满半年后,钱大妈会收取每日19点之前营业额1%-1.5%的分成。钱大妈每家门店的日营业额平均为2万元,假设门店19点前的营业额为1.5万元,那么钱大妈每日收取每家门店1500元,3000家门店每日分成就接近450万元。

这得益于其短期内建立起的规模优势,而支撑钱大妈快速扩张的前提是门店的可复制性。

40-100平方米的小店选址更灵活,更接近消费者,房租更低,人工需求也小;其次,单店平均500支左右的单品更容易管理,减小了钱大妈在采购端的压力;除此之外,钱大妈对加盟商采用统一的ERP系统,通过总部的数据追踪帮助加盟商进行更为准确的进销存管理。

把装修、设备、采购、定价等多个环节揽在自己手里,将一切能标准化的环节尽量标准化,只将现场管理环节交给加盟商自主发挥,尽量减少门店运营的不确定性,这是钱大妈狂奔的保障。

钱大妈的单店盈利模型对加盟商也有一定说服力。

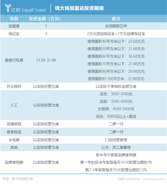
上述招商人员告诉亿欧EqualOcean,加盟一家钱大妈,加盟费3万元、品牌保证金4万元、装修打包费(包含设备费)23万-32万元不等,加上其他开店支出及预付货物费用,一次性至少投入30万元。

以合肥市为例,一家40平米的店,房租每月大约1.3万元-1.5万元。每家店有6-8名员工,钱大妈给出的参考月薪是店长与猪肉分割师4500-5500元,其他人平均3200-3500元。每月的房租与人工成本近4万元,加上运营成本将不低于5万元。

但钱大妈给出的盈利数据也非常可观。招商人员向亿欧EqualOcean介绍,一家成熟门店的日客流约800人,日销售额约2万元,毛利率在稳定20%-26%之间甚至更高。

按此推算,每月产生净利约12万元,扣除每月房租、人工及运营成本,5-6个月就能回本。招商人员告诉亿欧EqualOcean,加盟商们基本1年都能回本,回本周期在社区生鲜店中已经居于中上水平。

在钱大妈的扩张版图徐徐展开之际,其与加盟商的博弈也越来越频繁。

有近忧,更有远虑

实体零售业内一个常见的规律是,入局越晚,优质地段越少。

钱大妈也非常看重黄金铺位。上述招商人员在向亿欧EqualOcean介绍时,特意强调选址是重中之重,一个优异的选址能弥补加盟商的经营短板。

对于后入局者,黄金铺位显然更稀缺,且随着门店密度不断提高,钱大妈各店之间的距离开得越来越近。在早期规划中,钱大妈将各门店之间的间隔距离定为500米,随着钱大妈的扩张,这一距离被缩短为250米。

这导致的局面是,一个大中型社区可能会存在2-3家钱大妈。很多时候,加盟商的竞争对手不是其他品牌,而是钱大妈旗下的其他加盟商。

如此一来,各店客流存在被稀释的风险。同时,因高标准化和可复制性,各门店商品重合度高,如何做出差异化,还要取决于加盟商的精细化运营水平,这增加了各门店培养忠实顾客群的难度,门店间的竞争壁垒也相对较低。

对于不擅经营的加盟商,出现亏损是不可避免的事。随着钱大妈的体量不断扩大,加盟商发出的负面声量也越来越高。除高强度竞争外,加盟商还“控诉”总部规定了最低采购额,且额度在被不断拔高。亿欧EqualOcean就此咨询钱大妈招商人员,对方称不会限制采购额度。

除和加盟商之间出现裂缝外,钱大妈的快速扩张还面临着人才、管理与技术的巨大压力。据媒体报道,今年钱大妈计划招聘人数超1万人,而在此之前,钱大妈在1个月内就招了2000人。

如此庞大的人力规模,需要一套成熟的培训体系与完善的管理机制。钱大妈可以在1个月内招2000人,但很难在1个月内优化出一套扩容的管理体系与培训机制。

此外,各区域消费习性有明显差异,钱大妈在广深打磨出的单店品类结构与盈利模型不一定成功复制到华东、华北地区,跨区域扩张使其在打通后端供应链上也并不像在广深地区畅通无阻。

相比这些已经显露出的痛点和难题,更大的隐忧还在后面。

黄渊普认为,钱大妈目前仍以实体店为主,线下相对较重。但从整个消费趋势来看,各个年龄层的消费者都在向线上转移。在互联网的网络效应下,显然是前置仓、社区团购更具想象空间。

钱大妈也意识到了后劲不足的问题。2020年8月,钱大妈成立“钱小鲜”电商公司,推出小程序发力电商。小程序中既有当日下单、次日自提的社区团购模式,又有小时达的即时配送模式。

社区团购的品类宽于线下店,除生鲜外还增加了酒水饮料、纸品家清等,但品种数有限。以北京千鹤家园店为例,社区团购的SKU数仅100个左右。在社区团购页面也有负责引流的秒杀单品,但仅有3个单品,优惠力度也不及美团优选、多多买菜。

小时达依托于线下店,辐射范围3公里,品类与线下店一致,满39元包邮,并给出一定优惠力度:满19元减3元,满59元减10元。钱大妈将其核心品类肉类前置到推荐一栏,并选出近10种进行限时特价。

无论是小时达还是社区团购,钱大妈目前仍依托于实体门店,这意味着其电商业务的发展被其拓店规模所制约,很难作为一项独立业务去发展,投入度与灵活性受限。

据悉,钱大妈今年预计扩招的1万人员内,电商人才是其招聘的重点之一。在此之前,钱大妈的技术团队不到300人,只占总人数的4%。相比美团、滴滴拼多多,实体零售起家的钱大妈并没有互联网基因,以目前的储备实力,显然还难以与巨头们抗衡。

而巨头们还有多少时间留给钱大妈?

写在最后

万亿市场的生鲜赛道,撑起了大润发、沃尔玛、永辉的千亿年营收,把叮咚买菜、每日优鲜送上股市,更养活了百万家夫妻老婆店,掘金空间巨大。

但机遇越多,竞争越大。

进入下半场的生鲜市场,俨然已是红海一片。钱大妈能以黑马的姿态突出重围并不断壮大,也扛过了生鲜集中暴雷期与疫情,其商业模式与抗风险性已得到自证。

现在摆在钱大妈面前的,是成长空间被挤压的问题。

如何突破美团、阿里、拼多多的围剿?这不仅是钱大妈要解答的问题,也是实体零售与垂直类生鲜零售商都要思考的议题。

参考资料:

《钱大妈启动万人规模大招聘,生鲜采购、科技研发、电商人才最紧缺》,第三只眼看零售,赵向阳

加载中...