新浪财经 产经

定了!6666元/套,茅台股东购酒方案公布,约为市场价5折

证券时报网

关注

定了!6666元/套,茅台股东购酒方案公布,限额10000名!约为市场价5折

原创 王军 

茅台股东关心的2020年股东大会售酒31日晚间有了确切消息。据贵州茅台微信公众号消息,贵州茅台2020年股东大会售酒将继续采取网络认购的方式进行,售酒对象为本次股东大会股权登记日收市后登记在册的公司股东。

值得一提的是,今年茅台仍以组合全系主力产品的方式向股东售酒,产品价格定为6666元/套,去年为5666元/套。每名股东限购一套,今年合计售酒10000套,相对2019年增加了5000套。

截至2021年一季度,茅台股东有13.65万户,依次测算,7.32%的股东将有机会获得一套茅台 “大礼包”。

茅台2020年股东大会售酒延续网购方式

▲▲▲

茅台股东大会历年来都备受投资者关注,据统计,2018年股东大会参会人数曾创下2000多人的历史新高,其中机构研究员人数也达到历年峰值。

但由于疫情因素影响,贵州茅台近两年的股东大会实施了“限流”,2019年现场出席股东人数要求不能超过300人,2020年现场出席股东也限制为600人。

茅台此前发布公告称,将于2021年6月9日召开2020年年度股东大会。本次股东大会所采用的表决方式是现场投票和网络投票相结合的方式,现场会议将于2021年6月9日在贵州省仁怀市茅台镇茅台国际大酒店召开。

值得一提的是,茅台换帅后的连续两届股东大会都采用向股东搭售系列酒的方式售酒,与往年一箱飞天茅台酒的常规操作有所不同。

今年股东大会延续2019年售酒方式,同时股东大会现场也不安排售酒活动。股东可通过“贵州茅台酱香酒营销有限公司”微信公众号,按先后顺序,采取网络认购方式进行2020年股东大会售酒。

股东认购时间为6月9日下午17:30至6月11日24:00,售酒对象为本次股东大会股权登记日收市后登记在册的公司股东。

6666元限售10000套

▲▲▲

今年茅台向股东销售的茅台 “大礼包”价格为6666元/套,2019年为5666元/套。数量方面,今年限量销售10000套,去年为5000套。

截至2021年3月31日,持有茅台的股东户数有13.65万,按照此数据测算,今年股东能抢到限量酒的概率约为7.32%,相对于2019年的4.96%有较大幅度提升。

今年茅台向股东售酒的“大礼包”中,包括公司生产的8种产品:飞天53%vol 500ml贵州茅台酒、53%vol 500ml贵州茅台酒(辛丑牛年生肖酒)、53%vol 500ml茅台王子酒(辛丑牛年生肖酒)、51%vol 500ml汉酱酒(茅)、53%vol 500ml茅台迎宾酒(2.0)、53%vol 500ml贵州大曲酒(70年代)、53%vol 500ml仁酒、53%vol 500ml赖茅酒(传承·蓝)(2.0)。

2019年茅台礼盒也一共有8瓶酒:即53度飞天茅台、鼠年生肖茅台酒、茅台王子酒(酱香经典)、汉酱酒、茅台迎宾酒(中国红)、贵州大曲酒(70年代)、仁酒、赖茅酒(传承蓝)(2.0)等八个品种各一瓶。

今年较2019股东大会,53%vol 500ml茅台王子酒(酱香经典)、51%vol 500ml汉酱酒(2.0)和茅台迎宾酒(中国红),分别更换为53%vol 500ml茅台王子酒(辛丑牛年)、51%vol 500ml汉酱酒(茅)和53%vol 500ml茅台迎宾酒(2.0)。

据悉,飞天53%vol 500ml贵州茅台酒指导价为1499元/瓶,但实际上1499元/瓶的飞天茅台非常难得,目前市场价格均在3000元以上。

53%vol 500ml贵州茅台酒(辛丑牛年生肖酒)指导价为2499元/瓶,但实际上,市场售价在5500元以上。

53%vol 500ml茅台王子酒(辛丑牛年生肖酒)指导价为988元/瓶,消费者虽然也需要预约才能购买,但并没有飞天茅台那么火热。

51%vol 500ml汉酱酒(茅)指导价为898元/瓶,目前电商平台供货充足,消费者基本上能以此价格买到。

53%vol 500ml茅台迎宾酒(2.0)京东平台预约价格为168元/瓶。

53%vol 500ml贵州大曲酒(70年代)京东平台售价为418元/瓶。

53%vol 500ml仁酒京东平台售价为458元/瓶。

53%vol 500ml赖茅酒(传承·蓝)(2.0)京东平台售价为518元/瓶。

根据以上信息,记者统计发现,依据指导价格,8种产品合计售价为7446元,较股东大会的6666元贵了780元。而根据市场价格,8种产品合计售价可达11948元,股东大会的6666元售酒,几乎相当于打了半折。

22万元“门槛费”

▲▲▲

要想得到茅台股东“大礼包”的前提是要成为公司的股东,按照交易规则以及目前的价格,成为公司股东的门槛至少是22万元。

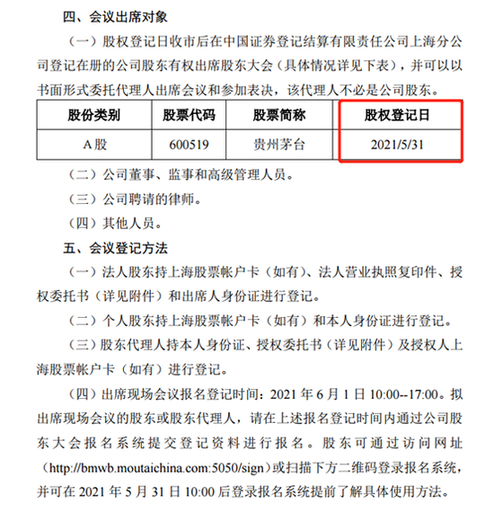
公司此前发布公告显示,2021年5月31日收市后,在中国证券登记结算有限责任公司登记在册的公司股东方可参与茅台2020年股东大会。出席现场会议报名登记时间为,2021年6月1日10:00——17:00。

这也就意味着,即使买100股,按照今日收盘价2218元计算,也需要22.18万元,股民想获得茅台的大礼包的门槛并不低。

根据目前现有数据测算,7.32%的股东能获得茅台股东“大礼包”,但实际上,除了茅台酒“大礼包”外,茅台今年还进行了大手笔分红,股民见者有份。

据茅台2020年财报,公司实现营业总收入979.93亿元,同比增长10.29%;其中酒类收入948.22亿元,同比增长11.10%;实现净利润466.97亿元,同比增长13.33%。

值得一提的是,在披露年报的同时,贵州茅台还公布了利润分配方案,即对公司全体股东每10股派发现金红利192.93元(含税),共分配利润242亿余元。换言之,贵州茅台将超过一半的净利润用于分红,亦刷新了其上市20年以来的最高分红纪录。

本次股东大会将审议公司《 2020 年年度报告》以及《 2020 年度利润分配方案》等,届时,具体分红派息日期也将揭晓,股民翘首以盼的分红也有了具体的日程。

责任编辑:梁斌 SF055

加载中...