新浪财经 产经

海航等多家航空公司发布涉广州航班客票免费退改签方案

中新经纬

关注

原标题:海航等多家航空公司发布涉广州航班客票免费退改签方案

中新经纬客户端5月31日电 据“海航集团”微信号消息,30日晚,海航集团发布信息,海航旗下所有涉及广州机场和深圳机场的航班全部免费退改签。

海航集团指出,根据广东省新冠肺炎疫情变化及最新管控措施,海航集团旗下海南航空、首都航空、天津航空、西部航空、祥鹏航空、北部湾航空、金鹏航空等公司调整广州、深圳的进出港国内航班票务处理规定,航班日期在5月31日(含)至6月30日(含)之间的已出客票,均可免费退票或改期一次。具体退改签政策见各航司公告。期待疫情早日得到控制,海航将继续为广大乘客提供最优质服务!

据广州市人民政府官网消息,30日晚,广州市新型冠状病毒肺炎疫情防控指挥部发布关于加强离穗车辆和人员管理的通告(第14号),通告要求,通过广州辖区内机场、铁路、公路客运站等站场离穗的旅客(不含外地中转旅客),须凭“健康码”绿码,并持有72小时内核酸检测阴性证明。通告自2021年5月31日晚10时起实施,失效日期另行通知。

多家航空公司发布涉广州航班客票退改签方案

九元航空

5月30日晚,九元航空发布公告称,为配合做好新冠肺炎疫情防控工作,协助旅客更好地安排出行计划,特发布涉及广州进出港航班的国内客票特殊处置方案,具体如下:

适用范围

出票日期在2021年5月30日24时之前,且旅客客票行程涉及旅行始发日期为2021年5月31日0时至2021年6月20日24时之间由九元航空承运的广州进出港国内航班。

退改规定

(一)符合上述适用范围的客票,在原航班计划起飞时间之前提出变更申请,可免费变更至2021年6月30日24时前由九元航空承运的后续同航线航班,免费更改一次不收任何费用;再次提出变更申请或变更至2021年7月1日0时以后的航班,按客票适用条件办理。

(二)符合上述适用范围的客票,在原航班计划起飞时间之前提出退票,可按非自愿退票规定办理退票,免收取退票手续费。

(三)已办理自愿退票、自愿变更业务的客票,不再补退已收取的机票退改费用。

(四)不支持变更航程及签转。如旅客要求变更航程或承运人,建议原客票办理退票后另购新票。

(五)请联系原购票渠道进行退改处理。

(六)本通知规则自2021年5月30日起生效。

南方航空

5月27日,南方航空公告称,根据疫情防控要求,为协助受影响旅客更好地安排出行,现就涉及广州航线国内客票的特殊处理调整如下:

适用客票

凡在2021年5月27日(含)前购买、行程涉及广州机场进出港(含经停)南航实际承运航班及使用CZ航班号的代码共享航班、旅行日期为2021年5月21日(含)至2021年6月10日(含)的784开头国内客票。

来源:南方航空官网

退票及变更规则

(一)变更自2021年5月22日(含)起,在客票有效期内首次提出改期申请,变更至2021年6月30日(含)前的南航实际承运航班:1.在航班起飞前申请变更,免收变更费及同物理舱位票价价差。2.在航班起飞后申请变更,免收变更费,需收取舱位票价价差。申请变更至2021年7月1日(含)后的航班,按原客票使用条件办理。如果您尚未确定新的旅行时间,建议您在航班起飞前先取消航班订座,待确定新的旅行日期后,再办理客票变更手续。

(二)退票自2021年5月22日(含)起申请退票:1.在航班起飞前取消座位,可在客票有效期内回原出票地、渠道或联系南航免费办理退票手续。2.航班起飞后提出退票申请,按原客票使用条件办理。客票按上述变更规定办理变更后再提出退票申请,按原客票使用条件办理。

本通知规则适用机票不允许变更航程或签转。本通知规则自2021年5月27日起生效。符合本通知适用范围但在2021年5月21日(含)-2021年5月27日(含)已办理退改且收取了手续费的,可在原办理渠道申请补退已收手续费。按原客票使用条件办理。

东方航空

5月22日,东方航空发布公告称,为进一步做好疫情防控工作,方便广大旅客妥善安排出行计划,特制定东、上航涉及广州相关航线客票特殊处理的具体规定如下:

适用范围

1.适用航班:东航票本填开的国内航班。客票中至少含有一段未使用的涉及广州进港、出港、经停国内航段,且该段航班日期在2021年5月22日(含)—2021年6月5日(含)之间。2.出票日期或订座日期:2021年5月22日(含)之前。

变更及退票政策

在以下日期取消订座,可在客票有效期内免费办理变更航班日期或退票。变更日期范围为2021年12月31日(含)前,免费变更一次。如需退票,可至原购票渠道免费办理未使用航段退票,免收退票手续费。1.2021年5月22日(含)-2021年5月23日(含)的航班,须在2021年5月22日(含)至航前取消座位。2.2021年5月24日(含)-2021年6月5日(含)之间的航班,须在 2021年5月22日(含)至航班计划起飞时刻前4小时之间取消座位。

春秋航空

5月26日,春秋航空发布公告称,为进一步做好疫情防控工作,方便广大旅客妥善安排出行。春秋航空现就广州进出港航班客票发布特殊退改规定,具体如下:

适用范围

适用于2021年5月26日(含)前购买,且乘机日期在2021年5月26日(含)至2021年6月9日(含)之间,由春秋航空(9C)实际承运的航班。 

特殊退改规定

1、符合上述适用范围的客票,且在航班计划起飞前提出退票或变更;2、如选择变更至2021年6月30日(含)前由春秋航空承运的后续同航线航班,免收变更费和票价差;再次提出变更或变更至2021年6月30日(不含)以后的航班,按自愿变更办理,并根据对应舱位收取变更费用;3、如选择退票,免收退票手续费;4、之前已操作过退票、变更的客票不进行追溯,即已收取的费用不予补退。  

办理方式团队舱位旅客请联系原出票单位办理,其他舱位旅客请按以下途径办理:1、下载春秋航空APP:“服务中心”->“机票退改”2、关注春秋航空微信小程序:“服务中心”-> “机票退改”;3、登录自助退改链接:https://t.ch.com/fFYM8;4、登录春秋航空官网:www.ch.com ->“服务中心”->“行程服务”->“机票退改”。 

中国联合航空

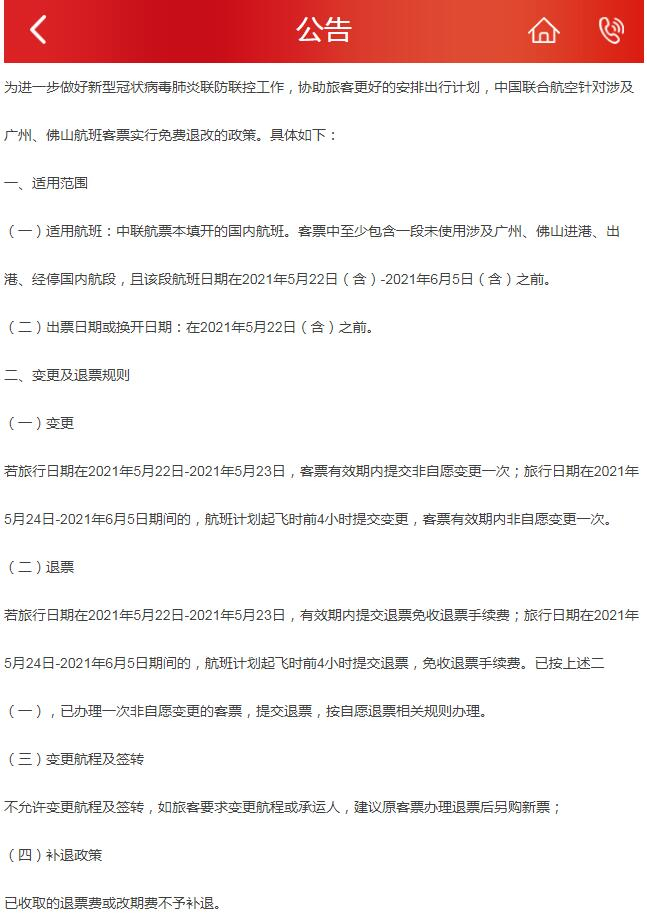
中国联合航空公告称,为进一步做好新型冠状病毒肺炎联防联控工作,协助旅客更好的安排出行计划,中国联合航空针对涉及广州、佛山航班客票实行免费退改的政策。具体如下:

适用范围

(一)适用航班:中联航票本填开的国内航班。客票中至少包含一段未使用涉及广州、佛山进港、出港、经停国内航段,且该段航班日期在2021年5月22日(含)-2021年6月5日(含)之前。(二)出票日期或换开日期:在2021年5月22日(含)之前。

变更及退票规则

(一)变更若旅行日期在2021年5月22日-2021年5月23日,客票有效期内提交非自愿变更一次;旅行日期在2021年5月24日-2021年6月5日期间的,航班计划起飞时前4小时提交变更,客票有效期内非自愿变更一次。(二)退票若旅行日期在2021年5月22日-2021年5月23日,有效期内提交退票免收退票手续费;旅行日期在2021年5月24日-2021年6月5日期间的,航班计划起飞时前4小时提交退票,免收退票手续费。已按上述二(一),已办理一次非自愿变更的客票,提交退票,按自愿退票相关规则办理。(三)变更航程及签转不允许变更航程及签转,如旅客要求变更航程或承运人,建议原客票办理退票后另购新票;(四)补退政策已收取的退票费或改期费不予补退。

吉祥航空

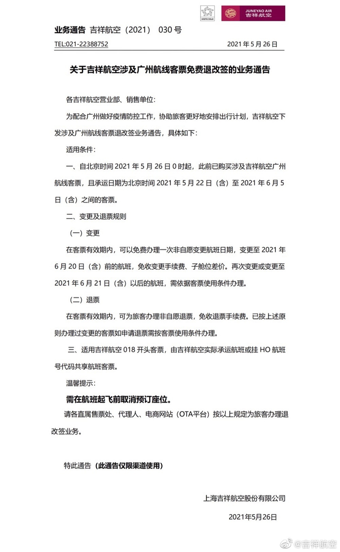
5月26日,吉祥航空公告称,为配合广州做好疫情防控工作,协助旅客更好地安排出行计划,吉祥航空下发涉及广州航线客票退改签业务通告,具体如下:

适用条件:

自北京时间2021年5月26日0时起,此前已购买涉及吉祥航空广州航线客票,且承运日期为北京时间2021年5月22日(含)至2021年6月5日(含)之间的客票。

变更及退票规则

(一)变更

在客票有效期内,可以免费办理一次非自愿变更航班日期,变更至2021年 6月20日(含)前的航班,免收变更手续费、子舱位差价。再次变更或变更至2021年6月21日(含)以后的航班,需依据客票使用条件办理。

(二)退票

在客票有效期内,可为旅客办理非自愿退票,免收退票手续费。已按上述原则办理过变更的客票如申请退票需按客票使用条件办理。

公告还称,适用吉祥航空018开头客票,由吉祥航空实际承运航班或挂HO航班号代码共享航班客票。(中新经纬APP)

加载中...