新浪财经 产经

7女子起诉北京来美安医疗美容诊所称整容失败 一审判赔3倍整容费

澎湃新闻

关注

原标题:7女子起诉称整容失败,一审判涉事机构欺诈应赔偿3倍整容费

澎湃新闻记者 陈绪厚 实习生 张瑶

孙萌因整容失败被鉴定为9级伤残,她起诉北京来美安医疗美容诊所(以下简称来美安)一案近日有了一审判决:北京朝阳区法院审理认为,综合考虑案件的情况,来美安按照80%的责任比例对孙萌主张的合理损失予以赔偿,判处来美安赔偿孙萌医疗费、营养费、残疾赔偿金等47万元;此外,来美安发布虚假广告,存在欺诈行为,增加赔偿孙萌3倍整容手术费23万余元。

除了孙萌,起诉来美安的还有何芳、林玲、覃春、王君、赵悦、卢晴等6人,她们的经历高度相似,均花费数万元或十多万元的手术费在来美安接受眼部整容手术,但术后效果不佳,甚至致残。而何芳等6人分别起诉来美安的案子已于去年12月一审宣判,结果与孙萌的案子相似,来美安除了需按一定比例赔偿医疗费等损失,还需赔偿3倍整容手术费。

近日,澎湃新闻与孙萌等7人取得联系,她们均称,当初被来美安的“排名第一的眼整容修复医院”“主刀医生王某军是医学博士”等广告宣传语所吸引,从而上当被骗。澎湃新闻注意到,因虚假宣传、违法广告,来美安曾多次被行政处罚。目前,来美安此前发布的广告页面已无法打开,来美安也变更了名称。

此外,在何芳等6人的案子中,来美安已提出上诉。

花7万修复双眼皮、眼角后,被鉴定为9级伤残

觉得双眼皮宽窄稍有不同,且生完孩子眼尾稍微下垂,85后女孩孙萌想到了整容修复。

孙萌称,2017年3月,她通过百度搜索“双眼皮修复”等关键词,排名靠前的是各种医疗整容机构的广告,其中来美安在广告宣传中声称是“排名第一的眼整容修复医院”“主刀医生王某军是医学博士,专注眼整形修复四十年”。

看了广告宣传,孙萌觉得来美安有一定实力,便与来美安的客服取得了联系。2017年4月,孙萌前往来美安就诊,付了200元的费用后,由王某军面诊。王某军是来美安主推的专家,也是来美安的院长。

孙萌回忆说,在这次面诊中,王某军的态度不好,她打算放弃在此做手术,但第二天,来美安的助理在电话中说,让孙萌做来美安的案例模特,就是王某军以孙萌为案例讲授公开课,手术时会有各地医生前来现场学习观摩,而孙萌的手术费可以打八折。孙萌觉得,作为案例模特,手术会被重视,且有价格优惠,便再次前往来美安。

在此之前,孙萌开过眼角,她觉得效果还不错。孙萌称,她本打算仅做双眼皮修复,但来美安的助理说,除了要修复双眼皮,还要修复眼角,不然达不到“内折”的效果。后在来美安助理的劝说下,她同意除了修复双眼皮,还修复眼角、填充脂肪。

在手术费原价约10万元的基础上,孙萌享受到八折优惠,支付了79280元。2017年4月19日,孙萌在来美安接受手术,由王某军主刀。孙萌说,当时没有公开授课讲解,也没有各地的医生前来观摩。整个手术过程中,她有不好的预感,但还是选择配合手术。

孙萌(化名)的眼部整容前后对比图,上图是整容前,下图是整容后。受访者 供图

术后,孙萌发现了问题:双眼皮两侧新增添疤痕,两个下眼角多了赘皮,形成了怪异的泪沟,睁眼时有拉扯感,干涩疼痛,畏光流泪。之后,孙萌的眼部被医院诊断为角膜炎、眼角增厚,人工痕迹严重等。

经长时间的沟通和交涉,2018年3月,来美安同意给孙萌再次做内眼角修复,但再次手术后,孙萌眼睛的问题仍没有改善。

鉴定结果显示,在孙萌(化名)的整容手术中,院方存在过错行为。受访者 供图

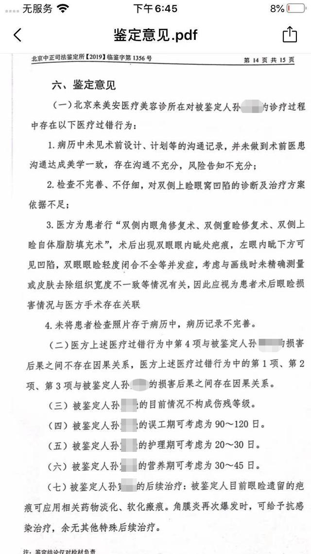
北京中正司法鉴定所2019年8月作出的鉴定意见书显示,来美安在孙萌的诊疗过程中存在多项医疗过错行为:1、病例中未见术前设计、计划等的沟通记录,未做到术前医患沟通达成美学一致,存在沟通不充分、风险告知不充分;2、检查不完善、不仔细,对双侧上睑眼窝凹陷的诊断及治疗方案依据不足;3、医方为患者行“双侧内眼角修复术、双侧重睑修复术、双侧上睑自体脂肪填充术”,术后出现双眼眼内眦处疤痕,左眼内眦下方可见凹陷,双眼眼睑轻度闭合不全等并发症,考虑与画线时未精确测量或皮肤去除组织宽度不一致等情况有关,因此应视为患者术后眼睑损害情况与医方手术存在关联;4、未将患者检查照片存于病历中,病历记录不完善。

经鉴定,孙萌(化名)的伤残属九级。受访者 供图

2021年3月,经孙萌申请,由法院委托,北京中正司法鉴定所进行了补充鉴定,其鉴定结果显示,孙萌的伤残等级属9级。

认为整容失败后7人联合维权,分别起诉整容机构

孙萌称,在维权过程中,她发现有类似遭遇的人还有多个,她们在来美安做了眼部整容手术,但手术效果不佳,认为上当被骗,并组建了多个维权群。

其中,何芳称,她因对眼部不满意,于2009年9月接受了双眼皮手术。随着时间的推移,双眼皮出现松弛、不够饱满等问题,何芳计划做双眼皮修复。她称,被来美安的广告词吸引,在来美安客服的劝说下,她于2017年11月在来美安接受了双侧上睑修复、双侧上睑自体脂肪填充、双侧外眼角提升手术,共花费71400元。

何芳(化名)的眼部整容前后对比图。受访者 供图

术后,何芳的两只眼睛变成一大一小,总觉得有异物在磨眼球,泪流不止。何芳称,最初,来美安让等3-6个月恢复,但等了6个月后,仍未见好转。后经鉴定,何芳的双侧眼睑轻度畸形属于九级伤残。

何芳告诉澎湃新闻,2018年3月23日,她去来美安沟通,对方承认手术不成功,可以给她再次做修复手术,她提出退还所有手术费,遭拒绝。2018年6月29日,她再次去来美安索要手术费发票,要求见院长王某军,遭对方阻扰。在此过程中,她和来美安的工作人员发生了肢体冲突。

何芳称,在这次冲突中,她被来美安多名工作人员威胁,并遭对方殴打,抢夺手机。何芳的右手拇指缝了3针,住院治疗了3天。医院的诊断结果显示,何芳脑外伤后神经反应,右手拇指开放伤口,颜面部皮划伤,全身多处软组织损伤。后经鉴定,何芳的损伤程度属轻微伤。

针对何芳和来美安工作人员发生肢体冲突受伤一案,2020年9月,朝阳区法院作出一审判决:来美安赔偿何芳医疗费11977.16元,住院伙食补助费300元、营养费300元、交通费300元、护理费480元、误工费3500元;来美安赔偿何芳财产损失1000元。

何芳说,她通过微信群认识孙萌等6人,遭来美安工作人员殴打后,她们7人意识到必须拿起法律武器维权,遂分别起诉乐来美安。

根据相关鉴定等材料,其他五人整容后出现的状况分别为:

林玲于2015年12月在来美安接受了眼袋、眼角外龇固定术,付了56000元。术后,林玲发现,她的眼睛短小圆顿,疤痕凹陷严重,相关鉴定结果显示,此次手术造成了形态不良,不对称,疤痕凹陷。

2017年4月,王君花费13万元在来美安接受了双眼皮修复、外眼角修复、内眼角重建、眼眶和脸颊脂肪填充五项手术。术后,王君的双眼皮形态畸形,大小眼,视力下降视物模糊,左眼无神等。

2017年9月,覃春在来美安接受了由王某军主刀的重睑修复手术、内眼角修复手术、外眼角修复术、上睑脂肪填充术,共花了12万元。术后,覃春的眼睛干涩、干痒,视物容易疲劳,眼角有异物感,等了六个月的恢复期后,仍不见好转。

2017年7月,赵悦在来美安做了双眼皮手术,其中包括下眼睑修复、上下眼睑填充脂肪,花了112200元。术后,她的眼睛睑板腺中断阻塞,有干眼症,闭眼不全。

2018年5月,花费10万元,卢晴在来美安接受了双眼皮、眼角修复手术。术后,她的眼睛出现红肿、磨痛、畸形等。

澎湃新闻注意到,据相关鉴定报告,在孙萌等7人的整容手术,来美安存在一定过错。

一审:整容机构存在欺诈,增加赔偿3倍手术费

针对孙萌起诉来美安一案,北京朝阳区法院审理认为,来美安虽对相关鉴定结果不认可,但未提供证据予以反驳,故法院对相关鉴定结果予以采信;在此案中,来美安为孙萌提供了消费型医疗美容服务,受《消费者权益保护法》保护。

澎湃新闻注意到,来美安是否存在欺诈行为是庭审的焦点之一。北京市朝阳区法院审理认为,《消费者权益保护法》第四十五条规定:“消费者因经营者利用虚假广告或者其他虚假宣传方式提供商品或者服务,其合法权益受到损害的,可以向经营者要求赔偿”;第五十五条规定:“经营者提供商品或者服务有欺诈行为的,应当按照消费者的要求增加赔偿其受到的损失,增加赔偿的金额为消费者购买商品的价款或者接受服务的费用的三倍;增加赔偿的金额不足五百元的,为五百元。法律另有规定的,依照其规定。”

朝阳区法院表示,根据本案查明的事实,自2017年2月以来,来美安以lomeye-bj的注册微信公众号发布“北京来美安是国内唯一一家专业眼部整形修复的国际连锁机构;中国眼整形修复第一品牌……”的广告;自2017年6月以来,在wwwlomeye.com的域名下发布:“北京来美安医疗美容诊所专注于整形修复.....王氏医学美学理念无与伦比的逆袭技术每天实时直播手术过程见证上万例成功.....眼整形修复的终结殿堂二十年专精于-.....”的广告。曾因“发布的广告服务的内容、提供者、形式等信息,与实际情况不符的违法行为”,被主管行政机构进行行政处罚。

朝阳区法院认为,来美安在其微信公众号、官方网站中发布“与实际情况不符”的广告,显然存在虚假宣传和欺诈误导消费者的情形。孙萌接受被告的医疗美容服务,是在上述虚假广告发布之后。孙萌受来美安上述虚假广告误导,接受被告医疗美容服务,应认定被告(经营者)为原告(消费者)提供消费型医疗美容服务中存在欺诈行为,应当按照原告的要求增加赔偿其受到的损失,增加赔偿的金额为原告接受服务费用的三倍。

综合考虑案件的情况,朝阳区法院酌定由来美安按照80%的责任比例对孙萌主张的合理损失予以赔偿。2021年3月15日,朝阳区法院对此案作出一审判决:1、来美安赔偿孙萌医疗费74366.83元、营养费1080元、护理费4800元、误工费11200元、残疾赔偿金322 040.32元(含被抚养人生活费80113.92元)、住宿费5000元、交通费5000元、精神损害抚慰金50 000元;2、来美安赔偿孙萌三倍损失237840元。

澎湃新闻了解到,去年12月,何芳等6人起诉来美安的案件均已一审宣判,其结果与孙萌的案件相似,朝阳区法院判处来美安按一定比例赔偿医疗费、营养费、护理费、误工费、精神损害抚慰金等,此外来美安还需赔偿3倍手术费。

何芳等6人的案子,来美安已提出上诉。孙萌认为,她本人的案子,来美安也会上诉。

涉事机构曾因虚假宣传、违法广告被处罚,目前已改名

判决书显示,在何芳等人的案子中,来美安曾辩称,他们的诊疗行为不存在过错,不认可何芳等人主张的眼部形态问题。

“该7名患者在网络上互相联系,在微信群中制作和传播严重侮辱、诽谤我院工作人员的图片及视频,网络暴力形同职业医闹。王某军院长在眼部修复领域具有很强的权威性和先进性,因技术过硬得到广大患者和同行医生的高度评价。”来美安称,对于具体的赔偿项目,不同意按照原告提出的100%责任比例赔偿;对三倍手术费,不同意赔偿,不存在虚假宣传等情况。

在一审中,张萌等人均提供了公证书原件6册,以证明来美安存在虚假宣传的行为;提供了来美安被北京市工商行政管理局朝阳分局行政处罚决定书4份,以证明被告因虚假宣传、违法广告被多次行政处罚。朝阳区法院对其真实性予以采信。

2019年,来美安更名为北京幻颜医疗美容诊所,其因虚假宣传、违法广告曾多次被行政处罚。(截图)

孙萌等人表示,她们均是在网上看到来美安的宣传广告,被其“排名第一的眼整形修复医院”,主刀医生王某军是医学博士等广告宣传语吸引,才选择在来美安做眼部整容手术。

对此,来美安在庭审中称,2017年2月,他们在接到行政部门的整改通知后,第一时间将相关广告下架。之所以处罚决定书于2019年2月才作出,是因为来美安的经济能力欠缺、广告事实调查需要时间。

目前,来美安发布的广告页面均无法打开(截图)

澎湃新闻检索发现,目前,在网络检索来美安的广告,搜到的页面无法打开。

澎湃新闻查询发现,2019年8月,来美安更名为北京幻颜医疗美容诊所。目前仍在运营的“北京睐美安医疗美容诊所”微信公众号显示,“来美安”中的“来”被改为“睐”,其中称2019年8月来美安品牌全新升级,对其品牌名称、地址、环境、技术理念等全面升级。在其简介中,来美安称其眼整形修复品牌有十年的历史,而在之前的广告中,其称有30年的技术历史。

在“北京睐美安医疗美容诊所”微信公众号平台,“来美安”已改称“睐美安”,自称眼整形修复品牌有十年的历史,而在之前的广告中,其称有30年的技术历史。(截图)

澎湃新闻留意到,长期以来,来美安在广告宣传中主推的专家为王某军。微信公众号“北京睐美安医疗美容诊所”发布的信息声称,王某军为北京睐美安医疗美容诊所院长、来美安眼整形修复研究院院长、国内首家专科眼整形修复医院品牌创始人、联合筋膜鞘(CFS)组织结构中文命名人,于2009年创办来美安眼整形修复品牌。

就孙萌等7人起诉来美安一事,澎湃新闻尝试联系来美安及其院长王某军,相关电话一直无人接听。北京朝阳区卫健委在一份政府信息公开申请答复告知书中表示,朝阳区卫健委于2019年4月查询“医师执业注册联网管理系统”,王某军于2012年4月6日执业地点变更为北京来美安医疗美容诊所,执业级别为执业医师,执业范围为外科专业,之后未再进行过变更,并于2017年11月27日进行了美容外科主诊医师备案。

2021年4月5日,曾于2018年11月在来美安做左侧上睑下垂修复、泪腺脱垂复位术的陈阮对澎湃新闻称,她花费了16400元做手术,术后出现了眼睛闭合不全、角膜白斑等问题,目前已请律师准备起诉来美安。

(为保护受访者隐私,文中孙萌、何芳、林玲、覃春、王君、赵悦、卢晴、陈阮均为化名)

加载中...