全棉时代就卸妆湿巾广告发布"歉意表白" 遭网友质疑搞品牌营销
新浪财经
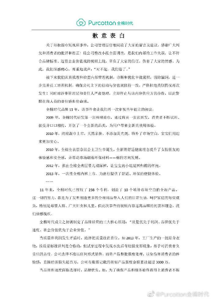
1月10日,全棉时代在其官博@Purcotton全棉时代 发布两张“歉意表白”图片,就卸妆湿巾短视频事件道歉,全棉时代表示,“经公司整改小组全面调查,是我们内部的工作失误,让不符合品牌标准、违背企业价值观的视频上线,”并表示郑重地说声,“对不起,我们错了”。
此前消息,全棉时代发布一则卸妆巾宣传广告。视频广告里,一年轻女子被一男子尾随跟踪,随后该女子急中生智,用全棉时代湿巾卸妆,卸妆后变丑并成功自保。 随后有网友质疑该广告故事情节“不尊重女性”、“侮辱女性”。1月8日,全棉时代官博在评论中回复网友称“视频为广告创意,仅作为突出商品的清洁功能”。
值得注意的是,下方有网友评论称,全棉时代“道歉其实就第一段”。
还有网友表示,全棉时代态度不诚恳,实际在“借这个话题搞一波品牌营销”。
以下为“歉意表白”原文第一段:
关于卸妆湿巾短视频事件,公司管理层仔细阅读了大家的留言及建议,感谢广大网友和消费者的批评和指正!经公司整改小组全面调查,是我们内部的工作失误,让不符合品牌标准、违背企业价值观的视频上线,率负了大家的信任,伤害了大家的情感。为此,我们深感痛心,郑重地说声, “对不起,我们错了”。
以下为“歉意表白”原图: