新浪财经 产经

华为不造车 为什么“有效期”三年?

新浪财经

关注

来源:科工力量

// 作者 | 陈辰

不造车,是近年来华为高层对外的“统一口径”。2015年,华为开始加码车联网时,时任集团副董事长、轮值CEO郭平,就曾在一个汽车行业的论坛上坚决否认,华为有进入汽车制造业的计划。

数年如一日,类似的公开否认造车次数已难以统计。而在最近两年来,华为再次送出“否认三连”。2019年1月,任正非公开表示,“华为是有发展边界的,只做车联网模块,永远不会造汽车。” 

2019年5月,华为正式成立智能汽车解决方案BU,与四大BG平级,同时称不造车。五个月后,在世界智能网联汽车大会上,华为轮值董事长徐直军再重申,华为要帮助车企“造好”车、造“好车”。 

到了今年10月,在Mate 40系列华为中国区新品发布会上,华为智能汽车解决方案品牌“HI”宣告同时上市。但华为智能汽车解决方案BU总裁王军又再次强调,华为不造车,而是帮助车企造好车。

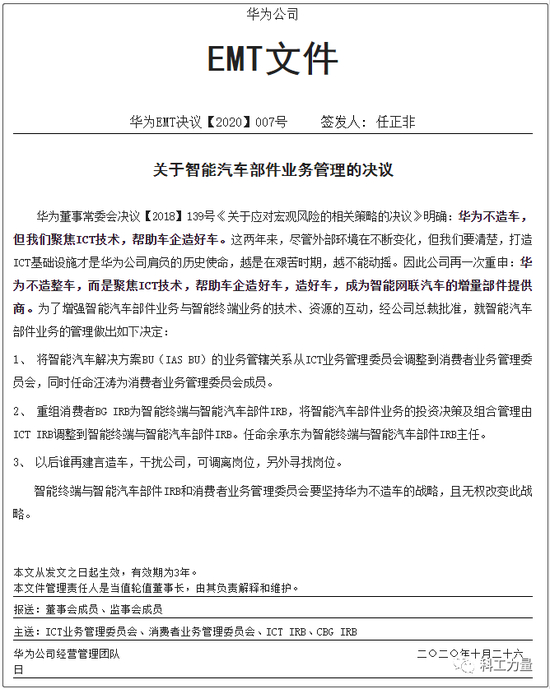
重要的事情说三遍,但如果说了四遍,这件事情就开始变得格外重要了。11月25日,华为内部网站心声社区刊出一份名为《关于智能汽车部件业务管理的决议》的内部决议文件,签发人是任正非。

这项决议主要内容有两点:将智能汽车解决方案BU合并至消费者业务BG,统一由余承东挂帅;重申华为不造车,聚焦ICT技术,做智能网联汽车的增量部件提供商,帮助车企“造好”车造“好车”。

对华为高层来说,不难预料,一旦宣布汽车业务与消费者业务整合,将会再次引发一场“造车”猜测风暴。所以决议中还附加了一条声明:以后谁再建言造车,干扰公司,可调离岗位,另外寻找岗位。

值得注意,首先,这份文件属于很少对外公开的华为EMT(经营管理团队)决议,足见华为高层当前的决心。然而,这份不造车声明的末尾,又意味深长地写着“本文从发文之日起生效,有效期为3年”。

其次,文件发布后,华为内部员工也报以极大的热情围观和“拍砖”。比如华为不造车,造移动智能全屋(类似房车);不造汽车,可以造拖拉机嘛,20年前就想干了啊;熟悉的老板,他又回来了~

还有一条评论比较实诚:我们首先把核心技术做好做强,如果买车零部件都能很好生存,那么我们会继续坚持战略不造整车。如果大家不买我们零部件、自己造,对不起我们造整车也不迟,以后叫智慧车。

01

造不造手机?

说造车问题之前,先看看华为手机往事。1994年,当华为的C&C08万门程控交换机刚研发出来时,就成立了通信终端项目。两年后,通讯终端项目甚至上升到集团事业部的高度,并研发出各类电话机。

当时,华为研发的电话机产品,包括子母机、桌面电话、浴室电话、挂式电话,还有各种录音功能的电话等。可华为的主营业务是交换机,并且拥有不少客户,而一台交换机价格动辄上百万,甚至上千万。

因此,华为的销售和研发团队,都是主要围绕2B市场的大客户搭建,手机只是作为衍生开发。不过1997年,为发展自主知识产权的手机终端项目,信息产业部邀请华为做手机,但却被任正非给回绝了。

任正非这样决定也不是没有理由的,毕竟华为是以给运营商提供通讯技术的设备服务商起家。为了让运营商放心,他曾承诺不进入通信消费品领域。意思就是:我会安心赚我的钱,不会抢你的肉。

而在C&C08交换机取得重大成就时,华为的终端项目却问题不断。1998年,华为数字电话机配合C&C08交换机,在中国电信销售。但由于价格竞争激烈、生产外包等原因,电话机的质量良莠不齐。

其中,华为电话机的最大问题是防雷效果差,打一次雷就坏一大批,紧急时服务人员甚至只好坐飞机去免费给用户更换。更尴尬的的是,很多华为无绳话机还作为礼品送给了客户,但却故障连连。

这导致客户经常调侃:你们连无绳电话都做不好,怎么能做好基站呢?面对这样的灵魂拷问,华为工程师们面红耳赤、无言以对。而一朝被蛇咬、三年怕草绳,同时在激烈竞争下,华为下定不做手机的决心。

后来,随着华为的技术及发展环境不断改善,任正非曾被华为高管再次劝说做手机,而他也动了心去诺基亚考察。但当对方介绍有多达5000名手机研发人员时,任正非一听顿时气短,就再次搁下制造手机。

2001年,张利华在华为总部深圳坂田百草园公司宿舍居住,以方便每天加班。

因此,华为不做手机的决定,足足在五年后才再次出现转机。2002年10月,时任运营商解决方案部副部长的张利华收到副总徐直军的命令:准备手机立项汇报材料。在准备期间,她受邀参加了一次讨论会。

会上,当任正非让大家畅所欲言时,张利华忍不住大声说:华为3G设备只能卖一次,但消费者一年会换好几部3G手机,中国有好几亿手机消费者。华为应该尽快立项3G手机,否则会失去巨大的市场机会!

任正非一听,啪地很响地拍桌子说:华为不做手机这个事,已早有定论,谁又在胡说八道。谁再胡说,谁下岗!然而,2002年,华为遭遇了成立以来最严峻的困境,而且过早放弃CDMA、错失小灵通等。

当年,华为的销售业绩甚至出了唯一的一次负增长。任正非说道,“公司差点崩溃,我们的3G系统卖不出去...”于是,张利华很快再次被要求到集团会议室,开会介绍手机立项的可行性调研报告。  

汇报结束后,任正非让大家发表意见,没人吭声。随后,他情绪平缓地说了两句话。  “纪平(财务负责人),拿出10个亿来做手机。”“为什么中兴手机没做好,亏损了好几年,你们要想清楚...”  

要知道,那一年华为的净利润一共就10个亿。而在大举投入后,华为手机开启了波澜壮阔的长征,在十多年间里,不仅孕育出了海思麒麟芯片、荣耀手机品牌,甚至还实现了推动国产手机“品牌向上”。

回顾华为抉择是否做手机往事,来看现在华为不造车局面,或许可以说:不是不造,是时候未到。华为最新决议上那句“有效期为3年”便颇有意味。笔者查阅不少华为往期的公司文件,并没有发现类似标注。

02

“造车”往事

有关汽车方面,曾经有一段华为老员工编的段子称:1997年底,任正非换了一辆宝马730,开车去兜风,路上遇到IBM老板郭士纳。于是,任正非冲他大喊:“开过宝马吗?”郭士纳不理会。  

任正非兜了一圈后,遇到郭士纳又喊:“开过宝马吗?”第三次遇到又喊,最终郭士纳忍不住反问:“你嘚瑟个屁啊?”然后,任正非焦急地说:“不不不,我是想问,这宝马的刹车在哪儿?”

这则段子表述的是,华为当时全面引入IBM的IPD管理制度,并在之后对公司发展产生举足轻重的作用。殊不知,段子内容正是基于任正非的长期座架是宝马,且后来华为关于宝马的谈论仍在持续。

时间来到2009年,全球电动汽车产业进入萌发状态。在特斯拉发布了Model S电动轿车这一年,华为也启动了车载模块研发。直到2013年,华为终于发布车载模块ME909T,并成立了车联网业务部。

在管理架构上,华为车联网业务部负责人是蔡建勇,隶属2012实验室,板块负责人是李英涛(华为董事会成员)。而在2012实验室板块中,又有专门的电动汽车、自动驾驶项目,具体负责人是查钧。

华为决定进入一个领域后,常常会打造“虎狼之师”。当时中央研究院下属的车联网创新中心,就在招募智能驾驶、动力电池系统开发和设计、电机和电驱、充电解决方案、整车设计等领域的人才。

当然,华为有关汽车的团队储备,不只是蔡建勇的车联网业务部,内部还有专门的研究电池、能源的团队——瓦特实验室等。而由于华为大力扩招研发人员,所有团队总人数规模迅达到数千人之多。

在组件车联网业务部同时,华为内部曾有一场关于汽车的激烈谈论。2014年初,任正非在一份名为《华为要做追上特斯拉的大乌龟》的内部讲话中提到,公司内部争辩过“宝马追不追得上特斯拉”。

当时大多数内部人士都认为,颠覆式创新的特斯拉会超越宝马。但是任正非的观点是,宝马会只要不封闭保守,也能追上特斯拉的驱动和智能驾驶等强项。此外,华为也是追赶“特斯拉”的“宝马”。

而在这场谈论同时,特斯拉已经赢得了部分市场、出现盈利,并且在定义一些软硬件。但在审核自身的全球供应链体系后,华为的高管们对汽车行业也越来越自信,相信自己能比特斯拉做得更好。

自2014年起,华为先与东风汽车联手开发车联网,然后与广汽、上汽、一汽等建立合作关系,涉及车联网、智能汽车等领域。自2015年起,华为更逐步与大众、奥迪等国际汽车巨头建立起车联网等合作。

不过,虽然团队齐备、不断攻城略地,但华为对外明确的战略仍是“车联网”。2018年4月,华为战略部门发文称,未来一年中,车联网将会是华为公司的战略重点,华为立志成为全球车联网的老大。

可两个月后,一台“华为汽车”被曝光后,华为造车舆论甚嚣尘上。但这其实是华为在上海改装过的特斯拉Model X测试车。研发人员拆掉原车电池、电机等关键部件,换上了全新的电池、电机、操控软件系统。

当时两位轮值董事长徐直军和郭平都曾亲自试驾,并给出系统改进建议。而这并不是第一台“华为汽车”。在此之前,网络上也曾流传出另外一辆“华为汽车”的图片,同样是被研发人员改装过的车辆。

华为内部人士几乎都知道,真正在点燃上海那辆测试车的人,就是徐直军。由于对电动车一直抱有深切期望,他一直在力推华为进入汽车领域,甚至毫不掩饰与其他高管、甚至任正非的意见冲突。

有媒体曾报道,对于汽车业务,徐直军近乎痴迷,多次在公开场合汽车不离口。而了解徐直军的人说,他理想中华为要制造的汽车,应该是一款定价中档,比如30万以下,但一定是能规模量产的城市SUV。

而蔡建勇领导的华为车联网业务部,应该早已完成了这些前期的了解和研究,熟悉了规模化制造一款车的各种细节。显然,这些准备也会成为任正非、徐直军等高层,决策是否进入汽车领域的关键。

03

造不造车?

近年来,由于顾忌与众多车企合作关系的存在,华为多次公开、直接地回应有关华为进入汽车行业的传言,尤其是在华为每每有“造车”行业相关动作时。其中目的很明显,就是告诉汽车厂商,不会和它们抢客户。

早在2015年,时任华为副董事长、轮值CEO郭平,就曾经在一个汽车行业的论坛上坚决否认,华为有进入汽车制造业的计划。他还比喻,华为和家具厂一样,家具厂看中的是沙发,华为看中的是各种链接设备。

正是这一年,华为接连拿到了来自奥迪、奔驰的通信模块订单;2016年9月,华为又与奥迪、宝马、戴姆勒、爱立信、英特尔、诺基亚及高通联合成立“5G汽车联盟”,推进车内5G通讯技术的应用。

与此同时,业界也在传闻,华为可能与全球最大的汽车零部件制造商之一,以及整车代工商麦格纳展开战略合作,推出华为品牌汽车。当时华为否认称,“没有进入汽车制造业及推出华为品牌汽车的计划。”

到了2017年11月,华为与标致雪铁龙建立车联网战略合作关系;2018年6月,华为与奥迪达成合作,计划于2020年推出搭载5G技术的车型。同时传闻也再起,华为会联合汽车创业公司,曲线进入汽车行业。

华为自然再次予以否认,但对各界人士乃至车企而言,这种否认似乎并不能说明什么。首先,华为已否认太多次,公众已司空见惯。其次,华为也一再否认进入手机、电视市场,可终究还是破门而入、一起绝尘。

可想而知的是,华为是否会进入汽车领域,取决于任正非以及三位轮值董事长徐直军、郭平、胡厚崑等高层的决策,最关键的还是任正非的态度。而任正非一直不喜欢徐直军那些关于汽车太过创新的想法。

但是,舆论并不是都站在任正非这一边。2018年,一篇《华为蓝军批判任正非10宗罪》在网上大热。文中说的是华为内部举行的一场批判和自我批判活动,任正非第二条罪状是“过早否定新技术、新事物”。

几乎众所周知,任正非是典型的“长期主义者”,希望公司能够更聚焦在自己已有的主营业务上。除了聚焦,他的两个常用词汇是“黑土地”、“打粮食”,即所有业务都要能像黑土地一样长出粮食,养活自己。

然而,汽车业务可能短期内不符合这样的标准,同时任正非对这个话题的态度也一直是有所保留。因此,在2018年的年度战略会议上,华为管理层内部做了一个重大决策:华为不造车,帮助车企造好车。

随着国际局势和行业形势变化,任正非也更认可了车联网价值。2019年4月,他在《不懂战略退却的人,就不会战略进攻》的内部讲话中首次指出,车联网、人工智能、边缘计算是华为未来的三大突破点。

实际上,电动化、智能化、网联化早已成为汽车产业的共识,只不过要实现不会那么容易。占据汽车销量大头的传统车企,虽然拥有强大的汽车生产制造能力,但在智能化变革的能力和经验上都不足。

华为也正是瞄准了这个机会。去年4月,华为首次亮相上海车展,官宣成为汽车零部件供应商的计划。仅仅一个月后,华为就正式内部发文成立了智能汽车BU,提供智能汽车的IC部件和解决方案。

今年华为在汽车上更动作不断,下半年以来愈发密集。9月8日,“华为电动技术有限公司”正式成立,注册资本为2.5亿元,经营范围包括“技术研究、智能车载设备销售和智能车载设备制造”等。

10月26日,华为将智能汽车解决方案BU合并至消费者业务BG,统一由余承东挂帅。与此同时,华为再次强调不造整车,而是聚焦ICT技术,帮助车企造好车,成为智能网联汽车的增量部件提供商。

到了11月14日,华为、宁德时代、长安汽车又联合打造了全新高端智能汽车品牌。长安的军工制造能力,华为的汽车生态,再加上全球装机量第二的宁德时代,华为未来要讲的汽车故事不可谓不精彩。

虽然声称不造车,但一系列布局汽车行业的动作,还是难免再次引起“造车”猜疑风波。于是,华为最近在《关于智能汽车部件业务管理的决议》的文件中称,以后谁再建言造车,干扰公司,可调离岗位,另外寻找岗位。

这种措辞强烈的语气,与十八年前的任正非何其相似:华为公司不做手机这个事,已早有定论... 谁再胡说,谁下岗!只是随着时光飞逝,任老的脾气似乎也变平和了不少,用词也从“下岗”变成了“调岗”。

04

尾声

当前,美国政府的“极限施压”,已导致华为手机走向“无芯可用”境地,最终荣耀手机业务剥离… 华为在2020年,经历了多轮暴风雨,急需稳住整体阵脚。而此时树一个造车招牌,势必会接受舆论炙烤。

另一方面,经过多年耕耘,华为也已经与国内外一众整车厂商建立了合作关系,联合实验室、技术开发等项目都已经成型,而且在常态化推进。因此,贸然涉入整车,也会引发这些合作车企的剧烈反弹。

而在投入周期上,零部件公司也有其自身挑战。比如从进入车企的供应商名单,再到跟随一款车型走完项目周期,基本在5年左右。华为对此显然有足够预期,甚至称得上在激烈竞争中十分沉得住气。

徐直军日前表示,华为今年已向汽车BU投入5亿美元,短期内不会考虑盈利。“华为对每个产业都有一套逻辑,从立项开发到当期盈利再到累计盈利,平均周期为8年。华为对汽车产业也是有耐心的”。

然而,早在一二十年前,为了聚焦主力业务,任正非曾数次表示,华为不再做手机业务。但此后却投资十亿,让华为成为全球第二大手机厂商。另外,华为也曾多次表示不做电视,后来却上市了智慧屏。

由此,随着形势变化,未来不排除华为搅局汽车整车制造行业。近年来,华为车联网团队、产品和技术已经开始陆续上车,再用3年时间,这些技术和产品也会跟随车企走完一个新的项目周期。

而在3年“有效期”到了之后,华为将何去何从,且拭目以待。毫无疑问,华为手机业务正受限,消费者业务面临困境,亟需开拓创新从而获得更大的增量空间。基于此,汽车领域无疑是一个恰好的选择。

2018开年,发改委《智能汽车创新发展战略(征求意见稿)》发布:2020年,中国智能汽车新车占比要达50%,初级车联网实现90%覆盖;2025年,新车100%智能化,建成5G高级车联网,高等级智能车实现大规模应用。

在巨大市场面前,不难看出华为加速推进汽车业务是真,对造车敏感也不假。而目前,华为在加码汽车行业同时,再次强调不造车,更明确给出了在互联网+出行领域的发展方向,暴露出它“不造车”的背后野心。

此外,早在上世纪八十年代,中国开启自主车企与外资合资的发展模式后,国际车企巨头“雄霸”国内汽车行业一直到现在,而自主汽车只在夹缝中获得一定发展。未来,若华为入局整车行业,或也不失为幸事!

加载中...