新浪财经 产经

曾请唐嫣代言的贝思客多地店铺被曝经营异常 实控人也被限制消费

贝果财经

关注

原标题:这家网红蛋糕店不行了?曾请唐嫣代言,如今多地店铺被曝经营异常,实控人也被限制消费

日前,有媒体报道了网红蛋糕店“贝思客”经营出现异常的问题,引发广泛关注。

杭州

消费者无法下单

配送员称7月份开始拖欠工资

钱江晚报·小时新闻12月1日报道,杭州的丁女士家住滨江,她说单位员工的生日福利,就是“贝思客”的代金卡。

丁女士说,同事是在前几天想要订蛋糕的时候发现发现出问题的。“同事刚领的生日福利,要定个蛋糕发现没法预定,贝思客的app闪退,小程序上显示也是预定不了,客服电话打不通。订单满了的话能理解,但是这个情况就很反常。”

“我们单位毛估一年会买200张卡,现在身边有十多个同事说没法预订。这个事情,我在小区里一说,也有人反映说买过这个代金卡现在没法用。”

随后,小时新闻记者登陆贝思客官网发现,页面显示正常,能够看到其在上海、杭州等全国多个城市开展业务。但记者多次拨打了官网上公布的400开头的客服电话和021开头的固定电话,都无法接通。

在贝思客的微信小程序上,显示有一条11月23日发布的公告——“因工厂生产线近期筹备全面升级,从2020年11月22日起公司将暂停发货,恢复发货时间将另行公告。”

12月2日,钱江晚报·小时新闻又报道称,“贝思客”的杭州公司为杭州手乐电子商务有限公司,实地探访发现,前后门紧锁,已经无人办公。

贝思客萧山配送站的一名配送员马先生则表示,“受损失的不仅仅是无法使用代金卡的消费者们,公司配送员和销售员被拖欠了工资,加起来数额挺大的,真没想到遇上这种事。”

早上,陆陆续续有十余名配送员赶到天亿大厦丨图片来源:钱江晚报·小时新闻

配送员说,杭州手乐总共有拱墅、江干、萧山3个配送站,20名配送员,但大多数没有签订正式的劳动合同。“今年7月开始出现发不出工资的情况。”

江干站配送员刘亚权从2018年8月份开始配送,“每月工资差不多1万1,后面还涨过工资。但是从今年年初开始延迟发放工资,发一部分,我们催一下还是能给到位的。可从7月份开始就没了,到现在还差4个月的工资。”

有配送员说,11月24号是最后一批蛋糕,之后就再没有单分配了。

南京

销售手握几十万元蛋糕卡卖不出去

不止杭州,南京也出现了类似情况。

据现代快报12月2日报道,“ 我这才知道贝思客倒闭了,家里还有两张他们的卡!” 小沈在上海一家企业就职,入职3年多来,公司每年都会发一张贝思客蛋糕券,作为员工福利。11月30日,她在和同事聊天中才得知,贝思客公司出问题了,蛋糕券有可能兑不了。

“ 我听同事说,之前蛋糕的品质各方面都还可以。我看有效期还长,一直放在手上,这下一个都兑不到了。” 小沈说,像她这样没兑换蛋糕卡的同事还不少。

12月1日傍晚,现代快报记者来到南京万谷众创空间文化金融产业园,贝思客南京分公司办公地点就在园区内。办公地点无任何贝思客的标识,记者看到几名公司员工正在将公司里的办公用品装到纸箱里准备运走,现场还有园区管理方人员以及警察。

“ 找不到负责人,也没人给我们一个说法,我们只能先搬一些办公用品来止损。” 贝思客南京分公司销售小邵介绍,11月39日,有客户反映双十一订的蛋糕还没有配送,大家去了解了之后得知总部已经无法配送蛋糕,上海总公司也人去楼空,南京的负责人也联系不上了,这才赶到公司来搬东西。

南京分公司内部丨图片来源:现代快报

在场的员工称,贝思客在南京异常的信号最早从10月1日开始,蛋糕的配送人员拒绝干活。之后,陆陆续续有蛋糕款式无法预订。再往后,销售们也没有订购下单的权限,无法为客户订蛋糕。

小邵表示,他是2015年9月入职贝思客南京分公司的,在场的都是公司销售,他们通过销售蛋糕卡获得提成,蛋糕等产品由总部进行配送。目前,每个人手上还囤积了大量自己购买的蛋糕卡。“ 我手上没卖出去的卡有差不多7万元。”

员工手头的蛋糕券丨图片来源:现代快报

另一名销售表示,这些蛋糕卡主要销售给单位作为员工福利,也有卖给个人的。目前,他手头还有30多万元的蛋糕卡。“ 南京这边9个销售,还有七八十万元的卡没卖出去。没卖出去的不说,在消费者手上还没兑换的卡有上百万元。”

目前,贝思客南京的员工们打算申请劳动仲裁进行维权。

网友热议

贝思客:12月5日陆续恢复配送

“贝思客”相关的新闻一出,在社交媒体上也引发了消费者的激烈讨论。

刚刚,小编注意到,贝思客上海地区官网上挂有一则最新通知显示:11月中旬以来,由于公司管理决策层的更替调整以及历时七年的供应链在疫情后需要升级,导致我司发放公告,短期内用户下单系统无法正常使用,由此给广大客户带来的不便,我们深表歉意。

近期我们已经完成了管理决策层的人员交替,同时生产线供应链也逐步完成升级,我们将计划于12月5日陆续恢复各地蛋糕的配送服务。由于代金卡系统本次也进行了配套升级,所以可能部分用户代金卡下单功能依旧没有全部恢复,客户可以联系您购买代金卡的销售或者渠道进行咨询和反馈,我们会尽快完成新老代金卡系统的整合,保证提供给每一位客户最优质的服务。本次困难给大家带来的不便尽请新老客户谅解。

旗下公司成“老赖”,实控人被限制消费

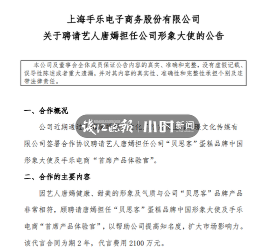
据悉,贝思客所属公司为上海手乐电子商务股份有限公司(手乐电商),作为新三板公司,“贝思客”曾被业内称为“烘焙O2O第一股”,备受市场关注。明星唐嫣还曾与贝思客合作。

2017年,手乐电商与唐嫣签订协议,代言合同为期2年,代言费用2100万元。

值得一提的是,据新京报此前报道,光大证券11月23日晚发布风险提示性公告称,其作为主办券商通过日常督导发现,手乐电商及其3家子公司均成“老赖”,公司实控人吴滋峰也被限制消费,但手乐电商未能及时披露相关信息,涉嫌信披违规。

法律文书显示,手乐电商子公司丽水景宁畲族自治县贝思客食品有限公司(简称“丽水贝思客”)应按规定期限分期支付上海驰链供应链管理有限公司货款808041.8元,如任一期未按期足额履行,原告可就未到期债权一并申请法院强制执行,并要求被告另行支付违约金29493.5元,手乐电商承担连带担保责任。

根据中国执行信息公开网,因有履行能力而拒不履行,手乐电商及丽水贝思客于2020年7月7日被上海市嘉定区人民法院列为失信被执行人。

2020年11月11日,手乐电商旗下北京手乐电子商务有限公司天津分公司因“其他规避执行”而被天津市和平区人民法院列为失信被执行人。发稿时,新京报记者尚未查询到相关法律文书,但天眼查显示,该公司日前与多名员工发生劳动争议正待开庭。2020年8月13日,因拖欠员工绩效工资1.5万元拒不履行,手乐电商子公司上海峰煜餐饮管理有限公司被上海市嘉定区人民法院列为失信被执行人。

此外,因在执行光大证券股份有限公司申请执行股权转让纠纷一案中未按指定期间履行给付义务,上海市静安区人民法院于今年8月21日对手乐电商实控人吴滋峰出具限制消费令。

同时,新京报记者还注意到,吴滋峰的麻烦远不止如此。

2014年11月,手乐电商前身手乐餐饮获得赛富投资3000万元增资(其中2850万元计入公司资本公积),注册资本增至750万元。不过,赛富投资在注资的同时,向手乐电商及吴滋峰开出了对赌条件,手乐需在此次增资完成后5年内,在赛富投资及手乐共同认可的证券交易市场上市,且上市前估值不低于7.5亿元、融资规模不低于2.5亿元的首次公开发行并上市为“合格上市”。

如今5年过去,手乐电商仍未能实现“合格上市”。根据吴滋峰2015年9月出具的承诺书,赛富投资的赎回权条件成就时,吴滋峰将以其自有资金按照约定进行回购,以减少对公司经营的影响和保持股份稳定。财报显示,该承诺仍在履行中。

文章综合:钱江晚报·小时新闻、现代快报、新京报等

加载中...